
版权归中华医学会所有。
未经授权,不得转载、摘编本刊文章,不得使用本刊的版式设计。
除非特别声明,本刊刊出的所有文章不代表中华医学会和本刊编委会的观点。
"发热待查"是感染科疑难疾病诊治中的难点。合理临床诊治流程可以提高发热待查的诊断水平。为规范发热待查临床诊治流程,《中华传染病杂志》编辑委员会根据发热待查的特点、国内外最新的循证医学证据,于2016年组织国内有关专家对发热待查的诊治流程进行了讨论,并形成《发热待查诊治专家共识》(以下简称共识)。本共识旨在帮助临床医师在发热待查的诊断与治疗中做出合理决策,但本共识不是强制性标准,也不可能包括或解决发热待查中的所有问题。因此,临床医师在面对具体患者时,应根据自己的专业知识、临床经验和可利用的医疗资源,制定全面合理的诊疗方案。未来将根据国内外的有关进展,继续对本共识进行修订和完善。
"发热待查"这一概念在我国最早于1962年见诸于文献[1],笼统指代"开始症状或物征不典型以致诊断不明确"的发热。而在国际上,最早于1907年即出现了相关概念,在之后数十年间曾有"fever of unknown origin"、"fever of undetermined origin"、"unexplained fever"等不同表述。1961年,Petersdorf和Beeson通过对一系列发热原因不明患者的观察后正式提出发热待查的定义和分类,并沿用至今,成为经典的发热待查概念[2,3]。1991年,Durack和Street[4]提出长期发热的住院患者及免疫缺陷患者等特殊人群的病因分布有所不同,宜单独列出,丰富了发热待查的定义。此后,国际上开始逐渐使用"fever of unknown origin"进行统一描述。20世纪80年代,这一概念进入我国。1981年,翁心华和徐肇玥教授[5]首次在国内发表文章阐述我国"fever of unknown origin"的病因分类,并译为"原因不明的发热"。在国内,这一概念也曾在多篇文章中分别被译为"不明原因发热"及"发热待查"[6,7,8]。
随着国际上相关表述的统一,本共识也建议统一这一概念的中文表述。鉴于我国最早使用"发热待查"这一名词进行描述,因此建议统一采用"发热待查"这一命名。
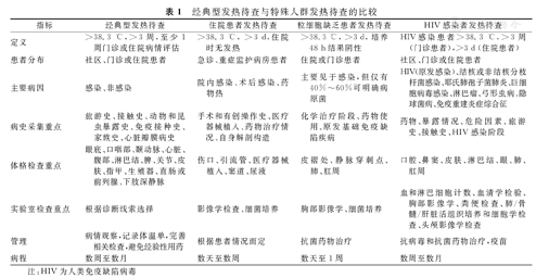
结合国内外文献和临床实践,可将发热待查分为4类:经典型发热待查和特殊人群的发热待查,特殊人群的发热待查又包括住院患者的发热待查、粒细胞缺乏患者的发热待查和HIV感染者的发热待查[8,9,10,11],见表1。

经典型发热待查与特殊人群发热待查的比较
经典型发热待查与特殊人群发热待查的比较
| 指标 | 经典型发热待查 | 住院患者发热待查 | 粒细胞缺乏患者发热待查 | HIV感染者发热待查 |
|---|---|---|---|---|
| 定义 | >38.3 ℃,>3周,至少1周门诊或住院病情评估 | >38.3 ℃,>3 d,住院时无发热 | >38.3 ℃,>3 d,培养48 h结果阴性 | HIV感染患者>38.3 ℃,>3周(门诊患者),>3 d (住院患者) |
| 患者分布 | 社区、门诊或住院患者 | 急诊、重症监护病房患者 | 住院或门诊患者 | 社区、门诊或住院患者 |
| 主要病因 | 感染、非感染 | 院内感染、术后感染、药物热 | 主要见于感染,但仅有40%~60%可明确病原菌 | HIV(原发感染)、结核或非结核分枝杆菌感染、耶氏肺孢子菌肺炎、巨细胞病毒感染、淋巴瘤、弓形虫病、隐球菌病、免疫重建炎症综合征 |
| 病史采集重点 | 旅游史、接触史、动物和昆虫暴露史、免疫接种史、家族史、心脏瓣膜病史 | 手术和有创操作史、医疗器械植入、药物治疗情况、自身解剖构造 | 化学治疗阶段、药物使用、原发基础免疫缺陷疾病 | 药物、暴露情况、危险因素、旅游史、接触史、HIV感染阶段 |
| 体格检查重点 | 眼底、口咽部、颞动脉、心脏、腹部、淋巴结、脾、关节、皮肤、指甲、生殖器、直肠或前列腺、下肢深静脉 | 伤口、引流管、医疗器械植入、窦道、尿液 | 皮褶处、静脉穿刺点、肺、肛周 | 口腔、鼻窦、皮肤、淋巴结、眼、肺、肛周 |
| 实验室检查重点 | 根据诊断线索选择 | 影像学检查、细菌培养 | 胸部影像学、细菌培养 | 血和淋巴细胞计数、血清学检验、胸部影像学、粪便检查、肺/骨髓/肝脏活组织培养和细胞学检查、头颅影像学检查 |
| 管理 | 病情观察,记录体温单,完善相关检查,避免经验性用药 | 根据患者情况而定 | 抗菌药物治疗 | 抗病毒和抗菌药物治疗,疫苗 |
| 病程 | 数周至数月 | 数天至数周 | 数天至1周 | 数周至数月 |
注:HIV为人类免疫缺陷病毒
发热持续3周以上,口腔体温至少3次>38.3 ℃(或至少3次体温在1 d内波动>1.2 ℃),经过至少1周在门诊或住院的系统全面的检查仍不能确诊的一组疾病。系统全面的检查应至少包括3大常规,粪便隐血试验、肝功能、肾功能、电解质、血培养、胸部X线片和腹部B超。且患者无免疫缺陷相关疾病史。
患者入院时无发热,入院后发热超过3 d,口腔测体温至少3次>38.3 ℃(或至少3次体温1 d内波动>1.2 ℃)。
患者存在粒细胞缺乏(中性粒细胞计数<0.5×109个/L);发热超过3 d,口腔测体温>38.3 ℃(或体温1 d内波动>1.2 ℃);体液标本经培养>48 h后结果显示阴性。
确诊HIV感染,住院患者发热超过3 d或门诊患者发热超过3周,口腔测体温>38.3 ℃(或体温1 d内波动>1.2 ℃)。
由于特殊人群的发热待查(包括住院患者,粒细胞缺乏患者,HIV感染者)有其特殊的疾病谱及诊治流程,本共识将主要围绕经典型发热待查展开。
建议1:统一将"fever of unknown origin"命名为发热待查。
建议2:将发热待查分为经典型发热待查、住院患者的发热待查、粒细胞缺乏患者的发热待查和HIV感染者的发热待查4类。
引起经典型发热待查的病因超过200种,可以归纳为以下4类:感染性疾病、肿瘤性疾病、非感染性炎症性疾病、其他疾病(表2)[12,13,14,15]。不同时期、不同地区、不同年龄的患者、不同医疗资源造成发热待查的病因谱构成比例不同。

引起经典型发热待查的部分疾病
引起经典型发热待查的部分疾病
| 类别 | 常见疾病 | 少见疾病 | 罕见疾病 | |
|---|---|---|---|---|
| 感染性疾病 | ||||
| 细菌性 | 细菌性脓肿(腹腔、盆腔、中枢)、感染性心内膜炎、牙源性感染、肾盂肾炎、肺外结核(肾、骨、中枢)、非结核分枝杆菌感染、李斯特菌、布鲁菌病、军团菌病、伤寒、奴卡菌病、慢性鼻窦炎、感染性动脉瘤等 | 化脓性门静脉炎、植入物感染、耶尔森氏菌、慢性脑膜球菌血症、淋病、放线菌病、脊柱骨髓炎等 | 化脓性颈静脉炎、纵隔炎、主动脉肠瘘、兔咬热(念珠状链杆菌感染)、黄色肉芽肿性尿路感染等 | |
| 真菌性 | 曲霉病、念珠菌病、隐球菌病、耶氏肺孢子菌肺炎等 | 组织胞浆菌病、芽生菌病、孢子丝菌病、球孢子菌病、糠秕马拉色菌病感染等 | 接合菌病、副球孢子菌病等 | |
| 寄生虫性 | 阿米巴病、弓形虫病、疟疾、包虫病等 | 巴贝虫病、利什曼原虫病、肝片吸虫病、肝吸虫病、血吸虫病等 | 旋毛虫病、类圆线虫病、锥虫病等 | |
| 其他 | 莱姆病、EB病毒感染、巨细胞病毒感染、立克次体病等 | 鹦鹉热(鹦鹉热衣原体)、钩体病、埃利希体病、梅毒、猫抓热(巴尔通体)等 | 性病性淋巴肉芽肿(沙眼衣原体)、Whipple病(惠普尔养障体)、虱传回归热(包柔氏螺旋体)、蜱传回归热(达氏疏螺旋体)、小螺菌感染、洛矶山斑点热等 | |
| 非感染性炎症性疾病 | ||||
| 自身免疫性疾病 | 系统性红斑狼疮、颞动脉炎/风湿性多肌痛、皮肌炎/多肌炎、白塞病、强直性脊柱炎,自身免疫性肝炎、混合型结缔组织病、反应性关节炎、风湿热等 | 结节性多动脉炎,Takayasu动脉炎,复发性多发性软骨炎,干燥综合征,结节病,荨麻疹型血管炎、过敏性血管炎、Churg-Strauss综合征(变应性肉芽肿性炎血管炎)、抗磷脂综合征、冷球蛋白血征、Felty综合征(关节炎-粒细胞减少-脾大综合征)等 | Vogt-Koyanagi-Harada综合征(小柳原田综合征/葡萄膜大脑炎综合征)等 | |
| 自身炎症性疾病 | 成人still病、克罗恩病、溃疡性结肠炎、噬血细胞综合征、痛风等 | 假性痛风、Sweet综合征、复发性特发性心包炎等 | Blau综合征(早发肉芽肿关节炎、眼葡萄膜炎、皮疹)a、冷卟啉相关周期热综合征a、DIRA(IL-1受体拮抗剂缺乏)a、家族性地中海热a、PAPA综合征(无菌性化脓性关节炎、坏疽性脓皮病、痤疮综合征)a、PFAPA综合征(周期性发热、口腔炎症、咽炎、腺炎综合征)a、SAPHO综合征(滑膜炎、痤疮、骨质增生、骨髓炎)、Schnitzler综合征(慢性荨麻疹、发热、骨关节疼痛、淋巴结肿大)、TRAPS(肿瘤坏死因子受体相关周期热)a、HIDS(高IgD伴周期热综合征)a等 | |
| 肿瘤性疾病 | ||||
| 血液系统恶性疾病 | 淋巴瘤、前白血病(急性髓系白血病),骨髓增生性疾病、多发性骨髓瘤、骨髓增生异常综合征、浆细胞瘤等 | Castleman病、骨髓纤维化、淀粉样变等 | 系统性肥大细胞增生征等 | |
| 实体恶性肿瘤 | 肝和中枢神经系统转移瘤、肾细胞癌、肝癌、结肠癌、胰腺癌、乳腺癌、中枢神经系统肿瘤等 | |||
| 良性肿瘤 | 肾上腺样瘤等 | 肝海绵状血管瘤、心房黏液瘤、血管平滑肌瘤等 | ||
| 其他 | ||||
| 急性播散性脑脊髓炎、药物热、亚急性甲状腺炎、伪装热、过敏性肺炎,亚急性坏死性淋巴结炎等 | 肾上腺功能不全、动脉瘤、Mollaret动脉综合征(无菌性脑膜炎)、Caroli病(先天性肝内胆管扩张症)、复杂性局灶性癫痫持续状态、外源性过敏性肺泡炎、肺栓塞、无菌性骨关节炎、坏疽性脓皮病、葡萄膜炎综合征等 | POEMS(多发性周围神经病、脏器肿大、内分泌障碍、M蛋白、皮肤病变综合征)、周期性中性粒细胞减少征、原发性甲状旁腺亢进征、腹膜后纤维化、外胚层发育不全无汗征、Erdheim-Chester病(脂质肉芽肿病)、Fabry病(弥漫性体血管角质瘤)、戈谢病(葡萄糖脑苷脂贮积病)、Hamman-Rich综合征(急性间质性肺炎)、Rosai-Dorfman病(窦组织细胞增生伴巨大淋巴结病)、血栓病、炎性假瘤、线性免疫球蛋白A皮肤病、肌强直性营养不良、心肌损伤综合征、硬化性肠系膜炎等 | ||
注:a多发于儿童
长期以来一直是引起发热待查的最主要的病因,以细菌感染占多数,病毒次之。近年来此类疾病有所下降,尤其在经济发达地区,其所占比例已降至30%左右。在老年发热待查患者中,感染性疾病所占比例也相对较低,可能在发热待查的病因中占第2位或第3位。
该组疾病在发热待查中所占的比例近年来有所上升,占20%~30%。成人still病、系统性红斑狼疮(systemic lupus erythematosus, SLE)等是年轻发热待查患者的常见病因;而老年发热待查患者中,风湿性多肌痛/颞动脉炎等的发病率日渐上升。值得注意的是,类风湿关节炎等非感染性炎症性疾病虽为该类型疾病中的常见疾病,但由于这些疾病症状典型,诊断较为简单,在发热待查患者中所占比例较小。
血液系统肿瘤、实体肿瘤中的肾上腺样瘤、胃肠道肿瘤(尤其是结直肠肿瘤)和中枢系统肿瘤相对常见。随着CT、MRI等影像学技术的普及,肿瘤性疾病易于被早期发现,在发热待查中所占比例有所下降。
约占10%,包括药物热、肉芽肿性疾病、栓塞性静脉炎、溶血发作、隐匿性血肿、周期热、伪装热等。
上述4类原因可解释约85%的发热待查病因。尽管在具有一定规模的医院中,经过较丰富临床经验的医师诊治,并且应用了现代医学仪器、分子生物学与生物化学等诊断技术,但仍有约15%的发热待查患者始终不能查明原因。
发热待查的病因复杂,临床表现多样,临床医师如能把握三点:①详细的病史询问;②细致的体格检查;③必要的实验室检查和辅助检查,大多数的发热病因可以查明[16,17,18,19,20]。
根据获得的诊断线索(potentially diagnostic clues,PDC):首先,按以下思路顺序进行病因诊断与鉴别诊断则可显著提高诊断的准确率,即先考虑常见疾病的常见临床表现;其次,考虑常见疾病的少见临床表现;再次,考虑少见疾病的临床常见表现;最后,慎重鉴别少见疾病的临床少见表现。
诊疗流程包括四个步骤:①判断是否属于经典型发热待查;②第一阶段初筛;③第二阶段特异性检查;④治疗(包括对症治疗及诊断性治疗)。见图1。


注:PDC为获得的诊断线索;DIC为弥漫性血管内凝血;HIV为人类免疫缺陷病毒;CT为计算机X线断层扫描技术;18F-FDG为18-氟-脱氟葡萄糖;PET-CT为正电子发射计算机X线断层扫描技术;PET-MRI为正电子发射磁共振成像;NSAID为非甾体抗炎药
持续超过3周。一大部分急性发热原因不明,缺乏诊断及定位定性线索的患者为病毒感染,这些患者一般情况良好,实验室检查缺乏特异性阳性结果,此时盲目扩大检查范围亦无法提高诊断效率。常见的病毒感染3周内有自愈倾向,故发热待查的病程时间定义为超过3周。
口腔测体温至少3次>38.3 ℃或至少3次体温1 d内波动>1.2 ℃。病程超过3周,口腔测体温>华氏101℉(相当于38.3 ℃)为发热待查,不超过101℉为低热待查。低热待查与发热待查病因不同,部分年轻女性低热待查患者,病程可长达数年,一般情况良好,多次检查未发现阳性结果,可能为植物神经功能紊乱。
无免疫缺陷相关疾病史,无免疫抑制药物应用史。免疫缺陷人群的发热病因与经典型发热待查有明显不同,需警惕与免疫功能缺陷相关的机会性感染及肿瘤。
经过至少1周在门诊或住院的系统全面的检查仍不能确诊。系统全面的检查包括:血常规、尿常规、粪常规+隐血、肝功能、肾功能、电解质、血培养(3次不同部位不同时间抽取)、胸部X线片和腹部B超(肝、胆、胰、脾、肾),仍未明确病因。
建议3:经典型发热待查的诊断需结合病程、体温、既往疾病史,特别应注意的是,患者应为完善系统全面检查后仍不能确诊的患者。
建议4:系统全面的检查应包括:血常规、尿常规、粪便常规+隐血、肝功能、肾功能、电解质、血培养(3次不同部位不同时间抽取)、胸片和腹部B超(肝、胆、胰、脾、肾)。
第一阶段可在门诊或住院完成,需完善病史采集、体格检查和符合当地医疗水平的无创实验室及辅助检查。
详细而有质量的病史采集是发现诊断线索的首要步骤,先按疾病发展顺序询问病史,然后针对重点线索追溯。一些关键病史往往因患者记忆不清而表述偏差,需反复核实。重视以下几点情况[21,22]:
(1)判断是否为持续发热 患者必须同时满足发热待查定义中热程和体温变化的要求,发热应该为其主要临床表现,与疾病进程密切相关。有些患者虽病程长,但发热仅为一次,不能以发热待查的诊断思路来考虑。
(2)记录热程 热程长短对发热待查的病因分类诊断具有极大的参考价值。一般来说,热程短(数周),有乏力、寒战等毒性症状者,在抗菌药物应用、病灶切除、脓肿引流后发热即终止,全身情况也随之改善,有利于感染性疾病的诊断。如热程中等(数月),呈渐进性消耗、衰竭者,以肿瘤多见。热程长(数年),无毒性症状,发作与缓解交替出现,有利于结缔组织病的诊断。
(3)判断热型 随着临床上解热镇痛药、糖皮质激素及抗菌药物的普遍应用,典型的热型例如:稽留热、弛张热、间歇热、波状热等已很少见,但仍需仔细询问发热规律。一些特殊热型有一定的诊断提示意义,例如:Pel-Ebstein热往往可见于一些霍奇金淋巴瘤患者中,隔日热或三日热考虑疟疾可能。
(4)按系统顺序询问伴随症状 发热的伴随症状有重要的诊断参考价值。初学者为防止遗漏,可按照系统顺序逐一询问:①常见全身症状:畏寒、寒战、出汗、消瘦、皮疹、皮肤颜色改变;②呼吸系统:咳嗽、咳痰、咯血、气急、胸闷、胸痛;③消化系统:纳差、吞咽困难、恶心、呕吐、呕血、口腔及肛门溃疡、咽痛、腹胀、腹痛、腹泻、便秘、黑便;④循环系统:心悸、早搏、水肿;⑤泌尿生殖系统:尿频、尿急、尿痛、血尿、尿量、排尿困难、腰背酸痛、月经、生殖器溃疡、生殖器水肿;⑥内分泌系统:多饮、多食、多尿、生长发育、毛发生长、男性乳头发育;⑦血液系统:瘀点、瘀斑、淋巴结肿大;⑧运动系统:肌肉酸痛、骨痛、肌无力、关节疼痛、关节僵硬;⑨神经系统:头痛、头晕、癫痫、意识丧失。
根据症状与体征的特点做出相应的诊断,阴性症状也需记录,可起到鉴别诊断的作用。部分伴随症状提供的诊断线索见表3。

发热患者的伴随症状和个人史提示的诊断线索
发热患者的伴随症状和个人史提示的诊断线索
| 临床线索 | 提示诊断 | |
|---|---|---|
| 伴随症状 | ||
| 头痛或意识障碍 | 颅内疾病(感染、肿瘤、血管病变)、颞动脉炎等 | |
| 结膜充血 | 感染(旋毛虫病、流行性出血热、钩端螺旋体病、回归热)、赖特综合征等 | |
| 眼痛\视力异常 | 眼部感染(球后脓肿、侵袭综合征)、血管累及(心内膜炎、Takayasu动脉炎、结节性多动脉炎)、颅内疾病(脑脓肿、隐球菌脑膜炎)、结节病等 | |
| 听力丧失 | 结节性多动脉炎、复发性多软骨炎、中耳炎、隐球菌脑膜炎等 | |
| 鼻塞 | 鼻咽癌、淋巴瘤(鼻型)、结节病等 | |
| 口腔溃疡 | 白塞病、系统性红斑狼疮等 | |
| 咽痛 | 传染性单核细胞增多症、系统性红斑狼疮、成人still病等 | |
| 颈项痛/下颌痛 | 亚急性甲状腺炎、颞动脉炎、Takayasu动脉炎、中枢神经系统感染、脊柱骨髓炎、乳突炎等 | |
| 腹痛 | 腹腔内疾病(感染、肿瘤)、螺旋体病、沙门菌感染、旋毛虫病、系统性红斑狼疮、结节性多动脉炎、成人still病、克罗恩病、家族性地中海热、卟啉病等 | |
| 背痛 | 心内膜炎、布鲁菌病、椎体感染等 | |
| 关节疼痛 | 血流感染、布鲁菌病、兔热病、Whipple病、系统性红斑狼疮、结节病、成人still病、类风湿关节炎、痛风、家族性地中海热等 | |
| 骨痛 | 多发性骨髓瘤、任意肿瘤骨转移等 | |
| 肌痛 | Q热、钩端螺旋体病、立克次体病、旋毛虫病、心内膜炎、结节性多动脉炎、类风湿关节炎、家族性地中海热、多发性肌炎等 | |
| 睾丸疼痛 | 淋巴瘤、EB病毒感染、结节性多动脉炎、系统性红斑狼疮、家族性地中海热、布鲁菌病等 | |
| 皮疹 | EB病毒感染、药物热、脂膜炎、淋巴瘤、结节病、系统性红斑狼疮、成人still病、恙虫病等 | |
| 既往史 | ||
| 牙科就诊史 | 牙龈脓肿、感染性心内膜炎等 | |
| 手术史 | 手术部位脓肿、感染性心内膜炎等 | |
| 输血史 | 疟疾、巴贝虫病、埃利希体病、巨细胞病毒感染、人类免疫缺陷病毒感染、梅毒等 | |
| 主动脉瘤/修补 | 沙门菌感染、金黄色葡萄球菌感染、Q热等 | |
| 药物 | 药物热 | |
| 烟雾接触 | 烟雾热等 | |
| 近期旅游史 | 伤寒、钩端螺旋体病、内脏利什曼病(中国北部地区)、疟疾(非洲)、布鲁菌病(中国西北地区)、Q热、粗球孢子菌病(墨西哥、美国)等 | |
| 宠物/动物接触 | Q热、猫抓病、弓形虫病、兔热病、布鲁菌病、螺旋体病、鹦鹉热、恙虫病等 | |
| 昆虫接触 | 疟疾、斑疹伤寒、巴贝虫病、内脏利什曼病、回归热、莱姆病等 | |
| 未消毒牛奶 | Q热、布鲁菌病、肠结核等 | |
| 生食 | 旋毛虫病、弓形虫病等 | |
(5)获取所有外院相关检查结果 根据病史询问的病程进展,观察辅助检查结果动态变化,必要时制作治疗-疗效观察表格,例如:脑脊液治疗观察表,血常规观察表等。部分有创检查可要求借阅标本,重新读片。影像学资料需要按顺序排列后,亲自阅片,疑难者请放射科专家会诊。患者的成系列资料可能对于诊断提供线索。
(6)了解相关病史 患者的既往史与个人史非常重要,特别是一些流行病学史对于感染性疾病意义重大,往往是诊断的关键,例如:布鲁菌病多见于从事畜牧业(尤其是为动物接生)的人群中;同性恋者及静脉药瘾者的发热待查常以艾滋病或合并机会性感染的可能性较大;冶游史需考虑性传播疾病;有生食习惯者需考虑寄生虫疾病。另外需注意了解既往发热病史、用药史、外科手术史、输血史、动物接触史、职业史、业余爱好史及旅游史等。部分特殊个人史提供的诊断线索见表3[23]。
(1)测量体温 在对发热待查患者着手进行观察前,首先必须确定患者是否发热。必要时可进行直视下口腔与直肠温度同时记录,有少部分患者为伪装热。每天至少测体温4次,可以为每日6∶00,10∶00,14∶00,18∶00,根据需要可每2~4 h 1次,测得38 ℃以上体温时30 min复测。测量体温需注意测量方法及换算,并予以相应记录。体温换算约为:肛温-0.5 ℃=口温=耳温+0.4 ℃=腋温+0.5 ℃。测量体温时可以同时测量心率,一般情况下,体温每升高1 ℃,心率加快10~15次/min。若出现心率未相应增加,需考虑相对缓脉或是伪装热。考虑中枢发热时,可同时测量多部位体温,例如口温+肛温,双侧腋温+肛温等,不符合体温测量换算规律需考虑中枢体温调节障碍,左右侧体温不一致等需考虑下丘脑综合征。
(2)细致有重点的入院体检 发热待查的入院常规体格检查应做到细致,并根据获得的病史有所重点检查。勿遗漏以下重要体检部位:眼睑、皮肤、甲床、颞动脉(老年人)、口腔(溃疡、牙龈)、浅表淋巴结(滑车)、乳突/副鼻窦压痛、心脏杂音、肝脾触诊、外阴及肛门、"4"字征、神经病理征及脑膜刺激征等。男性患者的睾丸与附睾检查、女性患者的盆腔检查,以及肛指均应列为发热待查体检常规。部分体检线索对应可能疾病见表4。

部分体检线索对应的可能发热性疾病
部分体检线索对应的可能发热性疾病
| 部位/特点 | 体格检查发现 | 诊断 |
|---|---|---|
| 热型 | 相对缓脉 | 沙门菌感染、钩端螺旋体病、Q热、立克次体病、疟疾、巴贝虫病、中枢神经系统实体肿瘤/淋巴瘤、药物热、伪装热等 |
| Pel-Ebstein热型a | 淋巴瘤 | |
| 眼睑 | 瘀点、瘀斑 | 感染性心内膜炎 |
| 眼底 | Roth斑 | 淋巴瘤、心房黏液瘤、感染性心内膜炎、系统性红斑狼疮、结节性多动脉炎等 |
| 细胞样小体 | 心房黏液瘤、系统性红斑狼疮、颞动脉炎、结节性多动脉炎、成人still病等 | |
| 视网膜出血 | 白血病等 | |
| 视网膜中央动脉阻塞 | 系统性红斑狼疮、颞动脉炎、Takayasu动脉炎等 | |
| 视网膜中央静脉阻塞 | 系统性红斑狼疮、结节病等 | |
| 脉络膜视网膜炎 | 弓形虫病、结核感染、组织胞浆菌病等 | |
| 脉络膜结节 | 粟粒型结核感染 | |
| 颞动脉 | 搏动减弱、结节 | 颞动脉炎 |
| 副鼻窦 | 压痛 | 副鼻窦炎 |
| 甲状腺 | 肿大、触痛 | 亚急性甲状腺炎 |
| 心脏 | 杂音 | 感染性心内膜炎、心房黏液瘤等 |
| 胸骨 | 压痛 | 白血病、骨髓异常增生综合征等 |
| 脊柱 | 压痛 | 脊椎骨髓炎、椎体结核、伤寒、布鲁菌病等 |
| 肝脏 | 叩痛 | 肝脓肿等 |
| 肿大 | EB病毒感染、伤寒、布鲁菌病、Q热、内脏利什曼病、兔热病、回归热、肝肿瘤、肾上腺瘤、POEMS综合征等 | |
| 脾脏 | 肿大 | EB病毒感染、巨细胞病毒感染、心内膜炎、伤寒、播散性结核感染、组织胞浆菌病、疟疾、布鲁菌病、立克次体病、猫抓病、兔热病、回归热、淋巴瘤、白血病、骨髓增生综合征、家族性地中海热、Felty综合征、系统性红斑狼疮、成人still病、结节病等 |
| 淋巴结 | 肿大 | EB病毒感染、巨细胞病毒感染、猫抓病、恙虫病、淋巴结结核、局灶性化脓性感染、淋巴瘤、白血病、转移癌、坏死性淋巴结炎、系统性红斑狼疮、类风湿关节炎、结节病等 |
| 睾丸 | 附睾炎 | 淋巴瘤、EB病毒感染、泌尿系统结核、布鲁菌病、结节性多动脉炎、系统性红斑狼疮、结节病、家族性地中海热等 |
| 皮肤 | 色素沉着 | 内脏利什曼病、Whipple病、POEMS综合征等 |
| 颅神经 | 麻痹 | 中枢神经系统肿瘤\\淋巴瘤、结核性脑膜炎(外展神经麻痹)等 |
注:a为霍奇金淋巴瘤的特征性表现,呈特征性回归热型,即高热数天后,可有几天或几周的无热期
(3)每日常规观察 包括每日观察一般情况,检查皮肤、甲床、淋巴结、五官、心、肺、肝、胆囊、脾、外阴及肛门、脊柱与四肢及神经系统等。要重视新出现的尤其是一过性的症状和体征,并据此完善有关的检查,对确诊可有相当重要的意义。
对所有发热待查患者按照全部病因进行筛查是不现实的,不但加重了社会与患者的经济负担,也使一些本来可以简单诊断的病例复杂化。因此,仔细询问病史,体格检查,按照发热待查诊断思路,寻找诊断线索是非常重要的。诊断与鉴别诊断思路为根据PDC分析:①鉴别感染性疾病与非感染性疾病;②感染性疾病的定位,常见感染部位包括肺部感染、尿路感染、肠道感染、胆道感染等,多具有对应的局部症状,尤其不要遗漏感染性心内膜炎、结核病、局灶感染等;③非感染性疾病分为肿瘤性疾病,结缔组织病及其他类疾病,多为全身累及,少局部定位表现,需根据临床表现、实验室及辅助检查推论。肿瘤中最常见的为淋巴瘤,结缔组织病中最常见为SLE、成人still病等,其他类疾病中包括药物热等。根据可能的诊断,进入第二阶段特异性检查。
若未获得诊断线索,可进行发热病因的初步非特异性筛查以提供有用的病因诊断线索。适合作为发热待查非特异性辅助检查的项目多为价格便宜、较为普及、敏感性较高、无创或创伤极小的检查,建议检查项目包括血常规、尿常规、粪便常规+隐血、肝功能、肾功能、电解质、外周血涂片、甲状腺功能、乳酸脱氢酶、肌酸激酶、血糖、血培养3套(需氧瓶+厌氧瓶)、中段尿培养+菌落计数、降钙素原、DIC全套、红细胞沉降率、C反应蛋白、铁蛋白、免疫固定电泳、免疫球蛋白、淋巴细胞亚群分类(T淋巴细胞、B淋巴细胞、自然杀伤细胞)、自身抗体谱、肿瘤标志物、HIV、RPR、TPPA、标准心电图、腹部B超、全身浅表淋巴结超声、胸部CT平扫。
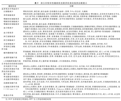
应用非特异性检查结果的线索时应注意:①非特异性检查异常指标偏离正常范围的程度越大,对病因诊断的提示价值越大;②非特异性检查的结果在提示诊断线索的同时也能够作为排除某些疾病的线索;③非特异性检查线索需要综合流行病学、病史、体格检查中的线索,综合分析,归纳出最可能的病因诊断方向。部分非特异性辅助检查提供线索的病因诊断提示见表5。

部分非特异性辅助检查提供线索的病因诊断提示
部分非特异性辅助检查提供线索的病因诊断提示
| 辅助检查 | 诊断 | |
|---|---|---|
| 血常规及外周血涂片 | ||
| 白细胞减少 | 粟粒性结核、淋巴瘤、前白血病(急性髓系白血病)、伤寒、Felty综合征、戈谢病 | |
| 单核细胞增多 | 粟粒性结核、组织胞浆菌病、结节性动脉周围炎/显微镜下多动脉炎、巨细胞动脉炎/颞动脉炎、迟发性类风湿性关节炎、SLE、结节病、巨细胞病毒感染、布鲁菌病、感染性心内膜炎、淋巴瘤、实体肿瘤、骨髓增殖性疾病、克罗恩病、戈谢病 | |
| 嗜酸性粒细胞增多 | 旋毛虫病、淋巴瘤、肾上腺样瘤(肾细胞癌)、结节性动脉周围炎/显微镜下多动脉炎、坏死性淋巴结炎、药物热 | |
| 嗜酸性粒细胞减少 | 伤寒 | |
| 嗜碱性粒细胞增多 | 实体肿瘤、淋巴瘤、前白血病、骨髓增殖性疾病 | |
| 血小板减少 | 白血病、淋巴瘤、骨髓增殖性疾病、多发性骨髓瘤、EB病毒感染、巨细胞病毒感染、酒精性肝硬化、药物热、结节性动脉周围炎/显微镜下多动脉炎、SLE、疟疾、巴贝虫病、布鲁菌病、回归热、粟粒性结核感染、组织胞浆菌病、内脏利什曼病、埃里希体病 | |
| 血小板增多 | 感染性心内膜炎、Q热、粟粒性结核、组织胞浆菌病、亚急性骨髓炎、肿瘤、淋巴瘤、肾上腺样瘤(肾细胞癌)、骨髓增殖性疾病、结节性动脉周围炎/显微镜下多动脉炎、巨细胞动脉炎/颞动脉炎 | |
| 淋巴细胞增多 | 粟粒性结核、组织胞浆菌病、伤寒、布鲁菌病、EB病毒感染、巨细胞病毒感染、弓形虫病、内脏利什曼病、淋巴瘤 | |
| 淋巴细胞减少 | Q热、布鲁菌病、Whipple病、粟粒性结核、组织胞浆菌病、疟疾、巴贝虫病、埃里希体病、EB病毒感染、巨细胞病毒感染、SLE、淋巴瘤、多发性骨髓瘤、酒精性肝硬化、迟发型类风湿性关节炎、伤寒 | |
| 全血细胞减少 | 粟粒性结核、布鲁菌病、组织胞浆菌病、埃里希体病、巨细胞病毒感染、HIV感染、戈谢病、结节病、SLE | |
| 异型淋巴细胞 | 疟疾、巴贝虫病、埃里希体病、EB病毒感染、巨细胞病毒感染、弓形虫病、布鲁菌病、坏死性淋巴结炎、药物热 | |
| 肝功能 | ||
| 碱性磷酸酶升高 | 肝细胞癌、粟粒性结核、淋巴瘤、巨细胞动脉炎/颞动脉炎、戈谢病、系统性肥大细胞增多症、成人still病、巨细胞动脉炎/颞动脉炎、结节性动脉周围炎/显微镜下多动脉炎、肾上腺样瘤(肾细胞癌)肝转移、亚急性甲状腺炎 | |
| 血清转氨酶升高 | EB病毒感染、巨细胞病毒感染、伤寒、布鲁菌病、Q热、疟疾、巴贝虫病、埃里希体病、成人still病、坏死性淋巴结炎、药物热 | |
| γ谷氨酰转肽酶升高 | 肝脏肿瘤、转移瘤、肾上腺样瘤(肾细胞癌)、EB病毒感染、肝硬化 | |
| 自身免疫性疾病相关指标 | ||
| 类风湿因子升高 | 感染性心内膜炎、内脏利什曼病(黑热病)、迟发性类风湿性关节炎、结节病、SLE、酒精性肝硬化 | |
| 抗核抗体滴度升高 | HIV感染、EB病毒感染、巨细胞病毒感染、结核感染、感染性心内膜炎、内脏利什曼病、疟疾、SLE、结节病、迟发型类风湿关节炎 | |
| 其他实验室指标 | ||
| 镜下血尿 | 感染性心内膜炎、肾结核、布鲁菌病、结节性动脉周围炎/显微镜下多动脉炎、淋巴瘤、肾上腺样瘤(肾细胞癌) | |
| 单克隆免疫球蛋白 | 多发性骨髓瘤、高IgD综合征、Schnitzler综合征(IgM>IgD)、巨淋巴结增生症(多发性Castleman病) | |
| 多克隆丙种球蛋白 | HIV感染、巨细胞病毒感染、酒精性肝硬化、巨淋巴结增生症(多发性Castleman病) | |
| 乳酸脱氢酶升高 | 恶性肿瘤、疟疾、巴贝虫病、SLE、埃里希体病、弓形虫病、粟粒性结核、组织胞浆菌病、旋毛虫病、巨细胞病毒感染、成人still病、肺栓塞 | |
| 红细胞沉降率升高(>100 mm/1 h) | 感染性心内膜炎、脓肿、亚急性骨髓炎、肾上腺样瘤(肾细胞癌)、实体肿瘤、淋巴瘤、骨髓增殖性疾病、心房黏液瘤、结节性动脉周围炎/显微镜下多动脉炎、Takayasu动脉炎、高IgD综合征、坏死性淋巴结炎、Castleman病 | |
| 成人still病、巨细胞动脉炎/颞动脉炎、迟发型类风湿性关节炎、药物热 | ||
| 铁蛋白升高 | 恶性肿瘤、前白血病、骨髓增殖性疾病、SLE、巨细胞动脉炎/颞动脉炎、迟发型类风湿性关节炎、成人still病、亚急性甲状腺炎 | |
注:SLE为系统性红斑狼疮;HIV为人类免疫缺陷病毒
(1)伴皮疹 皮疹是发热待查患者的重要伴随体征,很有可能为发热待查的病因诊断提供重要线索。在发热待查中,几乎各种疾病均可伴随皮疹的临床表现,包括:①感染性疾病,如EB病毒感染、伤寒、感染性心内膜炎等;②非感染性炎症性疾病,如SLE、皮肌炎、成人still病等;③肿瘤,如淋巴瘤等;④其他,如药物热等。临床医师应熟悉各种类型的皮肤损害,关注皮疹的分布及其与发热过程和其他症状的相关性[10]。
皮疹形态学在发热待查病因鉴别诊断中有一定的意义:结节型皮疹常见于分支杆菌感染,侵袭性真菌感染,恶性肿瘤等;瘀点/瘀斑可见于感染性心内膜炎和一些血液系统疾病等;荨麻疹可见于急性血吸虫病和药物热等疾病;疱疹/大疱型皮疹可见于假单胞菌、链球菌、奈瑟菌、弧菌等感染及药物热等疾病;斑疹/丘疹型皮疹可见于各个细菌性、病毒性感染疾病,也可见于非感染性炎症性疾病、肿瘤或药物热等疾病。见表6。

发热待查伴皮疹
发热待查伴皮疹
| 疾病 | 斑疹/丘疹 | 疱疹/大疱 | 荨麻疹 | 瘀点/瘀斑 | 结节 | |
|---|---|---|---|---|---|---|
| 感染性疾病 | ||||||
| 细菌 | 伤寒 | 假单胞菌、链球菌、奈瑟菌、弧菌感染 | 感染性心内膜炎 | 分枝杆菌感染 | ||
| 真菌 | 侵袭性真菌感染 | |||||
| 病毒 | EB病毒感染、肠道病毒感染、人类免疫缺陷病毒感染 | |||||
| 寄生虫 | 急性血吸虫病 | |||||
| 非感染性炎症性疾病 | 系统性红斑狼疮、皮肌炎、成人still病、血管炎、Sweet综合征 | |||||
| 肿瘤 | 淋巴瘤 | 血液系统疾病 | 恶性肿瘤 | |||
| 其他 | 药物热 | 药物热 | 药物热 | |||
(2)伴淋巴结脾肿大 临床上将脾脏肿大分为轻、中、高度肿大。肋缘下刚触及至肋下3 cm以内属轻度肿大,3 cm至脐水平位置为中度肿大,超过脐水平则为高度肿大或称巨脾。引起脾大的机制有感染性、充血性、免疫反应、血液系统疾病、局部占位5类。见表7。

发热待查伴脾肿大
发热待查伴脾肿大
| 疾病 | 可能疾病 | |
|---|---|---|
| 感染性疾病 | ||
| 细菌 | 布鲁菌病、结核病、非结核分枝杆菌病、奴卡菌病、感染性心内膜炎、兔热病等 | |
| 病毒 | EB病毒感染、艾滋病等 | |
| 真菌 | 组织胞浆菌病、球孢子菌病、马尔尼菲青霉病、尖端赛多胞菌病、隐球菌病等 | |
| 寄生虫 | 疟疾、利什曼病、弓形虫病、锥虫病等 | |
| 其他 | 衣原体感染、支原体感染、猫抓病、恙虫病等 | |
| 充血性 | 感染或恶性肿瘤导致心包积液或肝静脉阻塞等 | |
| 非感染性炎症性疾病 | Felty综合征、系统性红斑狼疮、白塞病、干燥综合征、皮肌炎、混合性结缔组织病、成人still病、血管炎、药物热、血清病、结节病、组织细胞增生性坏死性淋巴结炎、木村病等 | |
| 造血系统疾病 | ||
| 恶性肿瘤细胞浸润 | 急慢性白血病、淋巴瘤、多发性骨髓瘤、恶性组织细胞增生征、Waldenstrom巨球蛋白血症、Castleman病、重链病等 | |
| 脾组织增生 | 朗格汉斯组织细胞增多征、噬血细胞综合征等 | |
| 局部占位 | 脓肿、黑色素瘤、肉瘤等 | |
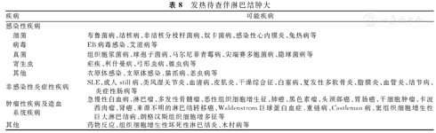
淋巴结肿大分为局限性和全身性。局限性淋巴结肿大累及一个引流区域,常由该引流区域组织或器官的非特异性炎性反应引起,也可由对应引流部位的恶性肿瘤淋巴道转移而来,猫抓病、Castleman病、组织细胞增生性坏死性淋巴结炎均可见局限性淋巴结肿大。全身性淋巴结肿大指至少两个及以上非毗邻区域的淋巴结肿大,感染病原体直接侵犯或感染所致免疫反应,过敏或自身免疫性疾病,肿瘤性疾病侵犯,淋巴结髓外造血,这些原因均可导致全身性淋巴结肿大。见表8[10]。

发热待查伴淋巴结肿大
发热待查伴淋巴结肿大
| 疾病 | 可能疾病 | |
|---|---|---|
| 感染性疾病 | ||
| 细菌 | 布鲁菌病、结核病、非结核分枝杆菌病、奴卡菌病、感染性心内膜炎、兔热病等 | |
| 病毒 | EB病毒感染、艾滋病等 | |
| 真菌 | 组织胞浆菌病、球孢子菌病、马尔尼菲青霉病、尖端赛多胞菌病、隐球菌病等 | |
| 寄生虫 | 疟疾、利什曼病、弓形虫病、锥虫病等 | |
| 其他 | 衣原体感染、支原体感染、猫抓病、恙虫病等 | |
| 非感染性炎症性疾病 | SLE、成人still病、类风湿关节炎、血清病、皮肌炎、干燥综合征、白塞病、复发性多软骨炎、脂膜炎、血管炎、结节病、炎症性肠病等 | |
| 肿瘤性疾病及造血系统疾病 | 急慢性白血病、淋巴瘤、多发性骨髓瘤、恶性组织细胞增生征、肺癌、黑色素瘤、头颈部癌、胃肠癌、干细胞肿瘤、卡波西肉瘤、肾癌、来源不明的淋巴结转移癌、Waldenstrom巨球蛋白血症、重链病、Castleman病、窦组织细胞增生性巨大淋巴结病、朗格汉斯组织细胞增多征等 | |
| 其他 | 药物反应、组织细胞增生性坏死性淋巴结炎、木村病等 | |
(3)伴肝功能异常 发热待查伴肝功能异常时,应从以下几个方面考虑:
①以发热伴转氨酶异常为主要表现:发热可以是病毒性肝炎的前驱症状,但是热程往往达不到不明原因发热的诊断标准。应注意,传染性单核细胞增多症常热程偏长。此外,慢性活动性EB病毒感染、巨细胞病毒感染、伤寒、Q热,钩端螺旋体病和血行播散性结核可以表现为发热伴肝酶异常,血行播散性结核伴肝酶异常或肝活组织检查发现有肉芽肿性肝炎可以明确诊断。非感染性疾病常见为自身免疫性肝炎、药物性肝炎(如超敏反应综合征)、淋巴瘤和朗格汉斯组织细胞增生症。过去认为肝活组织检查是不明原因发热的一个筛查方法,但是近期研究发现其作用有限,而且肝功能异常的程度不能预测不明原因发热中肝活组织检查阳性率。鉴于肝活组织检查是侵袭性检查,存在一定并发症,甚至可导致死亡,因此不推荐做为常规筛查项目,除非怀疑是由肝脏疾病引起的不明原因发热,如自身免疫性肝炎等,则有指征行肝活组织检查。
②以发热伴胆红素升高为主要表现:发热和黄疸同时出现不一定必须有因果关系,如有隐源性肝硬化基础的患者在严重的感染性疾病时可出现肝功能失代偿;或者患者长期酗酒、在酒精性肝病的基础上合并结核或大叶性肺炎,可以同时出现发热与黄疸。根据黄疸的病因,发热伴胆红素升高可分以下3种:
a.肝前性黄疸:主要病因为溶血,许多致病源(疟疾、产气荚膜梭状芽孢杆菌等)都可以引起溶血,可出现红细胞计数下降、网织红细胞增多、乳酶脱氢酶升高和非结合胆红素增加。镰状细胞性贫血、葡萄糖-6-磷酸脱氢酶缺乏或阵发性睡眠性血红蛋白尿的患者可以在感染时出现溶血危象。
b.肝细胞性黄疸:感染性疾病中肺炎链球菌、肺炎克雷伯菌、沙门菌、脆弱类杆菌、大肠埃希菌或链球菌引起严重的血流感染时常有黄疸,可伴血小板减少和肾功能损害,易误诊为血栓性血小板减少,实为脓毒性栓塞。局部细菌感染,如阑尾周围炎或憩室炎性脓肿以血流栓塞的形式通过间质静脉和门静脉引起血源性播散,可出现门静脉炎伴多发肝内脓肿。它不伴有胆道系统改变,临床上表现为肝大伴黄疸,发热、寒战和右上腹疼痛。这些症状也是肝脓肿的典型表现。肝脓肿可以由血流感染、腹外伤或自发性引起。少数多发性肝脓肿可以没有局部症状,只表现为不明原因发热。最重要的诊断依据是影像学检查,也可有针对性的进行细针穿刺活组织检查。细菌培养最常见的是肺炎克雷伯菌、链球菌、厌氧菌及肠杆菌科细菌。寄生虫感染中主要是阿米巴肝脓肿,脓肿通常比细菌性更大,脓肿的革兰染色和培养阴性,很少能发现滋养体,但抗体检查阳性。肝毒性药物引起发热伴黄疸主要见于异烟肼、利福平、氟烷和甲基多巴等。
c.肝后性黄疸:主要由胆道疾病引起。生物化学检查可出现结合胆红素增加,胆汁淤积,尿中出现胆红素,B超、上腹部增强CT、磁共振胰胆管成像(MRCP)、内镜下逆行胰胆管造影术(ERCP)和必要时胰腺导管以及经皮经肝胆道系统造影检查对确诊有重要意义。其中常见的疾病有胆管炎,是胆总管结石的一种严重并发症,同时可以常伴胆总管的部分或完全堵塞。与肿瘤或胆道狭窄引起的堵塞不同之处在于持续的胆总管结石常常引起上行性感染(发热、寒战、右上腹痛、黄疸,和病史中有上腹绞痛支持胆管炎)。除了胆管炎外,胆囊炎伴有胆道结石或胆总管水肿时可以出现黄疸;胰腺炎的胰头水肿也可引起胆汁淤积。胆管炎与胆囊炎的病原体主要包括肠杆科细菌、肠球菌和厌氧菌。此外,片吸虫病也可以引起肝后性黄疸。肝片吸虫首先引起间质性肝炎、转氨酶增高、肝肿大和嗜酸性粒细胞增多症,随着病程发展可以出现肝后性黄疸。
(4)伴血小板减少 发热伴血小板减少的病例在临床中并不少见,原因既可能是感染性疾病也可能是非感染性疾病。急性发热伴血小板减少的病例以感染性疾病为多见,包括流行性脑膜炎和其他细菌引起的败血症,钩端螺旋体感染,立克次体感染,疟疾以及病毒感染(包括登革热,新型布尼亚病毒感染,肾综合征出血热,黄热病,拉撒热,裂谷热以及埃博拉和马尔堡病毒感染),上述疾病多呈现为急性感染病程,很少迁延。
随着病程时间的延长,在始终不能明确诊断的发热待查病例中,感染引起的发热合并血小板减少的机率明显下降,肿瘤以及风湿/非感染性炎症疾病的比例大大上升。病因可能包括白血病,淋巴瘤,骨髓增生性疾病,多发性骨髓瘤,EB病毒感染,CMV感染,酒精性肝硬化,药物热(例如万古霉素既是药物热的常见原因,也是免疫性血小板减少的常见原因),结节性多动脉炎/小动脉炎,SLE,巴贝虫病,埃利希体病,布鲁菌病,回归热,粟粒性结核,组织胞浆菌病,内脏利什曼原虫病等。上述疾病虽并不少见,但仅以血小板减少作为伴发临床表现的却不多见。一般还有其他的伴发症状。见表9。

发热待查合并血小板减少的临床线索
发热待查合并血小板减少的临床线索
| 病史 | 临床表现 | 可能疾病 | 病原体 |
|---|---|---|---|
| 蜱虫叮咬史 | 发热伴血小板减少综合征 | 布尼亚病毒感染 | |
| 户外活动史 | 焦痂样皮损 | 恙虫病 | 东方立克次体 |
| 洪水、溪水涉水 | 黄疸 | 钩端螺旋体病 | 钩端螺旋体 |
| 头痛、瘀点瘀斑 | 流行性脑膜炎 | 脑膜炎奈瑟菌 | |
| 农村、鼠类接触 | 皮肤充血、少尿 | 肾出血热综合征 | 汉坦病毒 |
| 非洲旅行史 | 多发出血、休克 | 拉撒热,埃博拉出血热 | |
| 南美洲、非洲旅行史 | 黄疸 | 黄热病 | |
| 东南亚旅行史、蚊虫叮咬史 | 充血皮疹 | 登革热 | 登革热病毒 |
| 不安全注射器使用、输血、性交 | 淋巴结肿大、机会感染 | 艾滋病 | 人类免疫缺陷病毒 |
| 淋巴结肿大、脾脏肿大、咽痛 | 传染性单核细胞增多症 | EB病毒 | |
| 牛羊接触史 | 盗汗、关节痛、肌痛、腰痛、睾丸炎 | 布鲁菌病 | 布鲁杆菌 |
| 结核患者接触史 | 盗汗、呼吸困难、黄疸 | 粟粒性结核 | 结核分枝杆菌 |
| 甘肃等地野外居住史 | 脾脏肿大 | 黑热病 | 利什曼原虫 |
| 非洲、东南亚旅行史 | 畏寒、寒战 | 疟疾 | 疟原虫 |
| 出血、肾功能障碍、肝损伤 | 弥散性血管内溶血 | ||
| 微血管病性溶血性贫血、急性肾功能不全、神经系统症状 | 血栓性血小板减少性紫癜 | ||
| 腹痛、呕吐、腹泻、急性肾功能不全 | 溶血-尿毒综合征 | ||
| 贫血、乏力、易疲劳 | 急性白血病 | ||
| 乏力、反复感染 | 再生障碍性贫血 | ||
| 肝脾肿大、淋巴结肿大、神经系统症状、皮疹 | 噬血细胞综合征 |
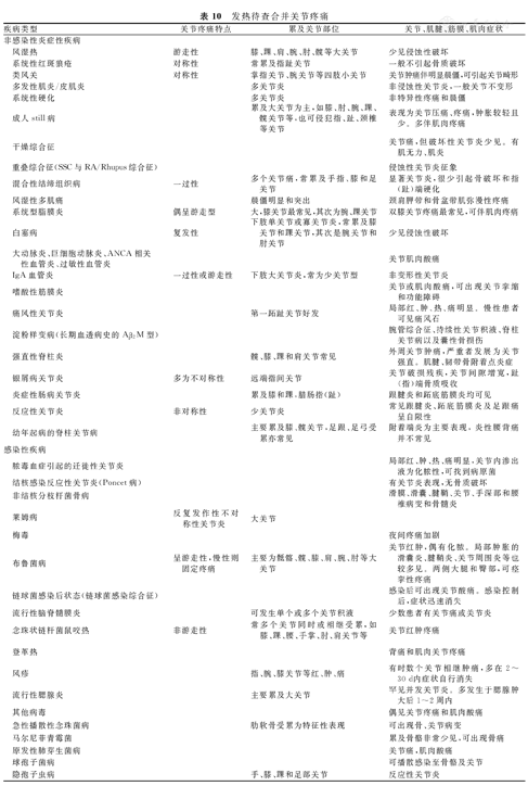
(5)伴关节肌肉病变 关节疼痛在发热待查中十分常见。最常见的风湿病是一大类以关节、骨、肌肉为主要症状,可累及内脏器官的异质性疾病。其中,弥漫性结缔组织病为系统性自身免疫病,常有发热、关节痛、肌痛。有的以累及大关节为主,有的累及外周小关节;有的引起骨质破坏,有的为非侵蚀性关节炎等等。而血清阴性脊柱关节病,伴骶髂关节炎、脊柱炎、附着端炎,可发展为脊柱强直。感染性疾病中,病原体不仅可直接损害关节引起感染性关节炎,尚可因感染病原体后引起免疫反应导致组织损伤,也称反应性关节炎。而某些代谢异常和内分泌疾病及血液系统肿瘤也有关节疼痛的表现。因此在询问疼痛时,应注意疼痛是位于关节还是关节外组织。关节疼痛的诱因、起病形式、部位、数量、性质、有无肿胀、伴随症状等特点有助于诊断和鉴别诊断。各种疾病的关节疼痛亦有其特异之处,见表10。

发热待查合并关节疼痛
发热待查合并关节疼痛
| 疾病类型 | 关节疼痛特点 | 累及关节部位 | 关节、肌腱、筋膜、肌肉症状 | |
|---|---|---|---|---|
| 非感染性炎症性疾病 | ||||
| 风湿热 | 游走性 | 膝、踝、肩、腕、肘、髋等大关节 | 少见侵蚀性破坏 | |
| 系统性红斑狼疮 | 对称性 | 常累及指趾关节 | 一般不引起骨质破坏 | |
| 类风关 | 对称性 | 掌指关节、腕关节等四肢小关节 | 关节肿痛伴明显晨僵,可引起关节畸形 | |
| 多发性肌炎/皮肌炎 | 多关节炎 | 非侵蚀性关节炎,一般关节不变形 | ||
| 系统性硬化 | 多关节炎 | 非特异性疼痛和晨僵 | ||
| 成人still病 | 累及大关节为主,如膝、肘、腕、踝、髋关节等,也可侵犯指、趾、颈椎等关节 | 表现为关节压痛、疼痛,肿胀较轻且少。多伴肌肉疼痛 | ||
| 干燥综合征 | 关节痛,但破坏性关节炎少见。有肌无力、肌炎 | |||
| 重叠综合征(SSC与RA/Rhupus综合征) | 侵蚀性关节炎征象 | |||
| 混合性结缔组织病 | 一过性 | 多个关节痛,常累及手指、膝和足关节 | 显著关节炎,很少引起骨破坏和指(趾)端硬化 | |
| 风湿性多肌痛 | 晨僵明显和突出 | 颈肩胛带和骨盆带肌弥漫性疼痛 | ||
| 系统型脂膜炎 | 偶呈游走型 | 大,膝关节最常见,其次为腕、踝关节 | 双膝关节疼痛最常见,可伴肌肉疼痛 | |
| 白塞病 | 复发性 | 下肢单关节或寡关节炎,常累及膝关节和踝关节,其次是腕关节和肘关节 | 少见侵蚀性破坏 | |
| 大动脉炎、巨细胞动脉炎、ANCA相关性血管炎、过敏性血管炎 | 关节肌肉酸痛 | |||
| IgA血管炎 | 一过性或游走性 | 下肢大关节炎,常为少关节型 | 非变形性关节炎 | |
| 嗜酸性筋膜炎 | 关节或肌肉酸痛,可出现关节挛缩和功能障碍 | |||
| 痛风性关节炎 | 第一跖趾关节好发 | 局部红、肿、热、痛明显。慢性患者可见痛风石 | ||
| 淀粉样变病(长期血透病史的Aβ2M型) | 腕管综合征、持续性关节积液、脊柱关节病以及囊性骨损伤 | |||
| 强直性脊柱炎 | 髋、膝、踝和肩关节常见 | 外周关节肿痛,严重者发展为关节强直。肌腱、韧带骨附着点炎症 | ||
| 银屑病关节炎 | 多为不对称性 | 远端指间关节 | 关节破损残疾,关节间隙增宽,趾(指)端骨质吸收 | |
| 炎症性肠病关节炎 | 累及膝和踝,腊肠指(趾) | 跟腱炎和跖底筋膜炎均可见 | ||
| 反应性关节炎 | 非对称性 | 少关节炎 | 常见跟腱炎、跖底筋膜炎及足跟痛呈自限性 | |
| 幼年起病的脊柱关节病 | 主要累及膝、髋关节,足跟、足弓受累亦常见 | 附着端炎为主要表现,炎性腰背痛并不常见 | ||
| 感染性疾病 | ||||
| 脓毒血症引起的迁徙性关节炎 | 局部红、肿、热、痛明显,关节内渗出液为化脓性,可找到病原菌 | |||
| 结核感染反应性关节炎(Poncet病) | 有关节炎表现,无骨质破坏 | |||
| 非结核分枝杆菌骨病 | 滑膜、滑囊、腱鞘、关节、手深部和腰椎病变和骨髓炎 | |||
| 莱姆病 | 反复发作性不对称性关节炎 | 大关节 | ||
| 梅毒 | 夜间疼痛加剧 | |||
| 布鲁菌病 | 呈游走性,慢性则固定疼痛 | 主要为骶髂、髋、膝、肩、腕、肘等大关节 | 关节红肿,偶有化脓。局部肿胀的滑囊炎、腱鞘炎、关节周围炎等也较多见。两侧大腿和臀部,可痉挛性疼痛 | |
| 链球菌感染后状态(链球菌感染综合征) | 感染后可出现关节酸痛。感染控制后,症状迅速消失 | |||
| 流行性脑脊髓膜炎 | 可发生单个或多个关节积液 | 少数患者有关节痛或关节炎 | ||
| 念珠状链杆菌鼠咬热 | 非游走性 | 常多个关节同时或相继受累,如膝、踝、腰、手掌、肘、肩关节等 | 关节红肿疼痛 | |
| 登革热 | 背痛和肌肉关节疼痛 | |||
| 风疹 | 指、腕、膝关节等红、肿、痛 | 有时数个关节相继肿痛,多在2~30 d内症状自行消失 | ||
| 流行性腮腺炎 | 主要累及大关节 | 罕见并发关节炎。多发生于腮腺肿大后1~2周内 | ||
| 其他病毒 | 偶见关节疼痛和肌肉酸痛 | |||
| 急性播散性念珠菌病 | 肋软骨受累为特征性表现 | 可出现骨、关节病变 | ||
| 马尔尼菲青霉菌 | 累及骨骼非常少见,可出现骨痛 | |||
| 原发性肺芽生菌病 | 关节痛,肌肉酸痛 | |||
| 球孢子菌病 | 可播散感染至骨骼及关节 | |||
| 隐孢子虫病 | 手、膝、踝和足部关节 | 反应性关节炎 | ||
| 疾病类型 | 关节疼痛特点 | 累及关节部位 | 关节、肌腱、筋膜、肌肉症状 | |
|---|---|---|---|---|
| 厌氧菌 | 多累及较大关节,胸锁骨和骶髂关节为厌氧菌关节炎的两个好发部位 | 较少引起化脓性关节炎 | ||
| 立克次体病 | 关节痛 | |||
| 巴尔通体感染(猫抓病) | 关节痛、关节炎发生率低于1% | |||
| 巴贝虫病 | 周身关节疼痛,肌痛 | |||
| 肿瘤性疾病 | ||||
| 白血病 | 骨痛及胸骨下端压痛常见 | |||
| 骨髓异常增生综合征 | 少数患者会有关节痛 | |||
| 原发性骨髓纤维化 | 合并高尿酸血症者有40%引起痛风性关节炎 | |||
| 慢性中性粒细胞白血病 | 约1/3患者有痛风性关节炎 | |||
| 多发性骨髓瘤 | 早期游走性或间歇性 | 一般累及脊柱、头颅、骨盆、肋骨和长骨近端 | 骨质破坏.后期疼痛剧烈,活动、负重加重,休息后减轻 | |
| 朗格罕斯细胞组织细胞增生症 | 依次以颅骨、下肢骨、肋骨和骨盆受累最多 | 骨缺损、痛性肿胀、突眼和乳突炎导致的顽固性中耳炎及牙齿松动脱落 | ||
| 其他 | ||||
| Erdeheim-Chester diseases | 对称性 | 累及下肢骨骼,尤其是膝关节和踝关节 | 骨痛是最常见临场表现 | |
| 溶酶体贮积症:戈谢病 | 骨肿痛,骨质疏松、骨皮质变薄或溶骨性改变 | |||
| 法布里病 | 疼痛从肢端逐渐向肢体及身体其他部位蔓延 | |||
| 类癌综合征 | 指间关节疼痛 | |||
| 药物损害等 | 可有关节、肌肉累及 | |||
建议5:完善的病史采集需包括完整的热程记录、热型分析、伴随症状、外院检查结果及详细的病史。
建议6:体温监测应保证每天至少4次,考虑中枢系统发热发热时,可同时测量多部位体温。
建议7:需每日观察评估一次患者的一般情况,检查皮肤、甲床、淋巴结、五官、心、肺、肝、胆囊、脾、外阴及肛门、脊柱与四肢及神经系统等。对新出现的尤其是一过性的症状和体征,一定要引起重视。
建议8:建议第一阶段筛查项目需包括血常规、尿常规、粪便常规+隐血、肝功能、肾功能、电解质、外周血涂片、甲状腺功能、乳酸脱氢酶、肌酸激酶、血糖、血培养3套(需氧瓶+厌氧瓶)、中段尿培养+菌落计数、降钙素原、弥散性血管内凝血全套、红细胞沉降率、C反应蛋白、铁蛋白、免疫固定电泳、免疫球蛋白、淋巴细胞亚群分类(T淋巴细胞、B淋巴细胞、自然杀伤细胞)、自身抗体谱、肿瘤标志物、HIV、梅毒RPR和TPPA、标准心电图、腹部B超、全身浅表淋巴结超声、胸部CT平扫。
经过第一阶段的初筛,部分患者明确诊断;部分患者可获得诊断线索,进入第二阶段,进一步针对性选择所需特异性检查,见表11[11,12]。第二阶段的检查较为复杂,部分为有创且费用较贵,建议住院期间完成。在制定检查策略时,应注意两个原则:①特异性高;②从无创到有创。

发热待查不同病因的针对性检查项目
发热待查不同病因的针对性检查项目
| 获得的诊断线索提示 | 亚分类 | 常见疾病 | 实验室检查 | 超声、影像学检查及其他特殊检查 | 有创检查 |
|---|---|---|---|---|---|
| 感染性疾病 | 腹腔脓肿/盆腔脓肿/肾及肾周脓肿 | 腹部/盆腔CT/MRI | |||
| 感染性心内膜炎 | Q热IgM/IgG滴度 | TTE/TEE | |||
| 根尖脓肿 | 下颌全景片 | ||||
| 感染性动脉瘤 | CTA,外周动脉B超或经食道超声检查(主动脉窦以及胸主动脉) | ||||
| 中枢神经系统感染 | 头颅CT及MRI | 脑脊液涂片及培养 | |||
| 细菌 | 肝胆系统感染 | ERCP/MRCP及上腹部增强CT | |||
| 肺外结核 | TST/IGRA,标本分枝杆菌培养或抗酸染色试验 | 相应部位的CT及MRI | 组织/淋巴结活组织检查+分枝杆菌涂片及培养 | ||
| 猫抓热(巴尔通体) | 巴尔通体IgM/IgG滴度 | ||||
| 伤寒 | 粪便培养 | 骨髓培养 | |||
| 布鲁菌病 | 布鲁杆菌血清学检查 | 骨髓培养 | |||
| 李斯特菌病 | 头颅CT及MRI | 脑脊液涂片及培养 | |||
| 奴卡菌病 | 头颅CT及MRI、其他可疑感染部份的影像学检查 | 支气管灌洗液及脑脊液涂片及培养 | |||
| 真菌 | 隐球菌病、念珠菌病、曲霉病 | 隐球菌乳胶凝集试验、G试验、GM试验 | |||
| 组织胞浆菌病 | 骨髓涂片及活组织检查 | ||||
| 球孢子菌病 | 痰、脓液等真菌涂片及培养 | 脑脊液、关节液真菌涂片及培养;组织病理 | |||
| 寄生虫 | 寄生虫抗体全套;巴贝虫病/疟疾可查厚薄血涂片 | 怀疑内脏利什曼原虫病时可查骨髓涂片及活组织检查 | |||
| 病毒 | EB病毒DNA、EB病毒IgM/IgG滴度、巨细胞病毒IgM/IgG(怀疑有免疫缺陷或存在免疫抑制时) | ||||
| 非感染性炎症性疾病 | 自身免疫性疾病 | ENA抗体谱、dsDNA、抗线粒体抗体分型、核小体定量、抗中性粒细胞胞浆抗体、抗心磷脂抗体、抗CCP抗体、类风湿因子及分型、补体、HLA-B27检测、抗"O"、Coomb's试验、24 h尿蛋白定量 | 怀疑干燥综合征时,可行腮腺同位素显影、角膜荧光染色、泪膜破裂试验;怀疑血清阴性脊柱关节病,可行骶髂关节及髋关节CT/MRI;怀疑皮肌炎时,可行肌肉MRI、肌电图检查 | 当怀疑GCA/TA时,可行颞动脉活组织检查;怀疑干燥综合征时,可行唇腺活组织检查;有皮疹时,可行皮肤活组织检查 | |
| 自身炎症性疾病 | 克罗恩病/溃疡性结肠炎 | 胃镜、肠镜、胶囊内镜、小肠镜/小肠CT | |||
| 噬血细胞综合征 | 骨髓涂片及活组织检查、肝活组织检查 | ||||
| 造血系统恶性疾病 | 怀疑多发性骨髓瘤时,可查本-周氏蛋白、血尿IgD免疫固定电泳 | 全身浅表淋巴结B超及后腹膜淋巴结B超 | 骨髓涂片及活组织检查;淋巴结或肿块活组织检查 | ||
| 肿瘤性疾病 | 实体肿瘤 | 当怀疑腹腔或盆腔内肿瘤时,腹腔/盆腔的CT/MRI;肿瘤来源不明时,可行全身PET/CT | 如有淋巴结肿大,可行淋巴结活组织检查 | ||
| 良性肿瘤 | 心房黏液瘤 | TTE/TEE | |||
| 其他 | 亚急性甲状腺炎 | 抗甲状腺抗体 | 甲状腺摄碘率检查 | ||
| 肺栓塞 | 肺CTA |
注:ERCP为内镜下逆行胰胆管造影术;MRCP为磁共振胰胆管造影;CCP为环瓜氨酸肽;TTE为经胸超声心动图;TEE为经食管超声心动图;IE为感染性心内膜炎;TST为结核菌素皮肤试验;IGRA为γ干扰素释放试验;CTA为CT血管造影;ENA为可提取性核抗原;HLA为人类白细胞抗原;PET/CT为正电子发射计算机断层显像;dsDNA为双链DNA:GCA为巨细胞动脉炎;TA为颞动脉炎
在发热待查伴淋巴结肿大的患者中,淋巴结活组织检查较淋巴结穿刺虽创伤范围大,但更易获得特异性结果。应尽量避免行颈前、腋窝或腹股沟淋巴结活组织检查,这些部位淋巴结病理结果常诊断价值不大。相比之下,颈后、锁骨上或滑车上淋巴结更具诊断意义,临床上体检时需特别注意;肺门、纵隔或腹膜后淋巴虽活组织检查诊断价值高,但创伤大,若病情允许可延后。
当怀疑感染性心内膜炎、伤寒/肠源性发热等感染性疾病时,血培养阴性时,骨髓培养可提高阳性率,仔细阅读骨髓涂片可发现巴贝虫、组织胞浆菌、利什曼原虫、疟疾等病原体。如疑有血液系统疾病骨髓累及,骨髓涂片、骨髓活组织检查病理及骨髓流式细胞检查均具有诊断价值,建议一次完成,减少重复创伤。
在诊断困难的患者中,由于病灶分布的不均一性、病程进展等原因,多次重复的有创检查对于诊断是必要的,需提前告知患者。
在常规的辅助检查不能获得明确的线索时,可以考虑应用一些成本较高的全身性影像学筛查,以获得隐藏的发热病因线索。氟-18-脱氧葡萄糖(18F-FDG)PET-CT在发热待查中的地位也逐渐被重视。PET-CT/PET-MRI结合了PET和CT或MRI的功能,不仅可全身扫描,还可同时提供病灶的功能改变和形态改变,很好地弥补了CT或MRI的不足。发热待查应用PET-CT检查的诊断效率、路径、经济学价值以及结果评估仍有待大样本量分析验证。阳性PET结果具有较大的病灶指向性意义,但阴性结果未必"无用"。长期随访发现,经过前期检查无诊断依据,且PET-CT阴性患者多数预后良好。因为费用昂贵,对于哪一类发热待查患者采用PET-CT/PET-MRI检查仍是争论焦点。目前建议将其置于发热待查诊断的第二阶段仍未获得诊断线索者。在国内,由于常规检查不完善、PET-CT/PET-MRI结果判定不统一、临床医师对于辅助检查结果高度依赖等原因,需非常谨慎,避免将PET-CT/PET-MRI作为发热待查的常规检查手段[24,25,26]。
PET结果依赖于18F-FDG的摄取,为获得满意的成像效果需做到以下几点:①检查前不应用可能影响到糖代谢的药物,例如糖皮质激素等;②检查前空腹及停止补液治疗至少6 h;③糖尿病患者需调整好血糖水平,检查前需检测随机血糖。
建议9:第二阶段检查措施需注意两个原则:特异性高和从无创到有创。
建议10:在诊断困难的病例中,必要时可多次重复有创检查,以获取临床线索。
建议11:不推荐PET-CT/PET-MRI作为所有发热待查的常规筛查手段。PET-CT的意义在于指示可疑病灶部位,为下一步的检查指明方向,不能仅凭PET-CT的结果做出诊断。
(1)体温≤39 ℃的发热 维持水、电解质的平衡而无需处理发热。退热治疗会干扰热型、掩盖体温与脉搏之间的关系(如相对缓脉)等,不但影响诊断及对预后的判断,更影响对治疗效果的评估。发热被认为是机体重要的防御机制,无论是物理降温或是药物退热都会减少甚至消除炎性介质的合成,减弱机体的防御过程所必须的。此外,退热治疗亦有不良反应。物理降温通过皮肤的热传导、对流和蒸发加速热量的流失,可引起寒战,血管收缩,冠脉痉挛和反射性的低体温。退热药物使用可引起体温骤然下降伴大量出汗,易导致虚脱或休克。同时退热药物常有一定肝肾毒性,存在胃肠道出血的风险。
(2)>39 ℃的过高温或高热持续时间过长 过高热除了增加代谢率外,还可引发过度免疫反应,引起酸碱平衡紊乱、细胞蛋白变性、组织缺氧和多系统损伤,甚至出现意识改变(如意识模糊、定向障碍、癫痫等)。此时应积极使用物理降温及退热药物使核心体温降至39 ℃以下;同时维持水电解质的平衡,对症治疗予以镇静、抗癫痫。此时,不推荐在体温调控机制正常时单独使用物理降温。原因是会增加产热、代谢率和氧耗,仅推荐在退热药物下调体温调定点时联合使用。对于>40 ℃或可能有脑组织损伤或感染性休克风险的超高热患者,可在应用退热药物的基础上,用冷水或冰水擦拭皮肤或擦拭皮肤后使用风扇、冰毯和冰袋增加水份的蒸发,以达到快速控制核心体温、保护脏器的目的。
临床怀疑一些特定的疾病但缺乏证据时,在不影响进一步检查的情况下,可进行诊断性治疗从而根据所得疗效做出临床诊断。例如,对于有流行病学史,疑为疟疾的患者,若多次血涂片或骨髓涂片中未能查见疟原虫,可试用抗疟疾药物进行治疗,治疗成功后可做出疟疾的临床诊断。对于疑为结核感染的患者,也可进行诊断性抗结核治疗。但需要指出的是对结核疑似患者进行诊断性治疗时观察时间应足够长,一般以3~4周以上为宜,期间需注意抗结核药物的不良反应和病情的变化。其他如阿米巴性肝脓肿等疾病也是常见的可以采用诊断性治疗的病种。必须指出,诊断性治疗应选用特异性强、疗效确切及安全性大的治疗药物,剂量应充足并完成整个疗程,无特殊原因不得随便更换治疗药物。只有这样,诊断治疗有效后方可作为临床诊断的依据[27,28]。
在经典型发热待查中,抗感染药物的使用应严格基于临床病原学证据。在不能获取病原学证据但临床高度怀疑感染的情况下,临床医师需分析可能的感染部位,并进行经验性的病原学判断,严格把握抗感染药物使用指征。可在必要的实验室检查和各种培养标本采取后,根据初步临床诊断予以经验性抗感染治疗。
目前在发热待查的临床实践中,存在着抗菌药物滥用的现象。不仅造成经济上的巨大浪费、病原学检查的阳性率下降,还可以导致药物不良反应、药物热、二重感染、产生耐药菌等情况,对原发病的正确诊断造成干扰。所以,在发热待查的临床实践中,抗感染药物的应用不应作为常规诊断性治疗的手段,对于临床怀疑感染性发热的患者,应积极留取标本,完善各项必要检查,寻找病原学依据。
糖皮质激素对于感染性和非感染性炎症都具有抑制作用,因而对包括感染、结缔组织病、肿瘤在内的大多数病因引起的发热待查都具有良好的退热作用。此外,激素还可扩张血管,改善微循环,增强心肌收缩力,提高机体对细菌内毒素的耐受力,可用于休克、多器官功能衰竭及严重炎症反应综合征等治疗。但由于疗效显著,基层医院在发热患者中滥用激素的现象日益严重。激素的滥用不但改变了原有的热型和临床表现,使诊断更加困难,长期应用还会使潜在的感染性疾病播散或诱发二重感染,延误必要治疗。因此,原则上不主张在病因未明的发热患者中使用激素,尤其不应作为退热药物使用[29]。
4.7%~19.2%的患者经系统全面地评估后仍不能诊断。对部分症状轻微,经过详细检查仍不能明确病因的发热待查患者,可在专科门诊进行长期随访,观察病情变化,部分患者需要非甾体类抗炎药控制症状。若出现新的线索需重新入院按发热待查流程评估。部分观察患者长期病情无进展,预后良好[30]。
建议12:对于体温≤39 ℃的发热,建议维持水、电解质的平衡而无需处理发热。
建议13:对于体温在39~40 ℃的发热,应积极使用物理降温及退热药物使核心体温降至39 ℃以下;同时维持水电解质的平衡。不推荐在体温调控机制正常时单独使用物理降温。
建议14:对于体温>40 ℃的发热,或可能有脑组织损伤或感染性休克风险的患者,可在退热药物的基础上,用冷水或冰水擦拭皮肤或擦拭皮肤后使用风扇、冰毯和冰袋增加水份的蒸发。
建议15:诊断性治疗应局限于疟疾、结核感染等可凭借疗效做出临床诊断的特定疾病,不应作为常规治疗手段。
建议16:抗感染药物的应用不应作为常规诊断性治疗的手段。
建议17:原则上不建议在病因未明的发热患者中使用激素,尤其不应作为退热药物使用。
执笔者:张文宏,李太生
参加本共识讨论的专家名单(排名不分先后,按姓氏汉语拼音排序)
白雪帆、曹武奎、陈佰义、陈智、陈良、陈建杰、陈澍、陈天艳、陈永平、程良斌、冯缨、甘建和、高志良、龚国忠、龚作炯、韩涛、洪亮、侯金林、胡必杰、胡越凯、黄祖瑚、贾战生、江建宁、金嘉琳、金昱、李欣、李家斌、李军、李兰娟、李宁、李太生、李兴旺、李用国、李智伟、梁海林、林明华、刘晓清、刘正印、卢洪洲、卢峪霞、吕晓菊、孟庆华、缪晓辉、倪鎏达、倪武、潘晨、彭劼、任万华、尚佳、邵凌云、盛吉芳、石荔、谭德明、唐红、田德英、万谟彬、王峰、王凯、王贵强、王慧芬、王建设、王磊、王明贵、王新宇、王宇明、魏来、魏少峰、翁心华、乌云、吴疆、武淑环、肖永红、谢青、谢敬东、熊勇、徐小微、许洁、颜学兵、杨东亮、杨兴祥、易建华、虞胜镭、余祖江、俞云松、袁宏、袁静、臧国庆、张福杰、张继明、张洁、张伦理、张文宏、张欣欣、张跃新、赵彩彦、赵龙凤、赵敏、赵英仁、甄真、郑建铭、郑昕、朱传武





















