
探讨新型冠状病毒肺炎(COVID-19)隔离病区医护人员传染病职业暴露(occupational exposure to infectious diseases,OEID)的特点、诱因、暴露后处置的特殊性及预防暴露的措施。
纳入2020年2月4日至3月21日武汉火神山医院1 061名医护人员,从体质和心理状况、防护用品、制度和流程、空气环境、暴露类型、暴露后应急处置的特殊性等多角度对其OEID事件进行调查分析。
武汉火神山医院一线医护人员OEID发生率为2.0%(21/1 061),护士和医师分别占95.2%(20/21)和4.8%(1/21)。17个普通感染科病区和2个重症监护病房分别占71.4%(15/21)和28.6%(6/21)。红区(污染区)和黄区(潜在污染区)分别占90.5%(19/21)和9.5%(2/21)。23.8%(5/21)为呕吐所致口鼻部皮肤黏膜及气道暴露;76.2%(16/21)为锐器伤。诱因涉及某些护目镜工艺欠佳、佩戴欠妥当和内面雾化干扰视物,三级防护相关的憋闷、触觉和操作灵活度下降,场所空气质量欠佳,医护人员体质和心理状况等。通过优化实施《传染病职业暴露处理流程》,所有事件均得到妥善处理,无2019新型冠状病毒和经血液传播病原体感染的发生。通过落实成套预防措施,有效控制了新的OEID风险。
COVID-19隔离病区医护人员OEID的诱因多样,兼顾COVID-19和经血液传播传染病双重OEID处置特殊性的优化流程可有效预防暴露后的潜在感染,合理的预防措施可充分降低医护人员在COVID-19隔离病区发生OEID的风险。
版权归中华医学会所有。
未经授权,不得转载、摘编本刊文章,不得使用本刊的版式设计。
除非特别声明,本刊刊出的所有文章不代表中华医学会和本刊编委会的观点。
新型冠状病毒肺炎(COVID-19)是一种由2019新型冠状病毒(2019 novel coronavirus, 2019-nCoV)感染引起的、传染性极强、具有一定致死风险的新发传染病。根据2020年2月的报道,疫情暴发以来全国约有3 019名医务人员感染2019-nCoV[1]。相当一部分医务人员是在从事诊疗工作时被感染,尤其是在疫情早期阶段,对COVID-19的传染性尚不清楚、防护意识和措施均不够充分时,医务人员的传染病职业暴露(occupational exposure to infectious diseases,OEID)风险极高。2020年3月27日报道,意大利医务人员感染6 205例;5月25日报道,西班牙医护人员感染50 088例,是当时全球医务人员2019-nCoV感染率最高的国家[2,3]。因此,必须高度关注医护人员COVID-19相关的OEID风险和防范问题。同时也要重视在COVID-19隔离病区HBV、HCV和HIV等血液或体液传播性病原体OEID处置的特殊性。本研究对武汉火神山医院COVID-19隔离病区医护人员常见的OEID进行了系统梳理,对其发生特点、防范要点及优化处置策略进行了深入论证,以期为应对此类重大公共卫生事件积累宝贵的OEID防控数据、理论和经验。
纳入2020年2月4日至3月21日武汉火神山医院17个普通感染病区和2个ICU共1 061名一线医护人员,其中医师341名,护士720名。纳入标准:有在COVID-19红区(污染区)和黄区(潜在污染区)发生2019-nCoV和(或)HBV、HCV和HIV等病原体OEID风险。本研究符合2013年修订的《赫尔辛基宣言》的要求。
对在COVID-19隔离病区红区和黄区发生OEID的医护人员当时所处区域环境、医疗护理操作、暴露类型和程度、现场应急处置、后续处置,以及防护用品质量、穿脱防护服流程、医护人员体质和精神状态等进行调查分析。在此基础上优化修订火神山医院《传染病职业暴露处理流程》,并评估其实施效果。
锐器伤暴露程度分级参照我国2015年《艾滋病诊疗指南(第三版)》[4]:①一级暴露指暴露源(带有体液或血液等成分的利器)沾染医护人员轻微损伤的皮肤或黏膜,暴露量小,暴露时间短。②二级暴露指暴露源引起医护人员针刺伤或表皮擦伤,损伤程度轻;或暴露源沾染医护人员明显损伤的皮肤或黏膜,暴露量大,暴露时间长。③三级暴露指暴露源刺伤或割伤皮肤,损伤程度重,为深部伤口或割伤物有明显可见的血液。
采用描述性统计学分析。呈偏态分布的计量资料以中位数表示。计数资料以例数和百分数表示。
2020年2月4日至3月21日,1 061名一线医护人员中共21人次发生OEID,占一线医护总人数的2.0%,中位年龄为36岁,年龄范围为23~45岁,见表1。

新型冠状病毒肺炎医疗区发生传染病职业暴露事件医护人员的一般情况
新型冠状病毒肺炎医疗区发生传染病职业暴露事件医护人员的一般情况
| 编号 | 性别 | 年龄(岁) | 职别 | 科别 | 区域 | 传染病职业暴露描述 | 暴露分级 |
|---|---|---|---|---|---|---|---|
| 1 | 女 | 36 | 护士 | ICU | 红区 | 空气暴露:呕吐导致口鼻部皮肤黏膜和气道暴露 | 无 |
| 2 | 女 | 27 | 护士 | 感染科 | 红区 | 空气暴露:呕吐导致口鼻部皮肤黏膜和气道暴露 | 无 |
| 3 | 女 | 37 | 护士 | 感染科 | 红区 | 空气暴露:呕吐导致口鼻部皮肤黏膜和气道暴露 | 无 |
| 4 | 女 | 27 | 护士 | 感染科 | 红区 | 空气暴露:呕吐导致口鼻部皮肤黏膜和气道暴露 | 无 |
| 5 | 女 | 45 | 护士 | 感染科 | 红区 | 空气暴露:呕吐导致口鼻部皮肤黏膜和气道暴露 | 无 |
| 6 | 女 | 43 | 护士 | 感染科 | 黄区 | 锐器伤:配液时左拇指被注射器针头刺破,少量出血 | 无 |
| 7 | 女 | 37 | 护士 | 感染科 | 黄区 | 锐器伤:配液时左拇指被注射器针头刺破,少量出血 | 无 |
| 8 | 女 | 31 | 护士 | ICU | 红区 | 锐器伤:配液时左拇指被安瓿的碎片划破,少量出血 | 无 |
| 9 | 女 | 32 | 护士 | ICU | 红区 | 锐器伤:配液时左拇指被注射器针头刺破,少量出血 | 无 |
| 10 | 女 | 38 | 护士 | 感染科 | 红区 | 锐器伤:配液时左中指被注射器针头刺破,少量出血 | 无 |
| 11 | 女 | 23 | 护士 | 感染科 | 红区 | 锐器伤:配置雾化吸入液时针头刺破左示指,少量出血 | 无 |
| 12 | 女 | 35 | 护士 | ICU | 红区 | 锐器伤:静脉采血前左拇指被采血针刺破,少量出血 | 无 |
| 13 | 女 | 40 | 护士 | 感染科 | 红区 | 锐器伤:静脉穿刺前左手示指被留置针刺破,少量出血 | 无 |
| 14 | 女 | 40 | 护士 | 感染科 | 红区 | 锐器伤:静脉采血前左环指被采血针刺破,少量出血 | 无 |
| 15 | 女 | 36 | 护士 | 感染科 | 红区 | 锐器伤:静脉采血前左手指缝被采血针刺破,少量出血 | 无 |
| 16 | 女 | 25 | 护士 | 感染科 | 红区 | 锐器伤:静脉采血前左拇指被采血针刺伤,未见出血 | 无 |
| 17 | 女 | 24 | 护士 | 感染科 | 红区 | 锐器伤:沾染患者血液头皮针刺伤左拇指,未见出血 | 二级 |
| 18 | 女 | 32 | 护士 | 感染科 | 红区 | 锐器伤:为患者注射胰岛素后针头刺伤左中指,少量出血 | 三级 |
| 19 | 女 | 40 | 护士 | 感染科 | 红区 | 锐器伤:为患者测血糖后针头刺破左拇指,少量出血 | 三级 |
| 20 | 女 | 38 | 护士 | ICU | 红区 | 锐器伤:处理医疗垃圾时右中指被针头刺破,少量出血 | 三级 |
| 21 | 男 | 36 | 医师 | ICU | 红区 | 锐器伤:行动脉血气检查时穿刺针刺破右中指,少量出血 | 三级 |
注:ICU为重症监护病房
21例OEID患者中,女20例(95.2%),均为护理人员,男1例(4.8%),为主管医师;15例(71.4%)在普通感染科,6例(28.6%)在ICU;19例(90.5%)在红区,2例(9.5%)在黄区治疗室。
21例患者中,5例(23.8%)为各种诱因所致严重恶心、呕吐引起难以自控的口罩摘除或脱落,导致在红区发生口鼻部皮肤黏膜及气道空气暴露;16例(76.2%)为锐器伤,其中2例发生在黄区,14例发生在红区。11例致伤锐器并未接触患者血液、体液或排泄物,故不需进行暴露程度分级;其余5例的锐器在致伤前已接触过患者的血液或污物,其中1例锐器伤后未见出血,属于二级暴露,4例锐器伤后有出血,属于三级暴露。
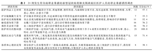
对21例发生OEID的医护人员进行面对面或电话问卷调查,结果显示发生OEID的诱因是多样的,涉及COVID-19隔离病区的空气质量、防护用品质量和穿戴情况、医疗器械质量和使用情况、医护人员身心状况等,见表2。每一例意外暴露的发生常是由多因素共同作用的结果;其中,呕吐多与护目镜设计和材质不佳、护目镜佩戴过紧、消毒相关不良气体刺激、体质状况欠佳和相对的超负荷工作等因素有关;锐器伤主要与护目镜雾化导致视物欠佳、戴多层手套导致触觉感知度和操作灵活度下降、憋闷导致注意力不够充分集中等因素有关。

21例发生传染病职业暴露的新型冠状病毒肺炎隔离病区医护人员的职业暴露诱因调查
21例发生传染病职业暴露的新型冠状病毒肺炎隔离病区医护人员的职业暴露诱因调查
| 诱因类别 | 诱因描述 | 例数 | 百分比(%) |
|---|---|---|---|
| 防护用品工艺材质 | 某些品牌护目镜设计不佳,质地厚硬,塑形性差,与面部贴合度不良,易压迫面部,导致局部疼痛、头晕、恶心、呕吐、注意力下降 | 12 | 57.1 |
| 护目镜佩戴欠妥当 | 护目镜系带固定过紧,压迫面部引起不同程度血液回流障碍,诱发不适和注意力不集中 | 7 | 33.3 |
| 防护相关视物模糊 | 突出表现为眼镜和护目镜防雾化处理欠妥当,佩戴后镜面内侧雾化,妨碍视觉,影响诊疗护理操作 | 11 | 52.4 |
| 触觉感知度下降 | 在戴3层防护手套的情况下,进行诊疗操作的触觉感知度下降 | 16 | 76.2 |
| 操作灵活度下降 | 在三级防护情况下,进行诊疗操作的灵活度下降 | 16 | 76.2 |
| 防护相关的憋闷感 | 三级防护引起一定的闷气感,尤其是在气温偏高且持续工作2 h或更长的情况下,易诱发头晕、恶心、呕吐、出汗等虚脱不适,以及注意力涣散 | 21 | 100.0 |
| 隔离区的空气质量 | 建筑材料气味,二氧化氯类消毒剂配制后散发的刺激性气味,超标准浓度配制的其他含氯消毒液产生的氯气,紫外线消毒产生的臭氧,加之通气欠佳,导致局部环境空气质量较差,易诱发头晕和恶心、呕吐等不适 | 15 | 71.4 |
| 体质和心理状况等 | 部分医护人员有慢性胃十二指肠炎或溃疡、高血压、失眠等基础疾病,在三级防护工作状态下,诱发原有疾病复发或加重;部分女性处于生理周期;少数医护人员心理状态紧张等 | 8 | 38.1 |
基于对COVID-19隔离病区OEID风险细致的理论分析、实例调查和现场推演,制订了《传染病职业暴露处理流程》(专院医202056号文件),其关键路线见图1和图2。


注:COVID-19为新型冠状病毒肺炎;2019-nCoV为2019新型冠状病毒


注:COVID-19为新型冠状病毒肺炎;HBV为乙型肝炎病毒;HCV为丙型肝炎病毒;HIV为人类免疫缺陷病毒
按流程进行现场应急处置和后续管理,OEID医护人员均未发生2019-nCoV感染;对1例二级暴露和4例三级暴露的锐器伤人员随访6个月,未发现HBV、HCV或HIV等感染的证据。
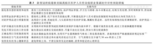
通过对相关OEID事件进行详细调查分析,制订了关于COVID-19隔离病区医护人员OEID风险防控的系列针对性措施,见表3。

新型冠状病毒肺炎隔离病区医护人员传染病职业暴露的针对性预防措施
新型冠状病毒肺炎隔离病区医护人员传染病职业暴露的针对性预防措施
| 措施类别 | 关键内容 |
|---|---|
| 强化落实感控制度和流程 | 落实三区两线划分、行进路线、防护用品穿脱、手卫生与消毒、标本采集运送、垃圾分类处理、实时视频督导、传染病职业暴露应急处置制度和流程 |
| 培养职业防护理念和行为 | 借助线上课程、线下培训及技能比赛,不断强化医护人员对感染控制制度和流程的认知度及执行力 |
| 对防护用品进行质量控制 | 选用设计合理、质地轻柔、与头面部吻合佳的护目镜,佩戴松紧适度。选用有海绵垫的轻柔薄膜面屏。防护用品一旦破损应及时更换 |
| 对护目镜进行防雾化处理 | 采用纳米材料防雾剂或医用碘伏涂抹护目镜内面并烘干。眼镜可做类似处理,或在工作前换戴隐形眼镜 |
| 优化不同分区的工作安排 | 能在清洁区或黄区完成的操作,尽量不在红区完成,例如大部分配液操作 |
| 正确选用以及配制消毒剂 | 首选次氯酸盐类消毒剂,勿用可产生强刺激性气味的二氧化氯消毒剂。消毒剂浓度严格遵循国家规定标准[5] |
| 保持病区空气流动和质量 | 确保病区负压滤过单向通风系统运行正常。空气消毒后至少通气30 min再进入工作 |
| 保持良好的身心健康状态 | 避免带病上岗。平素应保持充足的睡眠、营养和稳定的心理状态 |
通过强化宣教和监督执行表3中的各项预防措施,自2020年3月22日起,COVID-19隔离病区一线医护人员再无OEID事件发生。
本研究发现,COVID-19隔离病区医护人员的OEID主要发生在红区,少数发生在黄区。OEID的类型主要有两种:其一是锐器伤,处置时不仅要考虑HBV、HCV和HIV等常见经血液或体液传播的病原体感染的风险,也要充分考虑针具穿透污染的防护用品和紧急情况下脱卸防护用品程序失当引起2019-nCoV感染的风险;其二是呕吐引起的口鼻部皮肤黏膜和呼吸道暴露。对于在红区发生的呕吐,主要需考虑本能地摘除口罩、反射性深呼吸,以及在紧急情况下脱卸防护用品程序失当引起的经口鼻部皮肤黏膜和(或)经呼吸道感染2019-nCoV的风险。现场调查表明,COVID-19隔离病区医护人员发生OEID的诱因是多样的,而事前采取适当的预防措施和在发生意外暴露后应对流程得当,可有效避免被2019-nCoV或相关经血液传播病原体感染的风险。
在COVID-19患者密集收治的区域,医护人员发生OEID后,应特别注意以下几点:第一,切忌在现场惊慌失措,应保持镇定,按规范流程进行紧张有序的处理。第二,对于在红区发生的手部锐器伤,不应拘泥于七步洗手法,而应迅速以手消毒液、75%乙醇或0.5%碘伏溶液等消毒剂喷溅或倾倒在受伤部位;然后迅速前往第一脱衣间进行后续处理。第三,被患者污物沾染时,应立即用消毒湿巾或乙醇棉球等予以擦除,然后参考处置流程,根据有无皮肤破损和是否沾染黏膜选用合适的消毒剂进行后续处置。第四,在红区发生无法控制的呕吐时,尽量不要在现场摘除口罩,但可将口罩下端轻轻拉开,待呕吐物流出后再戴好口罩,行进至脱衣间按程序摘除口罩和其他防护用品,至清洁区清洗口腔和面部。
最后需要指出,在COVID-19隔离病区发生OEID的医护人员均需接受相应的医学评估和适当的后续处置。第一,评估2019-nCoV本身的暴露风险,必要时进行规范的医学隔离观察。第二,在短期内有大量COVID-19患者周转的情况下,很难及时判明患者是否有HBV、HCV、HIV和梅毒螺旋体等病原体感染;故凡被患者血液、体液、分泌物及排泄物沾染或疑似沾染的针具等暴露源刺伤的医护人员,在现场紧急处置后均应抽血做基线病原学标志物检测,同时对患者进行检测以帮助判断暴露源的危险度和医护人员的OEID风险等级。第三,HBsAg和抗-HBs阴性的医护人员,在暴露后应尽早注射乙型肝炎免疫球蛋白200~400 IU,同时按0-1-6方案接种乙型肝炎疫苗。第四,有HCV暴露风险者,一般不需预防性服用抗HCV药物,但应在暴露后第0、3、6、9个月复查HCV标志物;若确诊HCV感染,则按相关指南进行抗病毒治疗。第五,有HIV-1暴露风险时,应在暴露后2 h内开始阻断治疗,最好不晚于72 h给予预防性抗病毒药物;按《中国艾滋病诊疗指南(2018版)》推荐的方案执行[6]。第六,有梅毒螺旋体暴露风险时,应尽早进行预防性治疗;推荐苄星青霉素,必要时也可选用多西环素、阿奇霉素或红霉素等。
所有作者均声明不存在利益冲突





















