
版权归中华医学会所有。
未经授权,不得转载、摘编本刊文章,不得使用本刊的版式设计。
除非特别声明,本刊刊出的所有文章不代表中华医学会和本刊编委会的观点。
近年来由于内镜检查的普及和超声内镜检查(endoscopic ultrasonography)技术的发展与成熟,消化道黏膜下肿瘤(submucosal tumors, SMT)的检出率大幅提高。内镜下切除SMT因创伤小、并发症少、恢复快、费用低等优点受到广泛关注与认可,在提高SMT检出率的基础上进行内镜下微创治疗是改善SMT患者生命质量、减轻家庭和社会负担、节约国家医疗资源的有效途径。
目前,国际上仅有美国消化内镜协会发布的消化道上皮下病变内镜诊疗指南(2017)[1],仍缺少适合我国国情和医疗现状的SMT的内镜诊治共识意见,导致目前国内存在病例选择缺乏标准、治疗并发症较高等情况。为此,依据我国SMT的诊治现状,并参考国内外最新研究,由上海复旦大学附属中山医院牵头,组织中华医学会消化内镜学分会外科学组、中国医师协会内镜医师分会消化内镜专业委员会、中华医学会外科学分会胃肠外科学组各专家共同制定相关共识意见。本共识主要涉及普通胃肠镜检查可以观察到的SMT。
SMT的组织病理学类型复杂,但大多为良性病变,仅不足15%的SMT表现为恶性[2],且在消化道各部位的患病率也不均衡。食管SMT以平滑肌瘤最常见,约占所有食管良性肿瘤的2/3,好发于食管中下段[3];胃是消化道SMT最好发部位,国外数据显示常规胃镜下SMT的检出率为0.33%~0.76%[4],且胃SMT病理类型较复杂,以胃肠间质瘤(gastrointestinal stromal tumors, GIST)、平滑肌瘤(liomyoma)、异位胰腺(pancreatic rest)较多见[5];在结肠中脂肪瘤最常见[6];而直肠中神经内分泌肿瘤(neuroendocrine tumors,NET)为主要的SMT[7]。通常<2 cm的消化道SMT没有明显的临床症状,多在常规内镜检查时偶然发现[8],但是随着病变的不断增大,某些部位及特殊组织病理学类型的SMT可出现出血、梗阻和转移等症状[9]。
临床上主要依据SMT的组织学类型、位置、大小、症状和患者自身情况进行内镜诊治,据此中华医学会消化内镜学分会外科学组对于SMT的诊断、内镜治疗、围手术期的处理和术中术后并发症的防治做一总结,以期规范消化道SMT的内镜诊治。
起源于消化道黏膜层以下各层(主要包括黏膜肌层、黏膜下层、固有肌层)的隆起性病变统称为SMT。
肿瘤在内镜下未被整块切除或包膜不完整。
普通内镜检查可以观察病变隆起部位黏膜的色泽、形态、糜烂、出血情况,但无法判断病变的性质和来源,也无法与腔外压迫性病变进行鉴别,普通内镜检查对SMT诊断的灵敏度和特异度分别为87%和29%[12,13]。
超声内镜是目前评估消化道SMT最准确的影像学检查,对于消化道各种类型SMT的鉴别诊断,以及对肿瘤的定位和治疗方法的选择都有重要作用[14,15,16]。研究显示,超声内镜鉴别良恶性肿瘤的灵敏度和特异度分别为64%和80%[12],且对于<2 cm的SMT要优于CT和MRI等检查[17,18]。
但超声内镜也有它的局限性,其一,超声内镜仅能显示肿物的某一个截面,该截面显示出的起源层次可能与其他截面不符合;其二,分辨率的限制及各种伪像的干扰,使得超声内镜成像不稳定;其三,操作者主观判断和不正确的操作都可能导致误诊[19]。因此,必要时需和其他影像学检查相结合,才能正确评估肿瘤与周围血管、脏器的毗邻关系[20]。
包括CT和MRI在内的影像学手段对SMT的诊断也具有重要意义。这些影像学检查能直接显示肿瘤发生的部位、生长方式、瘤灶的大小、形态、有无分叶、密度、均质性、强化程度、边界轮廓等,并能发现胃肠壁是否增厚及增厚的程度。更重要的是这些检查能发现病灶邻近结构有无侵犯,以及周围腹膜、淋巴结和其他脏器有无转移,是临床对肿瘤分级、治疗和预后评估的主要方法。
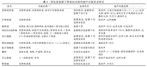
常见SMT的普通内镜或超声内镜下表现见图1。


GIST是胃肠道最常见的间叶细胞源性肿瘤,起源于Cajal间质细胞,可发生于消化道任一部位。其中胃GIST最常见,占60%~70%,其次为小肠,占20%~30%,约5%发生在结直肠,食管GIST的发生率<5%[21,22]。内镜下GIST典型表现为球状或梭形隆起,少数表现为半环形隆起,大多数瘤体表面黏膜光滑,部分瘤体可出现顶端出血、糜烂、表面不平整或凹陷性溃疡[23]。超声内镜下GIST通常起源于固有肌层,少部分起源于黏膜肌层,小的肿瘤通常呈均一的低回声结构、边界清晰,而大的肿瘤可表现为边界不规则、内部回声均匀或不均匀(肿瘤内部可能有高回声光团、无回声坏死区或其他改变)[24,25]。有研究显示,如果超声内镜发现肿块边界不清晰、囊样改变、溃疡形成、焦点回声或内部异质化等表现,则考虑恶变可能,应尽快切除[21],但尚缺乏前瞻性临床研究证实。关于哪些征象与恶性程度最相关,目前还没有统一意见。
NET起源于胃肠道嗜铬细胞,常规内镜检查示直肠为最常见的检出部位。近年来由于内镜检查的普及,消化道NET的检出率迅速增高[26],在结肠镜筛查过程中,成年人直肠NET的检出率为0.05%~0.07%[27,28]。直肠NET通常无临床症状,少数NET因分泌激素而引起相关临床症状。内镜下表现常为半球状或丘状广基隆起,呈淡黄色或灰白色,界限清楚,活组织检查(以下简称活检)钳触之质地偏硬,表面黏膜光滑并可见毛细血管。超声内镜多表现为深及黏膜肌层或黏膜下层,呈低回声或中低回声,内部回声均匀,边界清楚[29]。
平滑肌瘤是起源于消化道黏膜肌层或固有肌层的良性肿瘤,大部分位于食管,约占食管良性肿瘤的2/3[3]。平滑肌瘤在胃内也较为常见,内镜下可表现为长梭形或半球形隆起,超声内镜表现为均匀、与周围固有肌层回声相等的低回声或中低回声团块,边界清晰[30]。平滑肌瘤超声图像与GIST相似,鉴别需行常规病理和免疫组织化学检查[8]。
脂肪瘤也是消化道常见SMT,常见于结肠和胃窦部。绝大多数脂肪瘤位于黏膜下层,典型的内镜表现为丘状隆起,边界清晰、光滑,通常有微黄色外观,活检钳触之质软。超声内镜表现为起源于黏膜下的均匀、边界清晰的高回声病灶,多数可见病灶后方声影衰减[31]。
颗粒细胞瘤是起源于施万细胞的罕见神经鞘瘤,常见于食管[32,33]。内镜下可见局部黏膜光滑的隆起性病变,呈淡黄色或灰黄色。超声内镜表现为黏膜下层偏高回声灶[34]。虽然一般认为颗粒细胞瘤为良性病变,但有报道其发生恶性转变[35]。
异位胰腺又称为迷走胰腺或副胰腺,是在胚胎发育过程中形成的先天性畸形,与正常胰腺之间无任何解剖、血管联系。内镜下典型表现为表面光滑的黏膜下隆起,中央可有脐样凹陷。超声内镜表现多样,但通常表现为不均匀偏高回声团块,多数情况可见病灶后方声影衰减,大多位于黏膜下层,部分位于固有肌层或黏膜肌层[36]。大部分异位胰腺无症状,极少数情况下因病灶较大可引起急性或慢性胰腺炎的症状,也有可能发生恶变[37,38,39]。
既往称为神经鞘瘤,起源于施万细胞,约70%出现在胃中,出现在结直肠约占15%。女性多见,平均发病年龄为58岁,男女比为1∶1.6。内镜表现和GIST或平滑肌瘤相似,超声内镜可表现为低回声病变,起源于黏膜下层或固有肌层。大部分施万细胞瘤无症状,少数可表现为轻度腹痛、呕吐、体质量减轻、吞咽困难、梗阻和胃肠道出血[40]。
布氏腺瘤是一种少见的十二指肠良性肿瘤。布氏腺是分布于十二指肠黏膜下层的分支管状腺泡碱性分泌腺,也可异位分布于幽门和空肠。布氏腺瘤在内镜下形态多样,大多表现为黏膜下隆起,黏膜表面完整、色泽正常。布氏腺瘤与源于上皮的息肉和癌在外观上有明显不同,但与其他黏膜下病变很难鉴别。因此需要行超声内镜鉴别诊断,应该指出的是脂肪瘤的超声影像学特征与该病较相似[41]。
包括重复囊肿(duplication cyst)、血管球瘤(glomus tumor)、脉管瘤(vascular tumor)、消化道转移癌等(表1)。

消化道黏膜下肿瘤的内镜和超声内镜检查特征
消化道黏膜下肿瘤的内镜和超声内镜检查特征
| 病变 | 内镜表现[37] | 起源层次 | 超声内镜表现 |
|---|---|---|---|
| 胃肠间质瘤 | 无特殊表现,无溃疡形成,恶性可有溃疡表现 | 固有肌层,黏膜肌层、黏膜下层少见 | 低回声,大部分肿瘤最大径<2~5 cm,边界光滑,球形,均匀;恶性可有不规则腔外边界,囊性空间,不均匀,强回声点 |
| 平滑肌瘤 | 无特殊表现 | 黏膜肌层、黏膜下层或固有肌层 | 低回声,边界清晰 |
| 脂肪瘤 | 淡黄色,枕头征(高特异性、低灵敏性),常为孤立病灶 | 黏膜下层 | 高回声,均匀,边界光滑,可息肉样 |
| 神经内分泌肿瘤 | 无特殊表现,表面可为淡黄色;胃部常多发,1型和2型常良性,3型多恶性;直肠、十二指肠孤立病灶 | 黏膜肌层或黏膜下层 | 微低回声或等回声,均匀,椭圆形或圆形,边界光滑 |
| 异位胰腺 | 90%伴表面脐状凹陷,多数位于胃窦 | 黏膜肌层、黏膜下层或固有肌层 | 低回声或混合回声,边界不清,部分无回声囊肿或管状结构 |
| 颗粒细胞瘤 | 无特殊表现,大部分肿瘤最大径小(<4 cm)而孤立 | 黏膜肌层或黏膜下层 | 偏高回声,均匀 |
| 施万细胞瘤 | 无特殊表现 | 黏膜下层或固有肌层 | 低回声 |
| 囊肿 | 表面光滑、规则,半透明,易压迫 | 任何层次或壁外 | 无回声,3~5层瘤壁,圆形或椭圆形,无多普勒征 |
| 布氏腺瘤 | 十二指肠球部,单发 | 黏膜肌层、黏膜下层或固有肌层 | 高回声或无回声,边界光滑 |
| 转移癌 | 无特殊表现 | 任何层次或全层 | 低回声,不均匀 |
SMT常用的活组织病理检查方法包括钳夹活检和超声内镜引导下细针穿刺术等。
对于一些可通过常规内镜结合超声内镜确诊的SMT,如脂肪瘤、囊肿和异位胰腺等无需组织取样。对于起源于黏膜层并且侵入黏膜下层的NET,普通黏膜活检术即可诊断。但是,来源于黏膜下层和固有肌层的低回声和不均匀病灶,如GIST和平滑肌瘤等,不易诊断,所以在常规内镜结合超声内镜无法对病灶良恶性进行评估时,超声内镜引导下细针穿刺术等方法可以作为进一步诊断的工具。SMT的活检可能会损伤黏膜或造成与黏膜下组织粘连,增加手术难度,还有可能增加出血穿孔、肿瘤播散等风险,因此术前活检不一定必要[42]。
没有淋巴结转移或淋巴结转移风险极低、使用内镜技术可以完整切除、残留和复发风险低的病变均适合进行内镜下切除。内镜下切除过程中应遵循无瘤治疗原则,需完整切除肿瘤,且切除时应保证瘤体包膜完整。
对于转移风险低且可能完整切除的所有SMT都可考虑内镜下切除。
①对于术前检查怀疑或活检病理证实存在恶性潜能的肿瘤,在内镜切除技术允许的前提下,考虑内镜下切除。②对于有症状(出血、梗阻)的SMT,考虑内镜下切除。③对于术前检查怀疑或病理证实良性,但不能规律随访、随访期内瘤体短时间增大、内镜治疗意愿强烈的患者可选择行内镜下切除。
①明确发生淋巴结或远处转移的病变,需要获取大块病理组织进行活检视为相对禁忌证。②一般情况差、无法耐受内镜手术者。


内镜圈套切除术一般适用于较为表浅、术前超声内镜和CT检查确定突向腔内的且可通过圈套器一次性完整切除的SMT。


ESE是内镜黏膜下剥离术(endoscopic submucosal dissection, ESD)的发展和延伸,一般适用于最大径≥2 cm,以及术前超声内镜和CT检查确定肿瘤突向腔内的SMT。最大径<2 cm,但起源较深,内镜圈套切除困难的肿瘤,也可行ESE。SMT的ESE治疗研究主要集中在国内,文献报道ESE治疗SMT的完整切除率均>90%,并发症主要表现为穿孔,发生率为0~14%,且大部分可在内镜下处理,穿孔发生的危险因素包括肿瘤固定和肿瘤位于固有肌层及以下[43,44,45,46]。


STER是在经口内镜下食管括约肌切断术(peroral endoscopic myotomy, POEM)基础上发展而来的一项新技术,也是ESD技术的延伸。一般适用于起源于固有肌层、最大径<5 cm的食管和胃SMT。STER的主要局限在于有些部位的隧道很难建立,如肠道壁薄弱,早期动物实验证实其隧道技术并不可行[47]。STER治疗SMT的整块切除率达78%~100%,并发症主要包括气体相关并发症和胸腔积液,大部分并发症只需保守治疗[11,48,49,50]。肿瘤形态不规则、起源于固有肌层深层、术中空气灌注和手术时间>60 min是发生术后并发症的独立危险因素[11]。


EFTR一般适用于起源于固有肌层和CT检查发现肿瘤突向浆膜下或部分腔外生长,以及ESE术中发现瘤体与浆膜层紧密粘连而无法分离的胃、十二指肠、结直肠SMT和>5 cm不能行STER治疗的食管SMT。EFTR治疗SMT的完整切除率达87.5%~100.0%,且并发症发生率极低,仅有少数报道EFTR术后发生腹腔感染[51,52]。内镜下成功修补穿孔,避免外科手术修补及术后腹膜炎的发生是EFTR治疗成功的关键。
金属夹缝合术是EFTR术中修补最基础的缝合技术,在内镜直视下应用金属夹自创面两侧向中央完整对缝创面。由于金属夹跨度有限,不能一次性将穿孔夹闭,需适当吸引消化道腔内气体,充分缩小穿孔,利用多个金属夹夹闭穿孔,即"吸引-夹闭缝合"。如果创面较大,无法关闭,可负压吸引大网膜进入消化腔,应用金属夹沿创面边缘夹闭大网膜和黏膜闭合创面,为"网膜垫缝合"技术;亦可换用双钳道内镜,一个钳道置入尼龙绳圈于胃壁切缘,经另一钳道置入多枚金属夹夹闭切缘黏膜组织和尼龙绳。最后收紧尼龙绳关闭创面,为尼龙绳联合金属夹的"荷包缝合"方法[53]。近年来也有采用OTSC夹、OverStitch缝合技术等新型技术用于修补消化道损伤和处理出血的方法,但仍需进一步验证其效果[54,55,56]。


当肿瘤较大时,单靠内镜难以切除,并且穿孔、出血发生的可能性较高。此外,如腹腔镜手术时肿瘤较小、难以寻找,病变部位难于准确定位,除患有消化道疾病外还合并其他部位疾病需要联合手术者,都给内镜治疗带来了困难,可行内镜和腹腔镜联合切除术[56,57]。
内镜和腹腔镜联合切除术包括腹腔镜辅助内镜下切除术和内镜辅助腹腔镜下切除术。前者可以在腹腔镜的辅助下对一些受内镜视角限制不能切除的隐蔽部位肿瘤,通过牵拉、抓持、推挡等操作使肿瘤得以更好地暴露而便于内镜下切除。一旦出现或可能出现穿透性损伤或并发出血、穿孔时,能及时予以缝扎修补治疗,大大降低了内镜下操作难度,减少了并发症风险,提高了内镜下切除的安全性。而后者在内镜的辅助下,可以准确定位,选择恰当的腹腔镜手术范围,减少治疗创伤,达到减少不必要创伤及避免过度治疗的目的[58,59]。内镜和腹腔镜联合术治疗SMT安全、有效,并进一步拓展了微创外科技术的应用领域,值得探索和推广。
所有患者术前均需完善血常规、凝血功能、心电图检查,必要时完善动态心电图、超声心动图、肺功能检查,排除凝血功能障碍、严重心肺功能障碍等禁忌证,口服抗凝血药患者应停药至少7 d,原发病高危风险患者需经专科医师评估酌情停药并参考相关指南做出相应处理。所有患者术前均签署知情同意书,告知可能获得的益处和存在的风险及术后可能需追加外科手术等其他治疗。
上消化道SMT内镜治疗患者均需气管插管,全身麻醉;下消化道SMT患者应行静脉麻醉。对不具备上述麻醉要求的单位,不主张开展SMT的内镜下治疗。如肿瘤术前诊断累及固有肌层拟行全层切除或隧道内镜下切除者在麻醉诱导期应预防性使用抗生素。
SMT的内镜治疗过程中可能出现穿孔,气体进入纵隔、胸和腹腔,严重时可影响呼吸和循环情况。因CO2比混合空气弥散吸收速度快,术中采用CO2供气可有效减少患者术中、术后纵隔、皮下气肿的发生,并减轻可能出现的气胸、气腹等症状[60,61]。
①操作报告。操作完毕后,术者应及时书写操作报告,详细描述操作过程中的发现和治疗方法、步骤及结果,如有必要还应描述操作过程中出现的特殊情况。②复苏与观察。采用深度镇静或麻醉的患者应按规定予以复苏,建议设立专门的复苏区由麻醉医师照看,密切监测记录生命体征,待意识清醒后转至病房。③术后用药。黏膜下肿瘤切除术后应常规使用抗生素,目的在于预防手术创面周围的纵隔、后腹膜或游离腹腔的感染及术后可能发生的全身性感染,特别是操作范围较大、操作时间长或并发消化道穿孔和大量出血者。术后用药时间一般不超过72 h,如伴有全身感染、穿孔或免疫力低下者可酌情延长用药时间,具体可参考相关抗生素指南[62,63]。目前并无临床证据表明止血药物可降低出血的发生率,对术中出血较多、术后出血风险较大的患者可酌情应用止血药物。上消化道患者常规给予PPI,恢复进食后持续口服PPI和黏膜保护剂至术后6~8周以促进创面修复。根据术后病理诊断决定是否进行其他药物治疗。④术后标本处理。术后对整块切除的标本进行冲洗和展平,观察、测量并记录新鲜标本的大小、形状、SMT的肉眼所见(大小、形状、颜色、硬度、包膜完整程度等),再将标本浸泡于甲醛送病理学检查。⑤病理评估。由于病理学的最终诊断关系到后续治疗方案的选择,是诊断SMT性质、鉴别良恶性病变的金标准,故切除肿瘤及获取准确、完整的病理诊断是必要的。规范化的病理报告需包括:标本类型,病变肉眼下形态及大小,组织学类型,标本包膜是否完整,标本的侧切缘及基底切缘的状态,被覆黏膜有无病变。如常规H-E染色鉴别困难需加免疫组织化学染色,包括CD117、CD34、DOG-1、平滑肌肌动蛋白、结蛋白、S-100、Ki67、嗜铬蛋白A、Syn等指标,以明确诊断[64]。对于有恶性潜能的SMT,如GIST和NET等病理评估更应准确、仔细。
内镜治疗SMT的主要并发症多为出血、穿孔和气体相关并发症等,一般并不严重,多可经保守治疗或内镜治疗后痊愈。少数患者经保守或内镜治疗无效,应立即完善术前准备,尽快行腹腔镜或开放手术探查。
术中出血是指导致患者血红蛋白下降20 g/L以上的出血。为了预防术中大量出血,在手术过程中充分显露较大血管,有利于电凝止血。术中出血可使用各种切开刀、止血钳或金属夹等治疗,剥离过程中对裸露的血管进行预防性止血。
术后出血表现为呕血、黑便或便血等,严重者可有失血性休克的表现,多发生于术后1周内,但也可出现于术后2~4周。如呕血、黑便量较多,色较鲜艳,血红蛋白下降较明显,应及时行内镜检查,仔细检查创面,若发现有活动性出血,用热电咬钳或金属夹夹闭止血[59]。术后出血往往与术后血压控制不佳、胃酸对残留血管的腐蚀等因素有关,此外与病变的部位也有一定关系,多见于胃窦部和低位直肠。STER术后发生隧道内出血较少见,可通过留置三腔管压迫止血或再次内镜检查止血。
通常表现为腹胀、腹痛加重、腹膜炎体征、发热,影像学检查有积气或积气较前增多。术后延迟性穿孔多与创面缝合不佳、过度电凝、过早起床活动、过早进食、血糖控制不佳、胃酸对创面的腐蚀等因素有关。为减少术后延迟性穿孔的发生,如创面大、深或者创面出现裂隙样改变,术后应适当延长卧床时间和禁食时间,行胃肠减压(下消化道患者置肛管引流),对于糖尿病患者应严格控制血糖。对于穿孔较小、胸腹腔感染程度较轻者,给予禁食、抗感染、抑酸等治疗,对于有积液者可行胸腔闭式引流、腹腔穿刺置管等保持引流通畅;经保守治疗仍无法局限感染或合并严重的胸腹腔感染时,应尽早在外科腹腔镜探查下行穿孔修补、腹腔引流术。
气体相关并发症包括皮下气肿、纵隔气肿、气胸、气腹等。术中皮下(表现为面部、颈部、胸壁、阴囊等气肿)和纵隔气肿(胃镜可发现会厌部肿胀)常无需特殊处理,气肿一般会自行消退。术中发生严重气胸[手术过程中气道压力>20 mmHg(1 mmHg=0.133 kPa),血氧饱和度<90%,行急诊床旁胸部X线片证实]者,予胸腔闭式引流后,常可继续手术。术中明显气腹者,通过气腹针于右下腹麦氏点穿刺放气并留置穿刺针至术毕,确认无明显气体排出时再拔除。
常见消化道瘘包括食管纵隔瘘和食管胸腔瘘等,一旦瘘出现,可采用食管覆膜支架堵塞瘘口,同时行胸腔闭式引流等,保持通畅引流,并给予充分的营养支持。
SMT经内镜下切除后,消化道狭窄及肿瘤残留、复发较少见。一旦发生消化道狭窄,可通过球囊扩张、回收支架置入等方法予以治疗。
内镜下完整切除SMT是准确充分的病理学评估的基础,经病理学最终诊断后,根据不同病理类型,选择不同处理方式(图7),推荐如下:①病理提示为良性病变,如脂肪瘤、平滑肌瘤,术后常规处理及随访。②无恶性潜能SMT,如<1 cm且分化良好者的直肠NET,一般病程良好完整切除后5年生存率为98.9%~100.0%,且复发率极低[65,66,67,68],术后病理检查确定边缘阴性后,常规随访。③低恶性潜能SMT,如低风险GIST,需在治疗后每6至12个月进行超声内镜或影像学评估,再按照临床指示进行处理[69]。④中/高恶性潜能SMT,如术后病理证实为3、4型胃NET,>2 cm的结直肠NET,以及中高风险GIST,需追加治疗,治疗方案的选择参见各疾病相关指南。


注:CT为计算机断层扫描;ESE为内镜黏膜下挖除术;STER为经黏膜下隧道内镜肿瘤切除术;EFTR为内镜全层切除术
参与制定本共识意见的专家(按姓氏汉语拼音排序):艾合买江·库尔班江,卜建红,蔡开琳,蔡明琰,曹晖,陈敏,陈巍峰,崔红元,范志宁,冯秋实,宫爱霞,郭学刚,韩树堂,侯英勇,胡兵,胡健卫,黄晓俊,黄永辉,冀明,金震东,李富军,李全林,李锐,李小会,李汛,李延青,李兆申,令狐恩强,刘思德,卢雪峰,麻树人,马颖才,苗海泉,彭贵勇,秦新裕,尚东,施瑞华,司丽娟,孙昊,孙思予,唐涌进,田利国,田字彬,王贵齐,王红建,王蒙,王庆,王秋生,王晓艳,王学红,王震宇,徐红,徐美东,杨爱明,杨卓,姚礼庆,易滨,于红刚,袁耀宗,张超,张桂信,张国新,张辉,张继军,张铭,张澍田,张轶群,赵永捷,智发朝,钟芸诗,周平红,周文策,朱勇,邹晓平
执笔者:周平红,钟芸诗,李全林




















