
基因型与临床表型关联分析是遗传学转化研究的重要部分,为疾病的早期干预、精准预防和治疗提供了依据。慢性胰腺炎(CP)是一种由遗传、环境等多种因素引起的胰腺组织纤维炎症性疾病。目前研究认为CP主要易感基因包括阳离子胰蛋白酶原(PRSS1)、丝氨酸蛋白酶抑制剂Kazal 1型(SPINK1)、胰凝乳蛋白酶C(CTRC)和囊性纤维化跨膜转导调节因子(CFTR),遗传因素不仅影响CP的发生,也影响CP的临床表现、疾病进展和预后。本文系统阐述了CP主要易感基因突变对CP临床表型的影响,以加强对遗传因素与CP之间关联的认识。
版权归中华医学会所有。
未经授权,不得转载、摘编本刊文章,不得使用本刊的版式设计。
除非特别声明,本刊刊出的所有文章不代表中华医学会和本刊编委会的观点。
基因型又称遗传型,是指个体全部遗传物质(基因)组成,反映其遗传构成。1911年,著名遗传学家Wilhelm Johannsen率先提出生物学"表型(phenotype)"的概念。表型又称性状,是指个体可被观察到的结构和功能特性。基因型与表型之间的关联是遗传学从微观到宏观的重要纽带,人类遗传学的主要目标是确定影响生物学特征的DNA序列变异,特别是与人类疾病发生、发展相关的变异。过去20余年,随着遗传学研究和分析技术的进步,其对临床医学的作用越来越重要。一方面,遗传变异的发现提高了人们对疾病发病机制的认识;另一方面,大量研究揭示了个体疾病易感性与基因型之间的关联,为疾病的早期干预、精准预防和治疗提供了可能。
慢性胰腺炎(chronic pancreatitis,CP)是由遗传、环境等多种因素引起的慢性进行性胰腺组织纤维炎症性疾病。CP病程迁延,症状顽固,常表现为反复发作的上腹痛,且随着病程进展可能合并糖尿病、脂肪泻、胆总管狭窄、胰腺假性囊肿等并发症,甚至增加了胰腺癌的患病风险。根据目前研究,CP也是一种遗传相关性疾病,遗传因素对CP的发生、发展和预后均有重要影响。
无论是在酒精性慢性胰腺炎(alcoholic chronic pancreatitis,ACP)中,还是在特发性慢性胰腺炎(idiopathic chronic pancreatitis,ICP)中,遗传因素均发挥重要作用。目前普遍认为,胰蛋白酶系统失衡是CP的核心致病因素,即形成"胰蛋白酶依赖性致病通路"假说,与该通路相关的易感基因主要包括阳离子胰蛋白酶原(cationic trypsinogen,PRSS1)、丝氨酸蛋白酶抑制剂Kazal 1型(serine protease inhibitor Kazal type 1,SPINK1)、胰凝乳蛋白酶C(chymotrypsin C,CTRC),这3个易感基因编码的蛋白质主要表达于胰腺腺泡细胞。PRSS1蛋白是人体胰液中最常见的胰蛋白酶亚型。PRSS1突变属于功能获得型突变,可导致胰蛋白酶原自身激活或稳定性增加,是白种人CP患者最为常见的突变基因,白种人CP患者携带该基因突变的OR值可达322.4[1]。SPINK1蛋白是防止胰蛋白酶在胰腺腺泡细胞内提前激活的重要防御机制之一。CP患者可发生SPINK1基因功能缺失性突变,从而损伤此保护机制。我国人群中,CP患者携带SPINK1基因突变率最高(37.76%,OR值为33.51)[2]。CTRC蛋白可特异性降解所有人胰蛋白酶和胰蛋白酶原亚型,是防止胰蛋白酶特异性激活的第2道防线。CP患者携带CTRC基因突变的OR值为3.5[1]。
囊性纤维化跨膜转导调节因子(cystic fibrosis transmembrane conductance regulator,CFTR)也是目前研究较多且在西方国家被普遍认可的CP易感基因之一,但在我国CP患者中较少见。不同于PRSS1、SPINK1、CTRC这3个基因,CFTR蛋白主要表达于胰腺导管和中心腺泡细胞,参与稀释和碱化富含蛋白质的腺泡分泌物,从而阻止蛋白栓的形成。CFTR发生罕见致病突变后,可通过降低胰液流量和pH等效应增加CP的患病风险。
近年来,不断有新的易感基因被报道,如羧基酯脂肪酶杂合等位基因(carboxyl ester lipase hybrid allele,CEL-HYB)、罕见功能缺陷型的羧肽酶A1(carboxypeptidase A1,CPA1)、胰凝乳蛋白酶B1和B2(chymotrypsin B1 and B2,CTRB1-CTRB2)风险等位基因,以及胰蛋白酶敏感的胰脂肪酶(pancreatic lipase,PNLIP)基因突变等。以上易感基因通过引起蛋白质错误折叠或诱发自噬等机制增加CP的患病风险,是全面认识CP发病机制的重要补充。
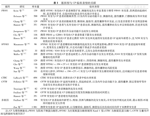
遗传因素不仅对CP的发生有影响,也对CP的病程和临床特征有重要影响,且不同基因突变类型的作用也有差异。目前认为携带基因突变的CP患者起病年龄更小[3,4],临床表现更严重,但不同的研究报道存在一定差异(表1)。

基因型与CP临床表型的关联
基因型与CP临床表型的关联
| 基因 | 研究 | 样本量 | 临床表型 |
|---|---|---|---|
| PRSS1 | Keim等[5] | 139 | 携带SPINK1突变的CP患者胰管扩张、胰腺钙化发生率显著高于携带PRSS1突变者,但两者的起病时间、是否需要手术、住院时间比较差异均无统计学意义 |
| Rebours等[6] | 200 | PRSS1突变与CP患者的腹痛类型,以及内外分泌功能不全、胰腺钙化、假性囊肿、门静脉高压等并发症无关 | |
| Chang等[7] | 129 | PRSS1突变对CP患者的腹痛类型,糖尿病、脂肪泻、假性囊肿等并发症,以及是否需要手术无明显影响 | |
| Hamoir等[4] | 351 | PRSS1突变的CP患者与无突变的CP患者比较,胰腺钙化、假性囊肿的发生率呈增高趋势,但差异无统计学意义 | |
| Joergensen等[3] | 122 | PRSS1突变的CP患者内外分泌功能不全的发生率较高 | |
| Cho等[8] | 116 | 携带PRSS1 p.G208A突变的CP患者体重下降发生率较高 | |
| Howes等[9] | 418 | PRSS1 R122H突变的CP患者比携带N29I突变和无基因突变的患者CP起病年龄更小,且N29I突变与较低的住院率相关 | |
| SPINK1 | Masamune等[10] | 96 | SPINK1突变对CP患者糖尿病和胰腺钙化的发生率无明显影响;携带N34S突变CP患者起病年龄更小,更易发生主胰管扩张,并且对内镜干预或手术的需求更高 |
| Sandhu等[11] | 35 | 携带SPINK1 N34S突变CP患者发病更早,且发生急性疼痛的频率更高 | |
| Muller等[12] | 209 | 携带SPINK1突变的CP患者起病更小,内外分泌功能不全发生率更高;N34S突变可能是CP发展为胰腺癌的危险因素 | |
| Chang等[7] | 129 | 携带SPINK1突变的CP患者起病年龄更小,持续疼痛、胰腺钙化、假性囊肿发生率更高 | |
| Cho等[8] | 116 | 携带SPINK1 c.194+2T>C突变的CP患者胰管结石发生率更高 | |
| Wang等[13] | 75 | 携带SPINK1突变CP患者发生胰管结石、胰腺钙化、假性囊肿的风险更高 | |
| Sun等[14] | 101 | 在中国人群中,SPINK1 c.194+2T>C突变与CP病程中发生糖尿病密切相关,经内镜治疗后患者疼痛缓解率较低 | |
| CTRC | LaRusch等[15] | 694 | CTRC突变在有吸烟、饮酒史的CP患者中检出率更高 |
| CFTR | Pelletier等[16] | 100 | CFTR突变患者的CP起病年龄更小,但起病症状,以及内外分泌功能不全、假性囊肿、胆总管狭窄等并发症发生率比较差异无统计学意义 |
| Truninger等[17] | 82 | CFTR突变的CP患者胰腺钙化发生率低 | |
| Frulloni等[18] | 99 | CFTR突变的患者在CP诊断前经历复发性胰腺炎阶段的时间更长 | |
| Hamoir等[4] | 351 | CFTR突变的CP患者癌变风险更高 | |
| 多基因 | Frulloni等[19] | 198 | 突变组CP患者起病年龄更小,吸烟、饮酒与胰腺钙化发生相关;非突变组中则无此关联,提示基因-环境间可能存在交互作用 |
| Zou等[2] | 1 061 | 携带突变患者CP起病年龄,以及糖尿病、脂肪泻、胰管结石的发病时间均早于未携带突变者 |
注:CP为慢性胰腺炎;PRSS1为阳离子胰蛋白酶原;SPINK1为丝氨酸蛋白酶抑制剂Kazal 1型;CTRC为胰凝乳蛋白酶C;CFTR为囊性纤维化跨膜转导调节因子
根据现有研究,PRSS1突变可能对CP病程的影响较弱。Keim等[5]比较了59例携带SPINK1突变和80例携带PRSS1突变CP患者的临床表型,结果显示两组起病年龄相近,但携带SPINK1突变的CP患者胰管扩张、胰腺钙化、糖尿病的发生率均显著高于携带PRSS1突变者。法国一项纳入200例遗传性胰腺炎患者的全国性研究发现,携带PRSS1突变与胰腺炎相关症状,以及内外分泌功能不全、胰腺钙化、假性囊肿、门静脉高压等并发症无显著关联[6]。中国台湾一项纳入129例ICP患者的研究同样显示,PRSS1突变对CP患者腹痛类型,糖尿病、脂肪泻、假性囊肿等并发症,以及是否需要手术治疗无明显影响[7]。Hamoir等[4]的研究结果显示,携带PRSS1突变的CP患者胰腺钙化、假性囊肿的发生率有增高趋势,但与无突变CP患者比较差异无统计学意义。但也有研究者发现PRSS1突变对CP患者的临床症状有影响,如PRSS1突变的CP患者起病年龄更小,胰腺分泌功能不全发生率更高,体重下降发生率更高等[3,8]。这种差异可能是由研究人群、样本量、随访时间不同等多种因素导致。PRSS1最常见的两个突变(N29I和R122H)对CP的影响有所不同。欧洲一项大样本研究发现,携带R122H突变的CP患者比携带N29I突变者和无基因突变者的起病年龄更小(10岁比14和14.5岁,P=0.032),且N29I突变与较低的住院率相关[9]。
关于SPINK1基因的研究主要集中在p.N34S和c.194+2T>C两个位点,这两个位点分别是西方国家和我国常见的突变位点。多项研究表明,携带SPINK1突变(尤其是p.N34S突变)的CP患者起病年龄小[10,11,12]。日本一项纳入96例CP患者的研究通过对SPINK1基因的-215G>A、IVS1-37T>C、101A>G(p.N34S)和IVS3+2T>C(c.194+2T>C)4个位点进行检测并分析临床病程,发现是否携带SPINK1突变对CP患者糖尿病和胰腺钙化的发生率无显著影响,其中携带p.N34S突变的患者更容易发生主胰管扩张(P=0.009),且对内镜干预或手术治疗的需求更多(80.0%比46.7%,P=0.048 1)[10]。法国一项大样本临床研究,通过比较209例携带SPINK1突变的CP患者和302例无基因突变的CP患者的临床信息,发现携带SPINK1突变者胰腺内外分泌功能不全发生率更高,起病年龄更小,且进展为胰腺癌的风险更高(风险比为12.0,P<0.001)[12]。Sandhu等[11]研究发现,携带SPINK1基因p.N34S突变与高频率的疼痛急性发作有关。
c.194+2T>C作为中国人群中SPINK1基因最常见的突变位点[7,13],根据笔者所在医院前期研究经验[14],携带该突变的青少年ICP患者发生胰管结石、胰腺钙化、假性囊肿的风险更高,这一结果也在其他研究中得到证实[7,8]。此外,该突变与CP病程中糖尿病的发生率和起病年龄密切相关,且携带该突变的CP患者对内镜治疗反应较差,经内镜治疗后疼痛缓解率低[14]。
CTRC基因中最常见的突变类型是c.180C>T。目前关于单独报道CTRC与CP临床特征关联性的研究十分有限。一项基于北美人群(n=694)的研究发现,在有吸烟史和饮酒史的CP患者中,CTRC突变检出率更高,说明吸烟、饮酒可能作为刺激因素调控突变基因的表达,提示遗传-环境因素相互作用会影响CP的发生[15]。Cho等[8]的研究中并未发现携带CTRC突变与CP病程有关,可能与其最常见的突变类型(c.180C>T)是同义突变(不引起氨基酸改变)有关。
研究表明携带CFTR突变的CP患者起病年龄更小,而CFTR突变与CP起病症状、腹痛持续时间和CP相关并发症的发生无明显相关性[16]。值得关注的是,在欧洲的一项研究中,ACP患者中未携带CFTR突变者胰腺钙化发生率显著高于携带者(91%比40%,P<0.05),提示对于ACP患者CFTR突变可能是胰腺钙化的保护因素[17]。另一项研究表明,携带CFTR突变的CP患者比未携带者在CP诊断前经历的复发性胰腺炎阶段的时间更长[(7.4±5.8)年比(2.1±2.0)年,P<0.001][18],提示CFTR突变可能与CP诊断前急性胰腺炎反复发作有关。此外,还有研究显示携带CFTR基因突变的CP患者癌变风险更高(P=0.01)[4]。
多项涉及不同种族人群的大样本研究发现,约半数(47.8%~50.4%)的CP患者携带PRSS1、SPINK1、CTRC和CFTR基因至中至少1个突变位点[2,20],进一步证实了遗传因素对CP发病的重要作用,但其与CP临床病程关联的研究十分有限。Frulloni等[19]对198例CP患者的25个CFTR常见突变位点、PRSS1的p.R122H和p.N29I位点,以及SPINK1的p.N34S位点进行测序发现,携带突变组CP患者的起病年龄更小,且在突变组中吸烟、饮酒与胰腺钙化发生相关,而非突变组中则无此关联,提示基因-环境间可能存在交互作用。本中心前期一项纳入1 061例CP患者的大样本研究,对PRSS1、SPINK1、CTRC和CFTR基因的全部外显子,以及外显子与内含子交界区域序列进行测序并筛选致病突变,发现携带突变CP患者的起病年龄,以及糖尿病、脂肪泻、胰管结石发病时间均早于未携带突变者(P均<0.001)[2]。
尽管以上研究均试图探索CP患者基因型与表型的关联,但研究数量有限,且存在以下局限性:①样本量和随访时间均不相同;②各研究人群不同、纳入研究基因突变位点差异大,导致各研究结论异质性高;③由于不同突变之间的相互干扰,难以明确分析具体突变对临床特征的影响;④缺少对吸烟、饮酒等环境因素与遗传因素相互作用进行分析的研究;⑤随着新基因不断被发现,目前研究并未全面考虑所有已明确的致病基因突变。因此,未来仍有必要建立大样本、长期随访的CP队列,探索不同基因型、不同致病突变对CP病程和临床诊治特征的影响。对于强关联的基因型与临床表型,从分子水平提前采用不同干预措施,以指导CP临床精准诊治。
所有作者均声明不存在利益冲突
授予Ⅱ类学分说明和答题二维码见宣传插页
1.以下关于慢性胰腺炎的表述不正确的是( )
A.慢性胰腺炎是由遗传、环境等多种因素引起的慢性进行性胰腺组织纤维炎症性疾病;B.慢性胰腺炎是一种遗传相关性疾病,遗传因素对其发生、发展和预后均有重要影响;C.所有慢性胰腺炎均由急性胰腺炎反复发作进展而来;D.糖尿病、脂肪泻、胆总管狭窄、胰腺假性囊肿等均为慢性胰腺炎的并发症
2.在我国慢性胰腺炎患者中,以下基因中突变发生率最高的是( )
A. SPINK1;B. PRSS1;C. CTRC;D. CFTR
3.我国慢性胰腺炎的最常见病因是( )
A.酒精性慢性胰腺炎;B.特发性慢性胰腺炎;C.遗传性慢性胰腺炎;D.胰管解剖结构异常
4.携带慢性胰腺炎易感基因致病突变的患者,最明确的特征是( )
A.病程中糖尿病发病率高;B.进展为胰腺癌风险大;C.慢性胰腺炎起病年龄小;D.多为酒精性慢性胰腺炎
5.以下表述正确的是( )
A.慢性胰腺炎诊断明确的患者无需进行基因检测;B.相比于遗传因素,吸烟、饮酒等环境因素对慢性胰腺炎影响更大;C.慢性胰腺炎易感基因致病机制均相同;D.推荐在疑似慢性胰腺炎或有慢性胰腺炎早期症状,但病因不明确的患者中进行易感基因检测,以尽早确定诊断





















