
慢性瘙痒是多种疾病的共同症状,严重影响患者的生活质量。瘙痒发生机制复杂,病因诊断与治疗常面临挑战。为提升我国临床医生对慢性瘙痒的认识,规范诊治行为,中国医师协会皮肤科医师分会组织国内部分专家,在我国《慢性瘙痒管理指南(2018版)》的基础上,基于国内外研究现状与进展,对慢性瘙痒的分类、病因及机制等方面进行了更新,并通过德尔菲法广泛征询专家意见,为慢性瘙痒的病因诊断与治疗方案提供专家意见与循证医学证据。
版权归中华医学会所有。
未经授权,不得转载、摘编本刊文章,不得使用本刊的版式设计。
除非特别声明,本刊刊出的所有文章不代表中华医学会和本刊编委会的观点。
瘙痒(pruritus或itch)是一种想去搔抓的不愉快感觉[1]。慢性瘙痒(chronic pruritus)多为疾病的一种症状,严重影响患者的生活质量,可由皮肤病、系统性疾病、精神神经障碍等多种疾病诱发,发病机制复杂且不同疾病间差异较大,给临床管理带来很大的挑战。近年来,慢性瘙痒在病理生理学机制和治疗方面都有了较大进展。中国医师协会皮肤科医师分会组织有关专家对我国《慢性瘙痒管理指南(2018版)》[2]进行了修订,为皮肤科及其他相关学科医师的临床实践提供参考。
综合英国牛津循证医学中心制订的循证医学证据分级与世界卫生组织的GRADE评价系统,本指南的循证医学证据等级如下:A类,大样本多中心随机对照试验(RCT)研究、基于RCT研究的系统综述;B类,低质量RCT、基于队列研究的系统综述;C类,病例对照研究、基于病例对照研究的系统综述;D类,病例报道、低质量病例对照研究;E类,专家意见。推荐强度:强推荐、推荐、可能推荐、不推荐(即反对某项措施)。采用德尔菲法形成专家意见的一致性强度:强一致(> 95%)、一致(> 75%)、多数同意(> 50%)。
慢性瘙痒定义为瘙痒持续超过6周。慢性瘙痒常表现为痒觉敏化(hyperknesis)、痒觉异化(alloknesis)、瘙痒-搔抓循环及继发性皮肤损害。痒觉敏化:轻微致痒刺激引起剧烈瘙痒的现象[1]。痒觉异化:非痒觉刺激(如机械性碰触)诱导出瘙痒的现象[1]。瘙痒-搔抓循环:瘙痒导致抓、擦、刮、压或揉捏等搔抓类动作,可短暂减轻痒感,但长期搔抓将加重瘙痒,导致反复瘙痒与搔抓,即为瘙痒-搔抓循环[3]。
基于引起慢性瘙痒的原因,国际瘙痒研究论坛(international forum for the study of itch,IFSI)将瘙痒分为:①皮肤疾病源性瘙痒:由皮肤病特别是炎症性皮肤病引起;②系统疾病源性瘙痒:由系统疾病如肝肾疾病、感染或肿瘤等引起;③神经病理性瘙痒:由中枢或外周神经病变引起;④躯体障碍性瘙痒:由心理、精神或身心疾病引起;⑤混合性瘙痒:即存在上述2种或2种以上类型;⑥原因不明性瘙痒(chronic pruritus of unknown origin,CPUO):暂时找不到引起慢性瘙痒的原因[4]。见表1。慢性瘙痒常为一种症状,但也有以瘙痒症状为主命名的诊断,如:CPUO、结节性痒疹等。推荐尽可能基于引起瘙痒的原因进行分类诊治(推荐强度:强推荐;专家意见的一致性强度:一致)。

慢性瘙痒的分类及原因
慢性瘙痒的分类及原因
| 分类 | 常见原因或疾病 |
|---|---|
| 皮肤疾病源性 | 特应性皮炎、银屑病、慢性荨麻疹、大疱性类天疱疮、疥疮、皮肤淀粉样变等 |
| 系统性疾病源性 | ①器官终末期疾病:慢性肾病、慢性肝病伴或不伴胆汁淤积 |
| ②内分泌与代谢性疾病:甲状旁腺功能亢进症、甲状腺功能亢进或减退症、缺铁、糖尿病 | |
| ③感染性疾病:人类免疫缺陷病毒感染和艾滋病、寄生虫病(包括蠕虫病)、病毒性肝炎 | |
| ④血液病:真性红细胞增多症、骨髓增生性疾病、白血病、淋巴瘤 | |
| ⑤药物性:氯喹、吗啡、血管紧张素转化酶抑制剂、抗肿瘤靶向药、含砷类药物等 | |
| ⑥实体肿瘤:肺癌、前列腺癌、肝癌、恶性肿瘤骨转移等 | |
| 神经病理性 | ①外周神经病变:感觉异常性背痛、臂桡侧瘙痒、股外侧皮神经炎、带状疱疹后神经痒 |
| ②中枢神经病变:多发性硬化症、脑瘤等 | |
| 躯体障碍性 | 焦虑、抑郁、妄想症等 |
| 混合性 | 两种或两种以上原因引起 |
| 原因不明性 | 排除引起慢性瘙痒的其他病因后诊断 |
据调查,约20% ~ 27%的人一生中至少经历一次慢性瘙痒,老年人群发生慢性瘙痒的概率更高[5,6,7,8,9]。北京地区2020年10月至2021年1月一项慢性瘙痒的横断面调查显示,35岁以上普通人群慢性瘙痒的患病率为19.48%,65岁以上老年人则为25.06%[10]。德国一项普通人群的横断面调查显示,女性慢性瘙痒的终生患病率是23.8%,男性为19.8%[11]。
不同疾病慢性瘙痒的发生率不同。特应性皮炎(atopic dermatitis,AD)患者发生慢性瘙痒的概率几乎为100%[12],原发性胆汁性肝硬化和慢性肾功能不全患者分别为80% ~ 100%和25% ~ 70%[13],霍奇金淋巴瘤与人类免疫缺陷病毒感染者分别为30%与13%[6,14],而2型糖尿病患者为18.4% ~ 50%,精神性疾病患者为32%[15]。
慢性瘙痒严重影响患者的生活质量,导致睡眠障碍,影响社交与工作,引起焦虑和/或抑郁甚至自杀倾向等负面心理问题[16],也给社会带来沉重的经济负担。研究显示,门诊就诊患者中有瘙痒人群比无瘙痒人群的医疗费用高1.6倍[17]。
瘙痒是一种躯体感觉,主要由感觉神经系统感知与传递。初级感觉神经元胞体位于脊髓背根神经节(支配颈部及以下皮肤)和三叉神经节(支配头面部皮肤),其神经末梢支配皮肤并收集痒觉信息(主要为痒觉神经C纤维和Aδ纤维)。位于脊髓和三叉神经核团的次级神经元接受初级感觉神经传递的痒觉信息,并向大脑传递,最终被大脑感知[18]。
根据致痒介质的不同,瘙痒机制分为组胺依赖性与非组胺依赖性。组胺依赖性瘙痒途径是经典机制,即组胺由皮肤肥大细胞和/或嗜碱性粒细胞释放,激活初级感觉神经元上的组胺受体,从而引起痒觉[19]。组胺依赖性瘙痒是荨麻疹瘙痒的重要机制[20]。非组胺依赖性瘙痒中,多种炎症因子均能直接激活初级感觉神经元上的相应受体,引起痒觉。其中白细胞介素4(IL-4)、IL-13、IL-31可分别与感觉神经元上受体(IL-4Rα与IL-31RA)直接结合[21,22],这可能是2型炎症反应参与的皮肤病如AD、大疱性类天疱疮等引起剧烈瘙痒的共同机制。有研究显示,CPUO的发生也与2型炎症密切相关[23]。其他炎症介质,如蛋白酶、白三烯类、胸腺基质淋巴细胞生成素(TSLP)、IL-33等,也能够直接结合神经元上的受体引发或加重瘙痒[22,24,25,26]。非皮肤疾病源性瘙痒中,肝硬化黄疸引起的瘙痒可能与胆汁酸激活神经元上的Mas相关G蛋白偶联受体家族(Mas-related G protein coupled receptor,MRGPR)X4或Takeda G蛋白偶联受体5有关[27,28]。氯喹引起的瘙痒则是激活痒觉神经元的MRGPRX1所致[29]。
在初级感觉神经元处理痒觉信息的过程中,细胞内激酶与离子通道发挥重要作用。如:IL-4Rα胞内信号的传递依赖Janus激酶(Janus kinase,JAK)1,IL-31RA则需要瞬时受体电位(transient receptor potential,TRP)V1和TRPA1的参与[21,22]。我国学者发现,TRPV3基因突变是造成Olmsted综合征瘙痒的重要原因[30],角质形成细胞上的TRPV3可能与AD瘙痒有关[31]。
痒觉信息的逐级传递过程需要神经递质和神经肽,如P物质、阿片肽、谷氨酰胺、B型利钠肽(natriuretic peptide B)、胃泌素释放肽(gastrin-releasing peptide)等[32,33,34]。神经激肽1受体(neurokinin-1 receptor)结合P物质,对脊髓痒觉信息的传递起重要作用[35]。阿片肽受体µ和κ在痒觉信息传递和调节过程中起重要作用,内啡肽激活µ受体,抑制疼痛的同时引起瘙痒;内源性强啡肽激活κ受体,抑制瘙痒,两种受体的失衡被认为是多种顽固性瘙痒发生的机制之一[36]。在大脑水平,5羟色胺参与了痒觉感知的调节过程[37],而中枢神经递质与瘙痒相关脑区的变化是躯体障碍性瘙痒的重要机制[18,38]。
不同疾病或原因引发的慢性瘙痒具有各自的表现形式与特征。
慢性瘙痒是多种皮肤病最常见的主观症状,常有以下特征:①有特征性的原发皮损;②瘙痒部位与皮损部位常一致;③瘙痒程度多与疾病严重程度及活动度相关。
又称系统性疾病伴发慢性瘙痒,特点包括:①缺乏原发性皮损,常以抓痕、溃疡、苔藓化等继发性皮损多见;②可发生在疾病的任何阶段,甚至可能是疾病早期诊断的唯一线索,瘙痒程度与原发病轻重可能不平行;③瘙痒通常顽固,常规处理难以奏效,积极治疗原发病可减轻瘙痒,但也可能无效,如糖尿病引起的瘙痒。
从神经末梢到中枢各级神经损伤或退行性病变均可引起慢性瘙痒。其特征为:①临床表现不一,瘙痒可发生在明确神经系统疾病诊断前或后[39];②可表现为一过性、持续性或阵发性;③常伴有其他感觉异常或感觉减退,如周围神经压迫症除出现慢性瘙痒外,还可出现肢体麻木、刺痛、烧灼感等;④瘙痒的发生部位通常与受损神经的支配区域一致。
又称心因性瘙痒,其特征为:①瘙痒的发生和程度多与不良情绪状态相关;②缺乏原发皮损,可见表皮剥落等继发损害;③通常没有"痒醒"的情况;④可出现寄生虫妄想症等其他精神症状[40];⑤外用药物疗效较差。
由两个以上的上述原因引起,通常具有混合性特征。
又称慢性特发性瘙痒(chronic idiopathic pruritus),属近年来新命名的疾病,其临床特征为[41]:①老年人好发;②瘙痒发生于多个部位;③瘙痒常为中度或重度;④可不伴皮损,或表现为继发皮损如抓痕等;⑤夜间睡眠常受影响。
①是否发生皮疹;②起病方式:突发性或渐进性发生;③发生部位:起始位置与扩展部位,局限性或泛发性,单侧或双侧;④发作过程:持续性、间歇性、周期性,有无昼夜变化;⑤严重程度:影响日常生活及睡眠等;⑥持续时间;⑦伴随感觉:如痛感、针刺感、麻木感、烧灼感等,有无感觉减退;⑧诱发因素与环境因素:水、湿冷、花粉、日光或运动等;⑨治疗过程及疗效;⑩情绪心理负担:治疗意愿、有无自伤、自杀意念或行为等;⑪伴随症状:如发热、消瘦等。
①皮肤病史;②过敏性疾病史:过敏性鼻炎、哮喘、食物及药物过敏等;③系统性疾病史,特别要关注甲状腺疾病、糖尿病等代谢性疾病、肝肾功能异常与肿瘤等疾病史;④神经精神疾病史;⑤药物治疗史:了解发生瘙痒前用药情况,包括外用药、系统用药、中药等。
①个人生活习惯,如洗浴方式、饮酒、吸烟等;②职业、工作生活环境(尤其是砷、重金属等暴露史)、旅游史等;③同居者瘙痒的发生情况;④月经与生育史:特别是妊娠与瘙痒的关联。
应对全身皮肤情况包括头皮、指甲、口腔和肛门生殖器进行仔细检查,评估皮损属于原发性或继发性,注意皮损形态、分布特征以及皮肤干燥情况。同时要关注相关疾病的体征,如:蜘蛛痣、肝掌、黏液水肿、淋巴结肿大、肝脾肿大、神经反射及感觉异常等。
应根据慢性瘙痒的病因分类开展相应辅助检查。必要时邀请多学科会诊,开展针对性辅助检查。
基础检查(真菌涂片与疥螨检查)、组织病理、斑贴试验、点刺试验、血免疫球蛋白检查(包括IgE、IgG等)、大便集卵、血寄生虫抗体检查。
①实验室检查包括血常规、红细胞沉降率、C反应蛋白、铁蛋白、胆红素、丙氨酸氨基转移酶、天冬氨酸氨基转移酶、γ谷氨酰转肽酶、碱性磷酸酶、血乳酸脱氢酶、血肌酐、尿素氮、血电解质、空腹血糖水平、促甲状腺激素及人类免疫缺陷病毒、肝炎病毒等感染筛查;年龄≥ 60岁的患者,应注意筛查肿瘤标志物;②影像学检查:X线胸片或肺部CT检查排除肺部肿瘤;如怀疑肝肾疾病或甲状腺疾病,应行相应器官的超声检查;如怀疑血液系统疾病,必要时行骨髓穿刺检查、淋巴结超声检查以及活检。
请神经科会诊,行神经电生理和神经影像学检查。
精神心理量表筛查、匹兹堡睡眠质量指数量表、广泛性焦虑障碍量表GAD-7、PHQ-9抑郁症筛查量表等。
评估瘙痒严重程度的工具较多,推荐数值评定量尺法(numerical rating scale,NRS)(专家意见的一致性强度:强一致),即0分至10分,0分代表无瘙痒,10分代表能想象到的最严重的瘙痒,得分越高,瘙痒程度越重[42]。患者根据自己感受的瘙痒程度给出一个数字,轻度瘙痒:1 ~ <4分;中度瘙痒:4 ~ 6分;重度瘙痒:> 6 ~ <9分;极重度瘙痒;≥ 9分。过去24 h或过去1周的最严重瘙痒评分均可用来记录及评估瘙痒严重程度。是否影响睡眠也可用于辅助评估瘙痒严重程度,推荐睡眠障碍视觉模拟评分(0 ~ 10分),0分代表无睡眠困难,10分意味最严重的睡眠困难,数字越大,睡眠受影响程度越重[43]。其他瘙痒评分方法包括:视觉模拟评分法(visual analogue scale)、五维瘙痒评分法(5-D itch scale)、瘙痒生活质量评价(itch quality of life)等[42]。
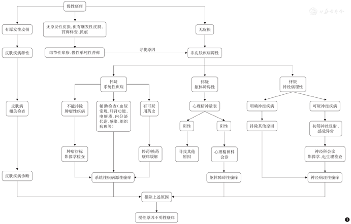
慢性瘙痒最重要的是病因诊断,推荐首先根据病史、症状和体征特别是有无原发性皮损将瘙痒分为由原发皮肤病引起的瘙痒和非皮肤病引起的瘙痒,再进一步开展针对性辅助检查明确病因(图1)。如有原发皮疹,且密切生活的群体中多个成员发病,应高度怀疑疥疮等寄生虫感染。起病缓慢、病程较长的进行性瘙痒,又缺乏原发性皮损,仅表现为皮肤抓痕或苔藓化等继发损害时,可能是系统性疾病所致。其中,有糖尿病、肾功能不全等病史者,应注意内科疾病伴发的慢性瘙痒;夜间发作的泛发性瘙痒,伴畏寒、出汗和发热等症状,可能与淋巴瘤有关[44,45]。由于患者通常触及不到上背部(除非借助于工具),常导致未受累的部位形成"蝴蝶征",多见于躯体障碍性瘙痒和系统性疾病源性瘙痒。接触水后皮肤瘙痒需排除水源性瘙痒,包括真性红细胞增多症等。排除慢性瘙痒的已知病因或疾病后,可暂时诊断为CPUO。不能用一种类型瘙痒解释时,需要关注混合性因素导致的瘙痒。


慢性瘙痒治疗与管理的原则是积极治疗原发疾病,正确指导患者避免诱发或加重瘙痒的因素,依据瘙痒的严重程度与病理生理学机制合理选择治疗药物,提高患者的生活质量(专家意见的一致性强度:强一致)。疾病管理方法除常规医学诊疗外,还包括疾病知识手册、患教护士随访、社会媒体科普宣传、数字化工具(智能手机APP、电脑软件)等。慢病管理领域的数字化工具不仅能够向患者普及疾病知识、发放严重程度自评量表、提醒用药等,而且能通过人工智能的算法记录并分析疾病严重程度的变化与加重因素[46],提高患者的依从性。
慢性瘙痒治疗与管理应分步骤进行。第一步为一般治疗,强调保湿润肤以及去除诱因。第二步,如若引起瘙痒的原因不明,则侧重对症治疗,初始方案包括:口服抗组胺药,外用糖皮质激素和/或钙调磷酸酶抑制剂等。当第二步治疗无效时,进入第三步治疗,局部外用药物可选择辣椒素等,系统治疗方面可考虑使用加巴喷丁类、抗抑郁药(多塞平、米氮平、帕罗西汀)、免疫抑制剂(环孢素、硫唑嘌呤等)、生物制剂、JAK抑制剂等,亦可联合紫外线光疗。在进行上述每一步治疗时,应注意对基础疾病的诊断和治疗;瘙痒严重伴睡眠障碍时,可使用有镇静作用的一代抗组胺药、镇静剂、三环类抗抑郁药或抗精神病药;应关注患者的身心健康,如有精神心理症状,可考虑行为治疗。
不同原因引起慢性瘙痒的治疗见表2。

不同病因慢性瘙痒的药物及物理治疗
不同病因慢性瘙痒的药物及物理治疗
| 病因 | 治疗方案 |
|---|---|
| 皮肤疾病源性瘙痒 | 参照具体疾病的治疗指南 |
| 系统性疾病源性瘙痒 | |
| 肾病源性 | 局限性瘙痒外用治疗:辣椒素,局部麻醉药,钙调磷酸酶抑制剂 |
| 持续性中重度瘙痒系统治疗与光疗: | |
| 一线治疗:加巴喷丁、普瑞巴林,紫外线光疗 | |
| 二线治疗:纳曲酮、纳呋拉啡等阿片肽受体调节剂 | |
| 病例报道有效的其他治疗:孟鲁司特、色甘酸钠、沙利度胺、酮替芬、多塞平、舍曲林、己酮可可碱、促红细胞生成素、昂丹司琼、米氮平 | |
| 慢性肝病伴或不伴胆汁淤积 | 一线治疗:考来烯胺、熊去氧胆酸(妊娠期肝内胆汁淤积症的首选) |
| 二线治疗:利福平 | |
| 三线治疗:阿片肽受体调节剂,如纳洛酮、纳曲酮、纳呋拉啡 | |
| 病例报道有效的其他治疗:舍曲林、沙利度胺、昂丹司琼、帕罗西丁,紫外线光疗 | |
| 糖尿病源性 | 局限性瘙痒外用治疗:辣椒素、糖皮质激素、钙调磷酸酶抑制剂 |
| 持续性中重度瘙痒(依次选择):口服抗组胺药物,口服抗抑郁药,光疗 | |
| 反对系统应用糖皮质激素 | |
| 神经病理性 | 外用治疗:辣椒素,局部麻醉药,钙调磷酸酶抑制剂,糖皮质激素 |
| 系统治疗:加巴喷丁类,如伴有潜在抑郁症及焦虑症应使用三环类药物、低剂量苯二氮卓类药物 | |
| 局限性瘙痒还可考虑针灸治疗 | |
| 躯体障碍性瘙痒a | |
| 抑郁情绪 | 系统治疗选择:选择性5羟色胺再摄取抑制剂,如氟西汀、帕罗西汀、舍曲林、艾司西酞普兰、西酞普兰;三环类抗抑郁药,如多塞平 |
| 焦虑状态 | 急性焦虑:苯二氮卓类,如氯硝西泮、劳拉西泮 |
| 慢性焦虑:非苯二氮卓类(从小剂量开始,缓慢加量),如:阿扎哌隆类(丁螺环酮)、选择性5羟色胺再摄取抑制剂、三环类抗抑郁药、5羟色胺-去甲肾上腺素再摄取抑制剂(文拉法辛) | |
| 原因不明性瘙痒 | 可依次考虑系统治疗:加巴喷丁类(加巴喷丁、普瑞巴林),紫外线光疗,生物制剂/免疫抑制剂/JAK抑制剂/抗抑郁药/阿片肽受体调节剂 |
注:a注意与神经精神科多学科会诊制订治疗方案
发现并积极治疗原发病是控制瘙痒的首要措施(推荐强度:强推荐;专家意见的一致性强度:一致)。针对炎症性皮肤病,如AD、银屑病等,积极抗炎治疗很大程度上可控制瘙痒;针对系统性疾病,如肝肾功能障碍等,及时纠正脏器功能可缓解瘙痒;切除或控制体内肿瘤特别是恶性肿瘤,瘙痒可减轻。值得注意的是,部分原发疾病如糖尿病、甲状腺疾病等,即使经过积极有效的原发病治疗,也难以即刻或完全阻断或缓解瘙痒。因此,治疗慢性瘙痒的过程中,应注意治疗原发病与止痒相结合(推荐强度:强推荐;专家意见的一致性强度:一致)。
引导患者正确对待瘙痒,并主动配合临床医师寻找可能的诱因,如:干燥气候、过热环境、饮酒、接触各种刺激物或过敏原、精神紧张焦虑、作息不规律等。应避免过度洗浴,使用非碱性肥皂,洗浴水温不要太高,浴后轻轻擦干,穿着软棉质衣服,合理控制饮食等。教育患者减少或避免剧烈搔抓,控制瘙痒-搔抓循环(推荐强度:强推荐;专家意见的一致性强度:一致)。
推荐结合不同个体和疾病的皮肤状态,指导患者合理正确地使用保湿润肤类产品,可参考《保湿润肤类产品应用指导专家共识(2023版)》[47],指导内容包括:使用剂量、频率、与外用药物联合使用顺序(建议涂抹保湿润肤剂30 min后再涂抹外用药物)等,并注意保湿润肤产品可能产生的不良反应(证据等级B;推荐强度:推荐;专家意见的一致性强度:多数同意)。
外用糖皮质激素是治疗炎症性皮肤病如AD、银屑病等常用的方法,但对非皮肤疾病引起的瘙痒无明显继发皮疹时则不推荐(专家意见的一致性强度:强一致)。应遵循《规范外用糖皮质激素类药物专家共识》关于外用糖皮质激素的基本原则[48],如皮损较轻和薄嫩部位的皮损,应选择弱中效糖皮质激素如地奈德、丁酸氢化可的松、丁酸氯倍他松、糠酸莫米松等;对于各种原因所致慢性瘙痒继发形成的皮肤苔藓化可选择中强效糖皮质激素如丙酸倍他米松、卤米松等(证据等级A;推荐强度:强推荐;专家意见的一致性强度:多数同意)。此类药物可能阻断皮肤痒觉敏化造成的慢性瘙痒进程,但为避免长期使用糖皮质激素对皮肤屏障及糖皮质激素吸收对全身的影响,主张将疗程控制在2 ~ 4周内。
他克莫司软膏和吡美莫司乳膏治疗炎症性皮肤病引起的瘙痒具有确切的止痒作用[49,50],推荐用于面部、肛周、外生殖器等薄嫩部位的瘙痒(证据等级A;推荐强度:强推荐;专家意见的一致性强度:多数同意)。早期外用的数日内局部可能有烧灼感,通常继续使用会逐渐消失。
PDE-4抑制剂用于治疗原发炎症性皮肤病引起的瘙痒疗效确切,如克立硼罗治疗轻中度AD瘙痒[51]。临床试验已证明芦可替尼乳膏(JAK1/JAK2抑制剂)对AD瘙痒有明确治疗作用[52,53]。(证据等级A;推荐强度:强推荐;专家意见的一致性强度:多数同意)
外用第一代抗组胺药对多种皮肤病引起的瘙痒有一定疗效,该类药物包括苯海拉明乳膏等。多塞平属于三环类抗抑郁药,但同时具有拮抗组胺受体的作用,5%多塞平乳膏外用后局部有止痒效应,经皮吸收后可有中枢镇静止痒作用,特别适合于各种需口服镇静类抗组胺药或抗抑郁类药的瘙痒患者(证据等级B;推荐强度:推荐;专家意见的一致性强度:多数同意)。使用时需注意少数患者局部可能有一定刺激,长期使用可能发生皮肤过敏反应,外用超过体表面积5%可致严重的中枢镇静毒性。
如复方利多卡因乳膏(每克乳膏含有利多卡因与丙胺卡因各25 mg)等,可用于多种疾病引起的局限性瘙痒[54],但对炎症性皮肤病引起的瘙痒疗效较差。主张1 ~ 2周短期使用(证据等级B;推荐强度:推荐;专家意见的一致性强度:多数同意),长期使用的安全性缺乏足够的证据。
治疗组胺依赖性瘙痒如荨麻疹等疗效肯定,对非组胺依赖性瘙痒的临床疗效证据不足。第二代抗组胺药如地氯雷他定、左西替利嗪、依巴斯汀、非索非那定、咪唑斯汀、卢帕他定、奥洛他定、依匹斯汀等具有抗炎作用,对多种慢性炎症性皮肤病引起的瘙痒有一定效果(证据等级C),在倍增剂量情况下作用更为明显,且不良反应并无显著增加,但需与患者充分沟通并获得知情同意[59]。在慢性瘙痒病因尚未明确的情况下,可考虑使用二代抗组胺药作为初始治疗方案(推荐强度:推荐;专家意见的一致性强度:多数同意)。第一代抗组胺药如氯苯那敏、酮替芬、赛庚啶等因有嗜睡、镇静的不良反应,推荐夜间服用帮助入眠,但对睡眠质量有一定影响,必要时可短期使用(证据等级C;推荐强度:可能推荐;专家意见的一致性强度:一致)。合并青光眼、前列腺肥大的患者应避免使用具有抗胆碱能作用的抗组胺药。
抗IL-4Rα的单克隆抗体度普利尤单抗治疗AD以及结节性痒疹等引起的瘙痒疗效确切[60,61,62](证据等级A;推荐强度:强推荐;专家意见的一致性强度:多数同意)。对大疱性类天疱疮和CPUO引起的瘙痒也有治疗效果[63,64,65](证据等级D)。因此,对于适应证以外可能与2型炎症有关的慢性瘙痒,可考虑使用度普利尤单抗治疗(推荐强度:推荐;专家意见的一致性强度:多数同意)。抗IgE的奥马珠单抗治疗慢性荨麻疹引起的瘙痒证据充分[43](证据等级A;推荐强度:强推荐;专家意见的一致性强度:一致)。抗IL-17A单抗(司库奇尤单抗、依奇珠单抗等)、抗肿瘤坏死因子α单抗(阿达木单抗等)以及抗IL-12/23单抗(乌司奴单抗等)可拮抗银屑病的关键炎症通路,故能够治疗银屑病引起的瘙痒[66,67](证据等级A;推荐强度:强推荐;专家意见的一致性强度:多数同意)。度普利尤单抗使用过程中可能发生结膜炎等不良反应;使用奥马珠单抗前应注意排除寄生虫感染;使用抗IL-17A单抗或抗肿瘤坏死因子α单抗前应注意筛查肝炎、结核等潜在感染。
主要用于治疗炎症性皮肤病引起的瘙痒。JAK1抑制剂阿布昔替尼和乌帕替尼用于治疗中重度AD引起的瘙痒起效快,疗效肯定,但应注意长期使用可能增加感染和肿瘤的风险[68,69,70](证据等级A;推荐强度:强推荐;专家意见的一致性强度:一致)。口服PDE-4抑制剂阿普米司特用于治疗中重度斑块状银屑病引起的瘙痒[71](证据等级A;推荐强度:推荐;专家意见的一致性强度:多数同意)。适应证以外的顽固性慢性瘙痒在排除用药禁忌证的情况下,可考虑使用JAK抑制剂[72](证据等级D;推荐强度:可能推荐;专家意见的一致性强度:多数同意)。
系统应用糖皮质激素对于治疗炎症性皮肤病引起的瘙痒有一定效果(证据等级D)。但由于长期系统应用糖皮质激素易产生较多不良反应,仅考虑短期应用于其他治疗无效的严重病例,反对长期使用(专家意见的一致性强度:一致)。
包括环孢素、硫唑嘌呤、甲氨蝶呤等,可用于炎症性皮肤病如AD、银屑病等引起的瘙痒[73,74,75,76,77](证据等级A;推荐强度:推荐;专家意见的一致性强度:多数同意)。环孢素和甲氨蝶呤对结节性痒疹可能有治疗效果[78,79](证据等级D)。因此,此类药物可尝试应用于治疗非炎症性皮肤病引起的瘙痒(推荐强度:可能推荐;专家意见的一致性强度:多数同意)。使用过程中应注意监测肝肾功能,并预防高血压、骨髓抑制、感染等不良反应。
主要包括加巴喷丁和普瑞巴林。随机对照双盲临床研究显示,加巴喷丁对系统性疾病源性瘙痒(肾病源性瘙痒、胆汁淤积性瘙痒等)有良好的治疗作用[80,81](证据等级B)。普瑞巴林与加巴喷丁类似,临床试验显示其对系统性疾病源性瘙痒、结节性痒疹均有一定效果[82,83](证据等级B)。此类药物安全性较好,推荐用于顽固性慢性瘙痒的治疗(专家意见的一致性强度:多数同意),但应注意从小剂量开始服用,以减少头晕、嗜睡、共济失调等不良反应。
临床试验显示,阿片µ受体拮抗剂包括纳美芬(10 mg每日2次)、纳洛酮(400 ~ 800 μg/d)、纳曲酮(50 ~ 100 mg/d)或者κ受体激动剂纳呋拉啡(2.5 ~ 5 μg/d)治疗胆汁淤积性瘙痒和慢性肾病相关的顽固性瘙痒有效[84]。多中心随机双盲临床试验显示,同时具有阿片μ受体拮抗和κ受体激动作用的纳布芬(nalbuphine)对肾病源性瘙痒具有较好疗效[85](证据等级B)。我国一项随机双盲对照临床试验显示,纳洛酮可有效治疗与砷暴露有关的瘙痒[86](证据等级B)。地非法林(difelikefalin)是一种µ受体激动剂,是目前唯一一个被美国FDA批准用于终末期肾病相关瘙痒的药物[87],也有临床试验数据支持其应用于感觉异常性背痛的治疗[88]。推荐此类药物用于治疗系统性疾病、神经病理性改变等引起的瘙痒(专家意见的一致性强度:多数同意)。此类药物不良反应较为常见,包括血压升高或降低、心动过速、肝损害及皮疹等,使用时需慎重,应从小剂量开始。
抗抑郁药种类较多,治疗瘙痒临床循证医学证据较多的包括三环类抗抑郁药(阿米替林、多塞平等)、选择性5羟色胺再摄取抑制剂(氟西汀、帕罗西汀、舍曲林等)、去甲肾上腺素和特异性5羟色胺能抗抑郁药(米氮平)等。通过作用于5羟色胺和组胺,米氮平、多塞平、阿米替林及帕罗西汀等可有效减轻躯体障碍性瘙痒[89](证据等级B;推荐强度:推荐;专家意见的一致性强度:一致)。有研究显示,抗抑郁药对肾病源性瘙痒、胆汁淤积性瘙痒和肿瘤引起的瘙痒等均有治疗效果[90,91],对局限性的臂桡侧瘙痒与炎症性皮肤病引起的瘙痒也有治疗作用[92,93](证据等级D;推荐强度:可能推荐;专家意见的一致性强度:一致)。不良反应有精神紊乱、嗜睡、疲劳、头痛、烦躁、口干、瘙痒加重、肥胖、房室传导阻滞甚至致死等,老年人应从低剂量开始服用。通常米氮平和多塞平宜睡前服用,而帕罗西汀宜早晨服用。
沙利度胺通过中枢镇静、抑制局部神经生长因子达到止痒作用。双盲对照研究已证明,沙利度胺治疗结节性痒疹、肾病源性瘙痒、原发性胆汁性肝硬化瘙痒有肯定的疗效[94](证据等级B);在病例报告、病例系列报告和开放标签试验中,沙利度胺显著减轻了肿瘤相关的慢性瘙痒[95](证据等级D)。推荐沙利度胺用于系统性疾病引起的瘙痒(专家意见的一致性强度:多数同意)。其主要不良反应有致畸作用和剂量依赖性神经病变。研究显示,5羟色胺受体拮抗剂如昂丹司琼、托烷司琼和格拉司琼可用于治疗慢性瘙痒,但也有研究发现无效[96],因此,选择此类药物时应谨慎。不良反应包括头痛、头晕、便秘等。一种新型神经激肽1受体拮抗剂司洛匹坦(serlopitant)治疗对抗组胺药无效的慢性瘙痒,包括结节性痒疹,已有临床试验证据[97,98](证据等级C)。
紫外线光疗特别适用于治疗皮肤炎症相关的瘙痒,对肾病源性瘙痒、肝病源性瘙痒、淋巴瘤等系统疾病引起的瘙痒也有治疗效果[99,100,101](证据等级D;推荐强度:可能推荐;专家意见的一致性强度:一致)。
临床常用的中药方剂包括:消风散、龙胆泻肝汤、除湿胃苓汤、犀角地黄汤、桃红四物汤、当归饮子、桂附八味丸等方加减,或名老中医经验方如荆防方、养血润肤汤、止痒息风汤、活血祛风汤等。外用药物中,蛇床子、大枫子、土槿皮、硫磺等具有杀虫止痒效果。一项多中心随机对照研究显示,润燥止痒胶囊可有效治疗AD相关瘙痒[102](证据等级A)。此外,循证医学证据表明,中药药浴能显著缓解肾病源性瘙痒[103](证据等级B),可能成为缓解顽固性慢性瘙痒的方法之一。针灸对神经病理性瘙痒如臂桡侧瘙痒、感觉异常性背痛有一定治疗效果[104]。
老年患者慢性瘙痒常见,常合并多种基础疾病,使得瘙痒病因复杂且多难以明确,因此既要针对原发病进行针对性治疗,也要注意止痒治疗。用药时要特别关注药物相互作用以及因耐受性差导致的药物不良反应[105]。治疗炎症性皮肤病引起的瘙痒应避免长期外用糖皮质激素;治疗系统性疾病引起的瘙痒时慎用糖皮质激素外用制剂,避免系统应用糖皮质激素。使用加巴喷丁类药物应从小剂量开始,并根据肾功能调整剂量,做好不良反应的宣教工作。慎用三环类抗抑郁药及其他强抗胆碱能药物,不推荐长期系统使用免疫抑制剂与JAK抑制剂。
妊娠期用药应参考妊娠期药物安全性分级标准并做好知情同意。外用糖皮质激素通常是安全的,但应尽量避免大面积长期使用,特别是超强效糖皮质激素[106]。由于丙酸氟替卡松可以透过胎盘在胎儿体内高浓度蓄积,因此禁用于妊娠期妇女[107]。妊娠期局部外用钙调磷酸酶抑制剂的安全性研究较少,但由于系统性吸收极低,孕期可尝试应用[106]。抗组胺药如氯雷他定和西替利嗪在妊娠期药物安全性分级标准中为B级[108],可应用于控制孕期瘙痒,但孕早期应尽量避免使用[109,110]。孕期瘙痒加重,常规外用药物仍然控制不佳的情况下,应考虑紫外线光疗。妊娠期妇女使用环孢素的安全性数据主要来源于器官移植和系统性自身免疫性疾病患者,应用于炎症性皮肤病时,应权衡利弊,仅对母体的潜在益处高于胎儿的潜在风险时方可考虑,并应密切关注肾功能及血压波动[111]。对于妊娠期常规治疗难以控制的瘙痒,可短期系统给予中小剂量糖皮质激素,但严禁长期使用,并严格检测妊娠指标。妊娠期禁用硫唑嘌呤、甲氨蝶呤、霉酚酸酯以及JAK抑制剂[107,112]。
哺乳期瘙痒的药物治疗与妊娠期类似[106],系统药物中可考虑使用非镇静类的二代抗组胺药;环孢素与糖皮质激素仅在利大于弊时考虑;应避免使用硫唑嘌呤、甲氨蝶呤、霉酚酸酯[113];不推荐使用JAK抑制剂。度普利尤单抗的孕期与哺乳期安全性数据缺乏,暂不做推荐。
本文内容在综合已有循证医学证据的基础上,仅代表参与制订的专家对慢性瘙痒诊治与管理的指导意见,供临床医师参考。尽管已广泛征求了专家意见,但由于披露的循证医学证据有相对滞后性等问题,本指南仍有不全面之处。慢性瘙痒的诊疗存在个体化差异,临床实践中与本指南不一致的做法并不意味着错误或不当。随着慢性瘙痒临床与基础研究的进展与新循证证据的出现,未来仍需要对本指南定期修订、更新。
参加指南制订的专家名单(按姓氏笔画排列):王刚(空军军医大学西京皮肤医院)、王芳(中山大学附属第一医院)、方红(浙江大学医学院附属第一医院)、李凤仙(南方医科大学珠江医院)、李邻峰(首都医科大学附属北京友谊医院)、李若瑜(北京大学第一医院)、李铁男(沈阳市第七人民医院)、李巍(复旦大学附属华山医院)、杨勇(中国医学科学院皮肤病医院)、杨斌(南方医科大学皮肤病医院)、宋志强(陆军军医大学第一附属医院)、张建中(北京大学人民医院)、陆前进(中国医学科学院皮肤病医院)、陈翔(中南大学湘雅医院)、郝飞(重庆医科大学附属第三医院)、姚煦(中国医学科学院皮肤病医院)、耿松梅(西安交通大学第二附属医院)、晋红中(中国医学科学院北京协和医院)、顾恒(中国医学科学院皮肤病医院)、徐金华(复旦大学附属华山医院)、高兴华(中国医科大学附属第一医院)、陶娟(华中科技大学同济医学院附属协和医院)、谢志强(北京大学第三医院)
执笔者:郝飞、王芳、宋志强、谢志强、杨勇
本指南制订过程中无相关利益冲突。指南制订过程受科技创新2030项目(编号2022ZD0206200)(文献查新与专家咨询)以及广东省医学会皮肤性病学分会(组织专家讨论)的支持




















