
近年来,多种新型放射性示踪剂和放射性核素疗法被开发和应用。核医学和分子影像技术正在复兴,比如在显像和治疗神经内分泌肿瘤和前列腺癌方面。为实现新药从研究到临床的转化应用,在服务于患者的同时保证患者安全,必须相应地实施严格的监管要求。然而,各国相关政策法规间的差异可能会阻碍全球合作、增加费用并延缓研究进程。这种差异源自于司法政治的不同,而非不同的科学证据。为克服这种差异对医学发展带来的影响,核医学专业机构、监管部门和国际机构已开始寻找不同国家法规间的共性,以求协调。实际上,可以通过对临床前研究和生产标准提出统一要求,实现放射性药物跨司法辖区开发,这样可以使放射性药物的研发和推广更为高效。该文旨在概述欧洲和北美大陆在用于首次人体研究放射性药物研发方面的法律法规和相关要求。希望通过持续的合作,能够最终实现不同国家监管机制改革和相关法律法规和谐化,并为所有患者提供最新的、基于循证医学的有效诊疗。
版权归中华医学会所有。
未经授权,不得转载、摘编本刊文章,不得使用本刊的版式设计。
除非特别声明,本刊刊出的所有文章不代表中华医学会和本刊编委会的观点。
美国、欧洲联盟(简称欧盟)和加拿大关于人体放射性药物的监管框架仍是放射性药物广泛、平价推广的主要障碍。放射性药物作为诊断显像剂具有独一无二的特征,包括极低剂量(通常在ng到μg级)、没有药理学效应、不良反应发生率低以及保质期短等。该篇文章简要概括了多个国家的相关法规和指南,聚焦于放射性药物临床研究前人体试验所需的完整监管部门批准文件,同时给出了可能的协调方案,以使成本效益最大化并获得批准。
监管部门很早就认识到新型放射性药物的获取存在问题。2004年,美国食品与药品监督管理局(Food and Drug Administration, FDA)就开始担心,开发成本过高阻碍了对新型平价挽救性放射性药物的研发[1]。同年,欧洲药品管理局(European Medicines Agency, EMA)发表文章表明立场,明确了使用微剂量技术的药物活性化合物的单一剂量,这一微剂量被定义为小于能够产生药理效应剂量的1/100,不超过100 μg[2]。
EMA的这篇文章囊括了使用单一试验药物或几种类似候选药物的临床探索性试验。2006年,美国FDA认可了这一定义,并发表了《行业、研究者以及机构审查委员会指南:探索性新药研发》(Guidance for Industry, Investigators, and Reviewers: Exploratory Investigational New Drug Studies)[3],并添加了不超过30 nmol蛋白质产品的定义。国际协调理事会(International Council for Harmonization, ICH)指导原则M3(R2)在非临床的安全性研究部分中给出了相同的定义[4],并被美国FDA、EMA和加拿大卫生部认可和引用。2018年8月,美国FDA发布新指南:"微剂量放射性诊断用药物:非临床试验建议",该建议将适用范围扩展到传统的研究性新药(investigational new drug, IND)的Ⅱ~Ⅲ期临床试验[5]。
此前,毒理学实验是在符合优良实验室规范(good laboratory practice, GLP)的实验室进行的,但近期美国FDA在预IND会议上,允许上述研究在其他受控实验室进行,如大学的比较解剖学部门或兽医学部门,这样可以进一步减少非临床费用。虽然美国FDA的这项规定没有被欧洲或加拿大官方认可,但最近来自欧洲核医学协会[6]和EMA[7]的一份文件表明,其有计划为特定的放射性药物制定指导性原则,这有利于为获取放射性新药的临床前安全数据形成更为合理和一致的方法。
欧洲关于临床试验的新规定首次把用于临床试验的诊断用放射性药物排除在生产质量管理规范(good manufacturing practice, GMP)标准之外[8]。加拿大仍要求将GLP和GMP标准用于临床试验用放射性药物,但也可在行业咨询会议中再作讨论。
这些改变预示着监管部门已认识到放射性药物的独特性质,可能会调整非临床和GMP标准。然而,仍有必要进一步改革,由于药物开发和分配的国际化性质,各国间的协调对使患者受益于核医学显像和放射性治疗的进步至关重要。这一需求是众多核医学科学学会——例如美国核医学与分子影像学会、欧洲核医学协会、加拿大核医学协会——所公认的,这些学会已经开始努力找出放射性药物与传统药物的差异,并推动进行积极的变革。国际原子能机构(International Atomic Energy Agency, IAEA)等的既定目标是促进法规统一,并改善放射性药物的获取,与该机构等组织合作可以促进这一努力。
在美国,研究放射性药物的人员机构受美国FDA的监管。必须遵循以下2个机制之一:应用放射性药物需通过政府主管机构的放射性药物研究委员会批准,或提交eIND/IND备案。
由于应用放射性药物需向放射性药物研究委员会备案,研究者必须考虑"基础",即药物在人体的药理学是已知的,药物使用剂量必须不能产生药理学作用或不良反应(美国《联邦法规》第21篇第361.1部)[9]。研究数据可能无法用于临床决策。
对于任何首次用于人体试验的研究性放射性药物,必须进行IND或eIND备案(美国《联邦法规》第21篇第312部[10])。这些备案包括来自临床前动物实验获得的药理学和毒理学信息。传统的IND毒理学研究需要2种哺乳动物(双性);对于微剂量毒理学,美国FDA认可单一哺乳动物(双性),从而降低了成本。在GLP级实验室进行单物种毒理学研究的费用约为70 000~110 000美元。大多数毒理学研究在GLP级实验室进行,但经讨论,美国FDA可能允许实验在其他类型的受控实验室进行,比如大学的比较解剖学部门或兽医学部门。在这些实验室进行实验同样能够降低研究费用。另外,美国FDA新的指南进一步减少或消除了额外的毒理学实验要求,并阐明了Ⅰ~Ⅲ期研究的其他非临床微剂量要求(图1)[5]。


微剂量毒理学研究应使用预期的临床给药途径。此外,为确定安全界限,发起人需论证在动物实验中采用至少超过人用注射剂量100倍的剂量并不会导致不良反应,从动物到人的使用剂量推算需以体表面积为依据。
1.美国生产研究性放射性药物的监管要求。SPECT研究性放射性药物的生产需遵循美国《联邦法规》第21篇第211部"成品药物的现行GMP"[11]的要求。Ⅰ期临床试验不受211部要求的约束,美国FDA的"工业指南:Ⅰ期临床研究药物的现行GMP"为受控的生产程序提供了相关信息[12]。
IND和eIND中的PET放射性药物生产需符合美国《联邦法规》第21篇第212部"PET药物的现行GMP"[13]的要求。该规定允许使用《美国药典》第823章[14]或美国《联邦法规》第212部用于临床0、1、2期药物要求的满足,但要求临床3期必须满足美国《联邦法规》第212部的要求进行生产,因为放射性药物在3期后就会进行商业化生产。
2.美国临床试验。在美国,要启动一项临床试验,必须将eIND或IND提交至美国FDA。在提交文件前,美国FDA鼓励申请人安排预IND会议,以协助准备发展策略。请求通常是书面的,列出会议目标(表1,表2)。

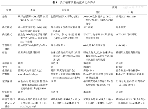
关于临床试验的正式文件要求
关于临床试验的正式文件要求
| 参数 | 美国 | 加拿大 | 欧洲 | |
|---|---|---|---|---|
| 现行 | 计划 | |||
| 条例 | 联邦法规代码(CFR)的第21篇第50、54、56、312部 | 食品药品法案,C部分,专区5 | 2001/20欧洲委员会(EC),2005/28/EC,2003/94/EC指令 | 条例(EU)536/2014 |
| 提交构成 | 单一研究性新药(IND)通过临床修订的新方案 | 每个研究1份临床试验申请(CTA) | 每个研究 | 每个研究 |
| 提交格式 | 商业化IND提交电子通用技术文件(eCTD);非商业化IND不需要 | 非eCTD,仅电子版材料(eCTD=样品试制阶段) | 非eCTD,电子版本(纸质说明信和光盘) | eCTD(EU门户网站) |
| 管理审批时间 | 初始研究30 d;修改:0~30 d | 每个研究30 d | 60 d,经EC批准可变 | (10+50) d |
| 标签 | 临床试验的使用说明 | 临床试验的使用说明(英语和法语);研究发起人和方案代码 | 研究发起人,欧洲临床试验数据库(EudraCT)代码,临床试验的使用说明 | 诊断用放射性药物简化 |
| 年度报告 | 需要 | 不适用 | 不适用 | 不适用 |
| 费用 | 无 | 无 | 国家的 | 国家的 |
| 伦理批准 | 需要(机构审查委员会) | 需要(研究伦理委员会) | 需要(EC) | 整合到集中评估程序中 |
| 数据库 | www.clinicaltrials.gov | 加拿大卫生部监管的数据库(www.clinicaltrials.gov推荐) | EudraCT,欧洲联盟(EU)临床研究注册 | EudraCT,EU临床研究注册 |
| 记录保留 | 在食品与药品监督管理局(FDA)批准后或最后的患者实施后保留2年;通知FDA | 25年 | 临床研究完成后保存5年(在某些情况下保留≤30年) | 25年(先进的治疗药物产品,保留30年) |
| 财务信息披露 | 需要 | 不适用 | 不适用 | 不适用 |
| 向主管部门提交安全报告 | 威胁生命的严重意外药物不良反应(SUADR),7 d内;SUADR,15 d内 | 威胁生命的SUADR,7 d内(+8 d随访);SUADR,15 d内 | 威胁生命的SUADR,7 d内(+8 d随访);SUADR,15 d内 | 威胁生命的SUADR,7 d内(+8 d随访);SUADR,15 d内 |

临床试验需要的文件
临床试验需要的文件
| 参数 | 美国 | 加拿大 | 欧洲 |
|---|---|---|---|
| 提交名称 | IND申请 | CTA | CTA |
| 依据 | 美国FDA 1571 | HC-SC3011 | EudraCT注册 |
| 目录;介绍性说明 | 目录 | 根据提交给主管本部门和伦理委员会的CTA申请形式 | |
| 与临床试验行为相关 | 大体研究计划 | 方案安全性和有效性评估模板(PSEST)-CTA(方案简介) | 方案简介 |
| 临床方案 | 临床试验方案 | 临床试验方案 | |
| 知情同意书 | 知情同意书 | 知情同意书 | |
| 病例报告表、标准操作规程等 | 空缺 | 病例报告表、标准操作规程等 | |
| 放射性药物相关 | 研究者手册 | 研究者手册(包括非临床和临床的数据) | 研究者手册 |
| 化学过程、生产和控制(CMC)文件 | CMC概括信息;(组件2)和支持信息(组件3) | 研究性医学药品档案(IMPD)包括质量、药理学、毒理学和研究性医学产品的临床数据 | |
| 药理学和毒理学数据 | |||
| 此前的人体临床经验报告 | |||
| 其他 | 剂量学;交叉引用的IND或主历史文件的使用许可(如适用) | 交叉引用的IND或主历史文件的使用许可(如适用) | 额外的信息[设备和人员,财务事件(保险、补偿、协议)] |
eIND和IND有8个部分组成。首先,主要研究者制定总的临床研究方案,包括选择该化合物的原因和研究目标。其次为研究者手册,是临床前和其他临床人体研究数据的综合总结。如果IND由单一机构研究,就不需提交研究者手册。第3部分描述人体研究实施方案的临床研究流程(图1)。
第4部分是药物生产的描述文件,即化学过程、生产和控制(chemistry, manufacturing, and controls, CMC)文件。CMC信息通常包括放射性合成和纯化的标准操作规程(standard operating procedure, SOP)、原料清单和完整流程图。必须对放射性核素生产方法进行描述,包括靶体和靶材料。如果前体化合物和非放射性标准品是内部合成的,则需提供一套前体生产的SOP。化学品和玻璃器皿应是新购置的,且置于控制区域。最终的前体必须贴标签,包括名称、批号、生产日期和有效期。合成后应分析数据(如MR、质谱和高效液相色谱)对化合物进行完全表征。对于商业化的前体化合物,应从制造商处获取分析证书,并将其加入到提交文件中。
第5部分是毒理学部分。需制定质量控制规范,以确定用于人体的放射性药物的放行。最终产品允许的化学质量由毒理学研究结果确定。需要进行3次验证,每个批次都要有完整的质量控制流程。3个批次的稳定性检测用于确定药物的有效期。
第6部分是动物辐射剂量学部分。该部分对于放射性药物是必需的,但eIND/IND大纲要求未予定义。第7部分是机构委员会审查批准,即必须得到研究者所在研究机构的批准。委员会审查临床研究流程、临床研究者资质及知情同意书文件[15]。第8部分是病例报告表,是专门的数据收集文档,用于保存和维护数据的质量和完整性。
自2018年5月5日起,商业化IND和药物的主文件必须用电子通用文件格式提交,而非商业化IND仍可使用纸质形式文件[16]。美国FDA需要30 d审查文件并提出临床前、临床或CMC相关的问题。审查结束后,如果提出的问题得到充分解决,美国FDA将会给主要研究者或负责人发出"可以继续"的信件,后者将该信件提交给机构审查委员会(图2)。表1列举了必须保存的记录。


欧盟由欧洲委员会和欧洲议会管理,EMA是欧盟的下属机构,分管药品的部门。相对于美国FDA和加拿大卫生部,EMA对于欧洲市场内药物的授权、药物安全、孤儿药和科学建议的评估权限更为有限。
并非所有欧洲国家都是欧盟成员,即使是在欧盟内部,个别成员国也在立法方面具有相当大的影响力,导致了对放射性药物的多样监管格局。比如,欧盟关于药物的立法文本很多是所谓的欧洲指令,必须转换为成员国的国家立法,但这种转换允许进一步释义,可能导致不同国家间的差异。此外,某些主题仅受欧盟的初步监管,或由成员国单独处理和控制。例如,"药物立法"有高度异质性,特别是与放射性药物生产制备相关方面。更多详细内容可在先前的出版物中找到[17,18]。
1.欧盟临床试验之外的新型放射性药物。当前,欧洲引进和使用新型放射性药物使用有2种途径。一个是基于欧盟临床试验法规,另一个是特定的国家法规。从历史的角度来看,许多新型放射性药物,特别是用于PET和放射性核素治疗的药物,已通过特定的国家法规路径被引入。比如68Ga、90Y或177Lu标记的生长抑素类似物[1,4,7,10-四氮杂环十二烷-1,4,7,10-四乙酸(1,4,7,10-tetraazacyclododecane-1,4,7,10-tetraacetic acid, DOTA)-酪氨酸3-奥曲肽(DOTA-Tyr3-octreotide, DOTATOC)]、DOTA-D-苯丙氨酸1-酪氨酸3-苏氨酸8-奥曲肽(DOTA-D-Phe1-Tyr3-Thr8-octreotide, DOTATATE),以及最近广泛使用的前列腺特异膜抗原靶向显像剂(68Ga或18F标记)和核素治疗药物(177Lu或225Ac标记)。这些类型药物的引进凸显了欧盟对某些事项(包括医疗保健和药物实践)管辖的权力有限,导致放射性药物在欧洲的应用和可行性存在极大差异。比如欧洲指令2001/83在其定义中仅涵盖了"工业化制备或加工需按照特定工业生产过程的方法进行"的药物[19],从而豁免了"权威的"或"药典的"制备路径(例如国家药物法)。
关于放射性药物,法规有很大差异[17]。比如,法国和匈牙利执行严格的政策,只有拿到销售许可证后或开始临床试验后才允许使用放射性药物。而在其他国家,如荷兰、比利时、奥地利和瑞典,国家法律允许在缺少销售许可证的情况下基于"药物实践"制备特定的放射性药物。也就是说,包括医院药剂科在内的部门有权放行使用。英国允许在药剂科之外缺乏销售许可证而持有特许证件的部门制备放射性药物(编者按:该文发表时英国尚未正式脱离欧盟),相反,意大利公立医院才可以生产制备欧洲药典上记载的药物。然而,这些途径不能用于制备新型首次人体试验的药物。波兰引入一个试验性研究的特殊定义,与欧洲指令定义的临床试验相区别。在德国,引进新放射性药物使用最广泛的条例是德国药物法第2b部第13章,其允许医师为个体患者生产和使用药物,只要该药物制备直接在医师监管之下。在一些大学里,这样的药物申请会被伦理委员会作为同情用药进行审查。
实践是否必须遵循GMP标准也有处理差异。一些国家没有颁布详细的法规,另一些则在药物实践过程中实施GMP标准,还有一些国家在生产授权范围内实施GMP标准。有时,国家政策变化取决于地方的药物审查管理部门。
2.欧盟临床试验路径。在临床试验中应用新型放射性药物有更为明确的管理制度,且基于明确的欧盟法律。目前,欧盟临床试验法规处于旧临床试验指令2001/20[20]向新临床试验法规536/2014[8]的过渡时期。临床试验必须遵循临床试验管理规范(good clinical practice, GCP)[21],所谓的研究性医疗产品的制备必须经授权,且必须遵循特定的GMP规则[22]。随着新临床试验法规[23]的实施,这些法规的修订本将适用。目前,参与研究的每个独立成员国都必须向伦理委员会和国家主管机构(图1)提交临床试验申请(clinical trial application, CTA)以供审查和批准,这是因为各个国家的时间线和限制因素存在差异。新的法规预计将申请提交到欧盟中央门户网站和数据库。在申请和10 d的生效周期后,国家主管机构将在50 d内进行审查,该规定适用于所有成员国。该程序可能会简化流程,并允许一次申请覆盖多国的临床试验。在新的法规里,特别豁免了拥有药物生产许可证和执行GMP标准的诊断用放射性药物,同时在其他大量规则中,关于放射性标记的研究性医疗产品的申请流程也得到了简化。然而,欧盟中央门户网站的实施已被推迟,预计2019年前不会实施。这直接导致推迟了新临床试验法规对放射性药物的规则认可[8]。
不管临床试验是在旧指令下提交到国家,还是根据新法规提交到中央门户网站(表1),需要准备的文件主体依然相同(表2)。要开始申请,就必须获得欧洲临床试验数据库(EudraCT)编码,并提供确定的试验识别码(www.clinicaltrialsregister.eu)。文件包含3个部分:临床文件、主体文件、研究者手册。
根据GCP[24],临床文件包括研究方案、知情同意书、病例报告表、SOP、日志、合同及其他文件。特别对于早期临床试验来说,该文件对于识别和减轻研究中与研究性医学产品相关风险至关重要,如尚未建立安全限制时避免同时给药。目前EMA发布了专门指南[25]描述此类临床试验规划中的要点。其他文件如知情同意书等通常必须遵守当地和国家法规。
主体文件是描述在临床试验中使用的试验性医学产品的文件,被称为研究性医学药品档案(investigational medicinal product dossier, IMPD)。原则上,该文件遵循国际统一的通用技术文件格式[26]。详细描述IMPD第1部分结构的指南与化学和药物质量文件有关,等同于美国的CMC资料[27]。欧洲核医学协会已刊发指南,阐明了放射性药物在IMPD中的相关事项[28]。《美国药典》并没有列出研究性放射性药物[29],与其相反,《欧洲药典》是放射性药物临床试验中重要的参考文件。其中有关于非许可放射性药物的专论,也有包括放射性和冷前体的一般专论,这对于设置质量限制和建立分析方法具有重要意义。
IMPD的第2部分应包含研究性医学产品的安全性数据,包括临床前数据和药理学临床数据(如果有的话;如药代动力学和毒理学)。对于放射性药物,没有专门的详细指南,但必须包括临床前剂量数据。对于毒理学研究,应参考ICH指南M3(R2)[4],描述当前有效的微剂量给药方法(参阅美国FDA指南[3])。欧洲正在讨论这种方法,因为与美国相反,该法需遵循GLP,导致成本高昂,且该法并不能充分反映放射性药物的独特特性。
除临床文件和主体文件外,还需一份研究者手册。这一描述研究性放射性药物的重要文件需按照既定格式[24],向主要研究者提供所有放射性药物的相关信息。研究者手册通常被认为是精简版IMPD,由研究发起人撰写准备。学术试验研究也需要研究者手册,使IMPD文件更便于理解。
提供一种监控研究以确保试验数据完整性的方法也很重要,早期试验可能需要更多大量资金,以确保所需的监控频率。在临床研究申请提交前,可通过名为"科学建议"的机制联系主管部门,该机制与美国和加拿大类似,通常是与监管部门开会讨论试验中的预定义问题。但欧洲的主管机构对此通常是收费的,即使是学术性研究。
加拿大卫生部根据加拿大食品药品法案(C部分,专区3)将放射性药物定义为C类药物进行管理[30]。
1.加拿大基础研究申请:正电子类放射性药物。加拿大主管机构意识到PET放射性药物作为基础研究工具的重要性,已推出一条正式的路径[31],为那些对研究受试者风险最低的临床研究降低监管负担。这一监管方法与美国放射性药物研究委员会系统[9]有诸多类似之处。显像剂必须曾用于人体,研究目的必须是基础研究,而不是药物开发。受试者从药物(包括杂质)和其他临床试验相关程序中接受的辐射剂量不超过50 mSv/年。受试者必须年满18岁。受试者数量不得超过30例。研究必须经研究伦理委员会批准。最后,研究中伴随使用的药物必须具有销售许可证。
研究申请需要1~2页的研究描述和证明,说明其符合上述标准和其他标准要求[32]。加拿大卫生部有15 d的审查周期。研究必须按照ICH GCP和GMP标准开展。加速药物不良反应的法规是适用的。必须根据法规指明的要求保存完整的研究结果记录。正在考虑将类似机制用于SPECT放射性药物。
2.加拿大临床试验。除了"加拿大基础研究申请:PET放射性药物"系统,任何关于PET放射性药物的临床试验申请必须提交到加拿大卫生部,以标准CTA方式进行审查,可在法案C部分,专区5[33]和相关指导原则[34]中找到。加拿大卫生部鼓励举行CTA预申请会议,讨论提交材料,为试验设计、支持性临床前研究、制备验证和规范建议提供相应的反馈。对于首次人体研究,必须有充足的临床前研究证据支持试验药物的安全性和效能(表1)。
加拿大卫生部采纳了ICH M3(R2)[4]关于临床前安全性测试的指导原则,并于近期发布了一份概括了正电子类和其他类放射性药物临床前实验要求的指导性文件草案[35]。基于风险的方法用于合适的动物物种进行剂量和给药频率的研究通常是可被接受的。因此,对于符合微剂量条件并以单剂量给药的PET药物来说,可以建议在大鼠中行扩展性急性毒理学研究,其剂量比预期人体使用剂量大100倍。
临床前数据必须包含基于临床前生物分布数据估算的剂量学数据,这样可以在临床开发过程中较早地预估出人体的体内分布数据。根据研究报告,研究者手册中概述了临床前和临床的支持数据,这部分不用加入到CTA文件中,但有要求就需提供。
CTA文件需要放射性药物在GMP标准下进行制备(C部分,专区2)。加拿大对GMP标准附加了一般性指导原则(GUI-0001)[36],亦对放射性药物(GUI-0026)[37]、PET放射性药物(GUI-0071)[38]、临床试验专业GMP标准(GUI-0036)[39]增加了相应的指导原则,都可在GMP法规中找到。对于新药,在适当范围内要有连续3批验证数据,以验证其在制备过程中有充分的监管,从而能可靠生产出符合预期和合理规格的产品。分析方法应适当控制,对于Ⅰ期临床研究来说,必须进行无菌和内毒素检测。建议保质期必须有药物稳定性数据的支持,如果涉及运输,必须对运输条件进行测试。需要说明关键原料(如核素和前体)的来源、制造和规格,如果前体不是购买的,则需额外提供前体相关信息。
必须提供证据证明药物和前体已被表征,且杂质(潜在的和实际存在的)已被评估。必须描述用于分析的参考标准。
药物产品标签要求描述于法规C部分(专区3和5)[30,40]。如果质量信息(如前体和药物产品)是专属的,且已由其所有者在主文件中提交给加拿大卫生部,则研究发起人可通过访问信[41]交叉引用其CTA中的主文件。
临床试验方案和知情同意书需与申请文件的方案概要(方案安全性和有效性评估模板-CTA)一同提交。研究方案和知情同意书需符合ICH GCP指导原则[24],且必须有向加拿大卫生部迅速报告安全性的指示[42]。尽管必须使用病例报告表来获取临床试验数据,但并不需要提交病例报告表。对于首次人体研究,安全性数据非常重要,通常包括生命体征、不良事件、心电图和实验室检查。健康志愿者适合进行生物分布数据和剂量学评估,尽管某些情况下可能会使用相关患者群体进行研究。疗效早期信号的次要目标是可接受的,可能包括如器官或病灶摄取及图像质量评估等指标。
CTA由3个模块组成,基于ICH通用技术文件格式[26],并在加拿大卫生部指南(图2)[34]中进一步进行了说明。含有模块1(临床和管理的信息)、模块2(质量信息)和模块3(质量支持信息)的CTA需以"非电子通用技术文件仅电子格式"提交,包含全部待提交内容的光盘并附一份纸质说明信[43]。CTA的电子通用技术文件提交正处于试验阶段。
加拿大卫生部在30 d内审查CTA文件,通过后会提供一份无异议的信件。还必须根据法案C.05.001(表2)获得研究伦理委员会的批准[40]。
回顾欧洲和北美洲的放射性药物法规,便可知允许首次人体试验法规体系的复杂性。3个司法管辖区对放射性药物方面的要求有类似之处,包括要求符合GCP标准,在提交的申请文件中包括临床试验方案、知情同意书和研究者手册。积极的行动包括:意识到放射性药物以微剂量给药;非临床和CMC要求存在广泛的相似性;美国FDA认可对动物毒理学实验的要求不太严格,并允许其在非GLP标准设施中进行。然而,这些不具有普遍性,不同司法管辖区间存在的明显差异,在欧洲分层的层级制下显得更加复杂。
新的核医学诊疗药物的复兴可能会受到不同法规要求先进技术的阻碍,最终会限制患者获取这些。此外,由于核医学放射性药物的量远低于治疗药物,这种复杂性导致在许多国家中放射性药物的使用下降。法规的这种拼凑性质与我们现在正经历的全球化环境背道而驰。
提交研究申请需要大量的文件。尽管已使用通用技术文件格式,但监管机构和放射性药物特定文件间的格式并未实现统一。实现这一点至关重要,因为改革和标准化将会简化提交程序,减少审查时间,同时可能降低成本。诸如统一国家之间提交文件的名称之类的简单工作将是对司法管辖区之间更有效交流的重要一步。
最近,美国FDA根据其他国家的试验数据,批准了68Ga-Netspot发生器(高级加速器应用),这是对特定国家临床试验历史要求的重要改变。然而,使用其他国家的临床数据需要形式化和更普遍的接受。而且,即使迈出这样积极的一步,68Ga-Netspot在美国的批准只与1个发生器制造商有关,导致缺乏竞争性和发生器短缺。批准其他发生器制造商,如德国ITG和荷兰IDB(iThemba),可以缓解限制了患者使用的发生器短缺问题。
GMP标准问题和异质性是另一个值得关注的领域。放射性药物的特殊性质(如放射性、短寿命、小批量产品的低剂量使用以及历史安全性)提示其应适用于风险适当的体系。事实上,澳大利亚已表明,对于安全且高质量的放射性药物,GMP许可证不是绝对必要的,特别是与临床试验有关的药物。基于对仪器和材料的风险评估过程的有效生产文化促进了GMP标准要求的缺失。这种文化有助于保证高质量产品,减少了放射性药物开发所需的时间和成本,特别适用于临床试验初期(0~1期),尚无可用数据表明放射性药物需在GMP标准下生产[44]。欧盟在新的临床试验法规中对诊断用放射性药物也遵循了这一方向。然而,国家当局是否会全面实施减少GMP标准要求的问题仍在激烈的讨论中[45]。
这些监管挑战并非放射性药物独有;整个制药行业都面对着突飞猛进的发展和高昂的规划成本。各国政府和监管部门已意识到这个问题,并积极着手解决,包括在北美洲成立"加拿大-美国监管合作委员会",并采取更广泛的举措,如ICH,其为核医学界产生影响提供了可能的途径。也就是说,这些举措是为了回答更大的制药法规问题。放射性药物是一个小规模市场,在全球接近1万亿规模的治疗药物市场中仅占很小的比重。迄今为止,ICH尚未直接解决放射性药物相关的任何问题,表明关注度非常低。
即使存在这些明显的不利因素,该篇文章中阐述的问题表明,这一领域的药物监管需要由监管机构(包括但不限于EMA、美国FDA和加拿大卫生部)进行评估。文中探讨的共性表明可能产生积极影响。IAEA已确认这些问题对成员国而言是有问题的,并已着手努力促进围绕统一特定的放射性药物法规进行更广泛的全球讨论。最初的努力已确定了一些机构可采取的改善局面的潜在举措[44]。IAEA机构是一个由发达国家和发展中国家组成的公正组织,具有核素相关专业知识,能与多个政府和组织直接沟通,因此,这些举措意义重大。IAEA的努力和确定的许多问题为在监管机构间寻求共性,并同时解决放射性药物存在的独特和安全特性提供了可能的讨论基础。作为这项工作的一部分,IAEA可为ICH提供一个渠道,以强调在放射性药品评估过程中监管者的需求,包括来自其他可信管辖区已批准的研究和研究数据。IAEA可提供一个公正的渠道,将监管机构与核医学界联系起来,鼓励对话,并增进对放射性药物监管发展和监查问题的相互理解。
代表核医学界进行倡导,对推动监管机构进入这一领域和尝试对现存差异进行建设性和解起着至关重要的作用。美国核医学与分子影像学会、欧洲核医学协会、加拿大核医学协会可以提供支持。
该文阐述了欧洲和北美洲监管实践如何对放射性药物的部署和开发产生不利影响,从而导致患者在获得研究性(开发中)放射性药物方面存在困难,使得患者难以迅速、有效获得经商业化的(关键)诊治药物,而这些药物本可用来改善和延长生命。




















