
设计构建包含结核分枝杆菌(M.tb)感染多阶段抗原的融合蛋白亚单位疫苗SHP,在中国M.tb感染者和小鼠模型中评价其免疫原性和抗感染保护性。
选择M.tb复制期分泌抗原Rv0577、休眠期抗原Rv2623和PE/PPE家族抗原Rv3478,构建并原核表达融合蛋白SHP;以基于TB-IGRA的全血IFN-γ分析试验(WBIA)检测SHP及其亚组分蛋白诱导中国M.tb感染者和健康对照者外周血淋巴细胞产生的特异性IFN-γ水平及其差异;以SHP联合佐剂TMD皮下免疫C57BL/6小鼠,9周后处死并检测特异性抗体滴度、脾淋巴细胞培养上清中特异性Th1型细胞因子水平以及肺脏IFN-γ、TNF-α、IL-10和iNOS的表达水平;以M.tb H37Rv毒株攻毒4周后评价SHP/TMD的抗感染保护性。
成功构建、表达融合蛋白SHP,SHP及其亚组分蛋白刺激M.tb感染者淋巴细胞产生的IFN-γ浓度均显著性高于健康对照者[如SHP刺激值分别为(1 420.0±253.9)pg/mL和(236.1±95.1)pg/mL,t=2.063,P<0.01]。SHP/TMD诱导产生显著高水平的特异性IgG抗体及其亚类,IgG2a/IgG1趋向Th1型应答;SHP/TMD免疫小鼠的脾淋巴细胞诱导显著高水平的特异性IL-2、IFN-γ和TNF-α;SHP/TMD免疫小鼠肺脏组织IFN-γ、TNF-α及iNOS表达水平显著上升。此外,SHP/TMD显著降低M.tb急性感染小鼠肺、脾脏荷菌量(如SHP/TMD组肺脏荷菌量相对TMD组减少了1.03 log,F=1518,P<0.05),同时肺部病理病变减轻。
以中国M.tb感染者T细胞识别的多阶段优势表达抗原构建亚单位疫苗SHP/TMD,免疫小鼠可提供显著的抗M.tb急性感染的保护性,主要与SHP抗原特异性CD4+Th1型应答有关。
版权归中华医学会所有。
未经授权,不得转载、摘编本刊文章,不得使用本刊的版式设计。
除非特别声明,本刊刊出的所有文章不代表中华医学会和本刊编委会的观点。
由结核分枝杆菌(Mycobacterium tuberculosis,M.tb)引发的结核病(TB)仍然是严重威胁人类健康的世界性传染病[1]。据WHO估计2014年全球约有960万新增病例,其中约90%为成年人;死亡病例超过150万,其中约1/4为TB/HIV共感染者[2]。卡介苗(Bacille Calmette-Guerin,BCG)是1921年以来全球唯一应用于临床预防结核病的广泛性接种疫苗[3],已在流行病学和疫苗研究中证实可有效预防婴幼儿TB(栗粒性TB和结核性脑膜炎),但对成年人肺TB的保护效应不稳定(介于0%~80%)[4]。因此针对控制成年人TB、尤其是潜伏TB感染(LTBI)的抗原筛选和疫苗策略研究势在必行。
目前国内外学者较为认同两种TB疫苗研究策略:一是BCG取代疫苗,包括在BCG中过表达M.tb保护抗原或表达粒细胞-巨噬细胞集落刺激因子(GM-CSF)、白细胞介素18(IL-18)或干扰素γ(IFN-γ)等细胞因子[5],以及改良的非致病性分枝杆菌(如M.vaccae、RUTI和M.smegmatis等[6]);二是增强型疫苗,即利用M.tb的单个或多个保护抗原构建亚单位疫苗、病毒载体疫苗(如MVA85A和Ad35-TBS)和裸DNA疫苗等,以增强和补充婴幼儿接种BCG后随年龄增长而不断减弱的保护性免疫应答水平[7],其中亚单位疫苗因其安全有效和便于产业化而备受重视[8]。目前公认为在青春期和成人期增强免疫包含多个重要抗原的亚单位疫苗,可有效回复BCG提供的保护性免疫应答水平。现阶段已有多个融合蛋白亚单位疫苗(如H1+IC31/CAF01、H4/AERAS-404+IC31、M72+AS01、ID93+GLA-SE和H56+IC31等)在感染M.tb/耐药性M.tb的小鼠/猴模型中显示出稳定持久的抗感染保护性,同时进入到临床试验阶段[9]。
然而,除H56和ID93同时包括了复制期(Ag85B和Rv3619等)和休眠期抗原(Rv1813和Rv2660c)外,大多数进入临床试验的亚单位疫苗仍聚焦于复制期优势表达抗原,可能导致其保护性受限。M.tb感染包括原发感染、潜伏感染和复发感染等不同阶段,各阶段M.tb处于连续性的不同代谢状态且可相互转换,因此理想的预防性和治疗性TB疫苗应靶向于M.tb不同代谢阶段所表达的抗原谱[10]。在本研究中,我们首先构建并表达了包含M.tb感染复制期的分泌性抗原Rv0577、休眠期抗原Rv2623和PPE家族抗原Rv3478的融合蛋白SHP,并且以全血IFN-γ分析试验(Whole Blood Interferon-gamma Release Assay,WBIA)检测上述抗原能否被中国M.tb感染者的T细胞所识别。然后以SHP联用佐剂TMD,以重复3次及初免-增强两种不同方式皮下免疫小鼠,9周后处死并检测SHP特异性Th1型细胞因子、mRNA表达水平和抗体水平。最后以M.tb H37Rv毒株进行攻毒实验,评估SHP/TMD的抗感染保护性。
M.BCG(中国株)、原核表达质粒pPro-Rv0577、pET30b-Rv2623和pET30b-Rv3478由本室构建保存,抗-His鼠单克隆抗体、羊抗人/鼠二抗、兔抗鼠IgG/IgG1/IgG2a及Quant One Step qRT-PCR kit购自Tiangen公司,Endotoxin Removal kit购自金斯瑞生物公司;Ni-NTA蛋白纯化系统购自GE公司,MPL(单磷酰脂质A)、TDB(海藻糖6,6′-二分枝菌酸)和DDA(二甲基三十六烷基铵)购自Sigma公司,结核感染T细胞检测试剂盒(TB-IGRA)购自北京万泰生物公司,人、鼠相关细胞因子ELISA kit均购自Dakewe公司。本实验研究时间2015年1月至2016年5月。
依据M.tb H37Rv的全基因序列中Rv0577,Rv2623和Rv3478的编码序列并分析其酶切位点,检索UniProtKB数据库去除其信号肽,由生工公司进行融合序列SHP合成。同时参照原核表达载体pET30b的多克隆位点设计特异性引物(P1:TTCCATATG CCCAAGAGAAGCGAATACAGGCAAG,P2:ATCTCGAG TTGCTGCGGTGCGGGCTTCAACACA),通过分子克隆法构建重组质粒pET30b-SHP,经CaCl2和热休克法转入E.coli BL21(DE3),经卡那霉素筛选后获取阳性克隆行NdeⅠ、XhoⅠ双酶切鉴定。过夜培养后,以终浓度1mmlo/L的IPTG诱导表达,经Ni-NTA柱以尿素变性法分步纯化蛋白,4 ℃过夜梯度透析后以Endotoxin Removal kit检测并去除内毒素(<0.1 EU/mL)。以15%SDS-PAGE和Western blotting鉴定蛋白。
41例受试者由淮南市疾控中心提供并进行详细的病史采集和体检,M.tb感染者(包括TB患者和LTBIs)有与TB患者接触史、TST(结核菌素试验)≥5 mm、有(或无)明显临床症状、痰涂片阳(或阴)性及肺部X光片异常(或正常),健康对照者无与TB患者接触史且TST<5 mm。另以TB-IGRA试剂盒对受试人群分类进行辅助诊断,按说明书操作以测试管(T)值≥14且≥N(本底对照)/4判定为M.tb感染者,P(阳性对照)值≥20、T值<14或≥14且<N/4判定为健康对照者。确定人群后采集受试者肝素化全血0.5 mL并以5 μg/孔SHP及其单个抗原蛋白进行刺激,置37°C温箱孵育18~24 h(PHA和PBS为阳、阴性对照),收集血浆以人IFN-γ ELISA试剂盒检测各孔IFN-γ浓度。
取DDA 2.5 mg、TDB 0.5 mg、MPL 0.25 mg溶解于2 mL无菌PBS中即得佐剂TMD,混合SHP蛋白4 μg乳化后即获得SHP/TMD。6周龄SPF级雌性C57BL/6小鼠购自武汉大学ABSL-3动物实验中心,分为PBS组、BCG组、TMD组、SHP/TMD组和BCG+SHP/TMD组并进行皮下注射,各组12只(免疫原性和保护性实验各6只)。PBS组和BCG组仅0周时免疫1次,TMD和SHP/TMD组每3周免疫1次(共3次),BCG+SHP/TMD组在免疫BCG 3周后以SHP/TMD增强免疫2次。注射剂量均为200 μL/只,BCG含菌1×106 CFU。
初次免疫9周后,每组处死6只小鼠进行免疫原性分析(每3只重复1次)。首先取脾脏制备脾淋巴细胞悬液(2.5×106/孔)并加入PPD、RPMI1640和SHP蛋白(均为10 μg/孔)刺激培养,以Dakewe公司Mouse ELISA kit操作手册检测上清中IFN-γ、TNF-α、IL-2和IL-4含量;其次收集各组小鼠血清,应用间接ELISA法检测抗原特异性IgG、IgG1、IgG2a滴度(以阳性结果最高稀释倍数的倒数表示),以IgG2a和IgG1实际测得的稀释倍数计算IgG2a:IgG1;最后无菌摘取小鼠肺脏并以TRIzol提取RNA样本,以IFN-γ、TNF-α、IL-10和iNOS序列为模板设计逆转录引物,按Tiangen公司SYBR Green Kit操作手册说明进行逆转录及定量PCR,以GAPDH为内参并以2ΔΔCT法计算其差异水平。
初次免疫9周后,以M.tb H37Rv标准毒株滴鼻感染各组小鼠(5×105 CFU/只),4周后处死并无菌分离脾、肺脏。研磨脏器并涂布于7H11-OADC培养皿培养3~4周后进行菌落计数,以Log10(CFU)进行荷菌量分析;同时取小鼠左肺上叶,经石蜡包埋切片后进行HE染色和抗酸染色,盲法评价肺组织破坏及炎症情况。此实验委托武汉大学ABSL-3实验室完成。
WBIA检测不同人群IFN-γ浓度比较采用非参数U检验,各组小鼠免疫原性和保护性相关指标的比较分析则采用单因素方差分析。以软件SPSS 17.0进行数据处理,P<0.05为差异有统计学意义。
包含Rv0577,Rv2623和Rv3478的融合蛋白序列SHP合成后插入pMD18-T载体,经PCR扩增出大小为2869bp的片段并构建pET30b-SHP重组载体,经双酶切鉴定无误(见图1A~B);诱导表达并经Ni-NTA纯化后获得分子量为105kD的蛋白产物,以抗-His鼠单抗进行Western blotting鉴定,证实了融合蛋白SHP及其单个组成蛋白的分子质量大小和特异性,均与预期相符(见图1C~E)。


(A),(B):重组质粒pET30b-SHP构建和酶切鉴定(C)-(E): SHP及其亚组分蛋白的表达、纯化和Western blotting鉴定
非特异性刺激物PHA诱导M.tb感染者(26例)和健康对照者(15例)外周血淋巴细胞产生的IFN-γ水平差异无统计学意义(t=1.694,P>0.01);SHP及其亚组分蛋白特异性诱导M.tb感染者外周血淋巴细胞产生的IFN-γ水平均显著高于健康对照者(t=3.062,P<0.01),且SHP刺激M.tb感染者外周血淋巴细胞产生的IFN-γ水平较亚组分蛋白刺激水平显著升高[如SHP刺激值分别为(1 420.0±253.9)pg/mL和(236.1±95.1)pg/mL,t=2.063,P<0.01]。见图2。


比较各组抗原特异性IFN-γ和TNF-α分泌水平可见,无论PPD或SHP刺激,PBS组和BCG+SHP/TMD组分泌水平均为最低和最高,SHP/TMD组均显著高于TMD组(F=669.6、283.7和400.4、230.1,均P<0.05);但PPD刺激时BCG组水平显著高于SHP/TMD组、SHP刺激时则反之(P<0.05)。各组IL-2分泌水平比较与IFN-γ和TNF-α情况相似,但无论PPD或SHP刺激,SHP/TMD组、BCG组和BCG+SHP/TMD组差异无统计学意义(F=77.69和105.5,均P>0.05)。各组表达的IL-4水平均较低且差异无统计学意义(F=18.24和20.98,均P>0.05)。见图3。


TMD组无显著的特异性IgG抗体及其亚类产生,BCG+SHP/TMD组产生的特异性相关抗体滴度显著高于SHP/TMD组,且均高于BCG组(F=635.6、471.2和628.5,均P<0.05);SHP/TMD组和BCG+SHP/TMD组IgG2a/IgG1比值亦显著高于TMD组和BCG组(F=46.78,P<0.05),提示此亚单位疫苗可诱导强烈的Th1型免疫应答。见图4。


肺脏组织IFN-γ、TNF-α、iNOS表达水平检测中,TMD组和BCG+SHP/TMD组均为表达水平最低和最高者,其中SHP/TMD组表达IFN-γ和TNF-α水平均显著高于BCG组(F=259.7、113.7和101.1,均P<0.05)。各组表达的IL-10水平均较低且差异无统计学意义(F=9.667,P>0.05)。见图5。


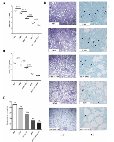
无论肺、脾脏菌落计数中,PBS组荷菌量均最高,SHP/TMD组相对于TMD组显著降低了荷菌量[如在肺脏中SHP/TMD组和TMD组分别为(5.73±0.22)和(6.78±0.17),F=151.8和109.9,均P<0.05],但保护性不及BCG组;而BCG+SHP/TMD组均提供了最强的保护性。HE染色、抗酸染色(AF)和病理评分结果与菌落计数结果相符合:即PBS组显示最严重的肺部病理改变(如广泛纤维化、血管周围炎和肺泡炎)、最高的病理评分以及聚集成团的抗酸杆菌;SHP/TMD组肺部炎症减轻且抗酸杆菌减少;BCG+SHP/TMD组肺泡组织AFB最少、肺部炎症局限化且病理评分最低。见图6。


受制于单个靶抗原免疫原性较低,可特异性提高T细胞免疫应答水平却无法提供有效的保护力[11,12],同时M.tb在不同生长代谢阶段所转录表达基因具有特异性;筛选M.tb感染多阶段优势表达抗原并设计融合性TB疫苗,已日益受到相关领域研究者的青睐[13]。在本研究中,我们设计、构建了包含M.tb不同生长代谢阶段优势表达抗原的融合蛋白SHP,在中国M.tb感染人群和小鼠模型中对其免疫原性和保护效应进行了初步研究。结果表明SHP/TMD可被中国M.tb感染人群T细胞所识别,并在M.tb急性感染小鼠模型中提供显著的抗感染保护性(BCG初免、SHP/TMD增强组尤佳)。具体表现为:相对于PBS和TMD对照组,SHP/TMD可诱导小鼠脾细胞分泌高水平的抗原特异性Th1型细胞因子、总IgG及其亚类抗体水平,同时肺脏组织表达的IFN-γ、TNF-α和iNOS水平显著上升,从而显著降低并减轻了攻毒后小鼠肺、脾脏的荷菌量和病理改变。
亚单位疫苗成分明确、安全有效,是当前TB疫苗研制的重点类型,目前进入人体临床试验的12条候选疫苗中有一半是亚单位疫苗[10]。然而M.tb的基因组中包含4 018个ORF[14],如何从中筛选出具有应用前景的靶抗原并进行优化组合,是设计融合蛋白亚单位疫苗的关键。此次应用的靶抗原中,Rv0577是与M.tb毒力密切相关的复制期分泌性抗原,是TLR2的激动剂,可诱导DCs成熟并诱导Th1免疫应答[15];Rv2623是dosR编码的休眠期抗原,在感染的巨噬细胞中表达水平上升,在LTBI中可诱导分泌高水平的IFN-γ[16];Rv3478隶属于PE/PPE家族,能诱导Th1型应答并提供抗感染保护力[17]。我们首先以TB-IGRA辅助诊断中国M.tb感染者,TB-IGRA采用了M.tb特有、BCG和其他分枝杆菌缺失的两种RD1基因(ESAT-6和CFP-10),不受BCG免疫接种所带来的影响,同时比WHO推荐的商品化诊断试剂盒QFT-GIT和T-SPOT更加有效和价格低廉[18]。其次,我们以WBIA法检测到融合蛋白SHP及其亚单位组分可特异性刺激中国M.tb感染者外周血淋巴细胞产生显著高水平的IFN-γ。相对于传统的筛选靶抗原方法如生物分离、比较基因组学、转录组学和直接动物攻毒实验等[19,20],以基于TB-IGRA的WBIA法评估候选靶抗原,具有更加简单、合理的优点。
来自小鼠和人群的研究显示,抗TB感染免疫保护性的决定性因素在于Th1型CD4+/CD8+T细胞及其分泌的细胞因子(IFN-γ,TNF-α和IL-2等)[21],以及CD8+T细胞分泌的靶向含M.tb巨噬细胞的穿孔素、颗粒酶、颗粒溶素等[22]。其中分泌IFN-γ的CD4+Th1可有效控制M.tb急性感染[23];TNF-α可诱导粒细胞和单核细胞向病灶迁移,还可影响肉芽肿的形成、防止M.tb扩散[24];IL-2是T细胞生长因子,可促进Th0和CTL的增殖,是调控免疫应答的重要因子。Th2型细胞则分泌IL-4和IL-10等刺激抗体的产生,促使IgM向IgG1转换(Th1型细胞因子促使IgM向IgG2a和IgG3转换)[25],高水平的IgG2a滴度以及IgG2a/IgG1比值可客观体现出细胞反应的水平和类型,并可以此评价增强型蛋白疫苗的免疫原性[26]。本研究中SHP/TMD组及其初免增强组均可诱导出显著高水平的SHP特异性IFN-γ、TNF-α和IL-2以及IgG,IgG2a和IgG1滴度,IgG2a/IgG1比值大于1且明显升高,提示SHP/TMD的保护性依赖于其诱导的Th1型细胞反应为主的免疫应答。
M.tb经呼吸道感染机体后被肺泡巨噬细胞吞噬,可通过其细胞壁成分脂阿拉伯甘露聚糖(ManLAM)抑制TNF-α的分泌或促进IL-10的分泌等,抑制DC细胞移行到局部淋巴结进行抗原提呈,从而延缓建立抗感染的细胞免疫应答。从而通过激活机体下游信号分子发挥作用[27]。而DC细胞移行到局部淋巴结并致敏CD4+Th1型细胞,则通过激活多种细胞因子影响宿主免疫应答。如TNF-α可抑制ManLAM与DC表面分子DC-SIGN结合,进而抑制DC细胞成熟并向Th1细胞分化;IFN-γ则活化巨噬细胞以杀灭M.tb,有利于肉芽肿形成及控制原发感染。此外,iNOS作为效应分子可产生NO并抑制巨噬细胞内细菌的生长[28]。本研究中SHP/TMD及其初免增强组肺脏RNA的qRT-PCR检测显示,其IFN-γ和TNF-α表达水平相对于TMD组和BCG组均显著上升,iNOS表达水平相对TMD组亦如此,最终诱导小鼠产生较强的抗感染保护性和较轻的病理改变。
综上所述,本研究建立并通过人群实验和动物模型证实了融合蛋白SHP可诱导倾向于Th1型免疫应答,并在抗小鼠M.tb急性期感染过程中提供了良好的保护性,为设计针对M.tb多阶段感染的融合性亚单位疫苗提供了研究思路和依据。接下来我们拟建立M.tb潜伏感染模型以进一步评价SHP的免疫原性和保护性,同时拟设计多条联合佐剂以提高SHP的免疫原性和靶向诱导抗原特异性T细胞亚群的能力,为完善并获得持续的抗感染保护性奠定基础。
无





















