
研究长沙市3~6岁学龄前儿童足姿指数(foot posture index,FPI)随生长发育的变化及其影响因素。
2019年4月1日至2019年6月1日,在湖南省长沙市城区(5个区)按单纯随机抽样的方法挑选10所幼儿园(每个区抽取2所幼儿园),选取500位年龄在3~6岁的儿童。排除外观行走步态异常、有足部畸形;神经、骨骼、肌肉系统疾病;近半年内有下肢或脊柱骨折、手术史,踝部急、慢性损伤病史及有难产史的儿童。最终453名3~6岁学龄前儿童(男童260名和女童193名)纳入研究,年龄中位数为4.7岁。采用足姿指数操作者使用手册(foot posture index-6 items operator's manual,FPI-6)对受试儿童足部进行FPI测量。FPI由6项评分指标的评分代数相加所得,其中单侧足FPI值为2次测量平均值,记左足FPI平均值为LFPI,右足FPI平均值为RFPI,双侧足FPI平均值为TFPI。LFPI、RFPI、TFPI的取值范围均在(-12~+12)之间。性别、年龄、体重指数(body mass index,BMI)与LFPI、RFPI分型间的差异比较采用卡方检验或Fisher确切概率法、Kruskal-WallisH检验、多组独立样本的秩和检验及多重比较进行分析。Spearman相关分析分析体重、BMI与LFPI、RFPI的相关性。
TFPI中位值为3(2,5),LFPI中位值为3(2,4.5),RFPI中位值为4(2,5)。最多见的足姿类型是正常足型(366例)和扁平或有旋前倾向的足型(71例)。RFPI分型与性别间的相关性差异有统计学意义(χ2=6.116,P=0.039)。年龄与LFPI (H=4.787,P=0.568)、RFPI (H=3.988,P=0.670)分型之间的总体分布位置相同。体重与LFPI、RFPI之间的相关性均无统计学意义(P值分别为0.176、0.078)。BMI分级与LFPI分型之间总体分布位置不全相同(H=9.841,P=0.020)。就左足而言,对BMI进行多重比较发现,消瘦组LFPI与正常组、超重组之间的总体分布位置不同(α'值分别为0.002和0.005)。
FPI随年龄增长无明显变化趋势,RFPI分型受性别影响,LFPI分型受BMI分级的影响。
版权归中华医学会所有。
未经授权,不得转载、摘编本刊文章,不得使用本刊的版式设计。
除非特别声明,本刊刊出的所有文章不代表中华医学会和本刊编委会的观点。
学龄前期是足弓发育的主要阶段,最常见的足姿类型是柔韧性扁平足,其特征表现为坐位时存在内侧纵弓,负重站立位时消失,踮脚时重新出现[1,2,3]。近年来有研究发现,异常足姿会导致儿童膝关节和髋关节动力学改变,出现下肢疼痛,损害健康相关的生活质量[4,5,6,7,8,9]。如何更简单、快速、有效地判断学龄前儿童的异常足姿,是目前亟须解决的问题。足姿类型的诊断方法包括放射学、超声、足印分析、静态足姿测量、症状体征法和足底压力分析等[10,11]。本研究旨在对长沙市3~6岁学龄前儿童足姿指数(foot posture index,FPI)进行测量,研究FPI随生长发育的变化及其影响因素,以便能更加简单、快速、有效地筛查出异常足姿,为建立中国儿童青少年FPI正常参考值提供参考。
2019年4月1日至2019年6月1日,在湖南省长沙市城区(5个区)按单纯随机抽样的方法挑选10所幼儿园(每个区抽取2所幼儿园),对500位年龄在3~6岁的儿童进行FPI测量。并排除有下列情况的儿童:①外观行走步态异常,有先天性足畸形或结构异常,足踝关节活动异常,因足部畸形或异常在相关医疗机构进行过治疗;②有神经、骨骼、肌肉系统疾病;③近半年内有下肢或脊柱骨折、手术史,踝部急、慢性损伤病史;④出生有难产史。本研究已通过湖南省儿童医院医学伦理委员会审核(HCHLL-2020-98),并与受试儿童的法定监护人签署知情同意书,并得到幼儿园老师协助。
用Excel电子表格形式进行资料汇总,并将受试儿童按不同类型进行分组。其中,按性别分为男童组和女童组。按年龄每隔1岁为一组,其中<4岁儿童为3岁组;4~5岁(不含5岁)儿童为4岁组;5~6岁(不含6岁)儿童为5岁组;6~7岁(不含7岁)儿童为6岁组进行统计学分析。按中国儿童体重指数(body mass index,BMI)生长曲线[12]进行等级划分为消瘦组、正常组、超重组、肥胖组四组。详细步骤及方法请见参考文献[12]。
研究开始前,由2位经验、熟练程度相似的儿童足踝外科医生分别对40名3~6岁学龄前儿童进行双侧FPI测量。结果表明,2位儿童足踝外科医生之间的重测信度良好(左足相关系数为0.873,右足为0.910,P值均小于0.01)。受试儿童要求均穿单薄衣服,赤脚,放松静止地站在离地面60 cm高的桌子上。研究人员与受试儿童间放置一块屏幕,屏幕下露出至少小腿下1/3部分,要求受试儿童站立位,双眼平视前方,双上肢置于身体两侧,双侧膝关节伸直,足保持中立位。测量时,受试者保持测量所需的姿势不变,观察者始终保持双眼平视受试者足部。每位受试儿童双足由2名儿童足踝外科医生分别进行2次测量。为了减少测量过程中出现的日间误差,每次测量均选在上午9~12点之间进行。
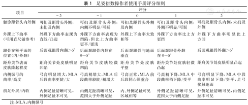
按照足姿指数操作者使用手册(foot posture index-6 items operator's manual,FPI-6)对受试儿童双足FPI进行评分(表1)[13]。FPI-6包含以下6项指标:触诊距骨头位置(图1)、外踝上下曲率(图2)、跟骨内/外翻程度(图3)、距舟关节表面皮肤隆起程度(图4)、内侧纵弓高度/曲率(图5)和前足相对于后足外展/内收程度(图6)。6项观察指标分数代数相加结果为FPI得分,并取2次测量的平均值为研究分数,取值范围在(-12,+12),"-"代表旋后,"0"代表中立位,"+"代表旋前。记左足FPI平均值为"LFPI",右足为"RFPI",双足为"TFPI"。



足姿指数操作者使用手册评分细则
足姿指数操作者使用手册评分细则
| 项目 | 评分 | ||||
|---|---|---|---|---|---|
| -2 | -1 | 0 | 1 | 2 | |
| 触诊距骨头内外侧 | 可扪及距骨头外侧,未扪及内侧 | 可扪及距骨头外侧,内侧不明显/可疑 | 可扪及距骨头外侧及内侧 | 可扪及距骨头内侧,外侧不明显/可疑 | 可扪及距骨头内侧,未扪及外侧 |
| 外踝上下曲率(可用直尺做参考) | 外踝下方曲率表现为直线/凸起 | 外踝下方曲率表现为凹陷,但比上方曲率更平/更浅 | 外踝上下曲率大致相等 | 外踝下方曲率比上方更凹 | 外踝下方曲率明显比上方凹 |
| 跟骨在额平面的位置(内/外翻) | 后面观跟骨内翻>5° | 后面观跟骨内翻在0~5° | 后面观跟骨与地面垂直 | 后面观跟骨外翻在0~5° | 后面观跟骨外翻>5° |
| 距舟关节表面皮肤隆起程度 | 距舟关节处皮肤明显凹陷 | 距舟关节皮肤轻微凹陷 | 距舟关节处皮肤平整 | 距舟关节处皮肤轻微凸起 | 距舟关节处皮肤明显凸起 |
| 内侧纵弓的曲率/高度 | 弓高明显增大,MLA后段曲率更陡/大 | 弓高稍增大,MLA后段曲率较陡/稍增大 | 弓高正常,MLA前后段同心圆重合 | 弓高稍下降,MLA中段曲率稍下降/变平 | 弓高明显下降,MLA中段曲率明显下降/变平,足弓接触地面 |
| 前足外展/内收 | 内侧足趾清晰可见,外侧足趾不可见 | 内侧足趾清晰可见,范围大于外侧足趾 | 内、外侧足趾可见区域相等 | 外侧足趾清晰可见,范围大于内侧足趾 | 外侧足趾清晰可见,内侧足趾不可见 |
注:MLA,内侧纵弓
高弓足或有旋后倾向足型:FPI≤-1;正常足型:FPI取值范围在(0,+5);扁平或具有旋前倾向足型:FPI≥6。此外,FPI≥6、8、10分别为轻度、中度、重度扁平足。FPI得分越低,代表足越旋后;得分越高,代表足越旋前[14]。
采用SPSS 25.0进行统计学分析,连续性非正态分布计量资料用中位数和四分位间距[M(Q25,Q75)]表示,分类资料用(例数/百分比)表示。性别、年龄、BMI与LFPI、RFPI分型间差异比较采用卡方检验或Fisher确切概率法、Kruskal-Wallis H检验、多组独立样本的秩和检验及多重比较进行分析。Spearman相关分析分析体重、BMI与LFPI、RFPI的相关性。以P<0.05为差异有统计学意义。
500名接受了本次测量的儿童中,有47名因符合排除标准而被排除。其中,15名出生时有缺氧、窒息病史,12名近半年内有下肢骨折、手术史,10名未满3岁,9名近3个月有踝部损伤史,1名有下肢血管畸形手术史。最终纳入研究的453名(906足)3~6岁儿童中,男260名(57.4%),女193名(42.6%);3岁组有102名(22.5%),4岁组有175名(38.6%),5岁组有117名(25.8%),6岁组有59名(13.0%);消瘦组、正常组、超重组、肥胖组分别有14名(3.1%)、371名(81.9%)、36名(7.9%)和32名(7.1%)。正常足型366例,扁平或旋前足型71例,高弓或旋后足型16例。
总体TFPI中位值为3(2,5),LFPI中位值为3(2,4.5),RFPI中位值为4(2,5)。其中,男童LFPI、RFPI中位值分别为3(2,5)和4(2,5),女童LFPI、RFPI中位值分别为3(2,4)和3(2,5)。
性别与BMI分级、年龄组间相关性差异无统计学意义,年龄分组与BMI分级间相关性差异有统计学意义(P=0.013,表2)。多重比较发现,3岁组与4岁组间BMI总体分布位置不同(α'=0.004)。

儿童性别、BMI分级、年龄分组差异分析
儿童性别、BMI分级、年龄分组差异分析
| 变量 | 性别 | 年龄 | ||
|---|---|---|---|---|
| χ2/H | P值 | χ2/H | P值 | |
| BMI | 3.598 | 0.308 | 10.758 | 0.013 |
| 年龄 | 6.935 | 0.074 | - | - |
注:BMI,体重指数
采用Spearman相关性分析发现,体重与LFPI、RFPI间的相关关系无统计学意义(P=0.176和0.078),而BMI和RFPI之间具有负相关关系(P=0.033,表3)。

儿童体重、BMI与左足和右足FPI相关性分析
儿童体重、BMI与左足和右足FPI相关性分析
| 变量 | 左足FPI | 右足FPI | ||
|---|---|---|---|---|
| r | P值 | r | P值 | |
| 体重 | -0.064 | 0.176 | -0.083 | 0.078 |
| BMI | -0.092 | 0.051 | -0.100 | 0.033 |
注:BMI,体重指数
卡方检验发现,性别与RFPI分型之间的相关性差异有统计学意义(χ2=6.116,P=0.039,图7)。男童右侧扁平或具有旋前倾向足型的发生率为21.5%(56/260)较女童15.5%(30/193)高(表4)。H检验发现,年龄分组与LFPI、RFPI分型之间的总体分布位置相同,差异无统计学意义。足姿指数在3~6岁儿童随年龄增长无明显下降趋势(图8);但在3~5岁儿童中,FPI中位数在男童和女童中均随年龄增大而逐渐减小(图9)。BMI分级与LFPI分型之间的总体分布位置不全相同,差异有统计学意义(H=9.841,P=0.020,表5),与RFPI分型之间的总体分布位置相同,差异无统计学意义(H=7.337,P=0.062,表4)。对左足的BMI组间进一步进行多重比较分析、Bonferroni校正后发现,超重-消瘦组、正常-消瘦组之间总体分布位置不同,差异有统计学意义(α'=0.002和0.005,表6)。







性别、年龄、BMI与RFPI分型的关联性分析
性别、年龄、BMI与RFPI分型的关联性分析
| 变量 | 例数 | 扁平或旋前(n=86) | 正常(n=361) | 高弓或旋后(n=6) | M(Q25,Q75) | χ2/H | P值 | |
|---|---|---|---|---|---|---|---|---|
| 性别(例/%) | 男 | 260 | 56/21.5 | 203/78.1 | 1/0.4 | 4(2,5) | 6.116 | 0.039 |
| 女 | 193 | 30/15.5 | 158/81.9 | 5/1.3 | 3(2,5) | |||
| 年龄(例/%) | 3岁组 | 102 | 21/20.6 | 81/79.4 | 0/0 | 4(3,5) | 3.988 | 0.670 |
| 4岁组 | 175 | 30/17.1 | 141/80.6 | 4/2.3 | 4(2,5) | |||
| 5岁组 | 117 | 21/17.9 | 94/80.3 | 2/1.7 | 3(2,5) | |||
| 6岁组 | 59 | 14/23.7 | 45/76.3 | 0/0 | 3(2,5) | |||
| BMI(例/%) | 消瘦 | 14 | 6/42.9 | 8/57.1 | 0/0 | 5(2.75,6) | 7.337 | 0.062 |
| 正常 | 371 | 71/19.1 | 296/79.8 | 4/1.1 | 4(2,5) | |||
| 超重 | 36 | 5/13.9 | 30/83.3 | 1/2.8 | 3(3,5) | |||
| 肥胖 | 32 | 4/12.5 | 27/84.4 | 1/16.7 | 3(2,5) | |||
注:BMI,体重指数

性别、年龄、BMI与LFPI分型的关联性分析
性别、年龄、BMI与LFPI分型的关联性分析
| 变量 | 例数 | 扁平或旋前(n=71) | 正常(n=366) | 高弓或旋后(n=16) | M(Q25,Q75) | χ2/H | P值 | |
|---|---|---|---|---|---|---|---|---|
| 性别(例/%) | 男 | 260 | 48/18.5 | 206/79.2 | 6/2.3 | 3(2,5) | 5.802 | 0.055 |
| 女 | 193 | 23/11.9 | 160/82.9 | 10/5.2 | 3(2,4) | |||
| 年龄(例/%) | 3岁组 | 102 | 14/13.7 | 85/83.3 | 3/2.9 | 3(2,4.25) | 4.787 | 0.568 |
| 4岁组 | 175 | 28/16.0 | 139/79.4 | 8/4.6 | 3(2,5) | |||
| 5岁组 | 117 | 15/12.8 | 99/84.6 | 3/2.6 | 2(1,4) | |||
| 6岁组 | 59 | 14/23.7 | 43/72.9 | 2/3.4 | 4(2,5) | |||
| BMI(例/%) | 消瘦 | 14 | 7/50.0 | 6/42.9 | 1/7.1 | 5(2.75,6) | 9.841 | 0.020 |
| 正常 | 371 | 55/14.8 | 306/82.5 | 10/2.7 | 3(2,5) | |||
| 超重 | 36 | 4/11.1 | 29/80.6 | 3/8.3 | 2(1,4) | |||
| 肥胖 | 32 | 5/15.6 | 25/78.1 | 2/6.3 | 3(1,4) | |||
注:BMI,体重指数

左足BMI组间多重比较分析
左足BMI组间多重比较分析
| 组别 | Z | Zc | α' |
|---|---|---|---|
| 超重-肥胖 | -13.842 | -0.636 | 0.525 |
| 超重-正常 | 18.883 | 1.207 | 0.227 |
| 超重-消瘦 | 87.246 | 3.091 | 0.002 |
| 肥胖-正常 | 5.041 | 0.305 | 0.760 |
| 肥胖-消瘦 | 73.404 | 2.556 | 0.011 |
| 正常-消瘦 | 68.363 | 2.802 | 0.005 |
注:Z,检验统计量;Zc,检验统计量的校正值
FPI可以在冠状面、矢状面及额平面三个平面上对足姿进行评估,最小化主观性,有效量化前足、中足、后足在身体3个主要平面的姿势变化。相对其他评估方法,具有简单、快速、客观、有效,且无辐射风险,无须借助繁杂仪器设备就能进行的优点[11]。本研究采用FPI-6对3~6岁学龄前儿童的足部姿势进行研究发现,3~6岁学龄前儿童TFPI的中位值为3(2,5),而除正常足型外最为常见的足姿类型是扁平或具有旋前倾向的足型。Gijon-Nogueron等[15]对3 217名3~15岁健康儿童进行FPI研究,也发现扁平或具有旋前倾向的足型是儿童常见的足姿类型,与本研究结果相同。
本研究结果显示,男童LFPI、RFPI中位值分别为3(2,5)和4(2,5),女童LFPI、RFPI中位值分别为3(2,4)和3(2,5)。男童右侧旋前倾向或扁平足发生率为21.5%(56/260)较女童15.5%(30/193)高。与国外部分学者的研究结果相同[16,17]。Xu等[18]发现中国儿童右足足姿分型与性别有显著相关性。本研究中,性别与RFPI分型间有相关性,但LFPI分型与性别之间暂无相关性的证据。我们分析,LFPI、RFPI分型与不同性别间统计分析结果的这种差异,可能与3~6岁儿童站立时双足受力不均有关。左足与运动功能相关性更高,而右足与运动过程中身体推动的相关性更高[19]。女童生长发育及姿势平衡发育较男童早,而男孩足弓发育可能较女孩晚;也有报道称,可能是因为学龄前期男孩比女孩运动量更大[20,21]。而随着年龄的增长,这些性别上的差异会逐渐趋于稳定,这也解释了为何不同研究的结果存在差异,因此也无法直接进行比较。
本研究暂未发现FPI受年龄影响的证据,这与国外部分学者研究结果有所不同。在他们的研究中,FPI值随着年龄增长有逐渐减小的趋势,扁平足发生率随年龄增长呈下降趋势[3,22,23]。本研究中,3~5岁儿童随着年龄增加,LFPI和RFPI的中位数值均逐渐减小,但6岁儿童的LFPI、RFPI的中位数大于3~5岁儿童。前者可能与足底脂肪垫的逐渐减少甚至消失有关[24]。后者可能与本研究6岁组样本量较少,对研究结果精度产生了一定影响有关。同时这也提示我们"6岁"可能是足弓发育的一个关键时期。
Redmond等[25]在研究中发现BMI与LFPI间的关系不确定(r=0.026,P=0.574)。而在本研究中,BMI分级与LFPI分型间有相关关系,与Evans和Karimi[14]的研究有相同之处。这可能是因为BMI并非反映年龄较小儿童体型的理想方法[26,27]。虽然目前大部分对儿童足型与体型之间的研究都得出超重或肥胖儿童足弓较正常或消瘦儿童更扁平,但我们需要明确的是,研究变量之间的相关关系并不能视为因果关系。国外有研究发现,BMI越高,受试者足部旋前程度越大,超重或表现出肥胖的儿童更易患上扁平足[15,28]。另外有研究发现,儿童体重增加与扁平足之间没有相关关系[13,16]。而本研究结果表明,左侧正常足型在不同体型儿童中均最常见,正常、超重儿童左侧扁平或旋前足型的发生率较消瘦儿童低。因此,那些认为超重和肥胖的儿童足弓越扁平的研究结果并不完全适用于3~6岁儿童这一群体,可能是因为超重或肥胖儿童采用了一种适应的姿势来改善和/或保持平衡。正如前文所提到的,人体存在的不对称性,可能会对结果产生不同影响。
综上所述,本次研究结果显示,FPI随年龄增长无明显变化趋势,RFPI分型受性别影响,LFPI分型受BMI分级的影响。但由于本研究为单盲试验、横断面研究,纳入的人群样本量较少,且年龄范围小、存在地域单一性,因此研究结果尚存在一定局限性。在以后的研究中,可进一步扩大样本量,增加学龄期及青少年作为研究人群,进行多中心研究以及队列研究进一步验证本研究的结论。
所有作者均声明不存在利益冲突





















