
探讨先天性肛门闭锁伴直肠阴道瘘(congenital rectovaginal fistulas,CRVF)的诊断、手术治疗及排便功能预后情况。
回顾性分析2009年1月至2020年10月于首都医科大学附属北京儿童医院普外科行肛门成形术的12例CRVF女患儿的临床资料。本组均为足月出生,出生体重为(2 981±575)g。初次入院年龄为1 d至7岁;初次肛门成形术时中位年龄为205 d,范围在111~2 661 d。入院时有排便困难、腹胀4例,有排便前后会阴部疼痛1例。入院时经简单查体诊断CRVF 2例,诊断无肛前庭瘘7例,无肛会阴瘘2例,泄殖腔畸形1例。伴发泌尿生殖系统或脊柱畸形8例,双子宫/双阴道畸形5例。对患儿进行Rintala评分评估排便功能。
行常规三期手术3例,肛门成形术同期行肠造瘘3例,一期成形肛门6例。采用前矢状入路6例;后矢状入路(Peña术)5例,其中1例开腹辅助;腹会阴肛门成形术1例。术中发现直肠汇入阴道平面位于阴道上部2例,位于中下部10例。合并双阴道畸形的5例患儿中,汇入平面位于左侧阴道3例,阴道中隔2例。围手术期12例患儿除1例术后伤口感染、直肠回缩外,余11例均顺利恢复。7例患儿获得随访,随访时间3~100个月。出现继发性巨结肠1例,后行经腹经肛SOAVE术治愈;出现直肠黏膜脱垂1例,后行脱垂黏膜裁剪术治愈;直肠严重回缩并发膀胱阴道瘘、阴道狭窄1例,行2次经腹经肛成形肛门、阴道并修补瘘口,现仍有直肠狭窄。剔除未关瘘患儿2例,5例患儿末次随访时进行Rintala评分,结果显示排便功能良好2例,一般2例,不良1例。可控制排便4例,完全没有排便控制能力1例。有4例患儿存在不同程度的便秘和(或)污粪。
CRVF属于罕见畸形,容易误诊。该病伴发畸形比例极高。直肠多汇入阴道中下部和左侧重复阴道,手术时可重点关注。手术方式首选Peña术并行保护性肠造瘘,必要时经腹部入路辅助。术后大部分患儿可自主排便,但便秘和污粪问题常见。
版权归中华医学会所有。
未经授权,不得转载、摘编本刊文章,不得使用本刊的版式设计。
除非特别声明,本刊刊出的所有文章不代表中华医学会和本刊编委会的观点。
先天性肛门闭锁伴直肠阴道瘘(congenital rectovaginal fistula, CRVF)是女性先天性肛门直肠畸形(anorectal malformation, ARM)的罕见类型。女婴出生后在正常肛穴处未见肛门开口,直肠瘘管开口于阴道后壁,处女膜近端。患儿家长可发现会阴部异常排便或阴道漏便。国外文献统计CRVF发病率在所有女ARM患儿中为1.0%~3.4%[1,2]。对于CRVF的诊疗及预后,国内目前尚无大宗病例报道。本研究拟对北京儿童医院普外科2009年1月至2020年10月收治的12例CRVF患儿临床资料及预后进行回顾性分析,总结诊疗经验。
2009年1月至2020年10月北京儿童医院普外科共收治先天性肛门直肠畸形患儿434例,其中女童257例。依据Krickenbeck分类法[3]纳入最终诊断为CRVF,且在我院行初次肛门成形术和(或)在外院接受肠造瘘术者,排除已在外院成形肛门或合并其他严重威胁生命的先天畸形者。
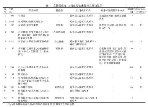
最终有12例(2.8%)患儿纳入本次研究,均为女童,且均为足月出生,出生体重为(2 981±575)g。初次入院年龄为1 d至7岁;初次肛门成形术时中位年龄为205 d,范围在111~2 661 d。双胎之一1例;试管婴儿,母亲孕期患妊娠高血压1例;父亲曾因先天性巨结肠行手术治疗1例,余未见特殊。入院时7例(中位年龄191 d)除肛门位置异常外无其他症状;4例(中位年龄218 d)伴有排便困难、腹胀,需每日扩张会阴部"瘘口"或开塞露辅助排便;1例7岁3个月患儿有排便前后会阴部疼痛。入院时经简单查体,诊断CRVF 2例,无肛前庭瘘7例,无肛会阴瘘2例,泄殖腔畸形1例。合并泌尿生殖系统畸形或脊柱畸形8例,有双子宫/双阴道畸形5例(表1)。

直肠阴道瘘12例患儿临床资料及随访结果
直肠阴道瘘12例患儿临床资料及随访结果
| 编号 | 年龄(d) | 伴发畸形 | 肠造瘘 | 肛门成形术式 | 再手术原因及手术方式 | 随访时间(月) | Rintala评分(分) |
|---|---|---|---|---|---|---|---|
| 1 | 205 | 双阴道 | - | 前矢状入路肛门成形术 | 直肠黏膜外翻,脱垂黏膜裁剪术 | 7 | - |
| 2 | 2 661 | 房间隔缺损;骶尾椎短小 | - | 后矢状入路肛门成形术 | - | - | - |
| 3 | 333 | 双阴道;胆总管囊肿 | 回肠瘘 | 前矢状入路肛门成形术 | 继发性巨结肠,经腹经肛SOAVE术 | 20 | 13 |
| 4 | 247 | 右肾缺如,左肾发育不良;叉状肋;短尾畸形;胸椎椎板裂;双卵巢发育不良 | 乙状结肠瘘 | 后矢状入路肛门成形术 | - | - | - |
| 5 | 2 212 | 双子宫;球形结肠;骶尾椎畸形 | 升结肠瘘a | 后矢状入路肛门成形术+球形结肠切除术 | - | 92 | 1 |
| 6 | 189 | 马蹄肾,双肾积水、右侧输尿管开口异位;双阴道;L5椎体骶化 | 回肠瘘 | 前矢状入路肛门成形术 | ①直肠回缩、肛门狭窄、阴道瘘,经腹经肛前矢状入路肛门成形术;②直肠回缩、膀胱阴道瘘、阴道狭窄,经腹经肛肛门成形+阴道成形+阴道膀胱瘘修补 | 36 | - |
| 7 | 204 | 右位心、卵圆孔未闭、残余左上腔静脉 | - | 前矢状入路肛门成形术 | - | 100 | 19 |
| 8 | 191 | 骶椎短小 | - | 前矢状入路肛门成形术 | - | - | - |
| 9 | 111 | 室间隔缺损,卵圆孔未闭;右肾异位;双子宫;脊柱侧弯伴多发椎体畸形 | - | 后矢状入路肛门成形术 | - | 74 | 13 |
| 10 | 356 | L5椎体脊柱裂 | 降结肠瘘 | 前矢状入路肛门成形术 | - | 46 | 20 |
| 11 | 135 | 卵圆孔未闭;马蹄肾;双子宫双阴道 | - | 腹会阴肛门成形术 | - | - | - |
| 12 | 199 | 卵圆孔未闭;双子宫双阴道;骶尾椎畸形 | 横结肠瘘 | 开腹辅助后矢状入路肛门成形术 | - | 3 |
注:a,原为横结肠双孔瘘,因术后造瘘口狭窄、回缩改为升结肠造瘘
术前行阴道超声检查3例,2例有阳性发现,分别为阴道后缘低回声条和阴道后壁与直肠界限不清。行自造瘘口造影3例可见瘘管显影(图1);行自会阴部逆行造影3例可见双阴道和直肠瘘管显影(图2)。行盆腔MRI检查1例可清晰、全程显示瘘管位置和走行(图3)。本研究已通过我院伦理委员会审批([2021]-E-019-R),所有患儿家长均知情并签字同意手术治疗。


取截石位,探查会阴部,留置导尿管。会阴纵行切口,自阴道后方至括约肌收缩后缘。切开部分阴道后壁暴露直肠末端,游离直肠盲端至可无张力下拖至肛门处。成形阴道后壁,缝合两侧肛提肌成形会阴体,将直肠全层与肛周皮肤间断缝合成形肛门。
探查会阴部后留置尿管,取俯卧位。电刺激仪确定外括约肌收缩范围,标志成形肛门前后缘。取后正中切口,逐层切开并分别标志。尾骨下方切开耻骨尾骨肌,寻找直肠盲端并充分游离。切开直肠盲端,寻找前方阴道瘘管予以结扎、离断。将游离直肠盲端无张力下拖至括约肌中心,间断与肛周皮肤缝合,成形肛门。按标志线缝合各层,关闭切口。
患儿取平卧位,探查会阴部后包腿,留置尿管。取左下腹横切口入腹,将直肠末端横断与阴道分离,结扎瘘管。于阴道后做隧道,转会阴部手术,将直肠自阴道后、括约肌中心拖出,成形肛门。
随访采用门诊、电话或线上等方式。满足以下条件者进行Rintala评分[4]:①无肠造瘘且距关瘘时间大于3个月;②年龄4岁以上;③距最后一次肛门手术时间大于6个月。Rintala评分包含控便能力、便意、排便频次、污便、失禁、便秘和社会问题等7个方面的评分。总分20分,<12分提示排便功能不良,12~16分提示排便功能一般,≥17分提示排便功能良好。其他患儿随访术后恢复情况。
行常规三期手术(肠造瘘+肛门成形+关瘘)3例,其中2例为外院肠造瘘。成形肛门同时行肠造瘘3例。行一期成形肛门6例,未造瘘。手术方式为前矢状入路肛门成形术6例;后矢状入路肛门成形术(Peña术)5例,其中1例开腹辅助;腹会阴肛门成形术1例。术中发现直肠汇入阴道平面位于阴道上部2例,中下部10例。合并双阴道畸形5例中,汇入平面位于左侧阴道3例,阴道中隔2例。
12例患儿中,1例(病例6)尽管已行保护性肠造瘘,术后仍出现伤口感染并直肠回缩,余11例均顺利恢复。7例患儿获得随访,随访时间3~100个月。出现继发性巨结肠1例,行经腹经肛SOAVE术,现已愈;出现直肠黏膜脱垂1例,行脱垂黏膜裁剪术,现已愈;直肠严重回缩并发膀胱阴道瘘、阴道狭窄1例,行2次经腹经肛成形肛门、阴道并修补瘘口,现仍有直肠狭窄(表1)。
剔除未关瘘患儿2例,5例患儿于末次随访时进行Rintala评分,结果显示排便功能良好2例,一般2例,不良1例。可控制排便4例,完全没有排便控制能力1例(病例5),全天需护垫。存在不同程度的便秘者4例,其中1例(病例3)经再手术后便秘情况有所改善,2例经保守治疗症状改善,1例正进行便秘治疗;余1例完全无便秘。存在不同程度污粪者4例,其中1例(病例7)明确表示污粪情况随年龄增长好转;余1例完全无污粪。
2002年Peña教授提出应严格区分CRVF、直肠前庭瘘和泄殖腔畸形,并提出CRVF应属于罕见ARM类型,其在女童中的发病率约1%[2]。余者报道的发病率与Peña基本一致[5,6]。本研究中CRVF发病率占所有女ARM患儿的4.7%(12/257),高于现有报道,但其真实发病率应低于该数据。
分析原因:①我中心以非新生儿为主,故绝大部分新生儿时期即行肛门成形术患儿并未纳入此次研究;②我中心患儿来源中有许多外院转入的中高位复杂肛门直肠畸形。两者叠加推高了发病率,这与Oh等[1]所在儿童专科医院观察结果相似。
国内外都曾长期存在对CRVF的误诊[2,7]。Oh等[1]报道17例由外院转诊的CRVF,仅7例诊断准确,另有泄殖腔畸形6例、直肠前庭瘘3例和肛门闭锁无瘘1例。Peña等[8]报道42例以"CRVF"转诊的病例也均系误诊,其中12例为直肠前庭瘘,30例为泄殖腔畸形。因此,应从解剖角度严格界定CRVF的诊断:常见为女童外阴,正常肛穴处无肛门开口,小阴唇间可见正常尿道外口和阴道口,直肠开口在阴道后壁、处女膜近端,舟状窝处无瘘口[8]。在临床工作中,通过小儿外科医师简单的会阴部查体,可较大程度上减少误诊。通过查阅相关文献,总结本组病例经验,我们认为可以通过以下方法提高CRVF诊断准确率:①推荐进行完善的术前影像学检查。消化道造影是最重要的诊断性检查[9,10]。本组有3例经造瘘口远端造影,可见直肠与阴道相通;3例合并双阴道畸形患儿经会阴窦道逆行造影,可见类似"蝴蝶样"双阴道显影。有经验的超声医生还可通过观察阴道后壁与直肠的关系判断是否存在瘘管[11]。如术前会阴部不能明确观察到直肠瘘口,必须行盆腔MRI检查,用以判断瘘管位置、走行[12,13]。同时了解子宫卵巢和盆底肌发育情况。本研究中1例行盆腔MRI检查患儿,矢状位T2WI压脂像可清晰显示瘘管位置及走行。②重视麻醉下对会阴部的再检查。常规查体可能因患儿不能配合,造成会阴部暴露困难,故可在患儿麻醉后,术前再检查。患儿取截石位:提起双侧大阴唇,观察尿道、阴道、直肠瘘口位置及相互关系。本组绝大部分误诊病例经此环节可明确诊断。与之相对,本组有1例术前在外院以"直肠前庭瘘"拟行Peña术,麻醉后未再次检查会阴,仍以无肛前庭瘘标准手术,导致对直肠位置估计不准,手术失败。
CRVF伴发畸形比例很高,据报道为85.7%~100.0%[1,5]。本研究中12例患儿都存在伴发畸形,其中9例有泌尿生殖系统畸形和脊柱畸形,与上述文献报道基本一致。合并畸形比例明显高于无肛直肠前庭瘘,特别是伴发泌尿生殖系统畸形比例[14]。说明CRVF可能是比直肠前庭瘘更高位的畸形,故对各器官及系统排畸筛查显得更为重要,切勿遗漏。
直肠末端汇入前方阴道的位置多变,可位于阴道上中下部,以中下部多见[1]。当汇入平面位于阴道上部、紧邻子宫颈时,通常高于盆底肌平面,增加腹部切口辅助肛门成形是合理的[1,5]。本组有1例直肠汇入处紧邻子宫颈,后矢状入路切口游离直肠长度不足,经腹部切口辅助顺利完成手术。另有1例先经前矢状入路游离直肠、成形肛门,尽管术中同期行肠造瘘,术后仍出现伤口感染、直肠回缩狭窄、膀胱阴道瘘等严重并发症。考虑术后发生上述并发症主要因为下拖直肠末端未能充分松解,游离长度不足,致使吻合口有张力,术后吻合口裂开或回缩[15]。所以我们体会,经腹入路辅助游离直肠盲端对汇入平面位于阴道上部、特别是紧贴子宫颈的患儿非常必要。且术中观察该类型患儿直肠末端通常以"L"形汇入阴道,与阴道共壁短,可经腹部入路直视下处理瘘管、游离直肠,此部分可借助腹腔镜辅助完成,操作更为简便易行(图4)。本组其余9例患儿汇入平面低,均可经前、后矢状入路完成手术。直肠汇入平面的多变性还体现在合并双阴道时,直肠多汇入左侧阴道。理论上直肠盲端汇入平面均应位于中线,但CRVF患儿中汇入左侧阴道多见的现象尚无理论或实验结果可解释。一种可能的原因是泄殖腔发育畸形干扰双侧苗勒管发育和融合,导致左右阴道直径、长度、结构不对称,直肠仅与前方的单侧阴道相通[10]。这提示临床医师在处理直肠盲端时,可在中线或偏左侧找寻。


手术方式与直肠前庭瘘类似,主要有Peña术[1,7]和前矢状入路肛门成形术[16,17]。两种手术的基本原则相同[16,18]:保持中线切口,直视行精准解剖,在电刺激仪引导下将游离的直肠盲端置于横纹肌复合体中心。瘘管处理方式则有男女差异。男孩直肠尿道瘘如有原始瘘管残留可引起相关泌尿系症状(如尿路结石、尿道感染等)并诱发癌变,而女孩无此风险[19]。因此术中可保留原始瘘管近阴道壁部分,用以加强阴道后壁,尽量避免术后瘘管复发[5]。本组有11例患儿选择了上述2种手术方式,1例术后感染和3例并发症患儿都采用的前矢状入路肛门成形术。随着认识的逐渐深入,我们体会Peña术更适合CRVF患儿。首先,这种术式能直达术野,有利于了解直肠和阴道完整清晰的解剖层次,无须像前矢状入路一样切开部分阴道后壁和阴道前庭(图5),减少术后瘘管残留和阴道瘢痕狭窄风险。其次,该术式在会阴处无瘢痕,保留了女性外阴组织柔韧度和完整性,特别是盆底重要结构会阴体。前矢状入路术中常规成形会阴体,一旦术后伤口感染裂开,很易造成会阴体短缩,直接影响远期排便功能、性功能和分娩方式[20]。
Wingspread分型中CRVF是中位无肛,造瘘合理必要,目前多主张选择常规三期手术[1,5]。本组中虽有部分患儿顺利完成一期手术,但有1例在肠造瘘后仍无法避免伤口感染。从保护会阴部伤口的角度考虑造瘘是必要的。另外既往经验中我们还发现利用肠造瘘可在术中帮助辨认直肠盲端。具体方法是术前先经远端造瘘口置入Foley管,充气后固定。术中游离直肠盲端时,经Foley管注入气体或美蓝等指示剂,可见直肠盲端充气隆起,与周围组织边界清晰(图6),便于辨认解剖层次。结合上述2点,我们认为肠造瘘是对患儿更安全、有利的选择。
CRVF患儿术后普遍存在不同程度的排便功能障碍。Oh等[1]对7例CRVF患儿行长期随访(>10年),除1例无自主排便外,余6例均有自主排便,但都伴随便秘和污粪,且随年龄增长并无明显改善,总体排便功能不佳。Bailez等[5]治疗6例CRVF患儿,仅一半可自主排便,1/3患儿存在污粪和便秘。Nam等[6]随访5例CRVF患儿,4例排便功能一般,1例良好。本组有2例排便功能良好,2例一般,1例差;存在不同程度便秘和污粪问题4例,和上述报道基本一致。总结经验,我们主张有针对性地处理。对于便秘,我们对1例继发性巨结肠患儿施行手术治疗,对另2例采取增加高纤维食物、口服缓泄药物或使用开塞露定时通便的等保守治疗方法,症状均有改善。对于污粪情况,1例随年龄症状明显改善,因此对于无明确手术指征污粪患儿,我们推荐采用保守治疗。本组还有1例预后差,完全无排便控制能力患儿(病例5),除去合并骶尾椎畸形、盆底肌肉发育差等因素,可能与行肛门成形术时间过晚(7岁后),无法早期训练会阴肌肉、建立排便反射有关[16]。
综上所述,无肛直肠阴道瘘是一类罕见畸形,小儿外科医师应严格把握定义,反复认真查体,完善辅助检查避免误诊。同时该病伴发畸形比例极高,须行全面排畸筛查。直肠汇入阴道平面多见于阴道中下部和左侧重复阴道,术中可重点排查。术式首选Peña术并行保护性肠造瘘,必要时经腹部入路辅助。术后大部分可自主排便,但普遍有便秘和污粪问题,有针对性地处理能提高患儿的功能预后。
所有作者均声明不存在利益冲突





















