
探索成肌细胞外泌体诱导骨髓间充质干细胞成肌分化的可行性。
大鼠骨骼肌卫星细胞经体外培养成肌分化,提取成肌细胞外泌体与骨髓间充质干细胞共孵育,诱导其向骨骼肌分化,检测成肌分化以及各生长因子分泌变化。
通过酶消化分离、差速贴壁提取的肌卫星细胞,Pax7表达阳性,增殖、分化后Myogenin、Desmin及Myosin表达阳性,Desmin流式细胞鉴定阳性率为94. 5%。超速离心法提取到圆形或椭圆形的成肌细胞外泌体,外形呈杯状,磷钨酸负染;WB检测CD9、CD63、CD81及TSG101表达阳性。GFP标记的外泌体可被骨髓间充质干细胞摄取。外泌体与骨髓间充质干细胞共同孵育,3 d后Myogenin表达阳性,6 d后Desmin与Myosin表达阳性。ELASA检测细胞上清胰岛素样生长因子Ⅰ(insulin like growth factor,IGFⅠ)、肝细胞生长因子(heptocyte growth factor,HGF)及成纤维生长因子(fibroblast growth factor2,FGF2)水平明显升高。
成肌细胞外泌体在体外能诱导骨髓间充质干细胞向成肌分化,刺激各种生长因子分泌可能是外泌体促进细胞增殖、分化的机制之一。
版权归中华医学会所有。
未经授权,不得转载、摘编本刊文章,不得使用本刊的版式设计。
除非特别声明,本刊刊出的所有文章不代表中华医学会和本刊编委会的观点。
肛门直肠畸形伴有不同程度的盆底肌与肛门括约肌的发育不良,是导致肛门直肠畸形术后排便功能异常的主要原因[1]。骨髓间充质干细胞是一类具有多分化潜能的干细胞,已经被应用于多种组织的再生修复[2]。外泌体是细胞通过旁分泌方式产生的囊泡,含有多种生物活性成分,具有转导生物信息、促进增殖、抑制凋亡、刺激血管生成以及调节免疫功能[3,4]。干细胞移植后生物学效应的产生主要是通过其所分泌的外泌体发挥作用[5]。本研究经过浙江大学实验动物福利伦理审查委员会审核(批准号15731),通过提取成肌细胞外泌体,体外诱导骨髓间充质干细胞(bone marrow mesenchymal stem cells,BM-MSC)向成肌分化,探索外泌体应用于盆底肌修复的可行性,并探索其潜在的作用机制。
取1月龄Wistar大鼠大腿肌肉,酶消化分离卫星细胞,差速贴壁法去除成纤维细胞。生长培养液为Ham's F-10培养基+20% FBS+2. 5 ng/ml bFGF+ 1%青链霉素,分化培养液为Ham's F-10培养基+ 2%FBS+2%马血清+双抗。
细胞贴壁48 h、96 h及分化培养基培养72 h,经固定与封闭后,以1∶50小鼠抗大鼠Pax7抗体及1∶100小鼠抗大鼠肌细胞生成蛋白(Myogenin)抗体、1∶100小鼠抗大鼠结蛋白(Desmin)抗体及1∶100兔抗大鼠肌球蛋白(Myosin)抗体,4℃孵育过夜。二抗为山羊抗小鼠IgG-TRITC、山羊抗小鼠IgG-FITC及山羊抗兔IgG-FITC,室温孵育1 h,DAPI标记细胞核。
卫星细胞培养分化形成成肌细胞,融合80%左右经消化、冲洗、封闭,加入荧光标记的Desmin抗体,37℃避光孵育30 min后行流式细胞分析。
无外泌体血清培养成肌细胞,收集培养上清液,经0. 22 μm滤器过滤,再经超滤浓缩。按照外泌体提取试剂盒(Invitrogeng公司)说明书加入相应比例的试剂和浓缩上清,混匀后4℃孵育过夜,10000×g离心1 h,获得的沉淀为外泌体。
取分离纯化外泌体10 μL,加入等体积PBS稀释后滴加于2 mm的载样铜网上,于室温静置1 min后吸去多余液体,3%(W/v)磷钨酸钠溶液室温负染后清洗、晾干,透射电子显微镜观察并照相。
Western blot检测外泌体标志性蛋白:收集分离得到的外泌体,细胞裂解和蛋白抽提试剂提取总蛋白,BCA法测定蛋白浓度。经电泳、转膜及封闭后,1∶1000兔抗鼠一抗(CD9、CD63、CD81及TSG101)4 ℃孵育过夜,山羊抗大鼠二抗(1∶1000)室温孵育,ECL显色。
以绿色荧光蛋白标记外泌体。将骨髓间充质干细胞在37℃下与标记的外泌体(100 μg/mL)孵育1 h,共聚焦显微镜观察间充质干细胞对外泌体的摄取情况。
提取Wistar大鼠股骨BM-MSC,用全骨髓贴壁培养方法进行培养,培养液为DMEM培养基+ 10% FBS+1%青链霉素,培养条件为37℃,饱和湿度,含体积分数为0. 05的CO2孵箱。
BM-MSC的鉴定:选择融合80%左右的细胞进行表面鉴定,分别加入CD34、CD45、CD29和CD45抗体,37℃避光孵育30 min,PBS洗涤后行流式细胞分析。
BM-MSC贴壁后加入含有40 μg/mL成肌细胞外泌体的完整培养基,孵育3 d、6 d后细胞盖片经固定及封闭,加入1∶100小鼠抗大鼠Myogenin抗体、Desmin抗体以及1∶100的兔抗大鼠Myosin抗体,4℃孵育过夜。二抗为山羊抗小鼠IgG-FITC及山羊抗兔IgG-FITC,室温孵育1 h,DAPI标记胞核。
成肌细胞外泌体孵育后的BM-MSC在细胞融合80%左右时,弃培养上清,以无血清培养基孵育4 h,收集细胞培养上清。依ELISA试剂盒(Invitrogen公司)说明书依次取一定量上清,加到酶标板孔内,再依次加入各种试剂,酶标仪检测光密度(optical density,OD)值。根据标准品测定结果,绘制标准曲线,推导回归方程,计算被检测细胞培养上清内胰岛素样生长因子Ⅰ(insulin like growth factor,IGFⅠ)、肝细胞生长因子(heptocyte like growth factor,HGF)与FGF2含量。
所有数据均以
±s表示,差异比较采用SPSS 13. 0统计软件进行t检验,P<0. 05表示差异有统计学意义。
分离、纯化后的肌卫星细胞呈球形,折光性较强。贴壁后的肌卫星细胞逐渐伸展呈梭形或纺锤形(图1A),培养24 h后部分细胞Pax7表达阳性,部分细胞Myogenin表达阳性;培养48 h后细胞免疫荧光化学染色显示Desmin阳性,分化形成成肌细胞。分化培养基中培养,随着培养时间延长,单核细胞增殖呈细长梭形,相互融合并逐渐规律性地沿一个方向平行排列,形成多核的肌管,Myosin阳性染色(图1C)。提取增殖状态良好的P3代细胞行Desmin流式细胞鉴定,阳性率达94. 5%(图1B)。


提取的外泌体在透射电子显微镜(transmission electron microscop,TEM)下观察为直径30~200 nm、大小不均的圆形或椭圆形囊泡,外形呈杯状,有膜结构包被,磷钨酸负染(图2A)。选取透射电镜下10个视野,计数直径在30~200 nm并且具有杯口形态的盘状囊泡占所有囊泡的占比,粗略计算出提取外泌体的纯度为72. 8%。Western blot检测外泌体特征性标志物CD9、CD63、CD81和TSG101蛋白富集(图2B)。绿色荧光蛋白(green fluorescent protein,GFP)标记的外泌体与BM-MSC共育后能被细胞摄取(图2C)。


刚提取的BM-MSC呈圆形,大小较均一,胞膜清晰,胞体透亮,悬浮于培养液中;接种后24 h细胞贴壁生长,72 h细胞呈梭形,散在成簇分布,168 h后快速增殖,细胞排列紧密,细胞形态多样,以长的梭形细胞为主,呈旋涡状排列(图3A)。流式细胞鉴定BM-MSC表面标记物,细胞CD29、CD90呈阳性表达,阳性率分别为98. 7%与95. 6%,CD34、CD45表达呈阴性(图3B)。


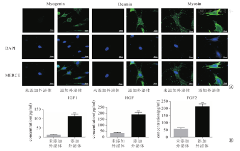
成肌细胞外泌体诱导BM-MSC 3 d后,部分细胞Myogenin表达阳性,6 d后Desmin与Myosin免疫荧光染色阳性(图4A)。提取细胞上清行ELISA检测各种细胞因子表达,与未添加外泌体的细胞上清比较,添加外泌体的细胞上清IGF-1为(14. 40± 3. 58)pg/ml比(114. 8±24. 47)pg/ml(P=0. 001);HGF为(36. 02±8. 12)pg/ml比(191. 60±38. 79) pg/ml(P=0. 001);FGF2为(60. 20±14. 48)pg/ml比(215. 6±37. 10)pg/ml(P<0. 001),表达明显增加(图4B),差异均有统计学意义。


改善肛门直肠畸形时盆底肌及肛门括约肌的发育是从根本上改善肛门直肠畸形患儿术后排便功能的重要措施。骨骼肌卫星细胞是骨骼肌专性干细胞,是骨骼肌发育与再生修复的主要细胞来源。本团队前期研究分析了肛门直肠畸形盆底肌卫星细胞发育,发现骨骼肌卫星细胞数量明显减少,提供骨骼肌发育的干细胞池减少,通过提取骨骼肌卫星细胞移植至盆底,分化形成骨骼肌细胞[6,7]。但研究中也发现,骨骼肌卫星细胞提取与培养相对复杂,随着培养时间延长,逐渐丧失干细胞专性,不能维持长久持续效应。因此,需要寻找新的移植细胞或新的盆底肌修复方案。
骨髓间充质干细胞是骨髓来源的一类具有自我复制能力和多向分化潜能的干细胞,可向多种组织细胞分化,已经作为组织工程种子细胞,应用于皮肤组织再生、肝脏组织再生、心肌梗死修复、损伤肌肉组织修复以及整形美容等领域,为许多疾病提供新的治疗途径[3]。本研究也证实,骨髓间充质干细胞可通过体外诱导向成肌分化,表达骨骼肌分化各个阶段的特异性标记Myogenin、Desmin及Myosin,同时本研究还诱导间充质干细胞向成骨及成脂分化。由于骨髓间充质干细胞具有易于分离和增殖、低免疫源性以及不分化为肿瘤细胞等特性,使得骨髓间充质干细胞移植成为一种新治疗策略在基因治疗、组织工程与再生医学中具有广泛应用前景。
最新的研究发现,间充质干细胞移植后生物学效应的产生除了移植细胞的自身分化形成靶细胞以外,主要是通过干细胞旁分泌方式产生的外泌体发挥作用[8]。外泌体是直径30~200 nm的胞外膜性囊泡,携带多种生物活性物质,包括蛋白质、脂质、核酸等,调节细胞间信号转导,在器官组织的发生发育中起重要作用,并与多种疾病的发生、发展、治疗及预后密切相关[9]。本研究通过超速离心法提取到囊泡,在透射电镜下呈杯状外形并被磷钨酸负染,Western blot显示外泌体特征性标志物CD9、CD63、CD81和TSG101呈阳性表达,证实提取的囊泡为外泌体。
外泌体内包含的细胞因子与生长因子所拥有的较强免疫介导和抗炎特性,改变局部微环境、促进新生血管形成、抑制细胞凋亡,刺激周围干细胞的存活与分化[10]。不同组织来源的外泌体其成分与功能也有所差异。含有母细胞信息的外泌体从细胞中释放出来,通过所携带的特异性表面分子配体与靶细胞相应的受体位点结合,直接与靶细胞质膜融合,释放其内容物到胞质中,或通过内吞作用和(或)吞噬作用的方式将信息直接传递给靶细胞,由此改变受体细胞的生理状态,并参与调节受体细胞的基因表达[11]。本研究发现经GFP标记的外泌体可以被骨髓间充质干细胞所摄取融合,可能正是通过这种直接与靶细胞融合的方式,从成肌细胞提取的外泌体将成肌信号转导至骨髓间充质干细胞,促进间充质干细胞向成肌方向分化。同时本研究检测经外泌体孵育的骨髓间充质干细胞培养上清HGF、IGF-1以及FGF2的表达明显增加,提示外泌体有刺激细胞分泌各种生长因子的作用,在促进细胞存活与增殖、抑制细胞凋亡等方面可能起重要作用。外泌体调节成肌分化的确切机制以及其他的一些与骨骼肌发育相关的信号通路,如Wnt信号通路,miRNA等分子机制是否在其中也发挥重要作用,尚有待于进一步深入研究[12,13]。
本研究初步探索了成肌细胞外泌体在体外可诱导骨髓间充质干细胞向成肌方向分化,为应用外泌体修复发育不良盆底肌打下了前期基础。但还存在一定的局限性:通过超速离心提取的外泌体纯度相对偏低,没有进行径粒测量,无法确切评估其纯度,一定程度上影响实验精确性;体外实验尚需要体内研究进一步验证,同时尚未开展对外泌体诱导间充质干细胞成肌分化的机制探索,尚有待下一步深入研究。
所有作者均声明不存在利益冲突





















