
研究纤维连接蛋白1(fibronectin 1,FN1)在胆道闭锁(biliary atresia,BA)肝纤维化进程中的作用,阐述其作用机制与调控细胞凋亡肌醇磷脂-3-激酶/蛋白激酶B(PI3K/Akt)通路相关因子的关系。
利用基因数据库数据对FN1在肝纤维化中的作用进行生物信息学分析。收集2017年4月至2020年10月在天津市儿童医院普外科手术时留取的患儿肝组织标本31例,其中因非肝胆疾病导致死亡的婴儿肝脏组织样本3例、先天性胆总管扩张症(congenital biliary dilatation,CBD)5例和BA 23例;根据日本Ohkuma's肝纤维化分级标准对所有肝组织样本进行分级处理,按照纤维化程度又将BA分两组:轻度(Ⅰ~Ⅱ级)、重度(Ⅲ~Ⅳ级);应用免疫组织化学检测FN1、PI3K、p-Akt和肝星状细胞活化标志物α-SMA在肝组织中的表达情况。分析以上蛋白与肝纤维化分级的相关性,利用qRT-PCR检测肝组织FN1 mRNA的表达水平并进行统计学分析。
生物信息分析结果显示FN1在肝脏中表达量较高,是调控小鼠肝纤维化的核心基因之一。FN1在BA肝组织中的表达情况:(1)免疫组织化学检测显示,FN1表达于BA肝细胞的细胞质以及肝细胞外间隙,半定量分析结果显示,FN1的表达水平与肝纤维化程度呈正相关(rs=0.938,P<0.01),其在BA重度肝纤维化组表达明显高于轻度肝纤维化组[(0.135 8±0.041 6)比(0.054 8±0.009 5),t=-6.035,P<0.001];(2)qRT-PCR定量分析显示BA重度肝纤维化组FN1 mRNA的表达水平亦显著高于轻度肝纤维化组,为(1.038±0.264 3)ng/ml比(0.522 1±0.236 5)ng/ml,P<0.01。采用Pearson相关分析显示,PI3K与PI3K/Akt通路上下游基因FN1(r=0.981,P<0.01)和α-SMA(r=0.988,P<0.01)在BA肝纤维化中的表达都呈现显著正相关;同样,p-Akt与该通路上下游基因FN1(r=0.946,P<0.01)和α-SMA(r=0.971,P<0.01)在BA肝纤维化中的表达也都呈现显著正相关。
BA肝组织中FN1随着肝纤维化程度的加重而增加,并经PI3K/Akt信号途径参与调控肝纤维化进程,干预FN1可能会成为治疗BA肝纤维化的新靶点。
版权归中华医学会所有。
未经授权,不得转载、摘编本刊文章,不得使用本刊的版式设计。
除非特别声明,本刊刊出的所有文章不代表中华医学会和本刊编委会的观点。
胆道闭锁(biliary atresia,BA)以肝内外胆管进行性炎性阻塞和肝纤维化为特征,是引起婴幼儿梗阻性黄疸的常见原因之一[1]。Kasai手术能够改善BA患儿胆汁引流,延长患儿自体肝生存时间,但远期自体肝生存情况仍不理想,最终需要肝移植来挽救生命[2,3]。及时有效遏制肝纤维化是延长或实现BA患儿长期自体肝生存的关键。
纤维连接蛋白1(fibronectin 1,FN1)是一种多功能细胞外基质(extracellular matrix,ECM)糖蛋白,参与细胞黏附、迁移、增殖和分化,其异常表达与伤口愈合、组织器官纤维化、肿瘤转移等密切相关[4,5]。近年来对于FN1在肝纤维化中的作用机制研究多关注于其作为ECM成分在间质中被动沉积方面,鲜有报道其能够主动参与肝纤维化的发展进程,在BA中的机制研究则更少[6,7,8]。新近的研究报道,经PI3K/Akt途径抑制FN1的表达,能够抑制肝癌细胞的增殖和迁移[9]。FN1是否并如何从PI3K/Akt途径调节BA肝纤维化期间肝星状细胞(hepatic stellate cells,HSCs)的转分化有待研究。因此,FN1对BA肝星状细胞的影响进而调控肝纤维化成为本研究的重点。本研究利用生物信息学分析并通过检测FN1在BA肝纤维化进程中的表达规律,进一步探索其在BA肝纤维化中的作用及临床应用价值。
选取2017年4月至2020年10月在天津市儿童医院普外科手术时留取的患儿肝组织标本31例,其中因非肝胆疾病导致死亡的婴儿肝脏组织样本3例、先天性胆总管扩张症(congenital biliary dilatation,CBD)5例和BA行Kasai手术患儿23例,将BA患儿组织样本作为BA组,非肝胆疾病死亡的婴儿及CBD患儿肝组织样本分别作为正常对照组和疾病对照组(CBD组)。HE染色确定BA分级,根据日本Ohkuma's肝纤维化分级标准对所有肝组织样本进行分级处理,按照纤维化程度又将BA分为两组:轻度纤维化组(Ⅰ~Ⅱ级)、重度纤维化组(Ⅲ~Ⅳ级)。
本研究肝组织样本纳入标准:①正常对照组,因非肝脏疾病导致死亡的婴儿,死亡时年龄<6个月;②CBD组,明确诊断为胆总管扩张症且行肝管空肠吻合术,未合并其他系统畸形;③BA组,术中胆道造影结果及病理检查确诊均为胆道闭锁,未合并其他系统畸形。本研究肝组织样本排除标准:①患儿术前合并有严重的其他系统疾病或严重感染性疾病;②患儿因肝胆系统疾病导致死亡;③资料不完善的患儿;④肝组织样本较小或组织被破坏不适于实验的样本。
本实验研究经天津市儿童医院伦理委员会审查通过(伦理批件号2021-YKY-01),纳入研究的所有患儿家长均签署知情同意书。
FN1抗体(上海生工生物工程股份有限公司);PI3K抗体、p-Akt抗体、α-SMA抗体、HRP通用型二抗、封闭用羊血清及DAB试剂(北京博奥森生物技术有限公司);cDNA合成试剂盒(上海生工生物工程股份有限公司);SYB Green(北京全式金生物技术有限公司)。
基因表达数据来源于人类基因组数据库(HUGO Gene Nomenclature Committee,HGNC)HGNC3778和基因表达数据库(Gene Expression Omnibus,GEO)的肝纤维化相关GSE11954数据集(https://www.ncbi.nlm.nih.gov/geo/)。分别分析HGNC3778和GSE11954数据集,以确定编码基因FN1的组织特异性及其在小鼠肝纤维化肝组织中差异表达。
在天津市儿童医院病理科样本库中取出正常肝组织、CBD组及BA组患儿的HE病理切片,由经验丰富的病理科医生在光学显微镜下参考日本Ohkuma's分级标准[10,11]判断肝组织的纤维化程度,无纤维化为0级,肝门管区轻度纤维化为Ⅰ级,伸向临近门管区轻度桥接纤维化为Ⅱ级,伸向临近门管区中度桥接纤维化为Ⅲ级,肝硬化、假小叶形成为Ⅳ级。
术中获取各组患儿肝右叶前缘为活检标本,用10%福尔马林溶液固定,石蜡包埋储存,将已包埋肝脏蜡块连续切成4 μm厚切片,烤片90 min,切片脱蜡后置于pH6.0的枸橼酸缓冲液中,微波炉高温加热15 min进行抗原修复,自然冷却至室温,用pH7.3的磷酸盐缓冲液冲洗3次,5 min/次,封闭抗原30 min,甩干后加一抗:FN1(1∶50)、PI3K(1∶150)、p-Akt(1∶100)、α-SMA(1∶100),置于4℃冰箱孵育过夜,次日取出切片恢复室温,再次用磷酸盐缓冲液冲洗,滴加辣根过氧化物酶二抗结合30 min,磷酸盐缓冲液冲洗后显微镜下观察显色,苏木素染核,固定后透明封片。
①定性分析:根据染色强度分为无棕黄色、淡棕黄色、棕黄色、棕褐色;②半定量分析:每张切片于阳性部位处取5个不同视野100倍显微镜下图片,IPP 6.0图像分析软件分析图片计算FN1、PI3K、p-Akt、α-SMA等蛋白平均光密度值(averageoptical density,AOD),AOD=每处视野肝组织阳性细胞光密度总和/阳性面积。
选取样本库中总RNA样本,用cDNA合成试剂盒合成cDNA,用SYB Green在罗氏480实时荧光定量PCR仪上进行PCR,得出CT值,用于检测FN1 mRNA。实验所用引物名称为FN1,上游序列为ACAACACCGAGGTGACTGAGAC,下游序列为GGACACAACGATGCTTCCTGAG。
所有数据采用SPSS 22.0进行统计学分析。对于计量资料先进行正态性检验,如服从正态分布用
±s表示,两组间比较采用独立样本t检验;多组间比较采用单因素方差分析。非正态分布计量资料采用中位数及四分位数[M(Q1,Q3)]表示,则进行Mann-Whitney U检验,多重比较采用LSD法。相关性分析采用Pearson相关或Spearman秩相关分析。P<0.05为差异有统计学意义。
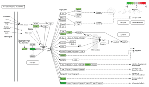
HGNC分析结果显示编码基因FN1在肝脏中表达量较高(图1A)。数据集GSE11954运用DNA损伤剂P53致使活化的HSCs衰老,筛选出1598个差异表达基因,其中有703个下调基因(包含FN1);构建调控肝纤维化的差异表达基因蛋白质-蛋白质相互作用(protein-protein interaction,PPI)网络,发现FN1是调控肝纤维化的前10核心基因之一(图1B~D)。KEGG通路数据库(https://www.kegg.jp/kegg-bin/highlight_pathway?scale=1.0&map=map04151&keyword=FN1)显示FN1经PI3K/Akt信号途径调控细胞的衰老凋亡(图2);对GSE11954数据集进行KEGG通路分析,显示FN1可能经PI3K/Akt信号通路调节了P53对HSCs的衰老功能,从而调控肝纤维化(图3,图4,图5,图6)。本研究推测目的基因FN1可能通过PI3K/Akt信号途径参与了肝纤维化进程。












正常对照组(尸肝组织)3例均为0级;5例CBD中3例为0级,2例为I级;BA组包括:Ⅰ级7例、Ⅱ级6例、Ⅲ级6例、Ⅳ级4例。BA纤维化分组:轻度纤维化组13例,重度纤维化组10例。
如图7所示,FN1主要定位于肝细胞胞质,在对照组显示弱阳性表达,与BA早期的染色有一定相似性;与对照组对比,BA组肝细胞、细胞外间隙和汇管区的FN1染色明显增强,其中Ⅲ、Ⅳ级中FN1阳性肝细胞数量较Ⅰ、Ⅱ级显著增多。半定量分析结果显示:与对照组相比,BA组肝组织中FN1表达明显增高;将FN1的表达与纤维化程度进行Spearman相关分析,发现FN1在肝细胞中的表达与肝纤维化程度呈正相关,rs=0.938,P<0.01,即随着肝纤维化程度的加重FN1表达逐渐增加,其在BA重度肝纤维化组表达明显高于轻度肝纤维化组,为(0.135 8±0.041 6)比(0.054 8±0.009 5),t=-6.035,P<0.001(图8)。




注:CBD,先天性胆管扩张症;BA,胆道闭锁;BA轻度纤维化组(Ⅰ~Ⅱ级);BA重度纤维化组(Ⅲ~Ⅳ级);虚线左侧,对照组和BA组间对比;虚线右侧,对照组和BA轻重纤维化组间对比;ns,差异无统计学意义;aP<0.05,bP<0.01,cP<0.001
如图9,图10,图11,图12,图13,图14所示,PI3K和p-Akt定位于肝细胞胞质中,在对照组肝组织中的表达量较少,主要在汇管区少量分布,BA组的PI3K和p-Akt阳性表达染色程度及范围随着纤维化程度的加重而增加;α-SMA在对照组肝组织中表达较低,呈弱阳性表达,主要表达在血管壁,在BA肝组织中呈阳性表达,主要分布在肝窦区,亦随着纤维化程度加重而表达增强。半定量分析结果显示:对3组PI3K、p-Akt、α-SMA的AOD值数据资料分析均为偏态分布(表1),在BA重度肝纤维化组表达明显高于轻度肝纤维化组。




注:CBD,先天性胆管扩张症;BA,胆道闭锁;BA轻度纤维化组(Ⅰ~Ⅱ级);BA重度纤维化组(Ⅲ~Ⅳ级);虚线左侧,对照组和BA组间对比;虚线右侧,对照组和BA轻重纤维化组间对比;ns,差异无统计学意义;aP<0.05,bP<0.01,cP<0.001




注:CBD,先天性胆管扩张症;BA,胆道闭锁;BA轻度纤维化组(Ⅰ~Ⅱ级);BA重度纤维化组(Ⅲ~Ⅳ级);虚线左侧,对照组和BA组间对比;虚线右侧,对照组和BA轻重纤维化组间对比;ns,差异无统计学意义;aP<0.05,bP<0.01,cP<0.001




注:CBD,先天性胆管扩张症;BA,胆道闭锁;BA轻度纤维化组(Ⅰ~Ⅱ级);BA重度纤维化组(Ⅲ~Ⅳ级);虚线左侧,对照组和BA组间对比;虚线右侧,对照组和BA轻重纤维化组间对比;ns,差异无统计学意义;aP<0.05,bP<0.01,cP<0.001

免疫组织化学检测下FN1等抗体的表达情况
免疫组织化学检测下FN1等抗体的表达情况
| 组别 | 例数 | AODFN1[M(Q1,Q3)] | AODPI3K[M(Q1,Q3)] | AODp-Akt[M(Q1,Q3)] | AODα-SMA[M(Q1,Q3)] |
|---|---|---|---|---|---|
| 正常对照组 | 3 | 0.0393(0.0366,0.0397)a | 0.0406(0.0403,0.0427)a | 0.0360(0.0301,0.0447)a | 0.0340(0.0258,0.0357)a |
| CBD组 | 5 | 0.0431(0.0408,0.0457)b | 0.0453(0.0441,0.0469)b | 0.0469(0.0451,0.0480)b | 0.0434(0.0427,0.0458)b |
| BA组 | 23 | 0.0685(0.0515,0.1293)c | 0.0717(0.0637,0.1263)c | 0.0679(0.0536,0.1142)c | 0.0653(0.0566,0.1296)c |
| P值 | - | 0.0053c,a,0.0114c,b | 0.0038c,a,0.0054c,b | 0.0046c,a,0.0047c,b | 0.0038c,a,0.0054c,b |
注:CBD,先天性胆管扩张症;BA,胆道闭锁;AOD,平均光密度;c,a、c,b分别是四种抗体BA组与正常对照组和CBD组对比,P值均<0.01;"-"表示没描述
采用Pearson相关分析,分析了PI3K/Akt通路元件PI3K、p-Akt与其上下游基因FN1和α-SMA的关系,结果如下表2所示。PI3K、p-Akt与FN1和α-SMA在BA肝纤维化中的表达都是显著正相关,相关系数分别是0.981、0.988和0.946、0.971。

PI3K/Akt信号通路上游基因纤维连接蛋白1与通路中其他相关基因的相关性分析
PI3K/Akt信号通路上游基因纤维连接蛋白1与通路中其他相关基因的相关性分析
| 相关因素 | ±s | AODFN1 | AODα-SMA |
|---|---|---|---|
| AODPI3K | 0.1021±0.0496 | 0.981a | 0.988a |
| AODp-Akt | 0.0927±0.0514 | 0.946a | 0.971a |
注:a,置信度(双测)为0.01时,相关性是显著的
结果显示,3组FN1 mRNA数据资料均为正态分布,BA重度肝纤维化组FN1 mRNA的表达显著高于轻度肝纤维化组和CBD组,分别为(1.038±0.264 3)ng/ml比(0.522 1±0.236 5)ng/ml(P<0.01)和(1.038±0.264 3)ng/ml比(0.396 2±0.485 6)ng/ml,(P<0.01),差异具有统计学意义。
BA是婴儿最常见的胆道梗阻性疾病,也是导致儿童终末期肝硬化的主要原因,发病率为1/18 000~1/8 000[12]。BA的肝纤维化比其他婴儿胆汁淤积性疾病更早、更严重,因此肝纤维化可能是BA病理机制中的主要致病因素,而不是单纯胆汁淤积继发的胆汁性肝硬化[13,14]。
BA肝纤维化形成和发展的中心环节是HSCs增殖活化[15,16]。整个肝纤维化过程受HSC-ECM-HSC反馈环调节,在肝纤维化过程中FN1不仅作为细胞外基质成分在肝内沉积,它还主动参与肝纤维化进程,FN1大量积聚经多种信号途径刺激未激活转化的HSCs转变为肌成纤维细胞,进而促进纤维化的发展[17,18]。
ECM由4种主要蛋白质组成:胶原蛋白、弹性蛋白、蛋白多糖和糖蛋白[19,20]。糖蛋白主要作为细胞外基质中的连接物,介导细胞与细胞外基质、细胞外基质与细胞外基质和细胞外基质可溶性因子间的连接。细胞外基质中有2种主要的糖蛋白:层粘连蛋白和FN1,层粘连蛋白仅局限于基底膜,而FN1广泛存在于间质和基底膜ECM的高度组织化结构中,是组织发育和伤口愈合过程中最早产生的细胞外基质蛋白[21,22]。
FN1在肝脏中主要由肝细胞、HSCs、肌成纤维细胞和血管内皮细胞等合成与分泌,存在于细胞膜、细胞质及细胞外间隙中,肝损伤后FN1不仅在肝内被动沉积,还可与细胞膜上的跨膜受体整合素受体结合,在多种信号通路的调控下调节细胞黏附、迁移、增殖,在纤维化的发生和发展过程中起到重要的作用[23,24,25]。本研究对GSE11954数据集的基因谱进行生物信息学分析,发现FN1是调控肝纤维化的前10核心基因之一。免疫组织化学半定量和定量分析结果可见,不同病因肝受损下肝细胞中FN1的表达均可升高,在BA肝组织中表达尤为显著,其在BA重度纤维化组中的表达量显著高于轻度纤维化组,且FN1的表达水平与肝纤维化程度呈正相关。研究证实,FN1有促进心肌、肺、肾脏等组织器官纤维化的作用[26,27]。结合本团队前期的研究结果可推测FN1参与了BA肝纤维化进程。
KEGG通路数据库查询结果显示,FN1经PI3K/Akt信号途径调控细胞的衰老凋亡。PI3K/Akt通路是调控细胞增殖和衰老凋亡的重要通路[28]。Akt是PI3K的重要靶点,活化的Akt激活或抑制其下游靶蛋白,以调节HSCs增殖和凋亡[29]。对数据集进行KEGG通路分析,显示FN1可能经PI3K/Akt信号通路调节了P53对HSCs的衰老功能,从而调控肝纤维化。此外,对BA肝组织标本进行免疫组织化学检测,半定量分析结果证实PI3K、p-Akt与FN1和α-SMA在BA肝纤维化中的表达都是显著正相关。研究证明FN1通过PI3K/Akt通路能够促进软骨细胞分化和胶原蛋白生成,经PI3K/Akt途径抑制FN1的表达能抑制肝癌细胞的增殖和迁移[9,30]。结合生信分析及前期实验结果,本研究推测FN1可能通过PI3K/Akt信号途径参与调控BA肝纤维化中HSCs的活性,具体机制有待进一步研究验证。
综上所述,GSE11954数据集确定了FN1在肝纤维化中有重要的调控作用;FN1随着BA肝纤维化程度的加重而表达增加;基于现有研究结果,推测BA中FN1高表达可能源于FN1使PI3K/Akt信号通路激活促进了肝纤维化进程。BA肝纤维化是多因素共同作用的结果,其形成机制较为复杂,本团队后期将尝试体外细胞培养以及动物体内实验,通过干预FN1及其通路实验进一步验证其作为延缓BA肝纤维化靶点的效果,进而探究其潜在的临床价值。
所有作者均声明不存在利益冲突

±s



















