
版权归中华医学会所有。
未经授权,不得转载、摘编本刊文章,不得使用本刊的版式设计。
除非特别声明,本刊刊出的所有文章不代表中华医学会和本刊编委会的观点。
随着器官移植中心对老年肝移植受者管理经验的不断积累及快速康复理念的普及,受者的年龄已不是影响其累积存活率的重要因素,低风险的高龄受者亦可获得与非高龄受者类似的长期存活结果[1,2,3]。在美国肝病协会和美国移植协会的2013年新版成人肝移植受者评估指南中也提到,年龄≥70岁并非肝移植的禁忌证[4],因此,我们就本中心近年来完成的5例≥70岁的高龄肝移植受者的临床经验进行总结,并报告如下。
2016年7月至2017年12月期间我院共完成公民心脏死亡器官捐献(donation after cardiac death,DCD)供肝肝移植163例,年龄≥70岁的受者共有5例(3.06%),均为男性,平均年龄为73.6岁(70~77岁),5例受者原发疾病均为乙型肝炎后肝硬化,其中,合并肝细胞肝癌4例,合并肝性脑病1例,合并腹水3例(表1)。

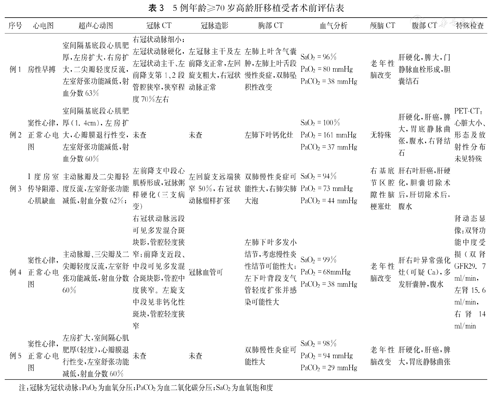
5例年龄≥70岁高龄肝移植受者术前评估表
5例年龄≥70岁高龄肝移植受者术前评估表
| 序号 | 性别 | 血型(ABO) | 年龄(岁) | 术前诊断 | 既往史 | 身高(m) | 体重(kg) | 体重指数 | ECOG评分 |
|---|---|---|---|---|---|---|---|---|---|
| 例1 | 男 | A | 71 | 乙肝肝硬化,肝性脑病 | 2型糖尿病,支气管哮喘,冠心病 | 1.68 | 73 | 25.9 | 2 |
| 例2 | 男 | B | 75 | 乙肝肝硬化,原发性肝癌,双肾囊肿,右肾结石,心功能不全,十二指肠憩室,腹水 | 白内障术后 | 1.65 | 55 | 26.8 | 2 |
| 例3 | 男 | AB | 74 | 肝右叶肝癌,乙肝肝硬化,肝切除术后,腹水 | 肝部分切除术后,胆囊切除术后 | 1.78 | 84 | 23.0 | 1 |
| 例4 | 男 | AB | 70 | 肝右叶肝癌、乙肝肝硬化、腹水 | 高血压、肾病综合症、2型糖尿病 | 1.6 | 60 | 28.5 | 2 |
| 例5 | 男 | B | 77 | 乙肝肝硬化,原发性肝癌 | 高血压、TACE(+) | 1.65 | 71 | 26.8 | 2 |
注:ECOG为美国东部肿瘤协作组体力状态评分;TACE为经导管动脉化疗栓塞术
经详细的术前评估及积极的术前对症治疗后,5例受者术前一般情况稳定,均符合肝移植适应证,且未发现手术禁忌证(表2、表3);

5例年龄≥70岁高龄肝移植受者术前评估表
5例年龄≥70岁高龄肝移植受者术前评估表
| 序号 | ApacheⅡ | ApacheⅢ | Child评分 | Meld评分 | AFP(ng/mL) | ALB(g/L) | Cr(μmol/L) | eGFR(mL·min-1·1.73 m-2) | TB(μmol/L) | CysC(mg/L) | INR | PT(s) |
|---|---|---|---|---|---|---|---|---|---|---|---|---|
| 例1 | 11 | 57 | 8 | 2 | 3.41 | 31.02 | 69 | 89 | 19.37 | 1.54 | 1.25 | 13.8 |
| 例2 | 9 | 56 | 8 | 5 | 16.16 | 29.49 | 71 | 61 | 37.27 | 1.24 | 0.8 | 10.7 |
| 例3 | 7 | 40 | 6 | 4 | 13.32 | 38.38 | 77 | 88 | 25.9 | 1.27 | 0.91 | 11 |
| 例4 | 9 | 73 | 10 | 18 | 81.68 | 29.9 | 118 | 43 | 315.91 | 2.37 | 1.76 | 19.2 |
| 例5 | 8 | 52 | 6 | 1 | 8.32 | 34.62 | 81 | 55.96 | 10.86 | 1.27 | 1.05 | 11.6 |
注:Apache Ⅱ为急性生理学及慢性健康状况评分系统II评分;Apache Ⅲ为急性生理学及慢性健康状况评分系统Ⅲ评分;Meld评分为终末期肝病模型评分;AFP为甲胎蛋白;ALB为白蛋白;Cr为血肌酐;eGFR为肾小球滤过率;TB为总胆红素;CysC为胱抑素C;INR为国际标准化比值;PT为凝血酶原时间

5例年龄≥70岁高龄肝移植受者术前评估表
5例年龄≥70岁高龄肝移植受者术前评估表
| 序号 | 心电图 | 超声心动图 | 冠脉CT | 冠脉造影 | 胸部CT | 血气分析 | 颅脑CT | 腹部CT | 特殊检查 |
|---|---|---|---|---|---|---|---|---|---|
| 例1 | 房性早搏 | 室间隔基底段心肌肥厚,左房扩大,右房扩大,二尖瓣轻度反流,左室舒张功能减低,射血分数63% | 右冠状动脉细小;左冠状动脉硬化,左冠状动主干、左前降支第1、2段管腔狭窄,狭窄程度70%左右 | 左冠脉主干及左前降支正常,左回旋支粗大,右冠状动脉正常 | 左肺上叶含气囊肿,左肺上叶舌段慢性炎症,双肺坠积性改变 | SaO2=96% | 老年性脑改变 | 肝硬化,脾大,门静脉血栓形成,胆囊结石 | |
| PaO2=80 mmHg | |||||||||
| PaCO2=38 mmHg | |||||||||
| 例2 | 窦性心律,正常心电图 | 室间隔基底段心肌肥厚(1.4cm),左房扩大,心瓣膜退行性变,左室舒张功能减低,射血分数60% | 未查 | 未查 | 左肺下叶钙化灶 | SaO2=100% | 无特殊 | 肝硬化,肝癌,脾大,胃底静脉曲张,腹水,右肾结石 | PET-CT:心脏大小、形态及放射性分布未见特殊 |
| PaO2=161 mmHg | |||||||||
| PaCO2=37 mmHg | |||||||||
| 例3 | I度房室传导阻滞、心肌缺血 | 主动脉瓣及二尖瓣轻度反流,左室舒张功能减低,射血分数62%; | 左前降支中段心肌桥形成,冠脉粥样硬化(三支病变) | 左回旋支远端狭窄50%,右冠状动脉瘤样扩张 | 双肺慢性炎症可能性大,右肺尖肺大泡 | SaO2=94% | 右基底节区腔隙性脑梗塞灶 | 肝右叶肝癌,肝硬化,胆囊切除术后,肝切除术后,腹水 | |
| PaO2=73 mmHg | |||||||||
| PaCO2=44 mmHg | |||||||||
| 例4 | 窦性心律,正常心电图 | 主动脉瓣、三尖瓣及二尖瓣轻度反流,左室舒张功能减低,射血分数60% | 右冠状动脉远段可见多发混合斑块影,管腔轻度狭窄;前降支近段、中段可见多发混合斑块影,管腔中度狭窄。左旋支中段见非钙化性斑块,管腔轻度狭窄 | 冠脉血管可 | 左肺下叶多发小结节,考虑慢性炎性结节可能性大;左下叶背段支气管轻度扩张并感染可能性大 | SaO2=99% | 老年性脑改变 | 肝右叶异常强化灶(可疑Ca),多发肝囊肿,腹水 | 肾动态显像:双肾功能中度受损(双肾GFR29.7 ml/min,左肾15.6 ml/min,右肾14 ml/min |
| PaO2=68mmHg | |||||||||
| PaCO2=38 mmHg | |||||||||
| 例5 | 窦性心律,正常心电图 | 左房扩大,室间隔心肌肥厚(轻度),心瓣膜退行性变,左室舒张功能减低,射血分数60% | 未查 | 未查 | 双肺慢性炎症可能性大 | SaO2=98% | 老年性脑改变 | 肝硬化,肝癌,脾大,胃底静脉曲张 | |
| PaO2=94 mmHg | |||||||||
| PaCO2=29 mmHg |
注:冠脉为冠状动脉;PaO2为血氧分压;PaCO2为血二氧化碳分压;SaO2为血氧饱和度
所有受者术前均签署了由医院伦理委员会批准的知情同意书;5例受者术前等待时间为18.75 d(3~34 d);供肝均为DCD来源,热缺血时间均值为7.6 min(7~9 min),冷保存时间均值为5.6 h(4~8 h);术中出血量均值为2400 ml(1000~4000 ml),输血量均值为3812 ml(2200~5450 ml),手术耗时均值为8.65 h(6.5~11.5 h);除例5外,余4例受者术中均保留T型胆道引流管,例1、例4和例5均采用了背驮式肝移植术式,例2和例3采用了原位经典肝移植术式(表4)。

5例年龄≥70岁高龄肝移植受者术中情况表
5例年龄≥70岁高龄肝移植受者术中情况表
| 序号 | 等待时间(d) | 手术时间(h) | 术式 | 出血量(ml) | 输血量(ml) | 心跳骤停 | 无肝期(min) | 冷缺血时间(h) | 热缺血时间(min) | 供体来源 | 死亡原因 | 供者年龄 | 体重指数 | 供肝质量(g) |
|---|---|---|---|---|---|---|---|---|---|---|---|---|---|---|
| 例1 | 20 | 8.25 | 背驮式 | 4000 | 4700 | 无 | 45 | 5 | 7 | DCD | 脑梗死 | 67岁 | 27.34 | 980 |
| 例2 | 6 | 6.5 | 经典 | 1000 | 2200 | 无 | 38 | 6 | 8 | DCD | 脑梗死 | 48岁 | 22.39 | 1620 |
| 例3 | 15 | 11.5 | 经典 | 2000 | 4120 | 无 | 73 | 8 | 7 | DCD | 脑出血 | 62岁 | 19.49 | 1590 |
| 例4 | 34 | 8 | 背驮式 | 1500 | 2590 | 无 | 40 | 4 | 9 | DCD | 脑出血 | 52岁 | 27.06 | 994 |
| 例5 | 3 | 9 | 背驮式 | 3500 | 5450 | 无 | 40 | 5 | 7 | DCD | 脑梗死 | 49岁 | 23.00 | 1560 |
5例高龄受者术中均采用巴利昔单抗诱导,术后予以"他克莫司+吗替麦考酚酸+糖皮质激素"三联方案预防排斥反应,同时,术后均予以预防性广谱抗感染治疗(抗细菌、真菌及病毒等),除常规接受镇痛镇静、护肝、利尿、护胃、促进肝细胞生长、控制血糖及血压、扩管、抗凝、补充白蛋白及改善微循环等常规治疗以外,待受者意识清醒后,均鼓励其进行呼吸功能锻炼,积极雾化排痰;出现胸腔积液者,均予以穿刺引流,并鼓励受者进行呼吸锻炼及床上运动以促进肺功能恢复;拔除胃管及腹腔引流管,尽早予以经口进食促进胃肠道功能恢复等快速康复措施,5例受者术后重症监护室(ICU)停留时间均值为4.6 d(2.5~7 d),气管插管时间均值为32.8 h(22~42 h),术后住院天数为23.6 d(10~34 d),均顺利康复出院。随访至今,除例1出现腹部切口疝及例4出现新发心脏早搏和药物所致外周神经系统并发症(手抖,失眠)之外,无其他并发症,均存活良好,其术后存活时间均值为17.23个月(3.97~20.9个月,表5)。

5例年龄≥70岁高龄肝移植受者术后恢复情况表
5例年龄≥70岁高龄肝移植受者术后恢复情况表
| 序号 | 气管插管时间(h) | ICU停留时间(d) | 术后住院时间(d) | T管 | 目前情况 | 存活时间(个月) |
|---|---|---|---|---|---|---|
| 例1 | 42 | 6 | 34 | 有 | 切口疝,肝肾功能正常 | 20.90 |
| 例2 | 22 | 5 | 28 | 有 | 良好,肝肾功能正常 | 20.87 |
| 例3 | 38 | 7 | 25 | 有 | 良好,肝肾功能正常 | 20.00 |
| 例4 | 29 | 2.5 | 21 | 有 | 新发心脏早搏,药物所致神经系统并发症(手抖,失眠),肝肾功能正常 | 7.17 |
| 例5 | 33 | 2.5 | 10 | 无 | 良好,肝肾功能正常 | 3.97 |
目前,肝移植等待受者的年龄上限已逐渐由50岁上升到70岁,甚至更大,而且,受者中高龄受者(>70岁)的比例也呈逐年升高的趋势[2,5]。据Su等报道[5],在2002年至2014年之间,肝移植等待者的平均年龄已由51.2岁增至55.7岁,≥60岁的比例由19%升至41%,而≥70岁的比例也由1.4%升至3.1%。本组年龄≥70岁的受者共有5例(3.06%),其比例构成与国内外报道类似。
对于高龄肝移植受者而言,严谨而科学的术前评估可以降低其肝移植手术的风险,尤其是降低术后早期的严重并发症的发生率。在本组5例高龄受者中,术前的APACHE III评分均值为55.6分,Child-Pugh评分均值为7.6分,Meld评分均值为6分,都表明本组高龄受者术前的一般状况均较稳定,也是其术后顺利康复并取得较好临床效果的重要前提之一。
由于高龄的肝病患者大多容易伴随出现其他器官疾患,尤其是心脏功能,对高龄受者肝移植手术的成功与否具有重要影响[1,3,5,6]。李世朋等[1]的研究纳入了152例肝移植受者(>60岁为高龄组,共13例),结果发现,高龄肝移植受者的主要死亡原因分别为心血管事件(30.77%)、脑血管事件(23.08%)及肺部感染(15.38%)等。而本研究中,5例高龄受者的心脏射血分数都高于60%,其中,3例受者的冠脉造影提示结果尚可,无需放置冠脉支架,同时,我们对其中3例受者采用了背驮式肝移植术式,最大程度的降低了无肝期对受者心脏功能的打击,从而提高了手术成功率。
既往研究显示,老年肝移植术后发生严重感染、急性肾衰竭及急性排斥反应等并发症的发生率并不高于年轻病例,但围手术期感染的预防以及肾功能的维护对其预后仍然具有重要意义。本中心对肝移植术后的抗感染治疗格外重视,均予早期预防性广谱抗生素治疗,使得5例受者中仅有2例受者术后出现轻症感染,且均经对症治疗后好转;此外,在本组病例中,例4术前存在双肾功能中度受损(表2),故于术中予以背驮式肝移植以缓解肾脏淤血,且术后密切监测肾功能变化,最终,该受者的肾功能没有出现恶化且血肌酐逐渐恢复正常水平。因此,从本组病例来看,手术前的合并症并未影响高龄受者预后,但也许与病例较少且随访时间略短有关(平均随访时间为17.23个月)。
目前,关于"肝移植手术是否能够使得高龄受者从中获益"的争论,仍然没有一个公认的结论。Aduen等[3]分析1998年至2009年间的84例(42例为≥70岁,42例为<60岁)肝移植受者资料后发现,高龄组的死亡风险或移植物丢失风险并没有显著性升高。而在另一项纳入12445例(≥70岁323例,18~69岁12122例)肝移植受者的大样本研究中[2],Wilson等发现,与低龄受者组相比,尽管高龄受者组移植时的Meld评分均值更低(15分和19分,P<0.0001),在大型器官移植中心接受手术的可能性更大(46%和33%,P<0.0001),且更容易被匹配上年龄>60岁的供者(24%和15%,P<0.0001),但两组之间的住院时间、院内死亡率、30 d内再次入院率、移植物存活率和受者长期存活率的差异均没有统计学意义。而与之相反的是,在另一组含478例病例的临床研究中(>60岁的受者共91例)[7],虽然术后近期效果无明显差别,但老年组的5年及10年存活率均略低于年轻组。近期一项纳入了近10万例成人肝移植数据的研究也表明[8],与年龄<70岁的受者相比,年龄≥70岁受者的5年存活率更低(不论其原发病是否为肝癌或为丙肝),且高龄受者术后死亡率也明显高于低年龄组。
我们认为,导致这种"分歧"的原因可能是随着术后时间延长,高龄受者比年轻受者更容易罹患与肝移植无直接关系的疾病;而且,在同等严重的病情基础上,如果都未接受肝移植,与年轻患者相比,高龄患者的预后同样也将更差[5]。不过,考虑到其术后的预期存活时间仍可超过未行移植者的预期存活时间,因此,在病情轻重程度类似的前提下,高龄受者与年轻受者的肝移植手术收益是类似的,因此,我们既不应该将高龄单独作为肝移植手术的一个禁忌证,也不应该将高龄作为接受肝移植手术的优先因素。因此,对一些术前一般情况较稳定,心、肺、肾功能基本正常,无严重糖尿病的高龄肝移植等待受者,在予以科学及合理的术前评估后,仍可考虑肝移植手术。





















