
使用感染供者是扩大标准供者的重要部分,目前趋势下能有效缓解供者利用率及器官需求的矛盾。目前尚缺乏可靠及系统性评估供者来源性感染的风险及对移植物预后影响的报道,本文就供者来源性感染的定义及感染病因、流行病学进行综述,并对供者筛查及管理提出建议。
版权归中华医学会所有。
未经授权,不得转载、摘编本刊文章,不得使用本刊的版式设计。
除非特别声明,本刊刊出的所有文章不代表中华医学会和本刊编委会的观点。
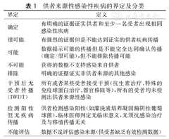
2005年美国要求OPTN(Organ Procurement Transplant Network)上报所有潜在供者传播事件,目前美国、意大利和西班牙国家已出台移植感染管理相关政策,强制上报疑似或确认的供者来源感染事件,一些地区,包括南美、非洲和亚洲的部分地区,尚无对移植不良事件报告的要求[1]。为统一供者来源的传染病感染/传播(donor-derived infection/transmission,DDI/DDT)定义,2009年欧洲器官移植学会开展NOTIFY项目明确供者传播事件的定义及分类,以期标准化命名和促进全球跟踪移植相关传染病传播的研究[2]。由于供受者匹配及感染筛查的复杂性,潜在的DDT被分为确定、很可能、可能、不可能、排除、干预后无受者传播(intervention without disease transmission,IWDT)、阳性检测无明显疾病传播及无法评估(表1)。此项定义的制定,为规范记录和报告DDT事件提供了极大帮助。

供者来源性感染性疾病的界定及分类
供者来源性感染性疾病的界定及分类
| 界定 | 定义 |
|---|---|
| 确定 | 有明确的证据证实供者和至少一名受者出现相同感染性疾病 |
| 很可能 | 有强烈的证据但是不能达到证实的供者疾病传播 |
| 可能 | 数据提示可能的传播但是不能完全达到确认传播(确定/很可能),但不能排除传播可能 |
| 不可能 | 获得的数据不支持感染来自供者 |
| 排除 | 明确的证据证实非供者来源的其他感染 |
| 干预后无受者传播(IWDT) | 所有或者某些受者接受干预(抗生素治疗、特殊的免疫球蛋白治疗、器官移除等),所有的受者均未检测出供者来源性感染 |
| 检测阳性但无疾病传播 | 供者检测感染阳性(如灌洗液培养凝固酶阴性葡萄球菌),临床医师判定无临床意义,无须抗感染治疗及与移植传播无关 |
| 不能评估 | 数据不足评估感染来源(供受者缺乏有效检测数据) |
除了常规的血培养、痰培养等直接检测微生物手段外,候选器官捐献供者和受者感染普遍采用基于抗体的血清学检测。然而,对于免疫功能受损的宿主,血清学检测通常对急性感染的诊断无效。其次,抗体检测存在窗口期(机体对病原体产生抗体反应需在最初感染暴露后数周至数月)易得出假阴性结果。其他增加假阴性结果如:复苏过程的血液稀释、不正确取样及测试质控不佳,需技术员在特定背景下解释检测结果。核酸检测技术(nucleic acid testing,NAT)采用信号放大技术检测病毒核酸,快速和准确地排查感染隐患,相比血清学更敏感,大大缩短了窗口期,已被推荐用于补充乙肝、丙肝、HIV、BK病毒等血清学检测手段[1,3]。研究对比发现,艾滋病NAT需5.6~10.2 d,比血清检测窗口期22~180 d缩短至少12 d;乙肝和丙肝检测也发现至少缩短12 d和30 d[3,4]。但NAT假阳性多见,器官丢弃率增加,且病毒隐藏期、低病毒载量及短期的病毒血症也可导致NAT假阴性,实验室甚至未统一检测阈值。限制NAT在各大移植机构推广的因素还包括:成本昂贵、全手工、不能实现批量操作。其他高水平检测技术,如高通量测序技术、全基因组测序技术在确认供受者菌株的同质性方面发挥独特价值[5,6]。尽管分子生物学检测手段不断发展,微生物鉴定受限于对物种水平认识,简单菌株判定一致仍不能确定供受者菌属同源性。不正确的结果记录、采样的污染、脱离临床的报告结果解读以及实验室结果沟通延迟将导致DDI的发生和不必要的器官丢弃[7]。以上突出了移植感染筛选评估对准确及快速检测的需求,急需优化检测手段指导预防策略和分配器官以降低受者感染的风险。
DDI可分为可预期及不可预期传播感染[1,8]。其中可预期指在大多器官移植中心常规筛查并诊断技术成熟、敏感性高的感染病原体,如:乙肝、丙肝、EB病毒及刚地弓形虫(中国少见),一旦器官移植医师掌握有证据的感染信息及可估计感染发生的可能性及可应对的感染即可归类为可预期DDI。相反的,获取前未明确的供者感染信息而在移植术后至少一个受者发生同种感染传播(如:狂犬病、淋巴细胞性脉络丛脑膜炎病毒或结核病)或者供者标本回顾性检测证实存在传播都应被定义为意外DDI。意外DDI事件在移植器官买卖合法化、非法移植旅游国家多见。器官获取通常在恶劣的环境中进行,没有适当的感染控制措施,发病率和死亡率相比常规来源供者显著增加[9]。意外病原体传播到非流行区,当地缺乏病种相关检测或未严格质量把关的情况下,将造成不可意料和难以控制的DDI爆发,例如美国爆发的西尼病毒或意大利的基孔肯雅热病毒。因此来自特殊区域的供者应进行积极筛查,随着"进口"移植物的发展,了解其他国家地区的流行病学很有必要[10]。
由于HIV缺乏有效治疗及最佳诊断手段,1988年国际全面禁止使用已知或者怀疑艾滋病病毒感染供者,逆转录疗法的出现将艾滋病治疗从判死刑转变成慢性病。基于器官稀缺期间公平解决分配问题,2011年HOPE提出新算法,将HIV+供肝/供肾移植给HIV+受者,2013年11月21日经众议院和参议院通过,签署成为法律。所有计划实施的移植机构需提供当地机构审查委员会批准的文件并提交定期数据监测安全报告,目前仍在小范围测试阶段[11]。南非临床试验队列仅观察到与HIV相关肾病相似的组织学变化但并非移植后肾功能损害的主要原因。在HIV+受者中免疫排斥反应的发生率高2~4倍,机制尚未明确。HIV1/2抗体已纳入供受者传染病常规筛查项目:过去2年内吸毒成瘾,在过去6个月内多个性伴侣,乙型或丙肝肝炎病毒感染者的性伴侣,怀疑HIV或人类T淋巴细胞病毒(HTLV-I/II)感染者或在过去3个月内有监禁史的供受者,均强烈建议联合血清抗体检测和NAT进行扩展筛查[12]。
乙肝表面抗原(HBsAg)和核心抗体(HBcAb)是筛查供者感染的血清学证据。目前HBsAg+的移植受者经过长期抗病毒药物及乙肝免疫球蛋白治疗,可实现100%HBsAg转阴。既往有少数报道HBV通过移植传播导致肝炎爆发死亡及移植传播的乙肝相关肾病并发症的案例,使用乙肝高传播风险的肝移植物的安全性仍然未知[13,14,15]。文献报道供者抗HBcAb+是HBV复发的一个低风险因素,抗病毒治疗充分情况下使用抗HBcAb+供者是安全的,已广泛用于非肝脏器官移植,自身具有保护性免疫的受者在移植后可不用抗病毒治疗[16,17]。相比之下,研究HBsAg阳性供者传播的报道较少。供肝多考虑用于HBsAg阳性、免疫接种后HBsAb滴度≥10 IU/ml及自然感染对肝炎有免疫力的受者[18]。实体器官移植后新发HBV感染风险如下[19]:(1)移植器官种类及体积。由于移植肝存在大量cccDNA,肝移植后复发率为40%~80%,而HBcAb+伴HBsAg-供者在阴性受者传播HBV的风险是心、肺移植小于1%,肾移植约27%。(2)受者移植前HBV的状态。DNA阳性受者复发率为96%,阴性受者仅29%[20]。HBsAg阳性受者由于双重抗原暴露,清除病毒能力较HBV阴性受者弱[14]。但也有人认为阳性受者存在记忆T细胞,更快速激活抗病毒免疫[21]。(3)抗病毒预防是否充分。(4)类固醇的迅速撤离及HCV的共感染,HLA匹配可能利于抑制HBV的复制[21]。因此供者及受者应定期监测,必要时长期抗病毒治疗;定期HBIG输注或口服拉米夫定对预防移植HBV原发感染有效,移植前未抗病毒治疗的HbsAg+受者应在移植后立即启动抗病毒治疗。丙肝阳性供者器官通常被排除在移植选择之外,仅优先分配给HCV感染的受者;甲肝、戊肝病毒尚无DDI传播的报道及建议。
疱疹病毒人群感染率高。CMV血清阳性的受者移植后可能发生病毒再激活或供者来源感染。Epstein-Barr病毒与移植后淋巴组织增生性疾病进展有关,小儿移植需定期监测及随访。人类疱疹病毒-6感染后在单核细胞终身潜伏,实体器官移植后供者来源的HHV-6感染的报告较少,移植后感染多为机会性感染。小于2岁儿童免疫尚未健全,移植后HHV-6感染多认为是DDI事件,成人感染罕见。
梅毒不是器官捐献的禁忌证,建议用非密螺旋体测定法(RPR)筛选供者,必要时予密螺旋体免疫测定法(TPPA)确认梅毒感染[22]。梅毒很少经器官移植传播,已有确诊的梅毒传播及梅毒阳性供者经治疗后成功未传染给受者的报道[23]。对供体梅毒阳性的器官受者应进行持续的抗梅毒治疗。
MTB在DDI中最常见是肺移植,其他肝肾同样有报道,在结核病流行区,DDI中MTB感染高达15%,受者死亡率高达30%[23,24]。大多数MTB感染归因于受者中潜伏感染的再激活。供者有潜伏结核病史,即使缺乏活动性感染证据都应对受者预防性抗结核治疗。建议肺移植受者行标准治疗方案[24]。
弓形虫病好发于AIDS和心脏移植受者[25]。弓形虫卵囊潜伏在于心脏组织,因此非心脏移植者发生率较低。血清学不匹配的供者和心肺受者(供者+/受者-)在缺乏寄生虫预防的情况下,弓形虫流行率高达75%。甲氧苄啶-磺胺甲恶唑(TMP-SMX)已报道可有效预防移植后弓形虫病[26]。
潜在供者细菌或真菌感染发生率高达19.2%[27]。美国疾病传播咨询委员会统计5年数据发现86%真菌和细菌感染发生在移植术后1个月[28]。受者围手术期免疫抑制剂尚未起效易发生机会性感染,包括院内获得的耐药菌、自身潜伏病原体及DDI[29]。委员会对2013年284例潜在供者来源传播疾病事件进行筛选及分类[30]:供者感染占71.4%,其中细菌、真菌、病毒、寄生虫分别占48.7%、18.2%、30.5%及2.4%。细菌感染的99例中,革兰阳性菌占41.4%,包括葡萄球菌(包括敏感甲氧西林和耐甲氧西林金葡菌及凝固酶阴性的葡萄球菌)占32.3%,分枝杆菌属占19.12%;革兰氏阴性菌占10.1%,包括大肠杆菌、克雷伯菌和肠杆菌。DDI预后不容乐观。美国器官获取和移植网络报道34例确诊DDI细菌感染受者中9例死亡[31]。中南湘雅医院[32]总结67例DCD肝移植感染事件,DDI占4.5%,以多重耐药克雷白杆菌及产气杆菌为主,随访3月死亡率及器官丢失率均为33.3%。对比非DDI受者死亡率和器官丢失率分别为9.4%和4.7%。该研究发现供者感染以G+菌感染为主,但传播多是G-菌,与文献报道DDT 80%是G-菌一致[33]。Mularoni等[33]建议SOT早期合理抗生素治疗有效减少受者耐碳青霉烯肠杆菌感染的发生,其他报道持相反观点[34]。移植受者住院2 d即可发生多重耐药菌感染,死亡率高,建议密切监测[35]。国际组织美国移植学会AST、欧洲临床微生物学及传染病学会ESCMID及西班牙移植感染学会REIPI分别在2013年、2014年、2018年提出供者多重耐药细菌感染筛查预防及管理推荐[36]:常规鼻及皮肤筛查MRSA,阳性者常规术前抗生素预防,定植者鼻内应用2%的局部莫匹罗星及氯己定去定植;怀疑VRE爆发需监测,也建议术前抗生素预防,定植者无推荐;注意手部卫生及污染隔离。对于G-MDR病原菌,爆发时期推荐筛查并个体化治疗;MDR非发酵菌感染的肺移植供者建议取肺灌洗液;MDR-肠杆菌阳性供者应接受最少7 d的敏感抗生素治疗,拒绝MDR-肠杆菌尿路感染供肾及肺部感染的供肺;MDR-铜绿假单胞菌供者谨慎接受;CR-AB感染供者可接受;肺移植受者应特别预防ESBL。减少移植前后不必要的抗生素使用及导管及时撤除。尚未出台更加全面的接受菌血症供者的特定标准。
呼吸道病原体通过肺移植传播率大于40%。大部分移植中心倾向丢弃G-细菌或真菌感染的供肺,持不同意见的是受者存活率并不受肺部感染影响[37]。治疗上,DDI相关的金黄色葡萄球菌,铜绿假单胞菌和念珠菌属更容易引起如菌血症、心肌炎或真菌性动脉瘤等严重的早期并发症,建议供者靶向抗菌治疗48 h或更长时间。对住院超过48~72 h供者,受者应接受7~14 d广谱抗菌治疗。指南推荐MRSA菌血症的供受者至少抗感染治疗2周,免疫低下者延长至4周[38]。
移植感染前3名真菌:白色念珠菌、曲霉菌及隐球菌[39,40]。供者真菌感染占感染类别的18.2%,DDI相关白色念珠菌感染死亡率10%[30]。真菌性动脉瘤破裂移植物丢失的报道多见且死亡率较高。即使充分抗真菌治疗,真菌顽固定植、深部真菌感染及复发、抗真菌药物耐药使治疗困难[41,42]。
基于低供者成本及缩短等待移植时间,"旅游移植"、跨国供者及全球流动性增加,罕见传染病传播以及耐药菌传播风险增加。移植感染的风险评估应充分考虑流行病学[8]。不同流行区推荐筛查的项目具有地域特色,现有报道的移植感染的发病率不同估计与之有关。另一方面,对特殊病原体的筛查需要专业实验室进行,非流行地区诊断相对困难的。对于跨地区供者,移植中心及OPO需充分考虑既往旅游地及供者来源问题。
临床器官捐献到获取捐献器官的时间间隔大约为4~12 h,获取前筛查感染是十分困难,是死亡后器官捐献供者来源的感染传播比亲属活体器官捐献供者显著增高的重要原因。美国5年移植感染数据统计:亲属活体器官捐献供者感染发生率为0.08%,远低于器官捐献供者的1.9%[30]。器官捐献供者DDI发生率为0.4%,是亲属活体器官捐献供者的20倍。亲属活体器官捐献供者筛查感染的优势在于无限制筛查时间、病史全面、感染筛查无须等待窗口期,最重要的是可进行足疗程抗感染治疗。建议亲属活体器官捐献供者HBV、HCV和HIV筛查在移植前7~10 d重复,以追踪近期感染发生。
DDI在肝移植受者相比其他实体器官移植发生率更高。首先,肝脏相比其他器官占有更多体积和血液,是病原体较大的藏身之所;其次,捐献者濒临死亡状态下,肝Kupffer细胞发挥不完全吞噬作用,病原体被吞噬但未完全消灭,导致传播;供体血流不稳定,抗生素药代动力学受影响,抗菌效力不足;同时受者移植前后脾功能亢进恢复慢,低白细胞血症不利于病原体清除;用药未考虑药物分布,大多数抗生素在肝脏分布不佳[34]。
国际上各移植中心报道的发病率并不一致,原因在于:(1)DDI的标准不统一,选择病原学检测的项目和记录的病原体范围不一致。(2)地区流行病种的差异。(3)实验室检测技术参差不齐。(4)供者筛选标准不一致,某些纳入的供者可能在其他国家中心已被丢弃。(5)样本非随机抽查不具有代表性且来自异地获取的供者缺乏体液培养结果,无法纳入评估。(6)目前几乎所有供者都进行病原筛查,相比以往发病率增加。目前已统一DDI的定义,全球急需统一评估标准并规范报告。
扩大标准供者利用逐渐合法化,使用感染性供者是移植必然趋势,尽管各中心积极完善供受者筛查方案、围手术期供受者使用预防/治疗性抗生素等,仍不能避免感染不良结局。以下总结部分建议拟减少DDI的发生:(1)院内或者院外积极沟通,充分了解供者生活史及医疗史。(2)器官保存液的培养应常规化进行,注意保存供者及受者的血液及组织学标本,利于回顾性诊断。(3)规范获取程序,避免胃肠道损伤引起肠道菌群扩散。(4)对供者实验室培养结果进行审查,实时监测追踪,严重感染供者严格隔离,临床医师可根据经验及血培养结果临床怀疑并积极干预。(5)感染阳性供者建议接受至少14 d抗感染治疗并隔离;发现来自同一供者的受者DDI时,应考虑对同一器官接受者进行同样抗感染治疗,即使培养阴性。(6)实验室建立快速输送通道,及时反馈临床中心及器官获取组织;根据流行病学更新技术,引进快速高效的生物筛查方法[33]。
DDI筛查很难实施而且花费较大人力物力,当前已发表的流行病学报告对DDI辨识较低且多为选择性报告。在美国、意大利,尽管完善了供者获取系统等管理部门,排除和确认供者来源感染仍是困难的。各国应建立标准化和强制性的事故报告系统,重视数据共享及有效沟通,促进供者流行疾病传播和危险因素研究,以估计DDI的真实发生率,指导器官移植团队循证筛选供者和管理受者。
所有作者均声明不存在利益冲突





















