
探讨肝脏移植术中大量输血的影响因素,并建立大量输血的预测模型。
回顾性分析南京大学医学院附属鼓楼医院2018年度肝脏外科同一肝移植小组进行的103例肝移植受者资料,根据受者术中红细胞输注量分为大量输血组(≥12 U)40例和非大量输血组(<12 U)63例,比较分析两组受者的一般情况和术前指标,用Logistic回归分析法得出肝移植术中大量输血的预测模型。
大量输血组和非大量输血组在性别、年龄、血型等方面差异无统计学意义(P>0.05),而术前诊断、血红蛋白(Hb)、血细胞比容(HCT)、血小板计数(PLT)、国际标准化比值(INR)、凝血酶原时间(PT)、部分活化凝血活酶时间(APTT)、凝血酶时间(TT)、血清总胆红素(TBIL)、血清直接胆红素(DBIL)、终末期肝病模型(MELD)评分等指标与术中大量输血存在相关性(P<0.05)。通过Logistic回归分析,得出肝移植术中大量输血的预测模型为Y=3.545-0.112×HCT-0.009×PLT+0.005×DBIL。其预测值经受试者操作特征曲线曲线分析得出曲线下面积为0.813,灵敏度和特异度分别为80.0%和71.4%,约登指数(Youden's index)为0.514,即Y≥0.514时则可能发生术中大量输血。
肝移植受者术前HCT、PLT和DBIL可以作为术中大量输血的独立预测因素,其预测模型有较好的灵敏度和特异度。
版权归中华医学会所有。
未经授权,不得转载、摘编本刊文章,不得使用本刊的版式设计。
除非特别声明,本刊刊出的所有文章不代表中华医学会和本刊编委会的观点。
肝移植是救治急性或慢性终末期肝病的有效手段,能有效提高患者生活质量[1]。但肝移植手术过程复杂、时间长、创面大,导致术中失血过多,需大量输血,并发症多,这些对移植手术效果造成一定的影响。本文通过对103例肝移植受者资料的回顾与总结,分析影响术中大量输血的影响因素,做出是否大量输血的预测模型,为临床肝移植术中输血治疗提供参考,促进合理用血。
南京大学医学院附属鼓楼医院2018年1月至2018年12月肝脏外科同一肝移植小组进行肝脏移植术103例,男77例,女26例,年龄(48.34±11.53)岁(23~71岁),术前诊断肝细胞癌39例,肝功能衰竭21例,肝硬化41例,其他2例(原发性供肝无功能1例﹑成人遗传性代谢性疾病1例)。
受者输注的血液制剂由南京市红十字血液中心提供,其质量符合国家标准《全血和成分血质量要求》GB18469-2012的规定。各血液制剂以国际标准单位(U)为计算单位,
200 ml全血制备的去白细胞悬液红细胞(red blood cells in additive solution leukocytes reduced)为1U,新鲜冰冻血浆(fresh frozen plasma,FFP)100 ml为1 U,400 ml全血制备的冷沉淀凝血因子(cryoprecipitated antihemophilic factor)为1 U约25~30 ml,单采血小板(apheresis platelets)治疗量为10 U约250~300 ml。
受者以术中红细胞输注量12 U为界,分为术中红细胞输注量≥12 U的大量输血组(MBT组)40例和红细胞输注量<12 U的非大量输血组(NBT组)63例[2]。MBT组红细胞输注量(20.90±10.36)U,明显多于NBT组的(4.84±2.85)U(P<0.001)。
收集资料包括受者性别、年龄、诊断、血型、是否有上腹部手术史术、是否严重脾亢、是否有门静脉血栓病史、是否肝性脑病、是否门脉高压、腹水量、术前血红蛋白(Hb)、血细胞比容(HCT)、血小板计数(PLT)、国际标准化比值(INR)、凝血酶原时间(PT)、部分活化凝血活酶时间(APTT)、凝血酶时间(TT)、纤维蛋白原(Fib)、丙氨酸转氨酶(ALT)、天冬氨酸转氨酶(AST)、乳酸脱氢酶(LDH)、血清总胆红素(TBIL)、血清直接胆红素(DBIL)、总蛋白(TP)、白蛋白(ALB)、血尿素氮(BUN)、肌酐(Cr)和终末期肝病模型(MELD)评分等。MELD评分=9.6×ln Cr(mg/dl)+3.8×ln TBIL(mg/dl)+9.57+11.2×ln INR+6.4×病因(胆汁淤积性和酒精性肝硬化为0,其他为1)。
符合正态分布的结果以Mean±SD表示,组间比较采用t检验,等级计数资料采用χ2检验。对所有术前资料进行Logistic单因素分析,将P<0.05即视为单因素有意义,作为自变量X,术中是否大量输血作为因变量Y,进行多因素Logistic回归分析(向后步进法),得出肝移植术中大量输血的预测模型。对模型系数进行Omnibus检验,对预测模型用ROC曲线分析,得出其模型的约登指数和灵敏度、特异度,所有数据均采用SPSS 25.0统计软件进行处理,以P<0.05为差异有统计学意义。
性别、年龄、血型、是否有上腹部手术史术、是否严重脾亢、是否有门静脉血栓病史、是否肝性脑病、是否门脉高压、腹水量、ALT、AST、LDH、ALB、BUN和Cr与受者术中大量输血无相关性(P>0.05);而术前诊断、Hb、HCT、PLT、INR、PT、APTT、TT、TBIL、DBIL和MELD评分与术中大量输血存在相关性(P<0.05)。(表1、表2)

103例肝移植受者术前一般情况比较(例)
103例肝移植受者术前一般情况比较(例)
| 分组 | 例数 | 性别 | 年龄(岁) | 术前诊断 | 血型 | |||||||
|---|---|---|---|---|---|---|---|---|---|---|---|---|
| 男 | 女 | 肝细胞癌 | 肝功能衰竭 | 肝硬化 | 其他 | A型 | B型 | O型 | AB型 | |||
| 非大量输血组 | 63 | 49 | 14 | 46.95±11.79 | 31 | 8 | 23 | 1 | 26 | 20 | 9 | 8 |
| 大量输血组 | 40 | 28 | 12 | 50.53±11.04 | 8 | 13 | 18 | 1 | 14 | 9 | 11 | 6 |
| 统计值 | χ2=0.784 | t=-1.536 | χ2=10.765 | χ2=3.286 | ||||||||
| P值 | 0.376 | 0.128 | 0.013a | 0.350 | ||||||||
| 分组 | 上腹部手术史 | 严重脾亢 | 门静脉血栓病史 | 肝性脑病 | 门静脉高压 | 腹水量(ml) | |||||
|---|---|---|---|---|---|---|---|---|---|---|---|
| 是 | 否 | 是 | 否 | 是 | 否 | 是 | 否 | 是 | 否 | ||
| 非大量输血组 | 20 | 43 | 11 | 52 | 5 | 58 | 6 | 57 | 4 | 59 | 628.57±820.00 |
| 大量输血组 | 8 | 32 | 7 | 33 | 4 | 36 | 9 | 31 | 2 | 38 | 942.50±90 2.39 |
| 统计值 | χ2=1.705 | χ2<0.001 | χ2=0.131 | χ2=3.311 | χ2=0.081 | t=-1.821 | |||||
| P值 | 0.192 | 0.996 | 0.718 | 0.069 | 0.776 | 0.072 | |||||
注:aP<0.05差异有统计学意义

103例肝移植受者术前实验室结果比较(Mean±SD)
103例肝移植受者术前实验室结果比较(Mean±SD)
| 分组 | 例数 | Hb(g/L) | HCT(%) | PLT(×109/L) | INR | PT(s) | APTT(s) | TT(S) | Fib(g/L) | ALT(U/L) |
|---|---|---|---|---|---|---|---|---|---|---|
| 非大量输血组 | 63 | 122.4±27.6 | 36.3±7.4 | 125.3±91.7 | 1.4±0.7 | 16.4±7.6 | 35.0±14.3 | 20.6±3.0 | 2.5±2.6 | 216.7±416.1 |
| 大量输血组 | 40 | 100.0±20.0 | 29.2±5.9 | 68.4±44.4 | 1.9±0.8 | 21.0±8.5 | 41.2±13.7 | 23.1±4.9 | 1.7±0.9 | 192.7±417.6 |
| t值 | 4.759 | 5.114 | 4.21 | -3.078 | -2.88 | -2.158 | -2.915 | 1.859 | 0.285 | |
| P值 | <0.001a | <0.001a | <0.001a | 0.003a | 0.005a | 0.003a | 0.005a | 0.066 | 0.776 |
| 分组 | 例数 | AST(U/L) | LDH(U/L) | TBIL(μmol/L) | DBIL(μmol/L) | TP(g/L) | ALB(g/L) | BUN(μmol/L) | Cr(μmol/L) | MELD评分 |
|---|---|---|---|---|---|---|---|---|---|---|
| 非大量输血组 | 63 | 342.7±945.9 | 107.1±56.2 | 103.6±139.2 | 57.0±77.7 | 64.3±12.5 | 36.3±7.2 | 263.0±121.0 | 61.4±19.0 | 8.7±8.6 |
| 大量输血组 | 40 | 404.2±1002.3 | 121.9±80.7 | 217.7±207.9 | 121.6±116.0 | 61.5±7.9 | 36.0±4.2 | 238.5±149.0 | 71.5±45.9 | 15.0±10.9 |
| t值 | -0.314 | -1.098 | -3.058 | -3.103 | 1.278 | 0.23 | 0.911 | -1.327 | -3.266 | |
| P值 | 0.754 | 0.275 | 0.003a | 0.003a | 0.204 | 0.818 | 0.364 | 0.191 | 0.001a |
注:Hb(血红蛋白),HCT(血细胞比容),PLT(血小板计数),INR(国际标准化比值),PT(凝血酶原时间),APTT(部分活化凝血活酶时间),TT(凝血酶时间),Fib(纤维蛋白原),ALT(丙氨酸转氨酶),AST(天冬氨酸转氨酶),LDH(乳酸脱氢酶),TBIL(血清总胆红素),DBIL(血清直接胆红素),TP(总蛋白),ALB(白蛋白),BUN(血尿素氮),Cr(肌酐),MELD(终末期肝病模型),aP<0.05差异有统计学意义
手术时间、失血量、各成分血输注量两组间差异有统计学意义(P<0.05,表3)。

103例肝移植受者术中情况比较(Mean±SD)
103例肝移植受者术中情况比较(Mean±SD)
| 分组 | 例数 | 手术时间(min) | 无肝期时间(min) | 失血量(ml) | 新鲜冰冻血浆(U) | 冷沉淀凝血因子(U) | 单采血小板(治疗量) |
|---|---|---|---|---|---|---|---|
| 非大量输血组 | 63 | 301.24±61.10 | 34.76±11.11 | 1437.70±818.08 | 16.95±9.65 | 3.98±6.34 | 0.65±0.85 |
| 大量输血组 | 40 | 335.28±77.85 | 38.33±13.17 | 4675.00±3715.43 | 36.59±13.80 | 16.16±14.06 | 1.75±0.98 |
| t值 | -2.474 | -1.475 | -5.428 | -8.493 | -5.158 | -6.041 | |
| P值 | 0.015 a | 0.143 | <0.001a | <0.001a | <0.001a | <0.001a |
注:aP<0.05差异有统计学意义
Logistic单因素分析显示Hb、HCT、PLT、INR、PT、APTT、TT、Fib、TBIL、DBIL和MELD是肝移植术中发生大量输血的预测因素(表4)。

单因素Logistic回归分析法分析影响肝移植术中大量输血的因素
单因素Logistic回归分析法分析影响肝移植术中大量输血的因素
| 变量 | OR | 95%可信区间 | P值 |
|---|---|---|---|
| 肝性脑病 | 2.758 | 0.898~8.468 | 0.076 |
| 腹水量 | 1.000 | 1.000~1.001 | 0.095 |
| 血红蛋白(Hb) | 0.964 | 0.946~0.982 | <0.001a |
| 血细胞比容(HCT) | 0.859 | 0.800~0.922 | <0.001a |
| 血小板计数(PLT) | 0.987 | 0.979~0.995 | 0.002a |
| 国际标准化比值(INR) | 2.385 | 1.292~4.402 | 0.005a |
| 凝血酶原时间(PT) | 1.074 | 1.018~1.133 | 0.009a |
| 部分活化凝血活酶时间(APTT) | 1.033 | 1.000~1.066 | 0.047a |
| 凝血酶时间(TT) | 1.183 | 1.057~1.324 | 0.004a |
| 纤维蛋白原(Fib) | 0.557 | 0.344~0.902 | 0.017a |
| 血清总胆红素(TBIL) | 1.004 | 1.001~1.006 | 0.003a |
| 血清直接胆红素(DBIL) | 1.007 | 1.002~1.01 | 0.002a |
| 终末期肝病模型(MELD)评分 | 1.069 | 1.024~1.117 | 0.003a |
注:aP<0.05差异有统计学意义
通过Logistic多因素回归分析(向后步进法),得出回归方程为Y=3.545-0.112×HCT-0.009×PLT+0.005×DBIL,以此作为肝移植术中大量输血发生的预测评分的模型,结果见表5。模型系数的Omnibus检验显示P<0.001,说明此模型有意义;该模型准确预测率为75.2%。

多因素Logistic回归分析法分析影响肝移植术中大量输血的因素
多因素Logistic回归分析法分析影响肝移植术中大量输血的因素
| 项目 | 系数 | OR | 95%可信区间 | P值 |
|---|---|---|---|---|
| HCT | -0.112 | 0.894 | 0.824~0.970 | 0.007 |
| PLT | -0.009 | 0.991 | 0.983~1.000 | 0.048 |
| DBIL | 0.005 | 1.005 | 1.000~1.010 | 0.040 |
| 常量 | 3.545 | 34.627 | - | 0.007 |
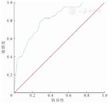
预测评分模型经ROC曲线(图1)分析得曲线下面积为0.813,95%可信区间为0.731~0.896(P<0.001),具有较好的判断意义。其约登指数(Youden's index)为0.514,灵敏度和特异度分别为80.0%和71.4%。


本组103例肝移植受者中肝癌39例,占37.9%,说明原发性肝癌仍然是肝脏移植手术的一个主要适应证,与中国肝移植注册系统数据统计45.0%相近[3];肝硬化41例占39.8%,肝衰竭21例占20.4%。
目前已有不少国内外研究提出肝移植术中大量输血的预测因素分析,Pustavoitau等[4]报道输血>10 U的独立危险因素包括MELD评分、是否同时进行肝脏和肾脏移植、肝硬化阶段、血红蛋白浓度、血小板浓度和TEG的R值和α角。McCluskey等[5]报道输血>6 U的独立危险因素包括年龄>40岁、INR>2、Hb<10 g/dL、PLT<70×109/L、Cr>110 μmol/L、TP<28 g/L和再次肝移植。Findlay等[6]发现受者年龄、胆红素、肌酐和假性胆碱酯酶为肝移植术中输血的独立危险因素。Massicotte等[7]报道术中输血>12 U的独立危险因素为术前INR和PLT;Steib等[8]则认为术中输血>12 U的独立危险因素是Hb、纤维蛋白原和术前腹部手术史。
国外肝移植受者大多为酒精性肝硬化或丙型肝炎后肝硬化,我国肝移植受者大多为乙型肝炎相关性疾病,术前情况普遍较差。本研究发现术中大量输血(红细胞输注量≥12U)的独立危险因素为:术前HCT、PLT和DBIL。终末期肝病晚期患者,肝功能衰退,内分泌紊乱,雌激素的灭活减少、分泌量上升,血液中含有大量的雌激素,同时伴有雄激素受到抑制的现象。雌激素可以降低红系祖细胞对促红细胞生成素(EPO)的反应,抑制红细胞的生成;雄激素可提高血液中EPO的浓度,促进红细胞生成。雌激素上升、雄激素减少,致使红细胞生成减少,HCT降低。术前肝脏合成血小板生成素(TPO)减少、脾功能亢进使血小板的扣留和破坏增加,使得肝移植受者术前PLT较低。PLT减少导致出凝血时间延长,甚至不凝血,对术中出血量影响巨大[9]。肝细胞功能受损,肝细胞对胆红素和有机阴离子的摄取、储存和排泄障碍,导致血清内直接胆红素和间接胆红素均增高,且以直接胆红素增高为主。胆红素越高,其术前基础情况越差,并发症也更多,术中用血量越大。
终末期肝病模型(MELD)评分是以Cr、TBIL、INR结合肝硬化病因来评价肝病患者肝功能储备及预后的评分系统,被认为是多系统功能障碍和凝血障碍的标志物,可预测和评估终末期肝病的严重程度及等待肝源期间的死亡风险,有助于确定同种异体肝移植的优先顺序[10]。MELD评分越高,受者术前基本情况越差,术中输血量越大[11]。Dabbous等[12]报道MELD评分与术中失血量及输血量无相关性,而Varotti等[13]报道MELD评分是肝移植围手术期红细胞输注的唯一独立预测因子,MELD评分对肝移植围手术期红细胞输注的预测作用尚未形成共识。
门静脉血栓(PVT)的机化及其与血管壁的粘连程度,以及PVT后继发的门静脉系统代偿情况,会增大手术难度,延长肝移植手术时间,使得出血量增加。本研究中,门静脉血栓史与受者的术前基础情况、手术时长、术中红细胞输注量皆无相关性。既往上腹部手术史导致手术部位粘连严重,使得患肝剥离等手术操作难度加大,时间延长,出血量增加。但本研究中,16例单次上腹部手术史受者术中红细胞输注量(6.16±5.36)U和12例多次上腹部手术史受者的(8.50±10.32)U差异无统计学意义。而有上腹部手术史的受者,术中红细胞输注量(7.16±7.79)U明显少于未有上腹部手术史的(12.54±10.89)U,这与姜华和张欢[14]及刘振红等[15]报道的上腹部手术史为大量输血的独立预测因素结果不一致。再对比后发现:未有上腹部手术史的受者的PT和MELD评分明显大于有上腹部手术史的受者,而PLT反之,且两者的手术时间差异无统计学意义,并未发现上腹部手术史导致手术时间延长。
对于HCT较低的贫血受者,术前可输注适量去白细胞悬浮红细胞或者EPO加以改善。对于存在凝血障碍的受者,术前应积极矫正低凝状态,针对性补充体内缺乏的凝血因子,并联合应用凝血酶原复合物、维生素K、纤维蛋白原、纤溶抑制剂等改善受者的凝血功能,达到减少术中出血的目的,以减少术中输血量。胆红素较高的受者可在术前进行血浆置换,降低胆红素水平,改善术前状态,以达到减少术中输血量的目的。
本研究中103例肝移植手术均由同一肝移植小组完成,排除了因医师技术、经验对手术及输血量的影响。肝移植术中是否大量输血的预测评分模型其预测值经ROC曲线分析得出曲线下面积为0.813,说明此预测模型具有较好的准确性,约登指数为0.514,可以根据此模型初步评估受者在术中是否可能会大量用血。但以上预测因子及预测模型敏感性和特异性尚不能普遍适用于各个肝移植中心,原因包括各个中心基础疾病谱不一、术前的情况不一等。另外,本研究所得的预测模型也存在一定的局限性:103例样本均来自本院同一肝移植小组,造成预测模型在目前的应用受到限制,并不能代表本院更不能代表所有肝移植受者的情况。若能全国多个中心联合加大样本量,寻求更多与肝移植术中用血有相关性的参考指标,则能更好地预测肝移植术中大量输血的危险因素,建立适合我国肝移植受者的预测模型,不断优化术中输血、提高术前输血预警的有效措施,从而有助于术前积极准备,利于肝移植受者手术的成功。
所有作者均声明不存在利益冲突





















