
探究灯盏乙素(Scutellarin)对脂多糖(Lipopolysaccharide,LPS)作用下M2型小胶质细胞极化的作用及信号转导和转录激活因子3(signal transducers and activators of transcription 3,STAT3)的调控机制。
BV-2小胶质细胞分为对照组(Con组)、STAT3抑制剂α-氰基-(3, 4-二羟基)-N-苄基霉素-烟酰胺组(AG490组)、LPS组、LPS+AG490组、LPS+灯盏乙素预处理组(LPS+S组)、LPS+S+AG490组,共6组。Western blot和免疫荧光染色检测STAT3、磷酸化STAT3(P-STAT3)和M2型小胶质细胞标记物白介素10(IL-10)的表达。
Western blot结果显示,LPS组的P-STAT3、IL-10表达显著增强,与对照组差异显著(P<0.05);使用灯盏乙素干预后P-STAT3表达明显降低;IL-10表达显著增高;均与LPS组有显著差异(P<0.05)。AG490增强灯盏乙素的作用。此外,STAT3在各组的变化无统计学意义(P> 0.05)。免疫荧光染色结果显示,灯盏乙素干预后可降低LPS激活的BV-2小胶质细胞P-STAT3的蛋白表达水平;增强IL-10蛋白表达。各组STAT3的蛋白水平无统计学意义。
灯盏乙素通过抑制STAT3活化促进BV-2小胶质细胞向M2型极化,可能与灯盏乙素减轻神经炎症反应有关。
神经炎症在神经退行性疾病、脑缺血等疾病中普遍存在,并对其病理进展起重要作用[1]。作为脑内常驻免疫细胞,当小胶质细胞暴露于LPS或神经元损伤等刺激后被激活,极化为两种类型:与促进神经炎症反应密切相关的M1型和减轻炎症反应、参与组织修复的M2型[2]。因此,抑制激活后小胶质细胞向M1型极化和促进其向M2型极化是减轻神经炎症的重要治疗策略。STAT3在神经炎症反应的调节中起重要作用,STAT3的磷酸化率代表其活化程度。Ham等[3]研究发现,脂多糖(Lipopolysaccharide,LPS)诱导的BV-2小胶质细胞的P-STAT3表达显著增加。Zhou等[4]发现从牛胃组织中提取的肽Apelin-13可降低P-STAT3表达以调节N9小胶质细胞M1型极化。Yu等[5]报道天然黄酮类化合物hispidulin通过减少LPS激活的BV-2小胶质细胞中P-STAT3表达,从而减轻神经炎症反应。因此,抑制STAT3信号激活可能为神经炎症提供一种治疗途径。提取自中药灯盏花的灯盏乙素(Scutellarin)可有效改善脑缺血损伤,灯盏花素注射制剂在中国广泛应用于临床治疗[6]。课题组前期发现,灯盏乙素可有效抑制M1型小胶质细胞激活[7],同时促进M2型小胶质细胞极化(数据未发表)。但是灯盏乙素能否通过STAT3信号促进BV-2小胶质细胞向M2型转换,目前尚不清楚。据此,采用体外LPS激活小胶质细胞诱导炎症反应,研究灯盏乙素干预对LPS激活的BV-2小胶质细胞P-STAT3、STAT3以及M2型小胶质细胞标记物白介素10(IL-10)蛋白表达的影响,为进一步阐明灯盏乙素在改善神经炎症方面的作用机制提供体外实验依据。
灯盏乙素(上海莫奇生物科技有限公司),DMEM培养基(美国BI公司,货号:06-1055-57-1ACS),RIPA裂解液(大连美仑生物公司,货号:MA0151),兔抗IL-10抗体(英国Abcam公司,货号:ab9969),兔抗P-STAT3、STAT3抗体(美国Cell Signaling Technology公司,货号:9145、12640),HRP羊抗兔、HRP羊抗小鼠二抗(美国Protein-tech公司,货号:SA00001-2、SA00001-1),AG490(美国Sigma公司,货号:T3434)、Cy3结合的羊抗兔(美国Protein-tech公司,货号:SA00009-2)、DAPI(美国Sigma公司,货号:F6057)。细胞培养箱(美国Thermo Fisher Scientific公司),蛋白电泳仪、半干转膜仪、成像仪(美国Bio-Rad公司),荧光显微镜(德国Carl Zeiss Jena公司)。
为探究灯盏乙素改善LPS介导的BV-2小胶质细胞炎症可能的作用机制,用完全培养基培养BV-2小胶质细胞,待细胞密度增至85%时,传代进行实验。分为对照组(Con组)、AG490(15 mmol/L)组、LPS激活组(1 mg/L)、(LPS+AG490)组、LPS(1 mg/L)+灯盏乙素(0.54 mmol/L)预处理组、(LPS+S+AG490)组,依据前期研究成果确定药物剂量[7]。使用6孔板接种细胞,待细胞密度达到85%时,抽出完全培养基换成DMEM。提前1 h使用AG490预处理,1 h后更换培养基,给予灯盏乙素,1 h后再次更换培养基,给予LPS处理3 h后进行后续实验。灯盏乙素发挥抗炎作用的机制和实验流程如图1所示。


各组细胞滴加含PMSF和RIPA(1:100)的裂解液覆盖细胞表面,4℃裂解15 min,冰上分别提取并检测总蛋白和磷酸化形式的蛋白,加入loading buffer混匀后95℃金属浴10 min,使蛋白完全变性。按实验分组电泳后半干转膜、封闭,依据目标因子相应分子量孵育一抗:兔抗IL-10抗体(1: 2500)、兔抗STAT3抗体(1: 1000)、兔抗P-STAT3抗体(1: 2000)、小鼠β-actin抗体(1:5000)至完全盖过PVDF膜。16 h后,抽出一抗,分别加入羊抗兔IgG-HRP和羊抗小鼠IgG-HRP二抗(1:5000)孵育后显影保存,每组实验重复3次。
使用24孔板进行种板操作,待细胞密度达到85%时,如前所述按照实验分组依次使用灯盏乙素和LPS处理细胞。使用细胞固定液固定细胞20 min,滴加PBS清洗5 min×2次,驴血清封闭1 h。滴加一抗:兔抗IL-10抗体(1: 300)、兔抗STAT3抗体(1: 1000)和兔抗P-STAT3抗体(1: 100)覆于细胞爬片上。16 h后,抽出一抗,滴加二抗:Cy3标记的羊抗兔IgG(1:200)和lectin(1:200)孵育1 h,滴加DAPI并封片,及时拍片并分析,每组实验重复3次。
采用Gragpah Pad Prism 6软件进行分析,对所得数据进行单因素方差分析,P<0.05即差异具有统计学意义,制作并导出分析量化图。
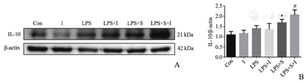
通过Western blot技术检测灯盏乙素是否可以调节小胶质细胞M2型标记物IL-10表达,给予灯盏乙素预处理后,用LPS激活BV-2小胶质细胞。结果显示:对照组IL-10表达较弱,LPS激活后,与对照组相比,小胶质细胞IL-10表达明显增高(P<0.05);灯盏乙素作用后IL-10表达显著增强,与LPS组相比,结果具有统计学意义(P<0.05,图2)。

A:Western blot条带 B:量化分析各组IL-10表达水平 * P<0.05,与对照组比较 #P<0.05,与LPS组比较
A: The bands of Western blot;B: Quantitative analysis of IL-10 expression levels in each group;*P<0.05 vs Control group; #P<0.05 vs LPS group

A:Western blot条带 B:量化分析各组IL-10表达水平 * P<0.05,与对照组比较 #P<0.05,与LPS组比较
A: The bands of Western blot;B: Quantitative analysis of IL-10 expression levels in each group;*P<0.05 vs Control group; #P<0.05 vs LPS group
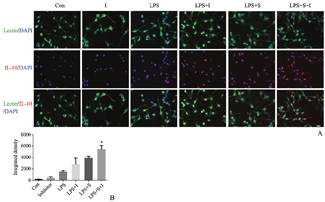
进一步采用免疫荧光染色法检测IL-10表达情况,结果显示:对照组有少量IL-10表达,荧光强度很弱;LPS激活后,IL-10的阳性细胞数量明显增加,荧光强度明显升高,与对照组差异明显(P<0.05);灯盏乙素干预后IL-10表达进一步增强,与LPS组有显著差异(P<0.05,图3)。这些结果均提示灯盏乙素可诱导LPS介导的BV-2小胶质细胞向M2型极化。

A:免疫荧光染色图片(Bar=20 μm) B:量化分析各组IL-10表达水平 *P<0.05,与对照组比较 # P<0.05,与LPS组比较
A: The images of Immunofluorescence staining (Bar=20 μm);B: Quantitative analysis of IL-10 expression levels in each group;*P<0.05 vs Control group; #P<0.05 vs LPS group

A:免疫荧光染色图片(Bar=20 μm) B:量化分析各组IL-10表达水平 *P<0.05,与对照组比较 # P<0.05,与LPS组比较
A: The images of Immunofluorescence staining (Bar=20 μm);B: Quantitative analysis of IL-10 expression levels in each group;*P<0.05 vs Control group; #P<0.05 vs LPS group
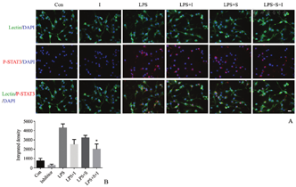
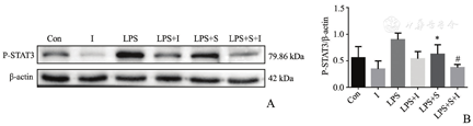
基于STAT3在调节神经炎症和小胶质细胞极化中的重要作用,为探究灯盏乙素是否参与调节LPS介导的BV-2小胶质细胞向M2型极化的过程,应用Western blot技术检测P-STAT3表达情况,以确定灯盏乙素参与调控LPS诱导的BV-2小胶质细胞模型中的STAT3信号。结果显示:对照组P-STAT3蛋白含量很低,给予LPS激活后,P-STAT3蛋白含量明显增多,与对照组差异显著(P<0.05);灯盏乙素联合LPS干预后P-STAT3表达明显减少,与LPS组差异明显(P<0.05,图4)。

A:Western blot条带 B:量化分析各组P-STAT3表达水平 * P<0.05,与对照组比较 #P<0.05,与LPS组比较
A: The bands of Western blot;B: Quantitative analysis of P-STAT3 expression levels in each group;*P<0.05 vs Control group; #P<0.05 vs LPS group

A:Western blot条带 B:量化分析各组P-STAT3表达水平 * P<0.05,与对照组比较 #P<0.05,与LPS组比较
A: The bands of Western blot;B: Quantitative analysis of P-STAT3 expression levels in each group;*P<0.05 vs Control group; #P<0.05 vs LPS group
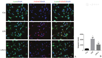
通过免疫荧光染色检测P-STAT3蛋白表达情况,结果显示:对照组P-STAT3的荧光强度很低,LPS激活组P-STAT3荧光强度明显增高,与对照组差异显著(P<0.05);灯盏乙素联合LPS干预后P-STAT3的荧光强度明显降低,与LPS组差异明显(P<0.05,图5)。这些结果均提示灯盏乙素可抑制LPS介导的BV-2小胶质细胞STAT3过度活化。

A:免疫荧光染色图片(Bar=20 μm) B:量化分析各组P-STAT3表达水平
* P<0.05,与对照组比较 #P<0.05,与LPS组比较
A: The images of Immunofluorescence staining (Bar=20 μm);B: Quantitative analysis of P-STAT3 expression levels in each group;*P<0.05 vs Control group; #P<0.05 vs LPS group

A:免疫荧光染色图片(Bar=20 μm) B:量化分析各组P-STAT3表达水平
* P<0.05,与对照组比较 #P<0.05,与LPS组比较
A: The images of Immunofluorescence staining (Bar=20 μm);B: Quantitative analysis of P-STAT3 expression levels in each group;*P<0.05 vs Control group; #P<0.05 vs LPS group
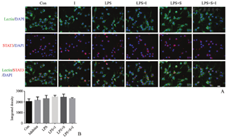
为进一步探究灯盏乙素能否调节LPS介导的BV-2小胶质细胞STAT3表达,应用Western blot技术检测STAT3在各组的表达情况,结果显示:STAT3在各组间的表达无明显差异(P>0.05,图6)。

A:Western blot条带 B:量化分析各组STAT3表达水平
A: The bands of Western blot;B: Quantitative analysis of STAT3 expression levels in each group

A:Western blot条带 B:量化分析各组STAT3表达水平
A: The bands of Western blot;B: Quantitative analysis of STAT3 expression levels in each group
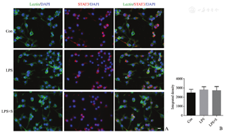
同时,相应的免疫荧光染色结果显示:STAT3的荧光强度在各组间无明显差异(P>0.05,图7)。

A:免疫荧光染色图片(Bar=20 μm) B:量化分析各组STAT3表达水平
A: The images of Immunofluorescence staining (Bar=20 μm);B: Quantitative analysis of STAT3 expression levels in each group

A:免疫荧光染色图片(Bar=20 μm) B:量化分析各组STAT3表达水平
A: The images of Immunofluorescence staining (Bar=20 μm);B: Quantitative analysis of STAT3 expression levels in each group
基于上述结果,推测灯盏乙素可能通过STAT3信号参与调节BV-2小胶质细胞向M2型极化。为验证这一机制,在实验前1 h加入STAT3抑制剂AG490,再依次加入灯盏乙素和LPS分别孵育1 h和3 h。检测P-STAT3的表达,以确定AG490能有效抑制STAT3信号。Western blot结果显示:使用灯盏乙素预处理LPS激活的小胶质细胞后P-STAT3表达明显降低,与LPS激活组比较有显著性差异(P<0.05);在使用灯盏乙素干预前,用AG490预处理后,P-STAT3表达进一步降低,与灯盏乙素干预组比较有显著性差异(P<0.05,图8)。

A:Western blot条带 B:量化分析各组P-STAT3表达水平 * P<0.05,与对照组比较 #P<0.05,与(LPS+S)组比较
A: The bands of Western blot;B: Quantitative analysis of P-STAT3 expression levels in each group;*P<0.05 vs Control group; #P<0.05 vs LPS+S group

A:Western blot条带 B:量化分析各组P-STAT3表达水平 * P<0.05,与对照组比较 #P<0.05,与(LPS+S)组比较
A: The bands of Western blot;B: Quantitative analysis of P-STAT3 expression levels in each group;*P<0.05 vs Control group; #P<0.05 vs LPS+S group
进一步通过免疫荧光染色评估AG490对P-STAT3表达的影响,结果显示:给予LPS激活的小胶质细胞灯盏乙素处理后,P-STAT3的荧光强度明显降低,同LPS激活组比较有显著性差异(P<0.05);灯盏乙素、AG490联合LPS处理组的P-STAT3荧光强度进一步降低,与灯盏乙素干预组比较有显著性差异(P< 0.05,图9)。以上结果共同表明,AG490能有效抑制灯盏乙素干预下激活的小胶质细胞STAT3信号。

A:免疫荧光染色图片(Bar=20 μm) B:量化分析各组P-STAT3表达水平 *P<0.05,与对照组比较 #P<0.05,与(LPS+S)组比较
A: The images of Immunofluorescence staining (Bar=20 μm);B: Quantitative analysis of P-STAT3 expression levels in each group;*P<0.05 vs Control group; #P<0.05 vs LPS+S group

A:免疫荧光染色图片(Bar=20 μm) B:量化分析各组P-STAT3表达水平 *P<0.05,与对照组比较 #P<0.05,与(LPS+S)组比较
A: The images of Immunofluorescence staining (Bar=20 μm);B: Quantitative analysis of P-STAT3 expression levels in each group;*P<0.05 vs Control group; #P<0.05 vs LPS+S group
为进一步证实灯盏乙素调节BV-2小胶质细胞极化的机制,在使用灯盏乙素干预前,用AG490预处理BV-2细胞,观察STAT3表达情况,Western blot结果显示:STAT3表达在各组间无明显差异(P>0.05,图10)。给药方式不变的情况下,通过免疫荧光技术检测STAT3表达情况,结果显示:STAT3的表达在各组荧光强度差异无统计学意义(P>0.05,图11)。

A:Western blot条带 B:量化分析各组STAT3表达水平
A: The bands of Western blot;B: Quantitative analysis of STAT3 expression levels in each group

A:Western blot条带 B:量化分析各组STAT3表达水平
A: The bands of Western blot;B: Quantitative analysis of STAT3 expression levels in each group

A:免疫荧光染色图片(Bar=20 μm) B:量化分析各组STAT3的表达水平
A: The images of Immunofluorescence staining (Bar=20 μm);B: Quantitative analysis of STAT3 expression levels in each group

A:免疫荧光染色图片(Bar=20 μm) B:量化分析各组STAT3的表达水平
A: The images of Immunofluorescence staining (Bar=20 μm);B: Quantitative analysis of STAT3 expression levels in each group
根据上述灯盏乙素可以调节BV-2小胶质细胞极化以及STAT3信号,AG490能有效抑制STAT3信号的相关实验结果,进而探讨灯盏乙素通过STAT3信号参与调节LPS介导的BV-2小胶质细胞向M2型极化这一机制,实验加入STAT3抑制剂AG490,检测IL-10蛋白表达情况。Western blot结果显示:使用灯盏乙素预处理LPS激活的小胶质细胞后IL-10表达明显增高,与LPS激活组比较有显著性差异(P<0.05);在使用灯盏乙素干预前,用AG490预处理后,IL-10表达进一步增高,与灯盏乙素干预组比较有显著性差异(P< 0.05,图12)。

A:Western blot条带 B:量化分析各组IL-10表达水平 * P<0.05,与对照组比较 #P<0.05,与(LPS+S)组比较
A: The bands of Western blot;B: Quantitative analysis of IL-10 expression levels in each group;*P<0.05 vs Control group; #P< 0.05 vs LPS+S group

A:Western blot条带 B:量化分析各组IL-10表达水平 * P<0.05,与对照组比较 #P<0.05,与(LPS+S)组比较
A: The bands of Western blot;B: Quantitative analysis of IL-10 expression levels in each group;*P<0.05 vs Control group; #P< 0.05 vs LPS+S group
进一步通过免疫荧光技术观察M2型小胶质细胞标记物IL-10表达情况,结果显示:LPS联合灯盏乙素处理小胶质细胞后,IL-10的荧光强度相比于LPS激活组明显增强(P<0.05);AG490联合灯盏乙素作用于LPS激活的小胶质细胞后,IL-10的荧光强度进一步增强,与灯盏乙素干预组比较有显著性差异(P<0.05,图13)。以上实验共同提示AG490可增强灯盏乙素促进LPS介导的BV-2细胞向M2型极化的作用。

A:免疫荧光染色图片(Bar=20 μm) B:量化分析各组IL-10表达水平 * P<0.05,与对照组比较 #P<0.05,与(LPS+S)组比较
A: The images of Immunofluorescence staining (Bar=20 μm);B: Quantitative analysis of IL-10 expression levels in each group;*P<0.05 vs Control group; #P<0.05 vs LPS+S group

A:免疫荧光染色图片(Bar=20 μm) B:量化分析各组IL-10表达水平 * P<0.05,与对照组比较 #P<0.05,与(LPS+S)组比较
A: The images of Immunofluorescence staining (Bar=20 μm);B: Quantitative analysis of IL-10 expression levels in each group;*P<0.05 vs Control group; #P<0.05 vs LPS+S group
当脑组织受到创伤、缺血等损伤时,神经炎症通过炎性信号通路和促炎细胞因子推动疾病的病理过程,导致更严重的损伤[8]。许多细胞参与损伤后的神经炎症反应,其中,小胶质细胞是抵御外来物质和炎症反应的前线,在病理微环境中,小胶质细胞最先被激活并做出免疫反应[9]。激活后小胶质细胞的M1和M2两种表型分别与继发性脑损伤或神经修复密切相关。调节小胶质细胞动态的极化过程,减少其向M1型极化,增加向M2型极化是神经炎症相关治疗靶点的研究目的。
灯盏乙素是中药灯盏花中具有代表性的一类黄酮,大量研究表明灯盏乙素具有抗氧化、神经保护等重要作用。其对缺血性脑卒中的神经保护作用已得到广泛研究。课题组前期研究表明,相比于依达拉奉,灯盏乙素能更明显地减少大鼠脑缺血后的梗死体积[10]。很多研究表明灯盏乙素通过抑制小胶质细胞活化,减少炎性介质分泌,起到神经保护作用[11]。本研究结果表明,灯盏乙素显著增加LPS诱导的BV-2小胶质细胞IL-10表达,促进M2型小胶质细胞极化,对抗炎症反应。课题组前期研究表明,灯盏乙素通过MAPKs信号通路减少M1型小胶质细胞经典标记物诱导型一氧化氮合酶(inducible nitric oxide synthase,iNOS)的表达以减轻神经炎症[7]。由此提示灯盏乙素不仅可抑制M1型小胶质细胞极化,还促进其向M2型极化减少神经炎症。
研究表明,缺血性脑卒中梗死区域附近存在小胶质细胞、星形胶质细胞的P-STAT3蛋白表达增加[12,13]。Zhou等[14]研究表明STAT3是星形胶质细胞增生的重要信号分子之一,广泛参与反应性星形胶质细胞增生以及神经元生长、分化、凋亡等过程。参与调控小胶质细胞极化的众多信号级联中,STAT3信号成为中央调节枢纽,在激活的小胶质细胞中参与细胞因子介导的信号传递,是细胞因子发挥生物学功能的关键分子之一[15]。Wu等[16]研究表明,STAT3调控小胶质细胞的极化分型。Bode等[17]研究表明,STAT3信号与LPS诱导的小胶质细胞极化有关。本研究表明,LPS明显上调BV-2小胶质细胞中P-STAT3表达,灯盏乙素能有效抑制这种上调,与上述研究一致。推断灯盏乙素对LPS诱导的小胶质细胞极化的影响可能部分依赖于STAT3相关机制,抑制STAT3信号活化可能为神经炎症损伤提供一种治疗途径。在本研究中,进一步采用AG490抑制STAT3磷酸化进程,则IL-10表达进一步增加,即灯盏乙素促进BV-2小胶质细胞向M2型极化的作用被增强,提示灯盏乙素通过抑制STAT3信号活化促进M2型小胶质细胞极化。
有趣的是,Guo等[18]研究表明,STAT3信号活化是糖原分解激活诱导脑缺血后星形胶质细胞向具有神经保护作用的A2型极化的基础。由此推测STAT3信号在调控神经炎症方面可能具有双重作用。另外,在本研究中,给予LPS激活BV-2小胶质细胞3 h后,Western blot结果显示M2型标记物IL-10表达相对于对照组明显升高。结合课题组前期研究,此时M1型标记物iNOS表达也比对照组明显升高。这些结果符合近年来提出的小胶质细胞表型重叠理论,即同一小胶质细胞表达M1型标记物的同时也表达M2型标记物[19]。但是,有研究结果与上述研究相反。由于小胶质细胞极化分型受到激活条件和激活时间的影响[20],所以造成二者出现相反实验结果的主要原因可能是实验方式的差异。
本研究结果显示,灯盏乙素与STAT3信号抑制剂AG490有协同作用,共同促进BV -2细胞向M2型极化。但STAT3信号激动剂Colivelin是否会抵消或逆转灯盏乙素的作用,以及体内模型实验的验证,有待进一步研究。
综上,灯盏乙素抑制LPS激活的BV-2小胶质细胞STAT3活化,增强IL-10表达,促进M2型小胶质细胞极化,使用STAT3信号抑制剂AG490干预后,能显著增强灯盏乙素对M2型小胶质细胞极化的影响,表明灯盏乙素可能通过抑制STAT3信号通路以减轻激活的小胶质细胞介导的神经炎症反应。





















