
随着国务院应对新型冠状病毒感染疫情联防联控机制综合组《关于对新型冠状病毒感染实施“乙类乙管”的总体方案》[1]的发布,我国新型冠状病毒感染诊疗工作进入了新阶段。目前,新型冠状病毒感染患者基层首诊负责制已经全面推行,基层医疗卫生机构将围绕“保健康、防重症”的工作目标,依托区域医联体和县域医共体做好新型冠状病毒感染的分级诊疗,着重加强老年人、孕产妇、儿童、慢性病患者等重点人群的社区管理,确保存在重症风险的患者能够得到“早发现、早识别、早干预、早转诊”,降低新型冠状病毒感染的重症转化率和死亡率。
版权归中华医学会所有。
未经授权,不得转载、摘编本刊文章,不得使用本刊的版式设计。
除非特别声明,本刊刊出的所有文章不代表中华医学会和本刊编委会的观点。
随着国务院应对新型冠状病毒感染疫情联防联控机制综合组《关于对新型冠状病毒感染实施“乙类乙管”的总体方案》[1]的发布,我国新型冠状病毒感染诊疗工作进入了新阶段。目前,新型冠状病毒感染患者基层首诊负责制已经全面推行,基层医疗卫生机构将围绕“保健康、防重症”的工作目标,依托区域医联体和县域医共体做好新型冠状病毒感染的分级诊疗,着重加强老年人、孕产妇、儿童、慢性病患者等重点人群的社区管理,确保存在重症风险的患者能够得到“早发现、早识别、早干预、早转诊”,降低新型冠状病毒感染的重症转化率和死亡率。
2022年12月26日,国家卫生健康委员会基层卫生健康司委托中华医学会全科医学分会开展新型冠状病毒感染基层服务规范相关研究,并结合基层实际需求和新型冠状病毒感染基层诊疗重点制定工作指南。在国家卫生健康委员会基层卫生健康司的指导下,中华医学会全科医学分会联合中华中医药学会全科医学分会、中华预防医学会呼吸病预防与控制专业委员会、中国基层呼吸疾病防治联盟,共同组织全科、呼吸科、公共卫生、中医药、感染科、儿科等多领域专家开展了多轮讨论,在广泛开展问卷调查的基础上,基于《新型冠状病毒感染诊疗方案(试行第十版)》[2],并结合国内外相关指南、共识、经验,秉承循证、简洁、实用的原则制定了本指南,旨在为全面提高广大基层医务工作者对新型冠状病毒感染的诊疗水平提供指导。
本指南包括新型冠状病毒感染的流行现状、新型冠状病毒感染的诊断与分型、新型冠状病毒感染的重症识别与处理、新型冠状病毒感染的治疗、新型冠状病毒感染的中医药治疗、新型冠状病毒感染的基层管理共6个部分。
本指南由各相关专科专家及新型冠状病毒感染诊疗一线医生的经验汇总而成。各基层医疗卫生服务机构可根据新型冠状病毒感染疫情变化及当地实际情况,结合本指南,合理开展新型冠状病毒感染诊疗工作。指南编写专家组将跟踪形势变化,根据实际需要对本指南进行及时调整。由于大家对新型冠状病毒感染相关问题认识的不断更新、诊疗实践经验的不断积累,加之编写时间紧迫,本指南意见尚存在未尽之处,需要基层医务工作者积极实践、总结、反馈,以利于进一步修正。
新型冠状病毒(SARS-CoV-2)属于β属的冠状病毒,有包膜,颗粒呈圆形或椭圆形,直径60~140 nm。
世界卫生组织(WHO)提出“关切的变异株”有5个,分别为阿尔法、贝塔、伽玛、德尔塔和奥密克戎[3]。2021年11月,奥密克戎变异株在人群中出现,相比德尔塔等其他“关切变异株”,其传播力和免疫逃逸能力显著增强,在2022年初迅速取代德尔塔变异株成为全球绝对优势流行株。截至目前,奥密克戎5个亚型(BA.1、BA.2、BA.3、BA.4、BA.5)已经先后演变成系列子代亚分支709个,其中重组分支72个[4, 5]。
奥密克戎变异株肺部致病力明显减弱,临床表现已由以肺炎为主衍变为以上呼吸道感染为主。我国境内常规使用的聚合酶链式反应(polymerase chain reaction,PCR)检测方法的诊断准确性未受到影响,但一些已研发上市的单克隆抗体药物对其中和作用已明显降低[2]。
新型冠状病毒对紫外线、有机溶剂(乙醚、75%乙醇、过氧乙酸和氯仿等)以及含氯消毒剂敏感。75%乙醇以及含氯消毒剂较常用于临床及实验室新型冠状病毒的灭活,但氯己定不能有效灭活病毒。
主要是新型冠状病毒感染者,在潜伏期即有传染性,发病后3 d内传染性最强。
1.经呼吸道飞沫和密切接触传播是主要的传播途径。
2.在相对封闭的环境中可经气溶胶传播。
3.接触被病毒污染的物品后也可造成感染。
人群普遍易感。感染后或接种新型冠状病毒疫苗后可获得一定的免疫力。老年人及伴有严重基础疾病者感染后重症率、病死率高于一般人群,接种疫苗可降低重症及死亡风险[2]。
1. 新型冠状病毒感染的常见临床表现为发热、咳嗽、咽干咽痛、肌痛及乏力,部分患者可有鼻塞、流涕、嗅觉味觉减退或丧失、结膜炎、呕吐和腹泻等临床表现。
2. 对于新型冠状病毒感染的诊断需结合流行病学史、临床表现、实验室检查等综合分析。
3. 新型冠状病毒感染临床分为轻型、中型、重型和危重型。
4. 新型冠状病毒感染需与其他病毒性肺炎、细菌性肺炎、川崎病及一些非感染性疾病相鉴别,同时新型冠状病毒感染引起的心肌炎需与其他心脏疾病相鉴别。
1.潜伏期:多为2~4 d。
2.主要表现:常见为发热、咳嗽、咽干咽痛、肌痛及乏力,部分患者可有鼻塞、流涕、嗅觉味觉减退或丧失、结膜炎、呕吐和腹泻等临床表现。重症患者多在发病5~7 d后出现呼吸困难和/或低氧血症。严重者可快速进展为急性呼吸窘迫综合征、脓毒症休克、难以纠正的代谢性酸中毒和凝血功能障碍及多器官功能衰竭等。极少数患者还可有中枢神经系统受累等表现。
3.儿童的临床表现:儿童临床表现与成人相似,高热相对多见;部分病例症状可不典型,表现为呕吐、腹泻等消化道症状,或仅表现为反应差、呼吸急促;少数可出现声音嘶哑等急性喉炎或喉气管炎表现,肺炎患儿可出现喘息,肺部闻及湿啰音及哮鸣音,严重时可出现呼吸窘迫;部分可出现热性惊厥,极少数患儿可出现脑炎、脑膜炎,甚至急性播散性脑脊髓膜炎、吉兰-巴雷综合征、急性坏死性脑病等危及生命的神经系统并发症;也可发生儿童多系统炎症综合征(MIS-C),主要表现为发热伴皮疹、非化脓性结膜炎、低血压或休克、凝血障碍、心肌功能障碍、冠状动脉异常、急性消化道症状及惊厥、脑水肿等脑病表现,一旦发生,病情短期内急剧恶化。
注意生命体征、神志状况、有无紫绀、肺部有无干湿性啰音等。
(1)基本检查:指氧饱和度、血常规、C反应蛋白(CRP)。
(2)推荐检查:根据患者病情及机构条件,可酌情选择以下检查:心电图、红细胞沉降率(ESR)、肝/肾功能、乳酸脱氢酶(LDH)、肌酶、肌红蛋白、肌钙蛋白、铁蛋白、D-二聚体、降钙素原(PCT)、血气分析(注意记录吸氧条件)。
怀疑肺炎时可进行胸部X线片或CT检查。胸部X线片应采用后前位联合侧位以提高病灶检出率。胸部CT检查可采用平扫或低剂量平扫。新型冠状病毒肺炎病灶多见于肺野外带,以下肺多见,呈现单灶或多灶性浅淡磨玻璃影。重型/危重型者病灶增多,范围扩大,胸腔积液少见。
(1)核酸检测:采用PCR检测方法对鼻、口咽拭子、痰和其他下呼吸道分泌物、粪便等标本检测新型冠状病毒核酸。优点是准确性高,缺点是需要专业人员操作、时间长。
(2)抗原检测:采用鼻咽拭子、中鼻甲拭子和鼻拭子样本。优点是可在家中检测,操作简单,出结果快速,缺点是可能出现假阴性。
有明确流行病学史,出现发热和/或呼吸道症状等相关临床症状,且新型冠状病毒核酸/抗原(以下简称核酸/抗原)检测结果为阳性。
诊断为新型冠状病毒感染,且肺部出现符合新型冠状病毒肺炎的新发影像学异常。
新型冠状病毒感染临床分为轻型、中型、重型、危重型(图1)。


注:CRP C反应蛋白;PaO2 动脉血氧分压;FiO2吸氧浓度;ICU 重症监护病房;1 mmHg=0.133 kPa
以上呼吸道感染为主要表现,如咽干、咽痛、咳嗽、发热等。
持续高热>3 d或/和出现咳嗽、气促等,但呼吸频率<30次/min、静息状态下吸空气时指氧饱和度>93%。影像学可见新型冠状病毒感染肺炎表现。
(1)出现气促,呼吸频率≥30次/min。
(2)静息状态下,吸空气时指氧饱和度≤93%。
(3)动脉血氧分压(PaO2)/吸氧浓度(FiO2)≤300 mmHg(1 mmHg=0.133 kPa)。高海拔(海拔超过1 000 m)地区应根据以下公式对PaO2/FiO2进行校正:PaO2/FiO2×[760/大气压(mmHg)]。
(4)临床症状进行性加重,肺部影像学显示24~48 h内病灶明显进展>50%。
(1)持续高热超过3 d。
(2)出现气促(<2月龄:呼吸频率≥60次/min;2~12月龄:呼吸频率≥50次/min;1~5岁:呼吸频率≥40次/min;>5岁:呼吸频率≥30次/min),并除外发热和哭闹的影响。
(3)静息状态下,吸空气时指氧饱和度≤93%。
(4)出现鼻翼扇动、三凹征、喘鸣或喘息。
(5)出现意识障碍或惊厥。
(6)拒食或喂养困难,有脱水征。
符合以下情况之一者:
1.出现呼吸衰竭,且需要机械通气。
2.出现休克。
3.合并其他器官功能衰竭需重症监护病房(ICU)监护治疗。
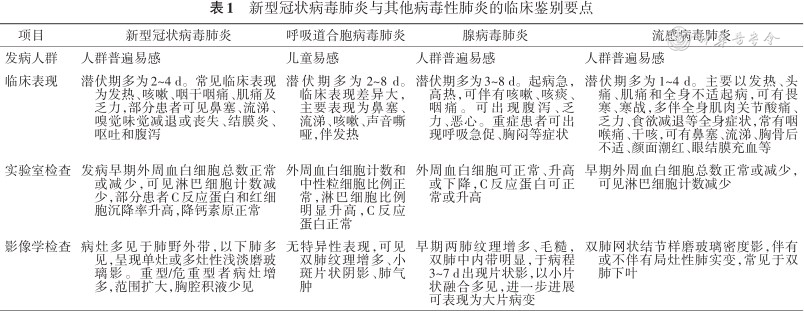
新型冠状病毒肺炎需与呼吸道合胞病毒、腺病毒、流感病毒感染引起的肺炎进行鉴别,具体的临床鉴别要点见表1。

新型冠状病毒肺炎与其他病毒性肺炎的临床鉴别要点
新型冠状病毒肺炎与其他病毒性肺炎的临床鉴别要点
| 项目 | 新型冠状病毒肺炎 | 呼吸道合胞病毒肺炎 | 腺病毒肺炎 | 流感病毒肺炎 |
|---|---|---|---|---|
| 发病人群 | 人群普遍易感 | 儿童易感 | 人群普遍易感 | 人群普遍易感 |
| 临床表现 | 潜伏期多为2~4 d。常见临床表现为发热、咳嗽、咽干咽痛、肌痛及乏力,部分患者可见鼻塞、流涕、嗅觉味觉减退或丧失、结膜炎、呕吐和腹泻 | 潜伏期多为2~8 d。临床表现差异大,主要表现为鼻塞、流涕、咳嗽、声音嘶哑,伴发热 | 潜伏期多为3~8 d。起病急,高热,可伴有咳嗽、咳痰、咽痛。可出现腹泻、乏力、恶心。重症患者可出现呼吸急促、胸闷等症状 | 潜伏期多为1~4 d。主要以发热、头痛、肌痛和全身不适起病,可有畏寒、寒战,多伴全身肌肉关节酸痛、乏力、食欲减退等全身症状,常有咽喉痛、干咳,可有鼻塞、流涕、胸骨后不适、颜面潮红、眼结膜充血等 |
| 实验室检查 | 发病早期外周血白细胞总数正常或减少,可见淋巴细胞计数减少,部分患者C反应蛋白和红细胞沉降率升高,降钙素原正常 | 外周血白细胞计数和中性粒细胞比例正常,淋巴细胞比例明显升高,C反应蛋白正常 | 外周血白细胞可正常、升高或下降,C反应蛋白可正常或升高 | 早期外周血白细胞总数正常或减少,可见淋巴细胞计数减少 |
| 影像学检查 | 病灶多见于肺野外带,以下肺多见,呈现单灶或多灶性浅淡磨玻璃影。重型/危重型者病灶增多,范围扩大,胸腔积液少见 | 无特异性表现,可见双肺纹理增多、小斑片状阴影、肺气肿 | 早期两肺纹理增多、毛糙,双肺中内带明显,于病程3~7 d出现片状影,以小片状融合多见,进一步进展可表现为大片病变 | 双肺网状结节样磨玻璃密度影,伴有或不伴有局灶性肺实变,常见于双肺下叶 |
细菌性肺炎和支原体肺炎也较为常见,新型冠状病毒肺炎需要与之进行鉴别,临床鉴别要点见表2。

新型冠状病毒肺炎与其他类型肺炎的临床鉴别要点
新型冠状病毒肺炎与其他类型肺炎的临床鉴别要点
| 项目 | 新型冠状病毒肺炎 | 细菌性肺炎 | 支原体肺炎 |
|---|---|---|---|
| 发病人群 | 人群普遍易感 | 人群普遍易感 | 青壮年易感 |
| 临床表现 | 潜伏期多为2~4 d。常见临床表现为发热、咳嗽、咽干咽痛、肌痛及乏力,部分患者可见鼻塞、流涕、嗅觉味觉减退或丧失、结膜炎、呕吐和腹泻 | 大多有高热和感染中毒症状,早期咳嗽可不明显,常有脓痰,少有肌痛、嗅觉丧失 | 潜伏期多为1~3周。主要表现为低热、疲乏,以干咳为突出表现,多伴咽痛,偶有胸痛、痰中带血,也常见耳痛、麻疹样或猩红热样皮疹 |
| 实验室检查 | 发病早期外周血白细胞总数正常或减少,可见淋巴细胞 计数减少,部分患者C反应蛋白和红细胞沉降率升高,降钙素原正常 | 外周血白细胞总数和中性粒细胞比例升高,C反应蛋白和血沉升高 | 外周血白细胞总数和中性粒细胞比例一般正常,少数患者可升高 |
| 影像学检查 | 病灶多见于肺野外带,以下肺多见,呈现单灶或多灶性浅淡磨玻璃影。重型/危重型者病灶增多,范围扩大,胸腔积液少见 | 表现为多发斑片状磨玻璃密度影,多伴有支气管充气征 | 累及上肺者或同时累及双肺者更多,且吸收较慢。病变多为边缘模糊、密度较低的云雾样片状浸润影,从肺门向外周肺野放射,肺实质受累时也可呈大片实变影 |
新型冠状病毒感染后会引发病毒性心肌炎,症状变化较大且非特异,从轻症的乏力、心悸,到重症的晕厥、严重呼吸困难、猝死等,各年龄段均可以发生。新型冠状病毒性心肌炎与冠心病、非致命性心律失常的鉴别要点见表3。

新型冠状病毒性心肌炎与其他心脏疾病的鉴别要点
新型冠状病毒性心肌炎与其他心脏疾病的鉴别要点
| 鉴别项目 | 新型冠状病毒性心肌炎 | 冠心病 | 非致命性心律失常 |
|---|---|---|---|
| 前驱症状 | 发病前1~3周有病毒感染前驱症状,如发热、全身肌肉酸痛、乏力等 | 无明确感染前驱症状 | 无明确感染前驱症状 |
| 既往史 | 既往体健或有基础心脏病 | 既往有高血压、糖尿病、吸烟等心脑血管危险因素 | 既往有心律失常病史,如房性早搏、室性早搏、心房颤动等 |
| 症状 | 出现不能解释的气短或呼吸困难;胸闷或胸痛;心悸、头昏、黑曚、晕厥、极度乏力等症状;或者出现新发的心力衰竭症状;或者原有心脏病症状加重 | 心前区疼痛、胸闷、憋气、心力衰竭等症状 | 心悸、胸闷、憋气等症状 |
| 心电图改变 | 与体温不匹配的窦性心动过速;新发的心律失常如早搏、心房颤动、传导阻滞等;室性心律失常、心室颤动;新发的ST段抬高或压低,T波倒置;长Q-T间期 | ST-T改变,异常Q波形成,一般有明确的血管定位 | 多在原先心律失常基础上再次出现心律失常 |
| 肌钙蛋白 | 增高 | 正常或者增高 | 正常 |
| 猝死风险 | 有 | 有 | 罕见 |
新型冠状病毒感染儿童患者出现皮疹、黏膜损害时,需与川崎病鉴别:
1.症状:川崎病患儿多有发热,伴皮疹(多形性,但并非水疱或大疱状)、唇红干燥皲裂、口咽部黏膜弥漫充血、双侧球结膜充血、四肢末端硬肿脱屑、颈部淋巴结肿大等表现。
2.辅助检查:所有怀疑川崎病的患儿都需要进行心电图、超声心动图检查。川崎病患儿炎性标志物(ERS、CRP)显著升高。
1.新型冠状病毒感染重症(重型及危重型)高危人群的划分。
2.新型冠状病毒感染重症(重型及危重型)预警指标的识别。
3.新型冠状病毒感染基层诊治一般转诊和紧急转诊指征的把握。
基层新型冠状病毒感染者重症识别与处理流程见图2。


虽然所有年龄段的人都有新型冠状病毒感染和发生重症的风险,但是以下人群发生重症的风险较高,需要特别关注:
1.年龄≥65岁,尤其是未全程接种新型冠状病毒疫苗者。
2.有心脑血管疾病(含高血压)、慢性呼吸系统疾病、糖尿病、慢性肝脏、肾脏疾病、肿瘤等基础疾病以及维持性透析患者。
3.免疫功能缺陷者(如艾滋病患者、长期使用皮质类固醇或其他免疫抑制药物导致免疫功能减退者)。
4.肥胖者(体重指数≥30 kg/m2)。
5.晚期妊娠和产褥期女性。
6.重度吸烟者(>400支年)等[15]。
7.有基础疾病的患儿,包括先天性心脏病、慢性肺疾病、神经系统疾病、重度营养不良、肿瘤、肥胖、糖尿病、遗传性疾病、先天性和获得性免疫功能缺陷或低下等。
具体高危因素及风险分类分级见表4。

新型冠状病毒感染发生重症的高危因素分类分级[16]
新型冠状病毒感染发生重症的高危因素分类分级[16]
| 高危因素分类 | 高风险 | 中风险 | 低风险 |
|---|---|---|---|
| 恶性肿瘤 | 恶性肿瘤放化疗 | - | - |
| 内分泌、代谢性疾病 | 1型/2型糖尿病,肥胖症BMI≥30 kg/m2 | 超重(25 kg/m2≤BMI<30 kg/m2) | - |
| 心脑血管疾病 | 急性冠脉综合征、心力衰竭、脑梗死、脑出血等各种心脑血管疾病 | - | 高血压 |
| 呼吸系统疾病 | 间质性肺病、肺栓塞、肺动脉高压、支气管哮喘、支气管扩张症、慢性阻塞性肺疾病、肺结核 | - | 支气管肺发育异常、肺隔离症、先天性肺囊腺瘤样畸形 |
| 肝脏疾病 | 肝硬化、酒精性脂肪肝、非酒精性脂肪性肝病、自身免疫性肝炎 | - | 乙型病毒性肝炎、丙型病毒性肝炎 |
| 肾脏疾病 | 慢性肾脏病 | - | - |
| 精神疾病、神经系统退行性疾病 | 情绪障碍、精神分裂症、阿尔茨海默病 | - | - |
| 妊娠相关 | 晚期妊娠、产褥期 | - | - |
| 吸烟 | 吸烟 | - | - |
| 儿童 | - | 有基础病的儿童a | - |
| 遗传性疾病 | 唐氏综合征 | 镰状细胞性贫血 | 地中海贫血 |
| 免疫功能缺陷 | 艾滋病、器官/造血干细胞移植、服用免疫抑制药物、原发性免疫功能不全 | - | - |
注:BMI 体重指数;a包括先天性心脏病、慢性肺疾病、神经系统疾病、重度营养不良、肿瘤、肥胖、糖尿病、遗传性疾病、先天性和获得性免疫功能缺陷或低下等;-无内容
有以下指标变化之一应警惕病情恶化:
(1)呼吸困难进行性加重:可参照表5进行观察分级。

成人呼吸困难严重程度分级的症状表现[17]
成人呼吸困难严重程度分级的症状表现[17]
| 分级 | 症状表现 |
|---|---|
| 轻度呼吸困难 | 不影响日常活动,如爬1~2层楼或快走时出现轻微呼吸急促 |
| 中度呼吸困难 | 日常活动受限,如爬1~2层楼时因呼吸急促而不得不停下休息,或者影响做饭、家务 |
| 重度呼吸困难 | 休息时呼吸急促,患者无法说出完整句子,影响如厕、穿衣等基本活动 |
(2)呼吸频率增快,或出现三凹征、紫绀等。
(3)出现胸痛、跌倒、神志改变(如嗜睡、意识模糊、行为改变、难以唤醒等)、严重呕吐或腹泻、低血压、尿量减少等。
(4)指氧饱和度进行性降低。
(5)外周血淋巴细胞计数进行性降低。
(6)CRP进行性上升。
(7)胸部影像学显示肺部病变明显进展。
(1)呼吸频率增快。
(2)精神反应差、嗜睡、惊厥后意识障碍。
(3)指氧饱和度≤95%。
(4)外周血淋巴细胞计数降低和/或血小板减少。
(5)CRP明显升高。
(6)胸部影像学显示肺部病变明显进展。
以上预警指标中的辅助检查项目,基层医疗机构医生可根据本机构实际可及情况选择参考。
接诊时,应常规使用脉搏血氧仪检测患者静息状态、吸空气情况下指氧饱和度,避免漏诊“沉默性低氧血症”患者,即指氧饱和度已≤93%,但临床无呼吸困难表现。
患者有条件居家监测指氧时,建议每日检测不少于3次。具体注意事项:
(1)选择温热手指进行检测。
(2)如果因慢性阻塞性肺疾病等基础病平时指氧饱和度就低,甚至≤93%,此时应注意观察有无进一步降低。
(3)部分患者因存在周围血管疾病等,指氧饱和度可能无法反映全身血氧饱和度情况,应注意鉴别,有条件可行血气分析检查核实。
(4)部分提供指氧饱和度检测的可穿戴设备(如智能手表/手环)与脉搏血氧仪检测原理相似,居家监测结果可供参考。
(5)如果没有可测指氧的脉搏血氧仪、智能手表或手环,居家监测可尝试使用提供血氧饱和度检测功能的手机APP或小程序,其准确性虽尚待严格验证,但在特殊情况下可能会有一定的帮助。
基层医生接诊新型冠状病毒感染患者,经过常规诊治,以下症状持续不缓解,或辅助检查指标恶化,可酌情考虑一般转诊[2]:
1.发热(体温≥38.5 ℃),或体温过低(体温≤35 ℃)。
2.咳嗽严重影响睡眠,伴或不伴咳黄痰。
3.中度呼吸困难。
4.厌食、呕吐或腹泻。
5.静息非吸氧状态下,指氧饱和度≤93%。
6.新出现心电图异常,或原有基础上出现新变化。
7.淋巴细胞计数明显下降,CRP指标明显升高。
8.原有基础疾病加重。
9.喘息或声音嘶哑伴哭闹/活动时呼吸困难的儿童。
10.其他需要转诊至上级医院进一步诊治的情况,如肺部CT检查、各种化验等。
基层医生接诊新型冠状病毒感染患者,出现以下情况应启动紧急转诊:
1.静息非吸氧状态下,指氧饱和度≤90%。
2.重度呼吸困难,或成人呼吸频率≥30次/min(<2月龄儿童,呼吸频率≥60次/min;2~12月龄,呼吸频率≥50次/min;1~5岁,呼吸频率≥40次/min;5岁以上同成人)。
3.心率持续≥120次/min(婴儿≥140次/min)。
4.心悸、胸痛,伴有心电图异常或心肌酶异常。
5.神志淡漠、嗜睡或昏迷。
6.出现休克。
7.孕妇突然出现腹痛,且进行性加重。
8.孕妇自觉胎动减少或停止。
9.怀孕期间新出现的阴道出血或流液。
10.儿童出现拒食或喂养困难,有脱水征、意识障碍或鼻翼扇动、三凹征等。
11.其他需要紧急转诊的情况。
当判断患者需要紧急转诊时,应注意同时评估转诊风险,在其病情允许、适合转运时尽快转诊,转诊前应注意给予吸氧、开放静脉通路、床旁及转运监测等紧急处置;病情危急不适合转运时,应立即就地开展力所能及的救治,病情相对平稳后尽快转诊。
1. 积极对症支持治疗:适当补液,合理营养支持;根据病情给予规范有效氧疗;解热镇痛药用于退热、止痛,以对乙酰氨基酚和布洛芬为主,注意不良反应和特殊人群的用药;止咳祛痰药分为镇咳和祛痰药,可根据患者咳嗽、咳痰情况选择。
2. 抗病毒治疗:掌握抗病毒治疗的指征,积极进行抗病毒治疗。以奈玛特韦/利托那韦、阿兹夫定、莫诺拉韦等药物为主,推荐在有发展为重症风险的高危患者中使用,并尽早应用,同时注意合并用药的禁忌。
3. 糖皮质激素的应用:适用于重型、危重型,对于有进展为重症风险的中型患者也可以适当使用,推荐小剂量、短疗程使用。
4. 抗凝治疗:用于具有重症高风险因素、病情进展较快的中型患者,无禁忌证情况下可给予治疗剂量的低分子肝素或普通肝素。
5. 抗菌药物治疗:不盲目使用抗菌药物治疗。如果有继发细菌感染的证据,可以根据经验和流行病学史合理选择抗菌药物。
基层新型冠状病毒感染治疗流程见图3。


注:eGFR 估算的肾小球滤过率;CRP C反应蛋白;AST 天冬氨酸转氨酶;ALT 丙氨酸转氨酶;CK 肌酸激酶
1.补液和营养支持治疗:建议急性期卧床休息,保证充分能量和营养摄入、注意水、电解质平衡,戒烟酒。以胃肠道营养为主,进行营养风险评估,保证热量摄入25~30 kcal·kg-1·d-1、蛋白质摄入>1.2 g·kg-1·d-1,需要时使用肠道微生态调节剂,必要时加用肠外营养。对严重恶心、呕吐、腹泻、纳差、进食困难的患者,或者持续高热的患者,为防止脱水必要时给予适当的补液治疗。
2.物理降温:对于退热药物效果不佳、存在退热药使用禁忌的患者,可进行物理降温。常用方法包括温水擦浴、退热贴、少穿少盖等。避免使用冷水,不推荐酒精擦浴。使用退热贴时需警惕皮肤过敏。
3.呼吸体位:对呼吸急促的轻型或中型患者,且意识清醒、生命体征平稳、能自主排痰、无气道梗阻风险者,可尝试俯卧位、斜坡侧卧位、前倾坐位等方法以适当缓解症状。需注意监测指氧饱和度、呼吸频率等指标,早期识别重症患者并进行转诊。
4.呼吸排痰技巧:对于意识清醒、可配合的患者可选用呼吸技巧排痰,通过深呼吸,逐渐将肺内周边的痰液集中到气道,通过呼吸肌和膈肌共同做功,将痰液排出。此方法适合于>8岁的青少年和成年人,但肺功能严重损害或者大咯血的患者慎用。
氧饱和度是新型冠状病毒感染患者重要的生命体征,是判断病情严重程度、监测治疗反应的重要参数。直接测定需要在医疗机构中采集血液样本进行仪器分析,居家时通过脉搏血氧仪(简称脉氧仪或指氧仪)监测也可以较好地反映氧饱和度。
1.在基层医疗卫生机构可以采用不同的氧疗措施,实时评估氧疗效果,以避免整个治疗过程中患者出现较长时间的低氧。可以采取鼻导管或面罩氧疗,静息吸空气条件下指氧饱和度≤93%,或活动后指氧饱和度≤90%,伴或不伴呼吸窘迫者,均推荐持续氧疗。接受鼻导管或面罩氧疗1~2 h后,患者氧合达不到治疗要求,呼吸窘迫无改善,或低氧血症和/或呼吸窘迫加重,均建议尽快转上级医院就诊。
2.经评估可居家治疗的患者,如有胸闷、气短、呼吸困难或乏力,家庭有制氧机时可指导其进行居家鼻导管吸氧。鼻导管吸入氧浓度与氧流量有关,可从2 L/min起始,指氧饱和度目标范围94%~98%,如低于目标数值可逐渐上调氧流量,超过5 L/min的流速常因无法充分湿化造成患者难以耐受,同时需定期检测指氧饱和度与患者神志,避免二氧化碳潴留导致Ⅱ型呼吸衰竭。若吸氧浓度持续提升至5 L/min时指氧饱和度仍≤93%(间隔数分钟、换用不同手指测量2次),建议尽快就医。指氧饱和度≤90%,建议立即将患者转运至急诊或发热门诊进行诊治[18]。
3.需要注意,上述界值针对一般人群,对于部分有慢性呼吸或循环系统疾病的患者,平时指氧饱和度即在正常范围以外,建议与随诊医疗团队及时沟通,确定个体化的监测方案。
4.新型冠状病毒感染康复患者或出院患者,如存在较严重肺部病变,也可在医生指导下进行家庭氧疗,促进肺部功能的康复。
5.重症、危重症患者需住院治疗,根据病情给予规范有效氧疗措施,包括鼻导管、面罩给氧和经鼻高流量氧疗,必要时考虑有创呼吸支持。
新型冠状病毒感染患者常会出现发热、头疼、全身肌肉酸痛等全身症状,在患者出现高热不退症状时,如果体温达到38.5 ℃以上,可以服用对乙酰氨基酚、布洛芬等非甾体抗炎镇痛药进行退热治疗。所有患者在退热过程中,均应适当增加水分摄入,以免虚脱休克。
1.用法和用量:常用退热药有阿司匹林、对乙酰氨基酚、布洛芬、氨基比林、双氯芬酸钠、洛索洛芬钠等。最常用的是对乙酰氨基酚,多数感冒药都含有此成分。如果只有发热,其他症状不明显,可选择其中一种单一药物即可。为确保用药安全,需要遵循对乙酰氨基酚、布洛芬这两种药物的每日最大剂量、可选剂型、适用人群和服药次数,如表6所示。市面上常用的“感冒药”多为复方制剂,含多种成分,若同时伴有流涕、鼻塞、咳嗽等症状,可选用复方制剂,如酚麻美敏片(如泰诺)、复方氨酚烷胺胶囊(如快克)、氨麻美敏片(Ⅱ)(如新康泰克)、氨酚伪麻美芬片Ⅱ(如白加黑)等。儿童患者推荐使用对乙酰氨基酚或布洛芬[19]。

两种常用退热药物的用法和适用人群
两种常用退热药物的用法和适用人群
| 药物 | 剂型 | 用药间隔 | 适用人群 |
|---|---|---|---|
| 对乙酰氨基酚 | 片剂 | 若持续发热,可间隔4~6 h重复用药1次,24 h内不得超过4次 | ≥6岁儿童及成人孕妇/哺乳期 |
| 口服溶液/滴剂 | 同片剂 | 2个月以上儿童 | |
| 缓释片 | 若持续发热,每8小时1次,24 h不超过3次 | ≥6岁儿童及成人孕妇/哺乳期 | |
| 布洛芬 | 片剂 | 若持续发热,可间隔6~8 h重复用药1次,24 h内不得超过4次 | ≥6岁儿童及成人哺乳期 |
| 缓释胶囊 | 2次/d | ≥6岁儿童及成人哺乳期 | |
| 混悬液/滴剂 | 若持续发热,可间隔6~8 h重复用药1次,24 h内不得超过4次 | 6个月以上儿童 |
2.注意事项:合并肝脏和肾脏疾病的患者,应谨慎使用解热镇痛药物,建议咨询临床医师或药师后遵医嘱使用。以下4类人群慎用布洛芬:有严重冠心病、心力衰竭病史患者;有严重的消化道溃疡出血病史患者;因慢性病治疗,需要联合使用抗血小板药物和抗凝药物的患者;严重肾功能不全患者。
妊娠患者高热会引发致畸、流产、胎儿中枢神经发育不全以及先天性心血管疾病等风险,故在物理降温、充足补水,并对因治疗的基础上,可选择对乙酰氨基酚退热治疗。孕期应避免使用阿司匹林、双氯芬酸和布洛芬等[20]。
儿童特别是2岁以下儿童,用药需特别谨慎。2月龄以下的婴儿、新生儿禁用解热镇痛药。
无论是轻症还是重症患者,咳嗽均是新型冠状病毒感染最常见的症状。部分新型冠状病毒感染患者在急性期症状消失后,咳嗽迁延不愈,发展为亚急性甚至慢性咳嗽,其机制可能与感染造成的气管、支气管黏膜的损伤、非特异性气道炎症相关。
新型冠状病毒感染咳嗽急性期与亚急性期以对症治疗为主,根据咳嗽性质选用镇咳药物或祛痰药物治疗。抗菌药物对新型冠状病毒感染咳嗽治疗无效,仅少数合并细菌感染或非典型病原体感染者,需要抗菌药物治疗。
1.镇咳类:主要针对干咳的患者,可以选择右美沙芬、复方甲氧那明、复方甘草片、福尔可定等药物。
2.祛痰类:主要针对痰较多、不易咳出的患者,需要使用化痰的药物,如溴已新、氨溴索、愈创甘油醚、乙酰半胱氨酸、桉柠蒎胶囊、复方桃金娘油等。
注意事项:妊娠期和哺乳期妇女禁用溴乙新、氨溴索,妊娠3个月内禁用愈创木酚甘油醚和右美沙芬。儿童患者慎用镇咳药,祛痰药和镇咳药不能同时使用。婴幼儿使用祛痰药后注意为其拍背,帮助痰液排出。
3.雾化或者吸入治疗:在新型冠状病毒感染的急性期症状消失后,咳嗽仍然迁延不愈,干咳或咳少许白黏痰,持续3~8周;胸部X线片或CT正常,或原有新型冠状病毒肺炎影像学明显改善;血白细胞总数正常,淋巴细胞计数正常。考虑为感染后咳嗽,可使用吸入性糖皮质激素(如布地奈德)、短效支气管扩张剂(如特布他林、沙丁胺醇、异丙托溴铵等)等进行雾化或吸入治疗。如果既往有哮喘或咳嗽变异性哮喘病史,可使用吸入性糖皮质激素/长效β2受体激动剂、白三烯受体拮抗剂治疗。痰液黏稠者可加用N-乙酰半胱氨酸雾化吸入。
1.流涕和鼻塞:可选用氯苯那敏、氯雷他定、西替利嗪等抗组胺药物,也可选用复方感冒药来对症治疗。
2.咽痛、咽干:多饮水为基础,非糖尿病患者可饮蜂蜜水。口服非甾体类消炎药(NSAIDs),可缓解疼痛。局部用药可选择西吡氯铵、华素片、西帕依清咽滴丸,含苯酚或利多卡因的含漱液,或低温食物(如冷藏的软水果、冰淇淋、冰水)。鼻咽部痛可使用薄荷油滴鼻。此外,保持环境温度和湿度适宜可帮助缓解咽痛,建议戒烟。如果持续剧烈疼痛、影响呼吸、完全无法进食,需至医院就诊,警惕会厌炎。新型冠状病毒感染后导致的急性喉炎可使用雾化吸入糖皮质激素(如布地奈德)快速缓解症状。妊娠期和哺乳期妇女应咨询医师和药师后谨慎用药。
3.腹泻:部分患者可出现腹泻症状,大部分为轻度分泌型腹泻。补液和维持电解质稳定是最重要的治疗,首选经口补液,如腹泻量大,可予口服补液盐。腹泻可导致肠道菌群紊乱,可口服肠道益生菌调节肠道菌群。少数患者可出现严重腹泻,以及抗菌药物相关腹泻,需完善大便常规及病原学检查,如除外感染性腹泻,可适当加用蒙脱石散止泻。如伴恶心、呕吐,注意饮食清淡,少量多餐,呕吐严重需及时就诊。腹泻患者尤其需要注意手卫生。
抗病毒治疗是新型冠状病毒感染主要的治疗措施之一。抗病毒药物的启动应基于新型冠状病毒感染的临床分型、疾病进展风险、基础疾病状态、病程所处阶段等情况来进行临床决策。抗病毒药物建议在病程早期使用(发病5 d内),建议重点应用于有进展为重型高风险因素的轻型和中型患者。在基层医疗卫生机构,如果患者有可靠的流行病学史,典型的新型冠状病毒感染症状,而且外周血白细胞计数不高,也符合进展为重症的高危人群,就可以尽早启动小分子药物治疗。
奈玛特韦/利托那韦推荐用于发病5 d以内的轻型和中型且伴有进展为重型高风险因素的成人和青少年(12~17岁,体重≥40 kg)。该药可以显著降低高危人群的住院风险和死亡率[21]。重度肝损伤和肾损伤患者[估算的肾小球滤过率(eGFR)<30 ml/min]不推荐使用。
该药在感染早期的效果最好,最好在发病5 d以内使用。注意发病5 d以上时使用该药超出适应证。
300 mg奈玛特韦(2片粉色药片)与 100 mg 利托那韦(1片白色药片)同时服用,每12小时1次,连续服用5 d。需要整片吞服,不能咀嚼、压碎或掰开,空腹或餐后服用均可。肾功能减退的患者(eGFR 30~59 ml/min)减量使用,奈玛特韦150 mg、利托那韦100 mg,每12小时1次,共5 d。
奈玛特韦/利托那韦通常具有很好的耐受性,常见的不良反应通常是轻微的,包括味觉改变(苦味)、腹泻、血压升高和肌肉疼痛等。
奈玛特韦/利托那韦的代谢容易与多种药物发生相互作用,进而影响彼此的疗效,因此使用前应详细阅读说明书。禁止与哌替啶、雷诺嗪等高度依赖 CYP3A 进行清除、且其血浆浓度升高会导致严重和/或危及生命的不良反应的药物联用。奈玛特韦/利托那韦和常见药物相互作用见图4。
(1)高血脂、高血压患者药物使用:建议患者停止服用降脂药物,因为奈玛特韦/利托那韦只需要5 d用药,而降脂药物可停用5 d。降压药物用量可减少一半,如果正常服用降压药物,可能会造成低血压。
(2)服用抗凝药物患者药物使用:抗凝药物需要持续服用,不能停药。但奈玛特韦/利托那韦会导致血药浓度增加,同时使用抗凝药会增加出血风险,应告知患者避免外伤;如果患者有高危出血倾向,可考虑降低抗凝药物剂量或者暂停使用。
(3)帕金森患者药物使用:帕金森是运动障碍疾病,患者在吞咽的时候可能导致咳呛,所以奈玛特韦/利托那韦服用的同时不建议停用帕金森药物,需持续观察可能的不良反应。
(4)糖尿病患者药物使用:降糖药物可不停用,但是二甲双胍类药物可能会导致腹泻,正在服用二甲双胍类的患者服用奈玛特韦/利托那韦后需要大量饮水。
1.应用指征:阿兹夫定用于治疗成年中型新型冠状病毒感染患者;如果基层医疗机构没有条件开展影像学检查,对于一些有明显症状和肺部体征、新型冠状病毒感染抗原或者核酸检测阳性的患者,可以推荐使用。不建议在妊娠期和哺乳期使用,中重度肝、肾功能损伤患者慎用。
2.用法和用量:空腹整片吞服,5 mg/次、1次/d,疗程一般是7 d,至多不超过14 d。
3.不良反应:阿兹夫定用于新型冠状病毒感染治疗的常见不良反应为腹泻、肝功能异常等。其他同类核苷类似物曾有致胰腺炎的报道,故曾患有胰腺炎的患者应慎用。请参阅药品说明书。
用于治疗轻型和中型伴有进展为重症高风险因素的成人患者[23]。推荐剂量为每次800 mg、每12小时口服1次,连续服用5 d,整粒吞服,不受进食影响。肝肾功能损害患者无需调整剂量。尚无本品在妊娠或哺乳期、儿童中的使用数据,不建议在妊娠期和哺乳期、儿童中使用。育龄女性在治疗期间以及治疗结束后4 d内应避免怀孕。
国家药品监督管理局批准的其他抗新型冠状病毒药物。利巴韦林不能预防新型冠状病毒感染,也没有明显的治疗作用,且有较大不良反应。用于治疗流感的奥司他韦也不能治疗新型冠状病毒感染。
基层医生应掌握好激素的使用指征,对于病情较轻而无需氧疗患者,不应使用糖皮质激素。
(一)对于高危、高龄患者宜在病情出现进展的初期,或是需要氧疗的中型患者,评估无激素使用禁忌后,可以提早应用低剂量糖皮质激素。推荐地塞米松(0.75 mg/片)、泼尼松(5 mg/片)或者其他等效激素,每日4~6片治疗;同时需密切监测病情变化,若治疗72 h后病情仍然出现进展,不吸氧难以维持正常的氧饱和度,则需要转诊至上级医院治疗;治疗72 h后病情显著缓解者,可减量至2~3片/d,再治疗3~5 d[24]。
(二)对于氧合指标进行性恶化、影像学表现进展迅速、机体炎症反应过度激活状态的重型和危重型患者,应尽快转诊至上级医院,在等待转诊期间应尽早使用糖皮质激素,建议地塞米松5 mg/d或甲泼尼龙40 mg/d,不超过10 d,避免长时间、大剂量使用糖皮质激素,以减少不良反应[2,25]。对于高龄患者,宜适当减量和缩短疗程。存在合并症的患者(如糖尿病、消化道出血)需权衡利弊综合考虑。应用糖皮质激素后,需观察患者CRP、淋巴细胞、体温、肺内炎症渗出变化等情况。
在激素使用过程中应采取个体化,注意患者的不良反应,常见不良反应包括感染、代谢紊乱(水电解质、血糖)、消化道出血倾向、血压异常等。
抗凝治疗是新型冠状病毒感染患者重要且必需的基础治疗,可以显著改善脏器功能。对于具有进展为重症的高风险因素、病情进展较快的中型病例,以及重型和危重型患者,无禁忌证情况下可给予治疗剂量的低分子肝素或普通肝素[2]。发生血栓栓塞事件时,按照相应指南进行治疗。
1.血D-二聚体升高者均有抗凝指征。
2.血D-二聚体正常者,针对高危因素抗凝,如糖尿病、高血压、自身免疫性疾病、深静脉血栓、心脏支架植入术后、心房颤动或病情加重引起高凝状态等。
1.原有接受抗凝且血D-二聚体正常患者可继续口服抗凝药物治疗。
2.血D-二聚体升高的中型、重型早期或原接受抗凝治疗的患者出现D-二聚体升高,可采用低分子肝素抗凝,剂量为60~100 U·kg-1·d-1,每天分1~2次使用。
1.抗凝治疗期间应严密监测出血情况。防止不恰当抗凝导致出血,如颅内出血、消化道出血等,需定期进行凝血功能的实验室检查,如凝血时间、D-二聚体、国际标准化比值(INR)等指标。
2.新型冠状病毒核酸检测阴性、D-二聚体正常后,可停止抗凝治疗或恢复原有抗凝治疗,抗凝治疗持续时间在1周左右。
避免盲目或不恰当使用抗菌药物,尤其是联合使用广谱抗菌药物。
在新型冠状病毒感染后期,如果患者出现以下症状常提示继发细菌感染:
1. 出现反复咳嗽、咳黄脓痰、流黄脓涕或者咽部脓苔等细菌感染表现。
2. 血常规提示白细胞计数水平增高、分类中性粒细胞比例增高。
病原体多为溶血性链球菌、流感嗜血杆菌、肺炎链球菌、葡萄球菌、卡他莫拉菌等,可以根据当地流行病学史和经验,选择青霉素类、头孢菌素类、喹诺酮类和大环内酯类等药物治疗。
在判断重症新型冠状病毒感染患者(包括社区治疗患者及上级医疗机构转回患者)病情加重难以逆转后,在常规治疗基础上,宜提供安宁缓和医疗照护,包括:
1.症状控制,如呼吸困难的对症处理等。
2.主动询问患者和家属对新型冠状病毒感染疾病及预后的认知、治疗预期、有创抢救的意愿、牵挂和担心、离世地点的考虑等。
3.引导家人陪伴、远方亲人视频探视、患者及家属互相表达爱与可能的歉意、离世准备等。
4.始终倾听、同理家属,如接纳家属的不舍、肯定家属的付出等。
可根据实际情况,在合适的场景下提供以上全部或部分安宁缓和医疗照护。
1.对于年龄≥65岁或者有严重基础疾病的高危人群,中医药对该部分患者感染初期的治疗重点是避免外邪内陷(相当于现代医学的炎症风暴),降低危重症的发生率和死亡率,中医药介入越早效果越好。
2.普通人群的中医药治疗主要是改善临床症状,根据临床表现辩证用药。
3.恢复期患者需对症用药,结合良好的生活习惯及中医外治方法有利于尽快恢复健康。
新型冠状病毒感染属于中医“疫”病范畴,对于有严重基础疾病和老年人目前仍有一定比例会转变为重症或危重症,当务之急是用中医药保护好高危群体,降低危重症发生率,进而降低死亡率。基层新型冠状病毒感染中医药治疗流程建议见图5。


经医生症状评估后非罹患重症的非高危人群、病毒感染症状较轻者,服用药物主要目的在于缓解临床症状,缩短病程。
1.临床表现:发热,恶寒,气短,乏力,无汗,头痛头胀,咳嗽,痰少,咽干,脘腹胀满,食欲不振,舌苔薄白。
2.推荐处方:
(1)汤剂:清肺排毒汤。
①处方:麻黄9 g,炙甘草6 g,杏仁9 g,生石膏15~30 g(先煎),桂枝9 g,泽泻9 g,猪苓9 g,白术9 g,茯苓15 g,柴胡16 g,黄芩6 g,姜半夏9 g,生姜9 g,紫菀9 g,款冬花9 g,射干9 g,细辛6 g,山药12 g,枳实6 g,陈皮6 g,广藿香9 g。
②服用方法:水煎服,每日1剂,每日2次,餐后40 min服用,3 d为一个疗程。遵医嘱。患者不发热则生石膏用量小,发热或壮热可加大生石膏用量。
(2)中成药:清肺排毒颗粒。
使用方法:按照说明书剂量服用,一般3~5 d或症状消失即停止用药,如症状无缓解或加重,请及时到正规医疗机构就诊[2]。
1.临床表现:发热,恶寒,身疼痛,无汗,头痛头胀,咳嗽痰少,咽干,舌苔薄白,脉浮或浮紧。
2. 推荐处方:
(1)汤剂:大青龙汤合五苓散,或加味葛根汤加减。
①大青龙汤合五苓散处方:生麻黄9 g,桂枝9 g,生石膏25 g,苦杏仁10 g,甘草9 g,大枣10 g,生姜10 g,茯苓15 g,猪苓9 g,泽泻9 g,生白术9 g。
②加味葛根汤处方:葛根15 g,麻黄10 g,生石膏20 g,桂枝10 g,白芍10 g,生姜10 g,大枣10 g,桔梗15 g,甘草10 g。
若头痛身痛明显,可酌加羌活10 g、白芷10 g、川芎10 g。
若咽痛明显,可酌加射干15 g、牛蒡子10 g。
若咳嗽明显,可酌加杏仁10 g、枇杷叶10 g。
③服用方法:水煎服,每日1剂,每日2次温服。遵医嘱。
(2)中成药:荆防颗粒、清肺排毒颗粒、葛根汤颗粒、感冒清热颗粒等。
使用方法:上述中成药选择其中一种,按照说明书剂量服用,一般3~5 d或症状消失即停止用药,如症状无缓解或加重,请及时到正规医疗机构就诊[28]。
1.临床表现:低热,咽干咽痛,声音嘶哑,头胀痛,面赤,咳嗽,痰粘或黄,口干欲饮,苔薄黄,舌边尖红,脉浮数。
2.推荐处方:
(1)汤剂:银翘散加减。
①处方:金银花15 g,连翘15 g,杏仁10 g,牛蒡子10 g,桔梗10 g,甘草6 g,葛根30 g,北沙参10 g,桑叶10 g,藿香10 g。
若高热体温>38.5 ℃,可酌加生石膏30 g(先煎)。
若头痛、身痛明显,可酌加柴胡15 g、黄芩10 g。
若咽痛明显,可酌加射干15 g、玄参10 g。
若咳嗽明显,可酌加炙麻黄5 g、浙贝15 g。
②服用方法:水煎服,每日1剂,每日2次温服。遵医嘱。
(2)中成药:宣肺败毒颗粒、防风通圣颗粒、六神丸、清咽滴丸、银翘解毒颗粒、连花清咳片、金花清感颗粒、疏风解毒胶囊(颗粒)、连花清瘟胶囊等。
使用方法:上述中成药选择其中一种,按照说明书剂量服用,一般3~5 d或症状消失即停止用药,如症状无缓解或加重,请及时到正规医疗机构就诊[28]。
1.临床表现:有严重的基础疾病或者年龄≥65岁的老年人属于高危人群,感染新型冠状病毒后,主要症状表现为发热,恶寒,咳嗽喘憋,气短懒言,神疲体弱,舌淡苔白,脉浮数而无力等。
(1)处方:人参12 g,茯苓20 g,前胡10 g,川芎12 g,羌活12 g,独活12 g,桔梗10 g,柴胡12 g,枳壳10 g,生姜6 g,薄荷6 g。
(2)服用方法:此方在发热期服用,每日2~3剂,分3~4次服下;体温下降至正常后改为每日1剂,继续服用3 d。
(3)注意事项:高危人群有发热症状时首先选用人参败毒散,且该人群治疗时切忌使用苦寒清热药物。
无论是一般人群或者是高危人群在恢复期主要表现有下面几种。
1.临床表现:气短,倦怠乏力,纳差呕恶,痞满,大便无力,便溏不爽,舌淡胖,苔白腻。
2.推荐处方:
汤剂:法半夏9 g、陈皮10 g、党参15 g、炙黄芪30 g、炒白术10 g、茯苓15 g、藿香10 g、砂仁6 g(后下)、甘草6 g。
服用方法:水煎服,每日1剂,每日2次温服。遵医嘱。
1.临床表现:动后气短,倦怠乏力,干咳少痰,咽喉不利,胸腹满闷,纳呆便软,四肢沉重,舌红少津等症。
2.推荐处方:
汤剂1:清金益气方[31]。
处方:人参10 g,麦冬15 g,五味子6 g,茯苓15 g,清半夏6 g,麸炒苍术6 g,陈皮10 g,黄芩10 g,芦根10 g,玄参10 g,淡竹叶10 g,薏苡仁10 g,柴胡10 g,升麻6 g,马鞭草10 g,甘草6 g。
汤剂2:南沙参10 g,北沙参10 g,麦冬15 g,西洋参6 g,五味子6 g,生石膏15 g,淡竹叶10 g,桑叶10 g,芦根15 g,丹参15 g,甘草6 g。
服用方法:水煎服,每日1剂,每日2次温服。遵医嘱。
1.临床表现:痒咳,或阵咳、呛咳、夜咳,遇冷加重,过敏而发,白痰难咯,苔白腻,脉弦紧。
2.推荐处方:
汤剂:射干9 g,炙麻黄6 g,干姜15 g,紫菀30 g,款冬花30 g,五味子15 g,法半夏9 g,前胡15 g,百部15 g,苏子9 g,葶苈子15 g,川贝粉3 g(冲服)。
服用方法:水煎服,每日1剂,每日2次温服。遵医嘱。
注意:以上均为中药协定方,建议在中医医师指导下使用。
对于新型冠状病毒感染康复阶段的干预治疗,可以选用中医非药物疗法以助患者恢复健康。
1.针灸及穴位按压:针灸及穴位按压作为即时缓解症状的治疗手段,可以帮助减轻新型冠状病毒感染者康复阶段的诸多不适。
发热患者可选用大椎、天突、鱼际等按压;乏力者可选用沿双侧膀胱经从大杼至肾俞等穴位进行点按;失眠者可以点按摩擦涌泉穴等;咽喉疼痛者可选用少商穴进行点按或点刺放血。
针刺方法:选以上穴位,背俞穴与肢体穴位相结合,针刺平补平泻,留针30 min/次、1次/d。
隔物灸贴取穴:大椎、肺俞、脾俞、孔最,贴敷40 min/次、1次/d。
2.中药泡洗:恢复期部分患者出现失眠及精神焦虑的症状,以酸枣仁、鸡血藤、首乌藤、桂枝、远志、香橼各5 g,生姜3片,煮水20 min取汁,加水至踝关节以上,控制温度在40~43 ℃,保持此温度泡洗约30 min/次、1次/d。以微微汗出为宜,不可大汗淋漓。如果有心脏病,泡洗时间需要减半,切不可时间过久。
一般人群、新型冠状病毒感染恢复期患者,可以通过中医传统运动方法如八段锦、五禽戏、简式太极拳、六字诀等进行锻炼,起到预防疾病、促进康复的作用。
季节性流感也会出现相似症状,还应辨证施治,不可自行乱用药物。康复期间一定注意保持良好的睡眠,防止感受风寒。
1.人群新型冠状病毒感染的自我风险评估。
2.重点人群的分类分级健康服务。
3.居家康复患者的健康监测及康复指导。
坚持分类分级、突出重点的原则,根据患基础疾病情况、新型冠状病毒疫苗接种情况、感染后风险程度等分为3个类别:重点人群(高风险)、次重点人群(中风险)、一般人群(低风险),分别用红、黄、绿色进行标记,颜色不同,服务内容不同,见表7。也可采取评分方法进行评估,确定健康风险级别,见图6。

居民新型冠状病毒感染风险自我评估表[32]
居民新型冠状病毒感染风险自我评估表[32]
| 风险分层 | 感染风险等级 | ||
|---|---|---|---|
| A级 | B级 | C级 | |
| 低风险(一般人群) | 1.年龄<60岁; 2.无基础疾病 | 1.年龄<60岁; 2.基础疾病稳定; 3.全程接种疫苗。 | - |
| 中风险(次重点人群) | 1.年龄<60岁; 2.基础疾病不稳定; 3.全程接种疫苗 | 1.年龄60~80岁; 2.基础疾病稳定; 3.未全程接种疫苗 | 1.年龄≥80岁; 2.无基础疾病或基础疾病稳定; 3.全程接种疫苗 |
| 高风险(重点人群) | 1.年龄<60岁; 2.基础疾病不稳定; 3.未全程接种疫苗 | 1.年龄60~80岁; 2.基础疾病不稳定; 3.无论是否全程接种疫苗 | 1.年龄≥80岁; 2.基础疾病稳定或不稳定; 3.未全程接种疫苗 |
注:不同风险分层下根据居民情况进一步分为ABC三个等级,同等风险分层下,A级风险最低,B级风险较高,C级风险最高;-无内容
社区对新型冠状病毒感染重点人群(≥65岁)健康服务流程见图7。
开展重点人群(≥65岁)健康服务应遵循以下原则:①坚持联防联控、部门协同。②坚持分类管理、分级服务,见图8。③坚持优化资源、突出重点。④坚持医防协同、上下联动。
≥65岁老年人、孕产妇、儿童、有基础疾病者、未接种或未全程接种新型冠状病毒疫苗者均属于重点人群,鉴于其感染新型冠状病毒后发生重症或死亡的风险高,为实现“保健康,防重症”的工作目标,基层医师应同时重点关注重点人群的社区健康管理,提供分类分级健康服务。
(1)强化疫苗接种:除接种疫苗后产生严重过敏反应为绝对禁忌证外,如之前有处于基础疾病急性期、特殊治疗考虑未予以接种者,可待基础疾病处于平稳期、特殊治疗结束后重新评估进行疫苗接种。
(2)强化健康宣教:强调减少外出、勤洗手、多通风,同时注意保暖,积极控制基础疾病,按医嘱服药。如身边出现感染者,注意尽量做到空间相对隔离,特别注意不同餐,分开使用生活物品,消毒卫生间,勤通风。教会养老机构内的工作人员正确预防、识别新型冠状病毒感染、院内感染控制、服务对象合理营养膳食及身心健康干预等健康知识。
(3)强化医疗保障:社区(村)通过小喇叭、信函、微信、短信、APP 等形式,对现行新型冠状病毒感染防治政策进行宣传,将基层医疗卫生机构值班电话或家庭医生的电话通知到每一户重点人群家庭,提供新型冠状病毒感染相关咨询服务,协助开展健康教育。
(4)强化首诊转诊:基层医疗卫生机构要严格执行首诊负责制。对于有紧急医疗需求的老年人,社区(村)和基层医疗卫生机构协助转诊,也可指导通过急诊就诊。对于有症状的老人,社区医生要予以评估(视频)会诊、判断病情,无须转诊者应予以就地处置、诊疗指导。养老机构要确保药品及物资通道畅通。若需转诊,应协调上级医院,与居委会等协同帮助患者联系120急救电话、也可以借助区域内非急救转运车辆转诊(由当地街道负责)。
(5)强化签约履约:做实重点人群家庭医生签约服务,提高≥65岁老年人签约服务覆盖面,对合并基础疾病的老年人实现签约服务全覆盖,动态掌握基础疾病情况和健康状况落实到位,按照分类分级原则,做好健康管理和健康监测。社区卫生服务中心应建立养老院中老年人的健康档案,做到人员底数清、状态清,以红、黄、绿码区分急中轻,实施分级健康管理。
(1)开展健康指导:加强对孕产妇和儿童监护人的健康教育和咨询服务,指导孕产妇和儿童家庭做好健康监测和日常防护。指导孕产妇居家进行体温、心率、血压三大监测;指导孕晚期的孕产妇关注胎动的监测,孕晚期每天可以监测1 h,每小时有3次以上胎动。指导儿童监护人适当储备应急用药,并且指导用药规范。开展预防及心理疏导工作。
(2)开展“互联网+妇幼健康”服务:充分利用APP、微信小程序等形式做好高危孕产妇专案管理、婴幼儿养育照护指导等孕产妇和儿童系统保健服务与健康管理,有条件的基层医疗机构可利用胎心监护仪、经皮黄疸检测仪等可穿戴设备为孕产妇和新生儿提供健康监测与管理,切实减少群众非必须到院和交叉感染风险。
(3)开展主动随访:结合孕产妇和儿童系统管理,摸清辖区内常住孕产妇和0~6岁儿童情况,建立人员清单和重点人群台账,制定健康安全保障方案,引导孕产妇及时主动向社区报备,以便及时获得就诊服务。以妊娠风险评估“五色管理”为橙色、红色和紫色以及孕周≥37周的孕产妇为重点。
(4)保障正常医疗服务:与孕产妇保持密切联系,告知应急联系方式,以便出现问题及时沟通解决。与专门医疗机构做好服务衔接,确保渠道畅通、响应及时,为涉疫孕产妇、儿童等提供就医便利。
(5)保障急诊急救:有紧急医疗需求的孕产妇和儿童,社区(村)和基层医疗卫生机构协助转诊,也可通过急诊就诊。
3.安宁缓和医疗照护:如判断重症新型冠状病毒感染患者(包括社区治疗患者及上级医疗机构转回患者)病情加重难以逆转,在充分与患者及家属沟通后,在常规治疗基础上,可根据实际情况,提供相应安宁缓和医疗照护(具体见本指南第四部分)。
在重点人群健康服务保障中要明确职责分工,加强协同落实、提高基层医疗卫生机构服务水平、加强农村地区重点人群健康管理服务、加强养老院、儿童福利机构等重点机构的管理,发挥医联体、医共体的作用。
1.社区重点人群:社区重点人群包括老年人、慢性基础疾病患者、孕妇、儿童和伤残人士、智障人士等人群。宣传和指导社区重点人群做好疫苗接种、个人防护和自我健康监测[35],疫情严重时,进一步减少外出。
(1)推进3岁以上无接种禁忌证、符合接种条件的重点人群做好新型冠状病毒疫苗接种。
(2)强化“每个人都是自己健康的第一责任人”意识,加强个人防护,科学佩戴口罩,做好手卫生;外出时与他人保持安全距离,不去人群密集、通风不良的场所,尽量减少参加聚会、聚餐等聚集性活动。
(3)做好自我健康监测,如出现发热、干咳、乏力、咽痛等症状,及时进行抗原自测,并密切监测健康状况;出现症状加重时,及时去医疗机构就诊。同住人员感染时,其他人员应做好个人防护,加强症状监测、抗原或核酸检测。
(4)保持生活规律和充足睡眠,注意咳嗽礼仪;做好居室、工作场所等区域通风换气和清洁消毒,物品保持干净整洁,及时清理垃圾。
(5)需长期服药的人员,不可擅自停药,做好个人防护后去附近的医疗机构取药,或经医生评估后开长期处方,减少就诊次数。
(1)养老机构、社会福利机构等重点机构:加强疫苗接种组织动员,提高机构内服务对象疫苗接种率。机构内结合设施条件实行内部分区管理,设立闭环管理区、流动管理区和健康观察区(室),防止不同区域间交叉感染。见图9。
(2)学校、学前教育机构:加强学校、学前教育机构工作人员和学生个人防护。强化师生健康教育,开展症状监测,执行“日报告”“零报告”制度,出现发热、干咳、乏力、咽痛等症状时,及时采取留观等相应措施,不得带病工作和学习。加强教学区域、学生宿舍、公共卫生间等场所的通风换气和清洁消毒。
(1)县域医共体牵头医院落实对辖区乡镇卫生院、村卫生室开展重点人群服务提供人力、技术、设备等必要的支持;落实乡镇卫生院向定点医疗机构转诊的流程和路径。
(2)加强农村重点人群防护。建立重点人群信息库,加快提升农村老年人群疫苗接种率。发挥基层医疗卫生机构“网底”和家庭医生健康“守门人”作用,加快扩大农村地区≥65岁老年人家庭医生签约服务覆盖面。通过电话、视频、微信或线下随访等方式加强对居家自我照护人员的健康指导、用药、抗原检测等服务。
(3)尽早启动抗病毒治疗。为应对农村地区救治,对于有适应证的新型冠状病毒感染患者,应尽早启动抗病毒治疗。
(4)引导村民提高个人健康意识,做好自我防护。
农村地区重点人群健康管理流程见图10。
对于社区新型冠状病毒感染无需住院的患者及新型冠状病毒感染后出院的患者均提供居家康复管理。新型冠状病毒感染可导致长期的健康问题和症状,影响患者的日常生活。在某些情况下,这些症状可能会持续12周以上,现被称为新型冠状病毒感染长期症状。新型冠状病毒感染后出院患者应继续用药治疗、氧疗、监测生命体征,联系家庭医生进行病情评估及康复指导。家庭医生将面对大批康复期患者,做好康复指导和病情监测尤为重要。
1.居家康复健康监测[39]:居家康复的过程中需监测以下危险信号,如出现,应及时与签约的家庭医生联系进行门急诊就诊。
(1)静息状态下或轻微活动后出现明显的气促,且采用缓解呼吸急促的姿势无法改善。
(2)活动或锻炼期间出现胸痛、心慌或头晕症状。
(3)出现面部、四肢肢体的感觉或活动异常。
(4)意识障碍,或者言语表达等日常活动感觉困难。
(5)焦虑或抑郁状态恶化,有自残或伤害他人的倾向。
(6)其他影响日常生活及工作的症状。
2.居家康复指导:无症状感染者无需进行药物治疗,如出现发热、咳嗽、咳痰、呼吸困难、流鼻涕、疲劳、吞咽困难等症状且症状轻微无需转诊时可按以下推荐方案进行处理。
(1)发热:发热是新型冠状病毒感染最常见的症状之一,一般在体温>38.5 ℃(老年人可适当放宽)时需要服用解热镇痛药(详见本指南第四部分)。对于退热药物效果不佳、存在退热药禁忌的患者,可进行物理降温。常用方法包括温水擦浴、退热贴等。
(2)咳嗽咳痰:咳嗽是机体重要的防御性反射,有利于清除呼吸道分泌物和有害因子。一般的轻度咳嗽可以不予治疗。对于意识清醒、可配合的患者可选用呼吸技巧排痰,通过深呼吸,逐渐将肺内周边的痰液集中到气道,通过呼吸肌和膈肌共同做功,将痰液排出。止咳药物需在医生指导下应用(详见本指南第四部分)。
(3)咽痛:多饮水为基础,保持环境温度和湿度适宜可帮助缓解咽痛,可选择局部用药,剧烈疼痛可选择口服解热镇痛药(详见本指南第四部分),如果剧烈疼痛持续、影响呼吸、完全无法进食,需至医院就诊。
(4)呼吸急促:对于呼吸急促,且意识清醒、生命体征平稳、无气道梗阻风险的轻型或中型患者,可尝试俯卧位、斜坡侧卧位、前倾坐位、前倾立位、背部倚靠立位等方法适当缓解症状。控制呼吸法及节奏呼吸法等呼吸技巧也有助于缓解呼吸急促。需注意监测指氧饱和度和呼吸频率,早期识别重症患者并进行转诊。
(5)疲劳:疲劳是新型冠状病毒感染恢复期患者最常报告的导致虚弱的症状,通常被描述为一种全面的身体和精神疲倦感。保持生活节奏是应对疲劳的策略之一,推荐患者在自身力所能及的范围内做事,避免“过度疲劳”,随着体力的增强和症状的改善,可以有控制地逐渐提高活动水平。
(6)吞咽困难:吞咽困难是新型冠状病毒感染的后遗症之一,尤其是对于在医院里使用过呼吸器的人来说,通气管道可能会引起瘀伤、喉咙及声门的肿胀等问题。居家康复期间的吞咽困难可通过以下方式进行预防:
①吃喝时保持身体坐直,一定不要躺着吃或喝。
②饭后保持直立至少30 min。
③改变食物种类,选择更易吞咽的食物。
④锻炼吞咽相关肌肉,协调肌肉收缩。
⑤避免吃饭或喝水时说话。
(7)嗅觉或味觉异常:多见于新型冠状病毒感染病程早期,随着时间的推移可能会自行恢复,但部分患者持续时间长达数月。为了加快康复的速度,建议每天刷牙两次,确保口腔卫生;尽早开始嗅觉训练,包括每天闻具有强烈气味的食物,比如柠檬、玫瑰、丁香、桉树等,一天2次,每次20 s;尝试在食物中添加香料,比如辣椒、柠檬汁等。
1.运动锻炼:新型冠状病毒感染后长期住院或居家养病会导致肌肉力量和耐力的明显下降。居家患者的锻炼对恢复力量和耐力非常重要,但需要在安全的前提下进行。推荐将新型冠状病毒感染恢复锻炼分为5个阶段,每个阶段保持至少7 d才能进入下一阶段,可以使用Borg主观疲劳感知评估量表[The Borg Rating of Perceived Exertion(RPE)Category Ratio CR-10 Scale]粗略作为逐步提高活动水平的标准,该量表将运动中主观感受的费力程度划分为0分(完全不费力)到10分(图11)。
(1)第一阶段:为恢复运动锻炼做准备(RPE评分为0~1分),该阶段的锻炼内容包括:控制的呼吸练习、轻微体力活动、拉伸和平衡练习。如果在上述任何活动中RPE得分超过1分,建议停止第一阶段的活动。
(2)第二阶段:低强度活动(RPE评分为2~3分),该阶段的锻炼内容包括:散步、轻微的家务或园艺工作等。如果在上述任何活动中RPE得分超过3分,建议停止第二阶段的活动。
(3)第三阶段:中等强度的活动(RPE评分为4~5分),该阶段的锻炼内容包括:快走、上下楼梯、慢跑、引入倾斜度、阻力练习。如果在上述任何活动中RPE得分超过5分,就不要在本阶段做这些活动了。
(4)第四阶段:具有协调和有效技能的中等强度练习(RPE评分为5~7分),该阶段的锻炼内容包括:跑步、骑自行车、游泳和舞蹈课。如果在上述任何活动中RPE得分超过7分,就不要在本阶段做这些活动了。
(5)第五阶段:回归到基线练习(RPE评分为8~10分),恢复感染新型冠状病毒感染前的正常锻炼/体育活动/活动。
2.饮食与营养:感染者居家过程中应注意营养,科学合理的膳食能够改善营养状况,增强免疫力,有利于患者的康复。对于新型冠状病毒感染者,整体的饮食原则是平衡膳食,均衡搭配。每日三餐规律进食,饮食宜清淡易于消化,食物多样,保证谷类,优质蛋白质类食物、新鲜蔬菜水果的摄入量,多饮水。在感染前期建议多喝水,补充维生素C;感染中期建议多吃果蔬、淀粉类食物,不建议应用蛋白粉;感染后期补充高蛋白食物和主食。新型冠状病毒感染期间易合并低钠血症,应注意适量补充;恢复期建议限制盐分摄入,每天盐的摄入量应少于5 g,约一平茶匙;保持大便通畅。
3.睡眠:新型冠状病毒感染可能会导致睡眠障碍,包括睡眠不足、睡眠质量差、失眠,以及昼夜节律紊乱等。建议在居家康复期间:
(1)培养良好的睡眠习惯,避免熬夜,睡前避免剧烈活动等。
(2)睡前进行放松训练,可以通过练习冥想、呼吸训练、渐进式肌肉放松等帮助进入睡眠状态。
(3)合理安排运动时间,在上述运动周期的前提下进行有氧运动可以帮助调节睡眠周期。
(4)合理安排午休时间。
(5)如睡眠障碍严重且经上述方案干预后仍无法缓解,建议进行药物治疗。
4.心理调整:新型冠状病毒感染会对患者情绪产生影响,感染者常感到有压力并出现焦虑(担心、恐惧)或抑郁(情绪低落、悲伤)情绪。调节因新型冠状病毒感染引起的焦虑心理的方式包括:避免过分关注;保持社会联系;生活规律;积极投入工作;寻求专业帮助等。除此之外可以通过呼吸放松、音乐放松、冥想以及做一些自己感兴趣的事情来减轻压力,保持积极的心态。
5.正确认识新型冠状病毒感染长期症状:新型冠状病毒感染康复期,部分患者可出现持续的躯体和心理症状,这些症状往往随着时间的推移而逐步改善,如有需要,可至医疗机构就诊。
新型冠状病毒感染者居家康复期间,应做好相应的防护措施,以降低传播风险,特别是家庭中的老人、儿童及其他高风险人群,要做好保护措施。
1.居住安排:条件允许的情况下,感染者应该在相对独立的房间居住,多名家庭成员感染时,感染者可以在同一房间居住。居住的房间的门应该保持关闭。
感染者生活、用餐应该尽量限制在居住的房间内。必须离开房间时,需要规范佩戴医用外科口罩,与其他家庭成员保持1 m以上距离。其他人员减少进入感染者居住的房间,需要进入时需佩戴好医用防护口罩,离开后立即洗手或进行手消毒。
采用非接触的方式传递物品,未感染的家庭成员接触感染者使用后的物品后应洗手或进行手消毒。
2.居家通风:感染者居家期间应该做好通风,至少每日两次开窗通风,每次30 min。室外温度允许时可以保持窗户开启,随时通风。
通风期间,做好保暖和防暑,也可以采用排气扇机械通风或者加大新风系统换风次数。家用分体空调和集中空调可以正常使用,全空气系统的集中空调使用时要关闭回风。
《新型冠状病毒感染基层诊疗和服务指南》制定专家组
顾问:王辰 瞿介明 胡鸿毅 杜雪平 于晓松
组长:迟春花 吴浩
副组长:杨汀 潘志刚 王留义 陈亚红 朱兰 李述刚
专家(按姓氏拼音排序):陈红(四川省医学科学院·四川省人民医院);陈亚红(北京大学第三医院);迟春花(北京大学第一医院);代继宏(重庆医科大学附属儿童医院);丁静(首都医科大学附属复兴医院月坛社区卫生服务中心);董爱梅(北京大学第一医院);杜雪平(首都医科大学附属复兴医院月坛社区卫生服务中心);杜兆辉(上海市浦东新区上钢社区卫生服务中心);方力争(浙江大学医学院附属邵逸夫医院);郭宜鹏(天津市西青区卫生健康委员会);胡鸿毅(上海中医药大学);揭志军(复旦大学附属上海市第五人民医院);孔慜(北京市丰台区方庄社区卫生服务中心);李光熙(中国中医科学院广安门医院);李述刚(首都医科大学公共卫生学院);李双庆(四川大学华西医院·成都高新区芳草社区卫生服务中心);廖纪萍(北京大学第一医院);刘珏(北京大学公共卫生学院);刘青(北京大学第三医院);路孝琴(首都医科大学全科医学与继续教育学院);孟佳(哈尔滨医科大学附属第二医院);潘志刚(复旦大学附属中山医院);齐殿君(中国医科大学附属第一医院);瞿介明(上海交通大学医学院附属瑞金医院);任菁菁(浙江大学医学院附属第一医院);王辰(国家呼吸医学中心);王杰萍(首都医科大学附属复兴医院);王留义(河南省人民医院);王爽(中国医科大学附属第一医院);王永晨(哈尔滨医科大学附属第二医院);吴浩(首都医科大学全科医学与继续教育学院);徐保平(首都医科大学附属北京儿童医院);徐京杭(北京大学第一医院);杨汀(中日友好医院);姚希(北京大学第一医院);尹朝霞(深圳大学医学部);于晓松(中国医科大学附属第一医院);张娜(天津市南开区华苑街社区卫生服务中心);朱兰(上海市徐汇区斜土街道社区卫生服务中心);朱卫国(中国医学科学院北京协和医院)
执笔专家(按指南章节顺序):潘志刚 刘珏 李述刚 陈亚红 杨汀 朱卫国 揭志军 李光熙 王留义 朱兰 任菁菁 孔慜 徐保平
秘书组:黄可(中日友好医院);姚弥(北京大学第一医院);张建欣(北京大学第一医院)
中华医学会全科医学分会, 中华中医药学会全科医学分会, 中华预防医学会呼吸病预防与控制专业委员会, 等. 新型冠状病毒感染基层诊疗和服务指南(第一版)[J]. 中华全科医师杂志, 2023, 22(2): 115-137. DOI: 10.3760/cma.j.cn114798-20230108-00040.
所有作者声明不存在利益冲突




























