
新型冠状病毒感染(COVID-19)由一种名为严重急性呼吸系统综合征冠状病毒2(SARS-CoV-2,简称新冠病毒)引起,至今仍在全球范围内不断蔓延,对人类健康和生命造成了严重威胁。中和抗体和针对病毒复制周期的小分子抑制剂是我国目前推荐的针对新冠病毒的主要抗病毒治疗方案。为进一步促进抗新冠病毒药物在临床合理应用,国家传染病医学中心(首都医科大学附属北京地坛医院和浙江大学医学院附属第一医院)组织国内感染、呼吸、重症、药学专家对相关资料进行整理和分析,在《新型冠状病毒感染诊疗方案(试行第十版)》基础上结合我国针对COVID-19的诊疗经验,编写了简单实用、可操作性强的《新型冠状病毒感染者抗病毒治疗专家共识》,以期提高临床医师对抗新冠病毒药物的认识,为临床医师规范用药提供建议。
版权归中华医学会所有。
未经授权,不得转载、摘编本刊文章,不得使用本刊的版式设计。
除非特别声明,本刊刊出的所有文章不代表中华医学会和本刊编委会的观点。
截至2022年12月29日,全球超过6.5亿人感染新型冠状病毒(SARS-CoV-2,以下简称新冠病毒),并造成665万余人死亡[1,2]。2023年1月8日,国务院应对新冠病毒感染疫情联防联控机制综合组颁布《关于对新型冠状病毒感染实施"乙类乙管"的总体方案》,我国新冠病毒感染(COVID-19)疫情防控工作进入了新的阶段。
为降低COVID-19的重症转化率和病死率,国家传染病医学中心组织国内感染、呼吸、重症及药学专家对相关资料进行整理和分析,就COVID-19抗病毒药物应用相关问题展开调研与讨论,基于《新型冠状病毒感染诊疗方案(试行第十版)》[3]和我国针对COVID-19的诊疗经验,编写了简单实用、可操作性强的《新型冠状病毒感染者抗病毒治疗专家共识》。
期望本共识能够对当前COVID-19救治中抗病毒药物的应用提供指导,提升临床COVID-19的科学精准治疗能力。为进一步规范化COVID-19抗病毒药物的应用,国家传染病医学中心工作组将即时跟踪疫情防控形势的变化,根据实际需要对本共识进行调整及更新。
COVID-19是上呼吸道感染性疾病,传染性强,传染源主要是新冠病毒感染者,在潜伏期即有传染性,发病后3 d内传染性最强,无症状感染者是重要传染源[3]。现有研究提示,奥密克戎(Omicron)变异株平均潜伏期缩短,多为2~4 d[4],传播能力更强,传播速度更快,且具有更强的免疫逃逸能力[5]。由于Omicron变异株肺部致病力明显减弱,临床表现已由肺炎为主演变为以上呼吸道感染为主[6]。
新冠病毒主要通过呼吸道飞沫和密切接触传播,在相对封闭的环境中可经气溶胶传播,接触被病毒污染的物品后也可造成感染。
人群普遍易感。感染后或接种新冠病毒疫苗可获得一定的免疫力。老年人及伴有严重基础疾病患者感染后重症率、病死率高于一般人群,接种疫苗后可降低重症及死亡风险。重型/危重型高危人群包括:
(1)年龄大于65岁,尤其是未全程接种新冠病毒疫苗者;
(2)有心脑血管疾病(含高血压)、慢性肺部疾病、糖尿病、慢性肝脏、肾脏疾病及肿瘤等基础疾病,以及维持性透析患者;
(3)免疫功能缺陷(如艾滋病患者、长期使用皮质类固醇或其他免疫抑制药物导致免疫功能状态减退)者;
(4)肥胖(体质量指数≥30);
(5)晚期妊娠和围产期女性;
(6)重度吸烟者。
新冠病毒为一种β属冠状病毒,有包膜,颗粒呈圆形或椭圆形,直径60~140 nm[7]。冠状病毒基因组全长(27~32)×103bp,其基因组均具有相同的组织和表达方式,从5′到3′依次为:复制酶(非结构蛋白)、棘突蛋白(S)、包膜蛋白(E)、膜蛋白(M)、核衣壳蛋白(N)和一些辅助蛋白[6]。
新冠病毒在传播过程中对基因组的不断复制导致各类新冠病毒变异毒株产生,Omicron BA.4和BA.5亚型的持续传播导致疫情在全球范围短期反复波动。从致病性上看,研究表明Omicron变异株BA.4和BA.5在人类肺泡上皮细胞中复制能力更强,因此致病性更强[8,9]。从免疫逃逸能力上看,Omicron变异株BA.4和BA.5具有超强的免疫逃逸能力,BQ.1/BQ.1.1等亚分支及重组变异株XBB/XBB.1.5具有更强的传染性和免疫逃逸能力,正在成为取代BA.5的导致全球疫情反复的主流毒株[8,9]。
新冠病毒感染患者在发病早期,即出现症状后其上呼吸道病毒载量高,随着时间的推移病毒载量开始降低,鼻部的病毒载量高于咽喉部,重症患者鼻拭子和咽拭子中的平均病毒载量高于轻中症患者,无症状患者病毒载量与有症状患者相似,表明无症状患者同样具有病毒传播的潜力[10]。
新冠病毒感染者的潜伏期为1~14 d,中位时间为4 d。从出现症状到呼吸困难、出现急性呼吸窘迫综合征(ARDS)到出院/死亡的中位天数为8、12和21 d[11,12]。一项纳入63 000例感染者的前瞻性队列研究显示,Omicron患者最常出现的症状有:流涕(76.5%)、头痛(74.4%)、喉咙痛(70.5%)、打喷嚏(63.0%)、持续性咳嗽(49.8%)和声音嘶哑(42.6%)[13]。
成人感染参照《新型冠状病毒感染诊疗方案(试行第十版)》分型[3]。
以上呼吸道感染为主要表现,如咽干、咽痛、咳嗽和发热等。
持续高热>3 d或(和)咳嗽、气促等,但呼吸频率<30次/min,静息状态下吸空气时指氧饱和度(SpO2)>93%。影像学可见特征性新冠病毒感染肺炎表现。
成人符合下列任何一条且不能以新冠病毒感染以外其他原因解释:
(1)出现气促,呼吸频率≥30次/min;
(2)静息状态下,吸空气时SpO2≤93%;
(3)动脉血氧分压(PaO2)/吸氧浓度(FiO2)≤300 mmHg(1 mm Hg=0.133 kPa),高海拔(海拔超过1 000米)地区应根据以下公式对PaO2/FiO2进行校正:PaO2/FiO2×[760/大气压(mmHg)];
(4)临床症状进行性加重,肺部影像学显示24~48 h内病灶明显进展>50%。
符合以下情况之一者:
(1)出现呼吸衰竭,且需要机械通气;
(2)出现休克;
(3)合并其他器官功能衰竭需住进重症监护病房(ICU)监护治疗。
抑制病毒复制对控制新冠病毒感染进展至关重要,抗病毒治疗是新冠病毒感染主要的治疗措施之一,应结合患者病程病情,合理选用COVID-19抗病毒药物。注意药物的不良反应和药物相互作用,口服COVID-19抗病毒药物原则上应尽早使用。推荐使用小分子抗病毒药物奈玛特韦/利托那韦、阿兹夫定、莫诺拉韦以及中和抗体类药物安巴韦单抗/罗米司韦单抗注射液、输注康复者恢复期血浆及COVID-19人免疫球蛋白。
新冠病毒中和抗体主要分为3类:单克隆抗体、康复者恢复期血浆及COVID-19人免疫球蛋白。全球已有7种新冠病毒中和抗体,分别是卡西瑞单抗/伊德单抗、埃特司韦单抗/巴尼韦单抗,以及Bebtelovimab、Sotrovimab、Tixagevimab/Cilgavimab、Regdanvimab、安巴韦单抗/罗米司韦单抗。国内也有多个中和抗体药物在研发,例如DXP604、SCTA01、Meplazumab,以及BA-CovMab等。
(1)作用机制:安巴韦单抗/罗米司韦单抗通过阻止新冠病毒与宿主细胞血管紧张素转化酶2(ACE2)受体结合以及后续膜融合,从而阻断病毒进入细胞,发挥中和病毒作用[14]。
(2)应用指征:安巴韦单抗/罗米司韦单抗注射液用于治疗轻型和中型且伴有进展为重型(包括住院或死亡)高风险因素的成人和青少年(12~17岁,体质量≥40 kg)患者。其中青少年(12~17岁,体质量≥40 kg)适应证人群为附条件批准上市。
(3)用法用量:安巴韦单抗和罗米司韦单抗单次静脉输注即可完成治疗疗程,二药的剂量均为1 000 mg。在输注期间对患者进行临床监测,并在输注完成后对患者进行至少1 h的观察。
安巴韦单抗和罗米司韦单抗的Ⅱ/Ⅲ期临床研究(ACTIV-2 Ⅱ/Ⅲ期临床试验)结果显示:对于出现症状10 d以内、非住院、伴有进展为重症高风险因素的成人,采用安巴韦单抗/罗米司韦单抗治疗可将疾病加重或死亡相对风险显著降低81%[95%CI 0.091~0.382,P=0.0001] [15]。
康复者恢复期血浆是从新冠病毒感染康复者身上采集的含有高浓度IgG抗体的血浆,能迅速与新冠病毒特异性结合,中和或清除病毒,降低病毒载量,改善临床症状。我国《新型冠状病毒感染诊疗方案(试行第十版)》[3]将康复者恢复期血浆列为新冠病毒感染抗病毒治疗方案。可在病程早期用于有重症高风险因素、病毒载量较高、病情进展较快的患者。输注剂量为200~500 mL(4~5 mL/kg),可根据患者个体情况及病毒载量等决定是否再次输注。
(1)作用机制:奈玛特韦/利托那韦是治疗新冠病毒感染的口服新药。奈玛特韦是3CL蛋白酶抑制剂,对在病毒复制中所必需的病毒蛋白酶Mpro有抑制活性,阻止其裂解病毒多聚蛋白[16],从而阻止病毒复制。利托那韦抑制CYP3A介导的奈玛特韦代谢,从而提升奈玛特韦的血药浓度。
(2)应用指征:适应证为发病5 d以内的轻型和中型且伴有进展为重症高风险因素的成人。不推荐应用人群:65岁以下,免疫功能正常,全程接种疫苗,无重症高风险因素。
(3)用法用量:奈玛特韦须与利托那韦同服,如不与利托那韦同服,奈玛特韦的血浆水平可能不足以达到所需的治疗效果,食物对药效无影响。推荐剂量为奈玛特韦300 mg(150 mg×2片)联用利托那韦100 mg(100 mg×1片),每12小时1次口服给药,连续服用5 d。
(4)药物相互作用[17]:奈玛特韦/利托那韦的代谢容易与多种常见药物发生相互作用,进而影响彼此的疗效,因此使用前应仔细阅读说明书,不得与高度依赖CYP3A进行清除且其血浆浓度升高会导致严重和/或危及生命的不良反应的药物联用,如:阿呋唑嗪、哌替啶、胺碘酮、普罗帕酮、奎尼丁、伏立康唑、秋水仙碱、利福布汀、鲁拉西酮、氯氮平、喹硫平、麦角衍生物、西沙必利、洛伐他汀,辛伐他汀、西地那非、地西泮、氟西泮、口服咪达唑仑和三唑仑等。
本品不得与强效CYP3A诱导剂联用,否则会显著降低奈玛特韦/利托韦血浆浓度,可能导致病毒学应答丧失和潜在耐药性,如:圣约翰草(贯叶连翘)、卡马西平、苯巴比妥、苯妥英及利福平。鉴于CYP3A诱导剂停用后的延迟效应,即使最近停用了上述药物,也不能立即开始本品治疗。使用奈玛特韦/利托那韦的推荐意见见表1。

奈玛特韦/利托那韦药物相互作用[17]
奈玛特韦/利托那韦药物相互作用[17]
| 颜色/标记含义 | 使用奈玛特韦/利托那韦的推荐意见 | ||||
|---|---|---|---|---|---|
| ! | 不能共同给药 | 不能与奈玛特韦/利托那韦联用具有严重毒性的风险。由于药物半衰期被延长,停药不会减轻药物相互作用。 | |||
| × | 不能共同给药 | 不能与奈玛特韦/利托那韦联用停药后,药物会持续诱导,可能会降低奈玛特韦/利托那韦的疗效。 | |||
| 不能共同给药 | 奈玛特韦/利托那韦只有在暂停使用该药物或被非相互作用药物替代时才可能使用具有严重毒性的风险。只有在可以安全停药或更换药物的情况下,才能开始使用奈玛特韦/利托那韦。建议完成奈玛特韦/利托那韦治疗后至少3~5 d后恢复用药。 | ||||
| □ | 存在潜在的相互作用需要调整剂量和/或密切监测 | 如果可能,停止或更换药物或咨询专家进行剂量调整/监测后再与奈玛特韦/利托那韦一起使用。理想情况下,只有在可以安全停药或更换药物的情况时才开始使用奈玛特韦/利托那韦。或者进行剂量调整或监测。有关详细信息,请参阅www.covid19-druginteractions.org。 | |||
| 解热镇痛用药 | □ | 达沙替尼 | 氯硝西泮 | ||
| □ | 芬太尼 | □ | 康奈非尼 | × | 卡马西平 |
| □ | 羟考酮 | □ | 厄洛替尼 | × | 苯妥英 |
| 右丙氧芬 | □ | 福他替尼 | × | 扑米酮 | |
| 哌替啶 | □ | 吉瑞替尼 | × | 苯巴比妥 | |
| 抗凝/抗血小板用药 | □ | 伊马替尼 | 抗精神病用药 | ||
| □ | 达比加群 | □ | 尼洛替尼 | □ | 阿立哌唑 |
| □ | 依度沙班 | □ | 奥拉帕尼 | □ | 氟哌啶醇 |
| 利伐沙班 | □ | 帕博西尼 | □ | 伊洛哌酮 | |
| 替格瑞洛 | □ | 帕唑帕尼 | □ | 利培酮 | |
| 阿哌沙班 | □ | 瑞博西尼 | 氯氮平 | ||
| 氯吡格雷 | □ | 舒尼替尼 | 卢美哌隆 | ||
| 降脂用药 | □ | 长春花碱 | 鲁拉西酮 | ||
| □ | 阿托伐他汀 | □ | 长春新碱 | 哌咪清 | |
| □ | 瑞舒伐他汀 | 阿卡替尼 | 奎硫平 | ||
| 洛伐他汀 | 博苏替尼 | 其他常见用药 | |||
| 辛伐他汀 | 依鲁替尼 | □ | 地高辛 | ||
| 免疫抑制药物 | 米哚妥林 | □ | 利福布汀 | ||
| 环孢素 | 来那替尼 | □ | 坦索罗辛 | ||
| 依维莫司 | 维奈托克 | □ | 沙格列汀 | ||
| 西罗莫司 | × | 阿帕鲁胺 | □ | 克拉屈滨 | |
| 他克莫司 | × | 恩杂鲁胺 | □ | 曲安奈德 | |
| 胃肠道用药 | × | 艾伏尼布 | 阿呋唑嗪 | ||
| □ | 阿瑞匹坦 | 高血压/心衰用药 | 秋水仙素 | ||
| 多潘立酮 | □ | 利奥西呱 | 麦角新碱 | ||
| 西沙必利 | 伊伐布雷定 | 麦角胺 | |||
| 抗肝炎用药 | 阿利吉仑 | 伏环孢素 | |||
| □ | 索磷布韦/维帕他韦 | 波生坦 | 沙美特罗 | ||
| 格佐普韦/依巴司韦 | 依普利酮 | 乐卡地平 | |||
| 格卡瑞韦/哌仑他韦 | 雷诺嗪 | × | 利福平 | ||
| 镇静催眠用药 | 西地那非 | × | 利福喷丁 | ||
| □ | 阿普唑仑 | 他达拉非 | 抗抑郁用药 | ||
| □ | 氟西汀 | 心律失常用药 | □ | 曲唑酮 | |
| □ | 氯巴扎姆 | □ | 利多卡因 | □ | 瑞波西汀 |
| □ | 氟硝西泮 | 苄普地尔 | × | 圣约翰草 | |
| 氯氮卓 | ! | 胺碘酮 | |||
| 地西泮 | 丙吡胺 | ||||
| 艾司唑仑 | 多非利特 | ||||
| 氟西泮 | 决奈达隆 | ||||
| 咪达唑仑 | 氟卡尼 | ||||
| 三唑仑 | 普罗帕酮 | ||||
| 抗肿瘤用药 | 奎尼丁 | ||||
| □ | 阿贝西利 | 抗惊厥用药 | |||
| □ | 阿法替尼 | □ | 乙琥胺 | ||
| □ | 色瑞替尼 | □ | 噻加宾 | ||
(5)不良反应:奈玛特韦/利托那韦的具体不良反应见表2[18]。

奈玛特韦片/利托那韦片药物不良反应
奈玛特韦片/利托那韦片药物不良反应
| 分类 | 常见(1/100~<1/10) | 偶见(1/1 000~<1/100) | 罕见(1/10 000~<1/1 000) |
|---|---|---|---|
| 胃肠系统疾病 | 腹泻 | 消化不良、胃食管反流病、呕吐 | 阿弗他溃疡、结肠炎、口干、粪便松软 |
| 全身性疾病及给药部位各种反应 | - | - | 胸部不适 |
| 代谢及营养类疾病 | - | - | 食欲减退 |
| 肌肉骨骼及结缔组织疾病 | - | 肌痛 | - |
| 神经系统疾病 | 味觉倒错 | 头晕 | 头痛、嗅觉异常 |
| 精神类疾病 | - | - | 焦虑 |
| 呼吸系统、胸及纵隔疾病 | - | - | 呼吸困难、呃逆、口咽、疼痛 |
| 皮肤及皮下组织类疾病 | - | - | 斑丘疹、皮肤剥脱 |
| 各类检查 | - | AST、ALT升高 | 血TSH降低 |
注:"-".无不良反应;ALT.丙氨酸转氨酶,AST.天冬氨酸转氨酶;TSH.促甲状腺激素
奈玛特韦/利托那韦的4项主要注册临床试验,分别针对重症高风险人群(EPIC-HR研究)、非重症标准风险人群(EPIC-SR研究)、密切接触者人群(EPIC-PEP研究)和18岁以下重症高风险人群(EPIC-Peds研究)开展,目前除了EPIC-Peds研究仍在进行中,其他3项临床试验已结束。其中EPIC-HR研究显示,与安慰剂相比,重症高危人群中COVID-19症状出现3 d和5 d内接受治疗的住院或死亡风险降低89%和88%[19],结果表明,奈玛特韦/利托那韦能显著降低高风险人群的住院或死亡风险。EPIC-PEP研究结果显示,与安慰剂相比,服用奈玛特韦/利托那韦5 d和10 d成人感染新冠病毒风险分别降低了32%和37%,结果不具有统计学意义,奈玛特韦/利托那韦不能有效减少密切接触者暴露后感染新冠病毒感染的风险[20]。
EPIC-SR研究由于未达到主要终点(所有症状4 d持续缓解),且次要终点(住院或死亡相对风险)不具有统计学意义[21],该项试验已终止。
综上所述,奈玛特韦/利托那韦对非重症人群和密切接触者的获益有限,但是对于重症高风险人群可以显著降低住院或死亡风险。
一项针对免疫功能低下人群的中国研究结果显示,免疫功能受损者的新冠病毒清除时间较正常人长(17.29 d比14.08 d,P=0.005),但免疫功能受损患者在确诊后5 d内给予奈玛特韦/利托那韦,病毒清除时间会缩短(13.67 d比19.17 d,P=0.022),说明免疫功能受损的COVID-19患者尽早接受治疗能够获益[22]。
(1)作用机制:阿兹夫定为广谱RNA病毒抑制剂,可抑制新冠病毒RNA依赖的RNA聚合酶(RdRp),在合成过程中嵌入病毒RNA中,阻断RNA延伸,终止RNA链合成和病毒复制。由于阿兹夫定可在胸腺和外周血淋巴细胞中富集,显著降低胸腺的病毒载量,从而增强机体的免疫功能来抑制新冠病毒[23]。因此,阿兹夫定作为一个广谱的RNA病毒抑制剂,可在抗病毒复制和保护免疫两方面发挥作用。
(2)应用指征:阿兹夫定是我国自主研发的口服小分子抗病毒药物,用于治疗COVID-19成年患者。中型感染和居家患者抗原或者核酸检查阳性后,有疾病进展的高风险因素者(比如高血压、糖尿病、冠心病及慢性阻塞性肺病等)可以推荐使用。
(3)用法用量:空腹整片吞服,每次5 mg,1次/d,疗程不超过14 d。阿兹夫定餐后给药可提高体内暴露程度,应空腹服用。
(4)不良反应:根据临床试验显示,阿兹夫定组与安慰剂对照组不良事件率差异无统计学意义,不良事件多为轻度,阿兹夫定用于COVID-19的常见不良反应为消化道反应、腹泻、肝功能异常等,偶见血糖升高、淋巴细胞计数降低等[24,25]。其他同类核苷类似物曾有胰腺炎的报道,曾有胰腺炎的患者应慎用阿兹夫定[26]。
在中国、巴西和俄罗斯开展了阿兹夫定片全球多中心的随机、双盲、安慰剂对照的Ⅲ期临床研究。在俄罗斯开展的随机、双盲、安慰剂对照的Ⅲ期临床研究纳入了314例中型COVID-19患者。受试者随机(1∶1)接受阿兹夫定(5 mg)或安慰剂口服给药,1次/d,最多连续口服14 d。PPS集数据显示,阿兹夫定组用药后7 d能显著改善中型患者WHO临床症状评分比例(40.43%比10.87%,P<0.001),患者的临床状态改善中位时间显著缩短(10 d比13 d, P<0.001),且总体安全性和耐受性良好[26]。在巴西分别开展了阿兹夫定治疗轻型感染者和中型感染者的Ⅲ期研究,研究均采用多中心、随机双盲、安慰剂对照设计。阿兹夫定治疗新冠病毒感染中型患者的结果表明,与接受安慰剂治疗的患者相比,阿兹夫定组核酸首次转阴的时间明显缩短(6.24 d比7.94 d;P=0.002),DD-PCR检测显示用药后第3天开始病毒载量持续下降,并在第3、5、7、9和11天病毒载量较对照组差异有统计学意义,出院患者WHO临床症状评分显著改善(P=0.024)[24]。阿兹夫定治疗新冠病毒轻型感染患者的结果表明,与接受安慰剂治疗的参与者相比,阿兹夫定组核酸首次转阴的时间明显缩短(5.55 d比8.27 d;P<0.001),DD-PCR检测显示用药后3、5和7 d病毒载量较对照组显著降低[25]。
2022年8至10月,一项在2家方舱中开展的回顾性研究纳入连续确诊的COVID-19非重型患者207例,其中166例(80.2%)患者住院后接受阿兹夫定治疗,其他患者采用对症治疗和中药治疗,结果发现阿兹夫定可将患者核酸转阴时间平均缩短1.7 d(95% CI -2.772~-0.544,P=0.0039),13例患者核酸结果复阳,其中对照组4例(9.85%)复阳,阿兹夫定组9例(5.4%)复阳[27]。另一项回顾性队列研究对1 505例COVID-19住院患者的倾向匹配后发现,阿兹夫定组全因死亡率低(P=0.027)、复合疾病进展结局的发生率低(P=0.041)[28]。
(1)作用机制:莫诺拉韦是核糖核苷类似物EIDD-1931的口服生物可利用的异丙酯前药。莫诺拉韦作为RdRp的底物,参与病毒RNA的合成,通过与RdRp活性中心的G或A形成稳定的碱基对,导致病毒RNA复制错误,从而阻断新冠病毒复制[29]。
(2)应用指征:适用人群为发病5 d以内的轻、中型且伴有进展为重症高风险因素的成年患者。
(3)用法用量:800 mg,每12小时口服1次,连续服用5 d。不建议在妊娠期和哺乳期使用。
MOVe-OUT研究旨在评估患有轻型至中型新冠病毒感染,且伴有潜在重症高风险的非住院成年患者服用莫诺拉韦的疗效。研究结果显示,较安慰剂组,症状出现5 d内使用莫诺拉韦的COVID-19者相关住院或死亡风险显著降低31%,>60岁患者因任何原因住院或死亡风险显著降低19%[30]。
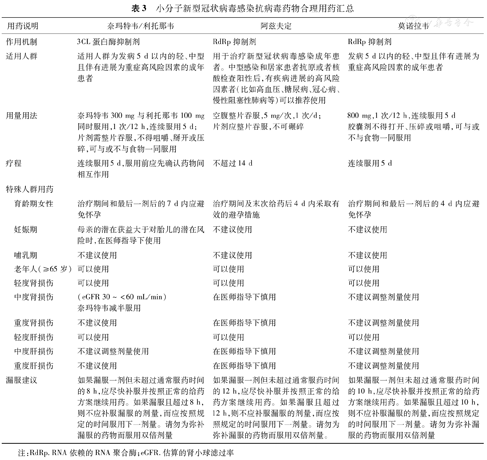
截至2023年1月,我国已经批准将奈玛特韦片/利托那韦片、阿兹夫定、莫诺拉韦3种小分子COVID-19抗病毒药物上市。同时,这些药物也被列入国家《新型冠状病毒感染诊疗方案(试行第十版)[3]的抗病毒治疗药物方案,本共识已将上市的3种小分子抗病毒药物合理用药的相关信息汇总,详见表3。推荐在有发展为重症风险的高危患者中应尽早应用,同时注意合并用药的禁忌证。新型抗病毒药物的研发和上市为COVID-19疫情的控制和治疗提供了更多选择。

小分子新型冠状病毒感染抗病毒药物合理用药汇总
小分子新型冠状病毒感染抗病毒药物合理用药汇总
| 用药说明 | 奈玛特韦/利托那韦 | 阿兹夫定 | 莫诺拉韦 | |
|---|---|---|---|---|
| 作用机制 | 3CL蛋白酶抑制剂 | RdRp抑制剂 | RdRp抑制剂 | |
| 适用人群 | 适用人群为发病5 d以内的轻、中型且伴有进展为重症高风险因素的成年患者 | 用于治疗新型冠状病毒感染成年患者。中型感染和居家患者抗原或者核酸检查阳性后,有疾病进展的高风险因素者(比如高血压、糖尿病、冠心病、慢性阻塞性肺病等)可以推荐使用 | 发病5 d以内的轻、中型且伴有进展为重症高风险因素的成年患者 | |
| 用量用法 | 奈玛特韦300 mg与利托那韦100 mg同时服用,1次/12 h,连续服用5 d;片剂需整片吞服,不得咀嚼、掰开或压碎,可与或不与食物一同服用 | 空腹整片吞服,5 mg/次,1次/d;片剂应整片吞服,不可碾碎 | 800 mg,1次/12 h,连续服用5 d胶囊剂不得打开、压碎或咀嚼,可与或不与食物一同服用 | |
| 疗程 | 连续服用5 d,服用前应先确认药物间相互作用 | 不超过14 d | 连续服用5 d | |
| 特殊人群用药 | ||||
| 育龄期女性 | 治疗期间和最后一剂后的7 d内应避免怀孕 | 治疗期间及末次给药后4 d内采取有效的避孕措施 | 治疗期间和最后一剂后的4 d内应避免怀孕 | |
| 妊娠期 | 母亲的潜在获益大于对胎儿的潜在风险时,在医师指导下使用 | 不建议使用 | 不建议使用 | |
| 哺乳期 | 不建议使用 | 不建议使用 | 不建议使用 | |
| 老年人(≥65岁) | 可以使用 | 可以使用 | 可以使用 | |
| 轻度肾损伤 | 可以使用 | 可以使用 | 可以使用 | |
| 中度肾损伤 | (eGFR 30~<60 mL/min)奈玛特韦减半服用 | 在医师指导下慎用 | 不建议调整剂量使用 | |
| 重度肾损伤 | 不建议使用 | 在医师指导下慎用 | 不建议调整剂量使用 | |
| 轻度肝损伤 | 可以使用 | 可以使用 | 可以使用 | |
| 中度肝损伤 | 不建议调整剂量使用 | 在医师指导下慎用 | 不建议调整剂量使用 | |
| 重度肝损伤 | 不建议使用 | 在医师指导下慎用 | 不建议调整剂量使用 | |
| 漏服建议 | 如果漏服一剂但未超过通常服药时间的8 h,应尽快补服并按照正常的给药方案继续用药。如果漏服且超过8 h,则不应补服漏服的剂量,而应按照规定的时间服用下一剂量。请勿为弥补漏服的药物而服用双倍剂量 | 如果漏服一剂但未超过通常服药时间的12 h,应尽快补服并按照正常的给药方案继续用药。如果漏服且超过12 h,则不应补服漏服的剂量,而应按照规定的时间服用下一剂量。请勿为弥补漏服的药物而服用双倍剂量。 | 如果漏服一剂但未超过通常服药时间的10 h,应尽快补服并按照正常的给药方案继续用药。如果漏服且超过10 h,则不应补服漏服的剂量,而应按照规定的时间服用下一剂量。请勿为弥补漏服的药物而服用双倍剂量 | |
注:RdRp.RNA依赖的RNA聚合酶;eGFR.估算的肾小球滤过率
随着新冠病毒持续变异,针对不同靶点的药物研发仍是该领域聚焦重点。早期病毒高复制是冠状病毒入侵人体的重要特征[31],新冠病毒生命周期显示可通过结合、进入、脱壳、翻译/复制、组装和病毒粒子释放等过程[32]。抗新冠病毒药物作用的靶点机制包含[33]:基于宿主药物靶点的ACE2、跨膜丝氨酸蛋白酶2(TMPRSS2)、弗林蛋白酶(Furin)、组织蛋白酶L(Cathepsin L)、衔接蛋白相关激酶1(AAK1)、细胞周期蛋白G相关激酶(GAK)和磷脂酰肌醇3-磷酸5-激酶(PIKfyve),还包括基于病毒的药物靶点RdRp、木瓜蛋白酶样蛋白酶(PLpro)、主蛋白酶(Mpro/3CLpro)、解旋酶(Nsp-1和nsp-9)、包膜(E)、核衣壳(N)和膜(M)蛋白。
目前,抗新冠病毒药物的研发主要针对结合、进入、翻译/复制等阶段,有中和抗体、3CLpro抑制剂、RdRp抑制剂等见图1[34]。
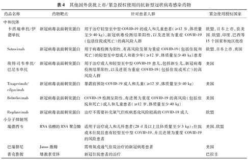
除了国内已经上市的药物,国外已上市多种大分子中和抗体药物和小分子抑制剂,其中包括:卡西瑞单抗/伊德单抗、埃特司韦单抗/巴尼韦单抗、Sotrovimab、Tixagevimab/Cilgavimab、Bebtelovimab,瑞德西韦(Remdesivir)、巴瑞替尼(Baricitinib)药物等。详细信息包括药物类型、靶点、针对对患者人群及紧急授权的国家等见表4。

其他国外获批上市/紧急授权使用的抗新型冠状病毒感染药物
其他国外获批上市/紧急授权使用的抗新型冠状病毒感染药物
| 药品名称 | 药物靶点 | 针对患者人群 | 紧急使用授权国家 | |
|---|---|---|---|---|
| 中和抗体 | ||||
| 卡西瑞单抗/伊德单抗 | 新冠病毒表面刺突蛋白 | 用于治疗轻型至中型COVID-19的成人和儿童患者(≥12岁,体质量至少40 kg),新冠病毒检测结果阳性,以及进展为重症COVID-19(包括住院或死亡)的高风险人群 | 欧盟、日本上市,获美国、欧盟、印度、巴西等15个国家和地区批准 | |
| Sotrovimab | 新冠病毒表面刺突蛋白 | 用于病毒检测为阳性、有高风险发展为重症COVID-19(包括住院和死亡)的轻型至中型成人和青少年(≥12岁,体质量至少40 kg)患者 | 欧盟、日本上市、美国 | |
| 埃特司韦单抗/巴尼韦单抗 | 新冠病毒表面刺突蛋白 | 用于治疗成人和轻型至中型COVID-19患儿,包括新生儿,新冠病毒检测结果阳性,以及进展为重症COVID-19(包括住院或死亡)的高风险人群 | 美国 | |
| Tixagevimab/cilgavimab | 新冠病毒表面刺突蛋白 | 暴露前预防COVID-19成人和儿童(≥12岁,体质量至少40 kg) | 美国 | |
| Bebtelovimab | 新冠病毒表面刺突蛋白 | COVID-19检测呈阳性、有进展为重度COVID-19的高风险(包括住院和死亡)成人和儿童患者(≥12岁,体质量至少40 kg) | 美国 | |
| Regdanvimab | 新冠病毒表面刺突蛋白 | 治疗不需要补充氧气但疾病恶化风险较高的COVID-19成人 | 欧盟 | |
| 小分子抑制剂 | ||||
| 瑞德西韦 | RNA依赖的RNA聚合酶 | 适用于治疗成人和儿科患者(28 d及以上且体质量至少3 kg):住院或未住院且患有轻型至中型COVID-19,并且进展为重度COVID-19的风险患者 | 美国、欧盟 | |
| 巴瑞替尼 | Janus激酶 | 需吸氧或通气住院治疗的新冠病毒患者 | 美国 | |
| 普克鲁胺 | 雄激素受体 | 新冠住院患者的治疗 | 巴拉圭 | |
COVID-19抗病毒治疗药物用于阻断病毒复制,建议在确诊新冠病毒感染后尽早使用,尤其建议在出现症状后24~48 h内使用。
65岁以下无基础疾病的症状轻微感染者居家治疗,若患者除了临床症状还出现肺部影像学改变,建议尽快使用抗病毒药物;有基础疾病(如高血压、糖尿病、冠心病、慢性阻塞性肺病等)的感染者居家治疗,在出现症状后,尽快使用抗病毒药物。
65岁及以上感染者不论有无基础疾病须居家治疗,在出现症状后,尽快使用抗病毒药物以减少重症的发生。同时密切观察感染者的体温、血氧饱和度、呼吸和神志变化。感染者出现病情变化后尽快前往医疗机构治疗。
新冠病毒感染抗病毒治疗出院后,因恢复期机体免疫功能低下,容易引发其他疾病,因此出院后仍需加强居家健康监测[3]。在健康监测过程中,如有发热、咳嗽等异常情况及时就医。
经过新冠病毒感染治疗后的出院患者,可能产生对自身健康状况的担忧、对疫情的恐惧等,出现各种心理问题。医务人员和患者居住属地工作人员可通过发放心理健康手册、服务资源宣传页等心理健康工具包为出院患者提供心理指导和情感支持。心理疏导服务团队在进行心理疏导工作的同时,可同步开展出院患者随访管理,原则上每半年至少随访一次,随访时进行心理测评、记录心理测评结果和心理疏导情况,并参考工作方案给予相应的健康指导[35]。
张福杰,王卓,王全红,等.新型冠状病毒感染者抗病毒治疗专家共识[J].中华临床感染病杂志,2023,16(1):10-20.DOI:10.3760/cma.j.issn.1674-2397.2023.01.002.






















