
自2019年底以来,新型冠状病毒(新冠病毒)感染大流行已席卷全球。虽然目前的新冠病毒变异株的致病性和毒力已较原始株有所下降,大多数患者预后良好,但实体器官移植(SOT)受者人群为新冠病毒感染脆弱人群,即使全程接种新冠病毒疫苗,SOT受者感染新冠病毒的住院或死亡风险依然较高。SOT受者新冠病毒感染后其临床表现、诊断和治疗均与普通人群存在很大的特殊性,需要高度关注。目前尚缺乏针对SOT受者人群可供参考的新冠诊疗领域的指南或共识。因此,参考《新型冠状病毒诊疗方案(试行第十版)》及国内外文献,编写团队撰写了《实体器官移植受者新型冠状病毒感染诊疗专家共识(2023年版)》。本共识基于国内外新冠病毒感染的循证医学证据,并经过专家多次研讨达成一致意见后撰写成文,形成21条推荐意见,为SOT受者感染新冠病毒的诊疗提供参考。
版权归中华医学会所有。
未经授权,不得转载、摘编本刊文章,不得使用本刊的版式设计。
除非特别声明,本刊刊出的所有文章不代表中华医学会和本刊编委会的观点。
自2019年底以来,新型冠状病毒(新冠病毒)感染大流行已席卷全球。截止至2023年1月30日,在全球范围内向世界卫生组织(World Health Organization,WHO)报告的确诊病例超过7.525亿例,其中包括680万例死亡病例。虽然目前的新冠病毒变异株的致病性和毒力已较原始株有所下降,大多数患者预后良好,但老年人、有慢性基础疾病者、围产期及妊娠患者、肿瘤患者、肥胖人群等感染后病死率高于一般人群。其中,实体器官移植(Solid organ transplant,SOT)受者人群为新冠病毒感染脆弱人群,即使全程接种新冠病毒疫苗,SOT受者感染新冠病毒的住院或死亡风险依然较高。SOT受者新冠病毒感染后其临床表现、诊断、治疗和普通人群相比均存在很大的特殊性,需要高度关注。自2017年以来我国器官捐献与移植数量位居亚洲第一、世界第二,每年有近1万例肾移植手术,近6 000余例肝移植手术,逾700余例心脏移植和700余例肺脏移植手术。目前尚缺乏针对如此庞大的SOT受者人群可供参考的新冠病毒感染诊疗领域的指南或共识。因此,国家传染病医学中心、中华医学会器官移植学分会、中国康复医学会器官移植康复专业委员会和中国器官移植发展基金会器官移植受者健康管理专项基金组织国内感染病学、呼吸与危重症医学、器官移植学及临床药学等领域专家检索国内外相关文献,撰写了《实体器官移植受者新型冠状病毒感染诊疗专家共识(2023年版)》(简称"共识")。本共识基于国内外新冠病毒感染的循证医学证据,并经过专家多次研讨达成如下共识后撰写成文,供同道参考借鉴。
本共识的制订方法和流程主要基于2014年WHO发布的《世界卫生组织指南制订手册》[1]和2016年中华医学会发布的《制订/修订〈临床诊疗指南〉的基本方法及程序》[2],并依据指南研究与评价工具(Appraisal of guidelines research and evaluation,AGREE Ⅱ)[3]和卫生保健实践指南的报告条目(Reporting items for practice guidelines in healthcare,RIGHT)[4]的具体要求进行制订和报告全文。
本工作组包括指导委员会、秘书组、证据评价组、共识专家组和外审组。指导委员会职责为成立工作组,确定共识范围,监督共识制订过程和审定共识全文;秘书组职责为组织推荐意见共识会议和初稿外审,整理专家意见和撰写共识初稿;证据评价组进行证据总结和分级,提供必要的其他方法学支持;共识专家组由感染病学、器官移植学和临床药学等多学科专家构成,负责提出临床问题、推荐意见的制订和达成共识,以及共识文件的审定;外审组由不参与共识制订的相关学科专家构成,职责为对初稿进行阅读并反馈意见。
本共识工作组全体成员声明无近3年相关的经济利益冲突与学术利益冲突。收集汇总后经秘书组讨论判定,若专家成员声明的利益关系对共识内容构成利益冲突,则根据其严重程度进行管理。
本共识供各级医疗机构中感染病学、器官移植学和临床药学等多学科相关的专业人员使用。推荐意见的目标人群为存在感染新冠病毒风险的SOT受者。
首先通过共识专家会议对临床关注的问题进行讨论,最终选择出本共识拟解决的21个临床问题,涉及SOT和新冠病毒感染两大方面。
证据评价组按照人群、干预、对照、结局(Population,intervention,comparison,outcome,PICO)的原则对纳入的临床问题进行解构和检索,检索MEDLINE(PubMed)、The Cochrane Library、中国生物医学文献服务系统(CBM)、万方知识数据服务平台和中国知网数据库(CNKI),纳入指南、共识、系统评价和荟萃分析、随机对照试验(Randomized controlled trial,RCT)、非RCT队列研究和病例对照研究等类型的证据;检索词包括:"新冠病毒"、"实体器官移植"、"诊断"、"检测"、"治疗"和"预防"。所有类型文献的检索时间均为2020年1月至2023年1月,发表语言限定中文或英文。
完成证据检索后,每个临床问题均由2名证据评价组成员按照题目、摘要和全文的顺序逐级独立筛选文献,确定纳入符合具体临床问题的文献,完成筛选后2人进行核对,如存在分歧,则通过共同讨论或咨询第三方协商确定。
使用2009版牛津大学循证医学中心的证据分级与推荐强度标准对每个临床问题的证据质量和推荐强度进行分级(表1)[5]。

2009版牛津大学证据分级与推荐意见强度分级标准
2009版牛津大学证据分级与推荐意见强度分级标准
| 推荐强度 | 证据级别 | 治疗或危害 |
|---|---|---|
| A | 1a | RCT的系统评价 |
| 1b | 结果可信区间小的RCT | |
| 1c | 显示"全或无效应"的任何证据 | |
| B | 2a | 队列研究的系统评价 |
| 2b | 单个的队列研究(包括低质量的RCT,如失访率>20%者) | |
| 2c | 基于患者结局的研究 | |
| 3a | 病例对照研究的系统评价 | |
| 3b | 单个病例对照研究 | |
| C | 4 | 病例系列报告、低质量队列研究和低质量病例对照研究 |
| D | 5 | 专家意见(即无临床研究支持的仅依据基础研究或临床经验的推测) |
注:对于因以下任一原因导致无法得出确定性结论的证据,使用者可以在证据级别后加上"-",这类证据具有不确定性,只能获得D级推荐,包括单个结果具有较宽的可信区间或一个存在很大异质性的系统评价;RCT.随机对照试验
共识专家组基于证据评价组提供的证据,同时考虑推荐意见的利弊、干预措施成本和专家的个人经验后形成了21条推荐意见(表2)。同时秘书组和证据评价组基于专家提出反馈建议对推荐意见和支持证据进行修改完善。

推荐意见汇总
推荐意见汇总
| 序号 | 推荐意见 | 推荐强度 | 证据等级 |
|---|---|---|---|
| 1 | SOT受者对新冠病毒普遍易感。目前没有证据证明SOT受者新冠病毒感染的潜伏期与其他新冠病毒感染者有差异。SOT受者感染新冠病毒,在潜伏期即具有传染性,由于SOT受者感染新冠病毒的排毒期更长,其具有传染性的时间更长 | B | 2a |
| 2 | SOT受者感染新冠病毒的症状与普通人群相似,主要临床表现为发热、乏力和肌痛,还有一些患者表现为咽痛、咳嗽、呼吸短促、腹泻、头晕头痛、失嗅症和厌食等。需警惕SOT受者因使用免疫抑制剂导致早期症状隐匿而后期病情进展较快。尤其需要警惕SOT受者腹泻导致免疫抑制剂药物浓度的变化,需要密切监测血药浓度 | B | 2a |
| 3 | SOT受者感染新冠病毒后,相较于普通人群,重型/危重型发生率和病死率更高。高龄和基础合并症多的SOT受者新冠病毒感染的预后可能更差 | B | 2a |
| 4 | SOT受者二次感染新冠病毒的风险较高,仍需要加强防护 | B | 2b |
| 5 | SOT受者如果有流行病学史,且出现发热等与新冠病毒感染一致的症状,应立即进行新冠病毒核酸或抗原检测。在病程最初5~7 d内检测,阳性率较高。在确诊6 d后,可定期检测新冠病毒核酸或抗原以评估患者新冠病毒是否转阴(2次采样至少间隔24 h) | B | 2a |
| 6 | 低氧血症进行性加重、外周血淋巴细胞进行性减少、炎症生物标志物和细胞因子水平升高、D-二聚体等凝血功能相关指标持续异常、乳酸脱氢酶、天冬氨酸转氨酶、丙氨酸转氨酶、肌酸激酶、高敏肌钙蛋白等指标明显升高、胸部影像学显示肺部病变明显进展,以及移植物功能不全是SOT受者感染新冠病毒后发生重型或危重型的重要预警指标 | B | 2a |
| 7 | SOT受者在感染新冠病毒后,合并或继发细菌和(或)真菌感染风险增高,应尽早进行相关实验室检测、留取样本培养及完善胸部影像学检查 | B | 2b |
| 8 | 对于SOT受者,一旦出现新冠病毒感染的症状,应尽早在专科医师指导下明确诊断、评估各项生命体征和高危预警实验室指标,并完善胸部影像学检查,综合患者病情调整免疫抑制剂的剂量,符合抗新冠病毒治疗条件的患者应尽早使用抗新冠病毒药物。对于中型、重型或危重型患者,建议住院治疗,在制订SOT受者感染新冠病毒后的治疗方案时,要注意抗新冠病毒药物与免疫抑制剂的相互作用 | B | 2b |
| 9 | SOT是轻型和中型新冠病毒感染患者进展为重型或危重型的高风险因素之一,应结合患者病程、病情及基础用药情况,尽早合理地选用抗新冠病毒药物,抑制病毒复制并控制病毒感染进程 | A | 1a |
| 对于重型和危重型患者,若新冠病毒核酸阳性(Ct值≤30),亦建议使用抗病毒药物治疗 | D | 5 | |
| 10 | SOT受者易出现新冠病毒核酸持续阳性(Ct值≤30),在评估获益风险比后,可适当延长小分子药物抗病毒疗程。在病情治疗需要的情况下,可以尝试换用或者联用其他不同作用机制的抗病毒药物治疗 | D | 5 |
| 11 | SOT受者新冠病毒感染发生炎症反应的免疫治疗总体可参考普通人群诊疗指南 | D | 5 |
| 12 | 对于新冠病毒感染轻型的SOT受者,建议维持原有的免疫抑制方案 | B | 3a |
| 对于新冠病毒感染中型的SOT受者,建议减少或停用霉酚酸类药物,综合评估病情后个体化调整钙调磷酸酶抑制剂或雷帕霉素靶蛋白抑制剂方案 | B | 2b | |
| 对于新冠病毒感染重型或危重型的SOT受者,应停用所有非激素类免疫抑制剂 | D | 5 | |
| 13 | 在使用奈玛特韦/利托那韦或先诺特韦/利托那韦时应注意其与免疫抑制剂的相互作用,注意调整钙调磷酸酶抑制剂、雷帕霉素靶蛋白抑制剂和糖皮质激素的剂量,密切监测药物浓度 | B~C | 2c~4 |
| 在使用莫诺拉韦、阿兹夫定、氢溴酸氘瑞米德韦、巴瑞替尼或托珠单抗时,初始无须调整免疫抑制剂剂量,但仍应加强药物浓度监测,同时不建议巴瑞替尼或托珠单抗与巴利昔单抗联用,警惕增加免疫抑制风险 | D | 5 | |
| 14 | 在使用奈玛特韦/利托那韦、先诺特韦/利托那韦和阿兹夫定时,应注意其与抗菌药物的相互作用,注意药物联合使用的禁忌 | B~C | 2c~4 |
| 在使用莫诺拉韦、氢溴酸氘瑞米德韦、巴瑞替尼或托珠单抗时,初始无须调整抗菌药物剂量,但仍应加强药物浓度监测 | D | 5 | |
| 15 | 对于重型或危重型高危人群、病情进展较快的中型病例,以及重型或危重型病例,无禁忌情况下推荐预防剂量低分子肝素或者普通肝素进行预防性抗凝;治疗性抗凝适用于确诊血栓形成的患者。如使用利伐沙班等其他抗凝方案,应注意抗凝药物与抗新冠病毒药物的相互作用 | B | 2a |
| 16 | 可使用没有出现免疫逃逸的中和抗体药物,联合小分子抗病毒药物对具有较高风险因素的感染新冠病毒的SOT受者进行治疗 | A | 1a |
| 17 | 感染新冠病毒的SOT受者,呼吸支持策略与普通肺部感染患者基本类似。根据患者的病情,可以选择普通氧疗(鼻导管、普通面罩、文丘里面罩或非重复呼吸储氧面罩等)、经鼻高流量氧疗、无创正压通气、有创正压通气和体外膜肺氧合。氧疗目标:(1)无高碳酸血症风险患者,脉搏血氧饱和度92%~96%;(2)高碳酸血症高风险患者,脉搏血氧饱和度88%~92% | B | 2b |
| 具有重症化危险因素、病情进展较快的中型、重型和危重型病例,应当早期给予规范的俯卧位通气治疗,建议每日不少于12 h | B | 2b | |
| 18 | 推荐SOT等待者在移植前2周完成全程新冠病毒疫苗接种。推荐SOT手术4周后可酌情接受除了减毒活疫苗以外的新冠疫苗接种 | D | 5 |
| 若SOT受者接受T淋巴细胞或B淋巴细胞消除治疗(如使用抗胸腺细胞球蛋白或利妥昔单抗),结束治疗12周后可接受新冠病毒疫苗接种 | D | 5 | |
| SOT受者接种新冠病毒疫苗,可降低其感染新冠病毒后重症化的风险 | C | 4 | |
| 19 | 可使用没有出现免疫逃逸的中和抗体药物,在区域疫情流行时,对暴露后的SOT受者进行新冠病毒感染的预防 | A | 1a |
| 对接受B淋巴细胞耗竭剂治疗的SOT受者,可适当予以暴露前中和抗体预防 | B | 3a | |
| 20 | 对于新冠病毒感染患者,不建议进行非抢救性SOT。对于抢救性SOT,需经过多学科讨论权衡利弊后决定 | D | 5 |
| 21 | 出院指导和随访基本同移植术后,需补充新冠病毒防护的相关内容。推荐在移植科医师指导下进行规律随访 | A | 1b |
注:SOT.实体器官移植
推荐意见达成共识后,工作组参考国际指南的报告规范RIGHT完成初稿的撰写[4],并提交外审组专家进行审阅,根据反馈意见对初稿进行修改,最终形成共识终稿。
推荐意见1:SOT受者对新冠病毒普遍易感。目前没有证据证明SOT受者新冠病毒感染的潜伏期与其他新冠病毒感染者有差异。SOT受者感染新冠病毒,在潜伏期即具有传染性,由于SOT受者感染新冠病毒的排毒期更长,其具有传染性的时间更长。(推荐强度B,证据等级2a)
具体阐述:SOT受者感染新冠病毒的潜伏期为1~14 d,大部分为3~7 d,且潜伏期即具有传染性。目前没有证据支持移植患者的潜伏期与其他新冠病毒感染者存在差异[6]。Fraser等[7]总结15篇文献中的223例肝移植新冠病毒感染患者,发现这些患者一般感染新冠病毒后7 d内出现症状。对于年龄≥60周岁或者免疫抑制的SOT受者感染风险增大[8]。通常,奥密克戎变异株感染者的排毒期中位时间为11.3 d,而SOT受者排毒期则延长至14 d,更长的排毒期意味着其具有传染性时间可能更长[9]。
推荐意见2:SOT受者感染新冠病毒的症状与普通人群相似,主要临床表现为发热、乏力和肌痛,还有一些患者表现为咽痛、咳嗽、呼吸短促、腹泻、头晕头痛、失嗅症和厌食等。需警惕SOT受者因使用免疫抑制剂导致早期症状隐匿而后期病情进展较快。尤其需要警惕SOT受者腹泻导致免疫抑制剂药物浓度的变化,需要密切监测血药浓度。(推荐强度B,证据等级2a)
具体阐述:SOT受者新冠病毒感染的症状表现为发热、乏力和肌痛,还有一些患者表现为咽痛、咳嗽、呼吸短促、腹泻、头晕头痛、失嗅症和厌食等[10]。SOT受者在新冠病毒感染初期,呼吸道症状(如呼吸困难)相较于发热更加常见。若出现腹泻,需警惕免疫抑制剂药物浓度和相应免疫状态的变化。SOT受者因使用免疫抑制剂导致早期症状隐匿而后期病情进展较快,如SOT受者住院期间肺炎发生率、转入重症监护室(Intensive care unit,ICU)的比例及病死率均较其他新冠病毒感染者增加[11]。在肾移植住院受者中,继发急性肾损伤和呼吸困难的风险较正常人分别高3.78倍和4.53倍,且提示预后不佳[12]。Kulkarni等[13]汇总2019年12月至2021年5月18篇有关肝移植受者新冠病毒感染的文献,发现肝移植受者感染新冠病毒后继发急性肾损伤的发生率为33.22%,血栓发生率为5.75%,细菌感染发生率为11.6%,真菌感染发生率为2.58%。年龄是SOT受者感染新冠病毒预后的独立危险因素,年龄≥60周岁的SOT受者感染新冠病毒后的病死率风险是正常人群的4.8倍[14]。Bartelt和van Duin[15]则认为相较于器官移植类型、维持性免疫抑制方案和移植后时间等移植特异性相关因素,年龄和潜在合并症是决定SOT受者新冠病毒感染疾病严重程度更重要的因素。
推荐意见3:SOT受者感染新冠病毒后,相较于普通人群,重型/危重型发生率和病死率更高。高龄和基础合并症多的SOT受者新冠病毒感染的预后可能更差。(推荐强度B,证据等级2a)
具体阐述:在早期的报道中,SOT受者新冠病毒感染的死亡风险很高[7,16,17,18]。根据西班牙早期的数据(截止至2019年12月),肾移植术后60 d内发生新冠病毒感染的患者中46%死亡[16]。截止至2021年1月,多项综述提示:在肾移植术后新冠病毒感染患者中,发生呼吸困难、急性肾损伤及急性心肌梗死等严重并发症、重症率及病死率显著高于普通人群[16,17,19]。在一项系统综述中,15项研究共纳入了223例肝移植受者发生新冠病毒感染,其疾病重症化或需要住院的比例非常高,重症率为36%,病死率为19.3%,显著高于普通人群[7]。心脏移植受者发生新冠病毒感染表现出与普通人群相似的人口统计学和临床特征,但预后明显更差[20,21]。同时,多项关于SOT受者新冠病毒感染的荟萃分析显示其重症率及病死率显著高于普通人群[10,18,20]。
推荐意见4:SOT受者二次感染新冠病毒的风险较高,仍需要加强防护。(推荐强度B,证据等级2b)
具体阐述:二次感染是指感染一次新冠病毒后,身体已完全康复,但又发生了第二次新冠病毒感染,往往是由于新冠病毒变异导致突破感染。目前不同国家或地区针对二次感染的定义尚未完全统一,但都指出要与首次感染间隔一段时间,美国定义的时间间隔为60~90 d,英国则是≥90 d,且还需要结合临床表现、核酸或抗原检测等综合判定。
美国一项研究跟踪了5 919例SOT受者,在2020年3月1日至2021年3月30日首次新冠病毒感染的患者二次感染发病密度为9.4/10万人天[22],高于意大利一项关于普通人群二次感染的回顾性研究(1.0/10万人天)[23],且其中2例SOT受者在二次感染前几周的免疫评估显示他们在二次感染前均有病毒特异性CD4+ T淋巴细胞应答和IgG检测阳性,这表明既往感染新冠病毒的SOT受者即使在产生细胞和体液免疫反应后,随着抗体的衰减,二次感染的风险仍然很高。
塞尔维亚的13 792例数据显示,99.17%二次感染的患者症状都比较轻微,二次感染人群中的病死率为0.15%[24],而美国的一项纳入了9 119例的新冠病毒感染者的研究报道只有2例死亡与二次感染相关[25]。目前暂未见关于SOT受者二次感染新冠病毒后的重症率及病死率的相关研究报道。
推荐意见5:SOT受者如果有流行病学史,且出现发热等与新冠病毒感染一致的症状,应立即进行新冠病毒核酸或抗原检测。在病程最初5~7 d内检测,阳性率较高。在确诊6 d后,可定期检测新冠病毒核酸或抗原以评估患者新冠病毒是否转阴(2次采样至少间隔24 h)。(推荐强度B,证据等级2a)
具体阐述:作为高危人群,SOT受者应重视新冠病毒感染的相关检测。如果存在流行病学史,且出现发热等与新冠病毒感染一致的症状,应立即进行新冠病毒核酸或抗原检测[26]。在病程最初5~7 d内检测,阳性率较高[27]。此外,在确诊6 d后,可定期检测新冠病毒核酸或抗原以评估患者新冠病毒是否转阴(2次采样至少间隔24 h)[28]。
核酸检测可采用呼吸道样本(鼻咽拭子、咽拭子、痰及气管抽取物)或其他样本。呼吸道分泌物的成分可能有很大差异,取样工作的标准性也可能有所不同,这偶尔会导致假阴性的检测结果。对于高度怀疑新冠病毒感染且上呼吸道拭子检测阴性的患者,可在下呼吸道分泌物(如痰液或支气管肺泡灌洗液)中进行新冠病毒核酸检测[29]。
新冠病毒特异性IgM抗体、IgG抗体在发病1周内阳性率均较低。恢复期IgG抗体水平为急性期4倍或以上升高有回顾性诊断意义。因此,新冠病毒抗体检测用于诊断的时效性不如新冠病毒抗原检测及核酸检测。SOT受者由于长期服用免疫抑制剂,其产生的抗体滴度较普通人群低,而且感染新冠病毒后病情进展较快,因此不推荐新冠病毒抗体检测用于SOT受者新冠病毒感染的诊断。
推荐意见6:低氧血症进行性加重、外周血淋巴细胞进行性减少、炎症生物标志物和细胞因子水平升高、D-二聚体等凝血功能相关指标持续异常、乳酸脱氢酶、天冬氨酸转氨酶(AST)、丙氨酸转氨酶(ALT)、肌酸激酶、高敏肌钙蛋白等指标明显升高、胸部影像学显示肺部病变明显进展,以及移植物功能不全是SOT受者感染新冠病毒后发生重型或危重型的重要预警指标。(推荐强度B,证据等级2a)
具体阐述:从中型到重型或危重型病例,外周血白细胞、中性粒细胞和中性粒细胞/淋巴细胞比值增加;相反,则出现外周血淋巴细胞逐渐减少,但过度激活。乳酸脱氢酶、AST、ALT、肌酸激酶、高敏肌钙蛋白Ⅰ、脑钠肽、肌酐和尿素逐渐增加,D-二聚体升高是疾病重症化的重要指标之一,也是独立的死亡危险因素。另外,低白蛋白血症是疾病严重程度的非特异性标志物,与新冠病毒感染预后较差有关[30]。
新冠病毒感染重症化常伴随炎症反应活化,因此许多炎症因子[如C-反应蛋白(C-reactive protein,CRP)、血清淀粉样蛋白A、铁蛋白、白细胞介素(Interleukin,IL)-6和肿瘤坏死因子-α]等在有重症化倾向的病例中常常增高[31]。有研究提示,CRP与白蛋白比值可作为区分重型和非重型新冠病毒感染的指标[32]。
在一项回顾性研究中,年龄≥63岁、淋巴细胞绝对值≤1.02×109/L、CRP≥65.08 mg/L的患者新冠病毒感染重症化的风险较高[33]。肺部CT上新冠病毒感染面积的比例与外周血淋巴细胞百分比和淋巴细胞计数呈负相关,但与中性粒细胞百分比呈正相关[34,35]。
移植物功能不全通常是SOT受者感染新冠病毒后发生重型或危重型的重要预警指标。其中,肝脏移植物功能不全通常是碱性磷酸酶和γ-谷氨酰转移酶升高,随后是进行性高胆红素血症[36]。梅奥医学中心将肝移植早期同种异体移植物功能障碍定义为存在以下1项或多项:(1)术后第7天总胆红素≥10 mg/dL;(2)术后第7天国际标准化比值≥1.6;(3)术后前7 d内ALT或AST≥2 000 IU/mL[37]。肌酐升高、移植前使用胺碘酮、需要机械通气支持以及较长的缺血时间与心脏移植物功能不全相关。需要吸入氧浓度>0.5与肺移植物功能不全相关,可结合X线检查等胸部影像学表现对移植物功能不全进行判定[38,39]。
在SOT受者中,需对老年人和伴有基础疾病(心血管疾病、糖尿病、慢性呼吸道疾病、高血压、肥胖症和癌症)的新冠病毒感染重型高危患者进行动态监测,这将有助于对疾病严重程度进行预警[31,38]。
推荐意见7:SOT受者在感染新冠病毒后,合并或继发细菌和(或)真菌感染风险增高,应尽早进行相关实验室检测、留取样本培养及完善胸部影像学检查。(推荐强度B,证据等级2b)
具体阐述:普通人群感染新冠病毒后局部呼吸道黏膜损伤,加之免疫系统紊乱、使用糖皮质激素、气管插管等因素,随着住院时间的延长,很容易继发细菌和(或)真菌感染[40]。而SOT受者,因长期服用免疫抑制剂,合并细菌和(或)真菌感染风险更高。在感染新冠病毒的后期(病程≥2周以上),若患者仍出现反复发热、咳嗽且伴有较多痰液,要警惕合并或继发细菌和(或)真菌感染可能,建议尽早进行相关实验室检测、留取标本检测和培养以及完善胸部影像学检查。
一些实验室指标如外周血白细胞、CRP等对感染有一定提示作用,但新冠病毒感染诱发的炎症也会导致IL-6、CRP和铁蛋白等炎症标志物持续升高数周,这使合并或继发细菌和(或)真菌感染的诊断复杂化[41]。奥地利的一项前瞻性单中心研究中,纳入了66例入住ICU进行体外膜肺氧合(Extracorporeal membrane oxygenation,ECMO)评估的新冠病毒感染患者,测定了多种实验室参数,其中IL-10诊断继发感染的受试者工作特征曲线下面积(AUC)为0.84,而包括CRP、IL-6、降钙素原(Procalcitonin,PCT)和IL-10在内的多变量逐步回归模型诊断继发感染的AUC为0.93,因此后者测试性能更佳。这项研究强调了IL-10单独或联合CRP、IL-6和PCT来区分合并或继发感染与新冠病毒感染重型或危重型患者的重要性[42]。
留取的样本除了送相应的涂片和培养等病原学检查,还可以进行如1,3-β-D葡聚糖检测、曲霉半乳甘露聚糖检测、隐球菌荚膜多糖抗原检测等抗原检测,结核T细胞检测等免疫学检测,以及如多重聚合酶链反应(Polymerase chain reaction, PCR)、宏基因二代测序等分子生物学检测。对于常规样本(痰或血)培养阴性的患者,必要时可行肺泡灌洗液病原学培养。明确合并或继发感染的病原体,减少广谱抗生素的使用,有助于减少耐药菌感染的发生。
推荐意见8:对于SOT受者,一旦出现新冠病毒感染的症状,应尽早在专科医师指导下明确诊断、评估各项生命体征和高危预警实验室指标,并完善胸部影像学检查,综合患者病情调整免疫抑制剂的剂量,符合抗新冠病毒治疗条件的患者应尽早使用抗新冠病毒药物。对于中型、重型或危重型患者,建议住院治疗,在制订SOT受者感染新冠病毒后的治疗方案时,要注意抗新冠病毒药物与免疫抑制剂的相互作用。(推荐强度B,证据等级2b)
具体阐述:《新型冠状病毒感染诊疗方案(试行第十版)》[26]将"免疫功能缺陷(长期使用皮质类固醇或其他免疫抑制剂导致免疫功能减退状态)"患者列为重型或危重型高危人群,SOT受者长期服用免疫抑制剂,免疫系统处于抑制状态,应注重其感染新冠病毒后的健康管理。在新冠病毒检测呈阳性的SOT受者中,死亡的危险因素包括高龄、肥胖、心血管或呼吸系统合并症和某些实验室指标异常(包括淋巴细胞、血小板减少,铁蛋白、CRP、肌钙蛋白及D-二聚体升高等)[43]。故对于SOT受者而言,一旦出现新冠病毒感染的症状,应尽早在专科医师指导下明确诊断、评估各项生命体征和高危预警实验室指标,并完善胸部影像学检查,综合患者病情调整免疫抑制剂剂量,符合抗新冠病毒治疗条件的患者应尽早使用抗新冠病毒药物,从而降低患者进展为重型或危重型的风险。对于中型、重型或危重型患者,由于病情可能进展迅速,建议住院治疗。针对普通人群新冠病毒感染后的治疗方案,目前国内外已经发布多项指南和专家共识,SOT受者的治疗可作部分参考,但要注意抗新冠病毒药物与免疫抑制剂的相互作用[44,45]。
推荐意见9:SOT是轻型和中型新冠病毒感染患者进展为重型或危重型的高风险因素之一,应结合患者病程、病情及基础用药情况,尽早合理地选用抗新冠病毒药物,抑制病毒复制并控制病毒感染进程。(推荐强度A,证据等级1a)
对于重型和危重型患者,若新冠病毒核酸阳性(Ct值≤30),亦建议使用抗病毒药物治疗。(推荐强度D,证据等级5)
具体阐述:目前可及的抗新冠病毒的小分子药物有奈玛特韦/利托那韦(Paxlovid)、阿兹夫定、莫诺拉韦、氢溴酸氘瑞米德韦(vv116)和先诺特韦/利托那韦。
奈玛特韦/利托那韦组合包装适用人群为发病5 d以内的轻、中型且伴有进展为重型高风险因素的成年患者。用法:奈玛特韦300 mg与利托那韦100 mg同时服用,每12小时1次,连续服用5 d。使用前应详细阅读说明书,不得与哌替啶、雷诺嗪等高度依赖细胞色素P450(Cytochrome P450,CYP)3A进行清除且其血浆浓度升高会导致严重和(或)危及生命的不良反应的药物联用。不建议在哺乳期使用。中度肾损伤者应将奈玛特韦减半服用,重度肝、肾损伤者不应使用。环孢素、他克莫司与利托那韦具有显著的药物相互作用,需调整剂量[46]。
阿兹夫定用于治疗中型新冠病毒感染的成年患者。用法:空腹整片吞服,每次5 mg,每日1次,疗程至多不超过14 d。使用前应详细阅读说明书,注意与其他药物的相互作用、不良反应等问题。不建议在妊娠期和哺乳期使用,中重度肝、肾损伤患者慎用。既往研究报道阿兹夫定首次给药后第7天临床病情改善的受试者比例明显增高,受试者临床状态改善的中位时间明显缩短约3 d[47]。
莫诺拉韦适用人群为发病5 d内的轻、中型且伴有进展为重型高风险因素的成年患者。用法:800 mg,每12小时口服1次,连续服用5 d。不建议在妊娠期和哺乳期使用。既往研究显示,相较安慰剂组,症状出现5 d内使用莫诺拉韦的新冠病毒感染者相关住院或死亡风险显著降低31%,60岁以上患者因任何原因住院或死亡风险显著降低19%。此外,莫诺拉韦相较于其他推荐的抗病毒药物效果差,因此并非普通人群的一线推荐用药,但是该药与SOT受者使用的免疫抑制剂无明显相互作用,在SOT受者中使用有一定的优势[48]。
氢溴酸氘瑞米德韦适用人群为轻中度新冠病毒感染的成年患者。用法:推荐连续口服10次,每12小时1次,共5 d;第1日,每次600 mg(6片),每12小时口服1次,服用2次;第2~5日:每次300 mg(3片),每12小时口服1次,连续服用8次。在有轻、中型症状的SOT受者中,就临床恢复的时间来讲,相较于Paxlovid,vv116的非劣效性已被证实,同时使用vv116的不良事件发生率低于Paxlovid组(67.4%比77.3%)[49]。
先诺特韦/利托那韦适用人群为轻中度新冠病毒感染的成年患者。用法:先诺特韦0.750 g(0.375 g×2片)联用利托那韦0.1 g(0.1 g×1片),每12小时1次口服给药,连续服用5 d。与其他药物的相互作用,目前无具体的文献支持。先诺特韦是P-gp、CYP3A的底物,作用机制与奈玛特韦相似,可以参考奈玛特韦/利托那韦的药物相互作用及剂量调整方案。
推荐意见10:SOT受者易出现新冠病毒核酸持续阳性(Ct值≤30),在评估获益风险比后,可适当延长小分子药物抗病毒疗程。在病情治疗需要的情况下,可以尝试换用或者联用其他不同作用机制的抗病毒药物治疗。(推荐强度D,证据等级5)
具体阐述:因持续服用免疫抑制剂,一些SOT受者尽管接受过抗新冠病毒治疗,仍可能会出现持续数周甚至数月的新冠病毒核酸检测阳性结果,但是并非所有具有上述表现的患者都需要再次接受抗病毒治疗。当核酸检测的Ct值>30时,表示检测到较少量残留的病毒基因,病毒进一步复制或传播的可能性较低,因此仅建议当Ct值≤30时,才具备进一步继续抗病毒治疗的价值。然而如何进行下一步抗病毒治疗的方案仍未有明确的研究结果,但是结合病例报道以及专家临床治疗经验,建议可以适当延长原有的小分子抗病毒药物治疗[50,51,52]。此外,也可以根据病情治疗的需要,尝试换用或者联用其他不同作用机制的抗病毒药物治疗。
推荐意见11:SOT受者新冠病毒感染发生炎症反应的免疫治疗总体可参考普通人群诊疗指南。(推荐强度D,证据等级5)
具体阐述:在新冠病毒感染发生炎症反应的免疫治疗策略上,SOT受者与普通人群的差异尚缺乏研究报告,因此,建议目前参考普通人群的诊疗指南进行治疗,同时应特别注意是否存在相关禁忌证。具体来说,使用巴瑞替尼需注意:(1)在活动性、慢性或复发性感染的患者中,使用巴瑞替尼治疗前应该谨慎考虑风险和获益,如果出现感染,应该密切监测患者,而且如果患者对标准治疗无应答,则应该暂停巴瑞替尼治疗,并在感染痊愈前不得重新开始巴瑞替尼治疗;(2)巴瑞替尼不应该用于有活动性结核的患者,在之前未接受治疗的潜伏结核患者中,开始巴瑞替尼治疗之前应考虑进行抗结核治疗;(3)在患者常规治疗期间观察到中性粒细胞绝对计数<1×109/L、淋巴细胞绝对计数<0.5×109/L或血红蛋白<80 g/L时,不应起始治疗,或应该暂停治疗;(4)如果患者发生了带状疱疹感染,则应该暂时停止巴瑞替尼治疗,直至症状痊愈;(5)巴瑞替尼开始治疗之前应该依据临床指南进行病毒性肝炎筛查,具有乙型肝炎或丙型肝炎活动性感染证据的患者应被排除在外,丙型肝炎病毒(Hepatitis C virus,HCV)抗体阳性但是HCV RNA阴性的患者可允许使用,乙型肝炎病毒表面抗体和乙型肝炎病毒核心抗体阳性但是乙型肝炎病毒表面抗原阴性的患者也允许使用;(6)如果患者常规治疗期间观察到ALT或AST升高以及出现疑似药物导致的肝损伤,则应该暂停巴瑞替尼治疗,直至排除该诊断;(7)存在深静脉血栓或肺栓塞风险因素的患者,如高龄、肥胖、有深静脉血栓或肺栓塞病史、手术或卧床,应慎用巴瑞替尼,如果出现深静脉血栓或肺栓塞的临床特征,应暂停巴瑞替尼治疗,立即对患者进行评估,并给予适当治疗;(8)不推荐与生物类改善病情抗风湿药或其他Janus激酶抑制剂联合用药,因为无法排除增加免疫抑制风险。有关巴瑞替尼与强效免疫抑制剂联合使用的数据(例如硫唑嘌呤、他克莫司、环孢素)有限,当与这些药物联合使用时应该谨慎使用[53]。
使用托珠单抗需注意:(1)感染(包括严重感染)。目前已有报道,接受免疫抑制剂(包括托珠单抗)治疗类风湿关节炎的患者发生了因细菌、分枝杆菌、侵袭性真菌、病毒、原虫或其他机会性病原体引起的严重感染,甚至致死性感染。最常见的严重感染包括肺炎、尿路感染、蜂窝织炎、带状疱疹、胃肠炎、憩室炎、脓毒症和细菌性关节炎。使用托珠单抗治疗发生的机会性感染包括结核分枝杆菌、隐球菌、曲霉、假丝酵母菌和肺孢子菌感染。临床试验中未报告的其他严重感染也可能发生(如组织胞浆菌、球孢子菌、李斯特菌感染)。通常患者会表现为播散性感染而非局灶感染;(2)托珠单抗用于除患有全身型幼年特发性关节炎以外疾病患儿的疗效和安全性尚未确定。尚未在<2岁儿童中进行研究;(3)使用托珠单抗的严重感染率在≥65岁患者中高于<65岁的患者。由于老年人群的感染率一般较高,治疗时应慎重[54]。
推荐意见12:对于新冠病毒感染轻型的SOT受者,建议维持原有的免疫抑制方案。(推荐强度B,证据等级3a)
对于新冠病毒感染中型的SOT受者,建议减少或停用霉酚酸(Mycophenolic acids,MPA)类药物,综合评估病情后个体化调整钙调磷酸酶抑制剂(Calcineurin inhibitor,CNI)或雷帕霉素靶蛋白(Mammalian target of rapamycin,mTOR)抑制剂方案。(推荐强度B,证据等级2b)
对于新冠病毒感染重型或危重型的SOT受者,应停用所有非激素类免疫抑制剂。(推荐强度D,证据等级5)
具体阐述:SOT受者长期服用免疫抑制剂,主要包括他克莫司和环孢素为代表的CNI类药物,以及MPA类、mTOR抑制剂类和糖皮质激素类药物。这为新冠病毒感染的治疗带来了挑战。如何维持抗感染与抗排斥反应之间的免疫平衡是改善SOT受者感染新冠病毒预后的关键。研究发现,在新冠病毒感染的SOT受者中,减少或维持基线免疫抑制对病死率没有显著影响。而且,发生新冠病毒感染后,使用他克莫司的SOT受者生存率高于未使用他克莫司的受者[55,56,57,58]。另一方面,MPA类药物的使用则与新冠病毒感染重型或危重型的发生有关,减少或停用MPA类药物有助于预防重型的发生[59,60]。因此,对于新冠病毒感染轻型的SOT受者,建议维持原有的免疫抑制方案;对于中型SOT受者,则建议优先减少或停用MPA类药物,而CNI和mTOR抑制剂类药物则可根据受者病情进行个体化调整;对于已经发展为重型或危重型的SOT受者,则建议完全停用非激素类免疫抑制剂,综合评估移植物功能和新冠病毒感染情况,进行个体化治疗。
推荐意见13:在使用奈玛特韦/利托那韦或先诺特韦/利托那韦时应注意其与免疫抑制剂的相互作用,注意调整CNI、mTOR抑制剂和糖皮质激素的剂量,密切监测药物浓度。(推荐强度B~C,证据等级2c~4)
在使用莫诺拉韦、阿兹夫定、氢溴酸氘瑞米德韦、巴瑞替尼或托珠单抗时,初始无需调整免疫抑制剂剂量,但仍应加强药物浓度监测,同时不建议巴瑞替尼或托珠单抗与巴利昔单抗联用,警惕增加免疫抑制风险。(推荐强度D,证据等级5)
具体阐述:见表3[61,62,63,64,65,66,67,68,69,70]。

抗病毒药物与免疫抑制剂的相互作用
抗病毒药物与免疫抑制剂的相互作用
| 抗病毒药物 | 免疫抑制剂 | 药物相互作用原理及剂量调整方案 |
|---|---|---|
| 奈玛特韦/利托那韦(Paxlovid) | 他克莫司 | 合用可显著增加他克莫司血药浓度,在Paxlovid治疗的第1天,给予他克莫司常规日剂量的1/8,然后停止;第6天给予1/2日剂量;第7天给予3/4日剂量;第8天重启常规日剂量。注意事项:在治疗期间的第3天监测他克莫司浓度,并评估患者免疫状态 |
| 环孢素 | 合用可显著增加环孢素血药浓度。在Paxlovid治疗期间,每日给予环孢素常规日剂量的1/5;第6天给予1/2日剂量;第7天给予3/4日剂量;第8天重启常规日剂量 | |
| MPA | 无显著药物相互作用,无需调整剂量 | |
| mTOR抑制剂 | 联合给药可增加mTOR抑制剂血药浓度。在使用Paxlovid前12 h停用mTOR抑制剂。Paxlovid治疗结束后第2天mTOR抑制剂以原始剂量的20%重新使用,每日增加20%,并根据检测的mTOR抑制剂血药谷浓度调整剂量 | |
| 糖皮质激素 | 合用可能会增加糖皮质激素的暴露量,但相互作用弱,可以不调整糖皮质激素剂量 | |
| 先诺特韦/利托那韦 | 免疫抑制剂 | 药物相互作用数据尚缺,但先诺特韦作用机制与奈玛特韦相似,可以参考Paxlovid调整药物剂量 |
| 阿兹夫定 | 免疫抑制剂 | 无显著药物相互作用,无需调整剂量,但需监测药物浓度 |
| 莫诺拉韦 | 免疫抑制剂 | 无显著药物相互作用,无需调整剂量 |
| 氢溴酸氘瑞米德韦 | 免疫抑制剂 | 无显著药物相互作用,无需调整剂量 |
注:MPA.霉酚酸;mTOR.雷帕霉素靶蛋白
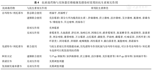
推荐意见14:在使用奈玛特韦/利托那韦、先诺特韦/利托那韦和阿兹夫定时,应注意其与抗菌药物的相互作用,注意药物联合使用的禁忌。(推荐强度B~C,证据等级2c~4)
在使用莫诺拉韦、氢溴酸氘瑞米德韦、巴瑞替尼或托珠单抗时,初始无须调整抗菌药物剂量,但仍应加强药物浓度监测。(推荐强度D,证据等级5)
具体阐述:见表4。

抗病毒药物与实体器官移植继发感染时常用的抗生素相互作用
抗病毒药物与实体器官移植继发感染时常用的抗生素相互作用
| 抗病毒药物 | 与抗生素相互作用 | 常用抗生素种类 |
|---|---|---|
| 奈玛特韦/利托那韦 | 禁忌联合使用 | 利福平、利福喷丁 |
| 谨慎联合使用 | 克拉霉素(部分大环内酯类抗生素)、伊曲康唑、伏立康唑、泊沙康唑、艾沙康唑、氟康唑、索磷布韦/维帕他韦、贝达喹啉、利福布汀 | |
| 弱相互作用 | 克林霉素 | |
| 无相互作用 | 青霉素类、头孢菌素、舒巴坦、他唑巴坦、阿维巴坦、碳青霉烯类、氨基糖苷类、喹诺酮类、黏菌素类、利奈唑胺、康替唑胺、万古霉素、达托霉素、磺胺类、甲硝唑、磷霉素、呋喃妥因、多西环素(四环素类)、阿奇霉素、异烟肼、吡嗪酰胺、两性霉素B、棘白菌素类、氟胞嘧啶、替诺福韦 | |
| 先诺特韦/利托那韦 | 联合使用 | 与抗生素相互作用数据尚缺,但先诺特韦作用机制与奈玛特韦相似,可以参考奈玛特韦/利托那韦选择可以配伍使用的药物 |
| 阿兹夫定 | 谨慎联合使用 | 与P-gp抑制剂(如伊曲康唑、伏立康唑、泊沙康唑、克拉霉素等)和P-gp诱导剂(如利福平等) |
| 莫诺拉韦 | 无相互作用 | 无需调整剂量 |
| 氢溴酸氘瑞米德韦 | 无相互作用 | 无需调整剂量 |
推荐意见15:对于重型或危重型高危人群、病情进展较快的中型病例以及重型或危重型病例,无禁忌情况下推荐预防剂量低分子肝素或者普通肝素进行预防性抗凝;治疗性抗凝适用于确诊血栓形成的患者。如使用利伐沙班等其他抗凝方案,应注意抗凝药物与抗新冠病毒药物的相互作用。(推荐强度B,证据等级2a)
具体阐述:由于新冠病毒感染后,血栓形成和肺栓塞风险显著增加[71,72,73,74,75]。在半数以上患者中发现凝血相关实验室检查指标异常,表明由于强烈的炎症反应而存在形成血栓的风险[76,77]。出现肺栓塞、深静脉血栓和(或)微血管栓塞并伴有后续器官功能障碍的比例也较高[78,79,80]。早期针对血栓进行预防可以显著降低住院患者的病死率[81]。目前建议对所有住院的新冠病毒感染患者使用预防剂量低分子肝素或者普通肝素进行预防性抗凝治疗,无论其是否有血栓形成或栓塞病史。治疗性抗凝治疗适用于确诊有血栓形成或ICU治疗的患者[82,83]。如有低分子肝素或者普通肝素使用禁忌证,可考虑其他抗凝方案,但应注意抗凝药物与抗病毒药物的相互作用。奈玛特韦/利托那韦或先诺特韦/利托那韦有可能影响许多抗凝剂的选择和剂量:如维生素K拮抗剂、阿哌沙班和贝曲沙班可能都需要调整剂量,而依度沙班和利伐沙班不应与奈玛特韦/利托那韦联合给药。托珠单抗可增加CYP3A4的表达,但目前不建议在同时使用托珠单抗的情况下调整抗凝药物剂量[84]。
推荐意见16:可使用没有出现免疫逃逸的中和抗体药物,联合小分子抗病毒药物对具有较高风险因素的感染新冠病毒的SOT受者进行治疗。(推荐强度A,证据等级1a)
具体阐述:中和抗体药物具有特异性好、安全性高、作用机制明确、便于大规模生产、能够同时用于预防和治疗等优点,成为研发抗新冠病毒药物的新突破口。如安巴韦单抗/罗米司韦单抗注射液可联合用于治疗轻、中型且伴有进展为重型高风险因素的成人和青少年(年龄12~17岁,体质量≥40 kg)患者[26]。其Ⅲ期临床试验结果显示,与安慰剂相比,安巴韦单抗/罗米司韦单抗联合疗法使临床进展高风险的新冠病毒感染门诊患者住院和死亡风险降低80%(P<0.05);从研究第0日至第28日,治疗组没有患者死亡,而安慰剂组有9例患者死亡;与安慰组相比,治疗组患者死亡比例显著降低(P=0.0037);无论从症状出现后的早期(0~5 d)或晚期(6~10 d)开始治疗的受试者中,都观察到类似的有效性[85]。此外,近期发表的针对安巴韦单抗/罗米司韦单抗应用于新冠病毒感染住院患者的研究结果显示,安巴韦单抗/罗米司韦单抗不能改善总体新冠病毒感染住院患者的临床预后;但进一步的亚组分析结果显示,在513例患者中,301例(59%)患者血浆中新冠病毒内源性抗体呈阴性,而安巴韦单抗/罗米司韦单抗对该类患者的临床预后有潜在的益处,提示处于免疫抑制状态的SOT受者,其感染新冠病毒后越早进行中和抗体治疗其获益可能越大[86]。
此外,病毒变异出现了多种变异株,由于发生免疫逃逸,不同变异株对各种中和抗体的敏感性也不同。故应使用未发生免疫逃逸、敏感性高的中和抗体药物进行治疗。
除中和抗体以外,康复期血浆及新冠病毒感染人免疫球蛋白也可考虑用于治疗新冠病毒感染[26]。但多项新冠病毒感染患者恢复期血浆治疗非住院患者的疗效结果相互矛盾,同样这些试验也很少纳入免疫缺陷患者。目前没有足够的证据支持或反对在免疫缺陷非住院患者中使用高滴度恢复期血浆。但是异体血浆存在多种蛋白成分,可能增加SOT受者发生排斥反应的风险,需要谨慎使用。
推荐意见17:感染新冠病毒的SOT受者,呼吸支持策略与普通肺部感染患者基本类似。根据患者的病情,可以选择普通氧疗(鼻导管、普通面罩、文丘里面罩或非重复呼吸储氧面罩等)、经鼻高流量氧疗、无创正压通气、有创正压通气和ECMO。氧疗目标:(1)无高碳酸血症风险患者,脉搏血氧饱和度(Pulse oxygen saturation,SpO2)92%~96%;(2)高碳酸血症高风险患者,SpO2 88%~92%(推荐强度B,证据等级2b)。
具有重症化危险因素、病情进展较快的中型、重型和危重型病例,应当早期给予规范的俯卧位通气治疗,建议每日不少于12 h。(推荐强度B,证据等级2b)
具体阐述:急性低氧性呼吸衰竭是新冠病毒感染常见的并发症,与患者不良预后密切相关。氧疗支持对于新冠病毒感染重型或危重型的救治至关重要。感染新冠病毒的SOT受者,呼吸支持策略与普通肺部感染患者基本类似。根据患者的病情,可以选择普通氧疗(鼻导管、普通面罩、文丘里面罩或非重复呼吸储氧面罩等)、经鼻高流量氧疗、无创正压通气、有创正压通气和ECMO。氧疗目标:(1)无高碳酸血症风险患者,SpO2 92%~96%;(2)高碳酸血症高风险患者,SpO2 88%~92%[87,88]。
新冠病毒感染患者低氧性呼吸衰竭发生重要机制之一为通气/血流比例失调,因此,在部分患者中,俯卧位可能会在血流再分配和改善氧合方面提供一些暂时的优势[3,4]。研究表明,俯卧位可以降低非插管新冠病毒感染患者的呼吸频率,改善氧合[5]。俯卧位通气可以降低新冠病毒感染导致的中度至重度呼吸窘迫综合征患者的病死率[6]。因此,建议具有重症化危险因素、病情进展较快的中型、重型和危重型病例,应当早期给予规范的俯卧位通气治疗,建议每日不少于12 h[26]。
推荐意见18:推荐SOT等待者在移植前2周完成全程新冠病毒疫苗接种。推荐SOT手术4周后可酌情接受除了减毒活疫苗以外的新冠病毒疫苗接种。(推荐强度D,证据等级5)
若SOT受者接受T淋巴细胞或B淋巴细胞消除治疗(如使用抗胸腺细胞球蛋白或利妥昔单抗),结束治疗12周后可接受新冠病毒疫苗接种。(推荐强度D,证据等级5)
SOT受者接种新冠病毒疫苗,可降低其感染新冠病毒后重症化的风险。(推荐强度C,证据等级4)
具体阐述:虽然目前评估新冠病毒疫苗安全性和有效性的临床试验均排除了严重免疫功能低下的患者,但由于当前授权或批准的新冠病毒疫苗都是非活性疫苗,因此理论上免疫功能低下人群也可以安全地接种新冠病毒疫苗[89,90]。鉴于新冠病毒疫苗在普通人群中的有效性,而且SOT受者和细胞免疫治疗接受者新冠病毒感染后出现严重不良预后的风险可能增加,因此建议对SOT等待者及免疫抑制治疗患者接种新冠病毒疫苗[90,91]。然而,一系列研究发现SOT受者在接受接种1或2剂新冠病毒疫苗后免疫抗体应答率较一般人群降低,因此可能需要额外剂次疫苗保护[9]。WHO建议,应向中度或重度免疫力低下者提供额外剂次的新冠病毒疫苗[92]。SOT受者接种新冠病毒疫苗的禁忌证同一般人群,详见《新冠病毒疫苗接种技术指南(第一版)》[93]。
SOT等待者和受者接种新冠病毒疫苗后仍需继续采取防护措施,包括在公共场所保持社交距离、注意手卫生和避免室内人群聚集等。
推荐意见19:可使用没有出现免疫逃逸的中和抗体药物,在区域疫情流行时,对暴露后的SOT受者进行新冠病毒感染的预防。(推荐强度A,证据等级1a)
对接受B淋巴细胞耗竭剂治疗的SOT受者,可适当予以暴露前中和抗体预防。(推荐强度B,证据等级3a)
具体阐述:诸多临床研究发现,新冠病毒中和抗体不仅可以用于治疗轻型和中型且伴有进展为重型高风险因素的新冠病毒感染者,在新冠病毒暴露后预防和暴露前预防中,中和抗体亦能发挥重要作用。尤其对于存在免疫抑制的SOT受者,可考虑采取额外的预防策略,如使用中和抗体。
暴露后预防是指SOT受者曾与新冠病毒感染者有过接触,可以是接触过比较熟悉的密接者等,即使接种过疫苗,也仍然存在突破性感染的风险。暴露前预防是因为有一小部分人群由于各种原因不能接种疫苗,或者接种疫苗之后不能产生足够的免疫应答。2021年1月,美国礼来公司发布了新冠病毒中和抗体bamlanivimab暴露后预防的研究数据,结果显示,与安慰剂组患者相比,使用bamlanivimab的受试者出现有症状新冠病毒感染的风险降低了57%[94]。
2021年8月,英国阿斯利康生物制药公司的evusheld[恩适得,替沙格韦(Tixagevimab)/西加韦(Cilgavimab)]的PROVENT Ⅲ期暴露前预防临床试验数据显示,与安慰剂组患者相比,接受evusheld治疗者出现新冠病毒感染症状的风险降低76.7%,中位6个月随访时出现新冠病毒感染症状风险降低82.8%,病毒防护效果持续至少6个月[95]。该药已在中国香港地区获得有条件批准,海南博鳌也通过特殊进口审批,对于2022年12月国内流行的奥密克戎BA.5变异株尚具有部分活性。有研究对继发性免疫缺陷人群新冠病毒感染住院和死亡风险进行单因素分析,结果显示中和抗体替代治疗作为保护因素,可降低其住院和死亡风险[96]。此外,有研究表明,对于接受B淋巴细胞耗竭剂及疫苗接种的免疫介导的炎症性疾病患者,暴露前预防使用替沙格韦/西加韦联合积极的新冠病毒门诊治疗可能有效地减轻这一高度脆弱人群的疾病严重程度[97]。故对于接受B淋巴细胞耗竭剂治疗的SOT受者,可适当予以暴露前中和抗体预防。
推荐意见20:对于新冠病毒感染患者,不建议进行非抢救性SOT。对于抢救性SOT,需经过多学科讨论权衡利弊后决定。(推荐强度D,证据等级5)
具体阐述:目前对感染新冠病毒后多久可以进行SOT没有明确界定,需要根据等待移植受者的病情以及移植器官的类型具体分析。英国不推荐在新冠病毒感染康复期进行SOT [98]。然而新冠病毒感染后的康复时间根据感染者的情况,存在较大变化。有研究指出新冠病毒感染患者清除病毒的时间为8~37 d,中位时间为20 d。对于已经接受SOT的受者,清除新冠病毒则需要3~5周[10]。目前普遍认为,等待移植时间长于清除病毒时间获益率可能更大。因此,对于非抢救性的SOT,若受者病情相对稳定,可以考虑新冠病毒核酸转阴后进行。例如,英国认为等待肾移植的新冠病毒核酸阳性患者不宜出现在肾移植等待名单,如果等待者至少28 d无感染症状且复查核酸阴性,可以考虑重新返回器官移植等待名单[99]。加拿大移植协会也建议在移植手术之前至少有2次间隔24 h以上的阴性核酸结果[98]。还有研究依据不同的新冠病毒感染分型推荐了不同的移植时机。如对于轻型患者,建议确诊新冠病毒感染后间隔4周再进行肾移植手术;对于中型,时间则为6周;如果患者合并基础病(如糖尿病、低免疫状态等)或需住院治疗新冠病毒感染,接受手术的时间应延长至10周;重型或ICU住院治疗的新冠病毒感染者,时间可达12周[100]。对于等待肝移植的新冠病毒感染患者,一般建议至少感染后间隔4周再考虑移植,而轻型患者若2周后2次间隔24 h以上的核酸阴性、胸部CT无异常征象、症状消失、无并发症则可考虑肝移植[101]。
总之,对于新冠病毒感染患者,不建议进行非抢救性SOT。而对于那些需要抢救性SOT的新冠病毒感染患者,因涉及因素过多,临床情况复杂多变,需要组织多学科专家讨论,权衡利弊后再决定是否进行移植手术[100,102]。
推荐意见21:出院指导和随访基本同移植术后,需补充新冠病毒防护的相关内容。推荐在移植科医师指导下进行规律随访。(推荐强度A,证据等级1b)
具体阐述:感染新冠病毒的SOT受者依然遵循移植后的随访要求,这里不再赘述。不同的是增加了新冠病毒相关的内容。由于SOT受者的情况特殊,容易合并其他疾病,且症状可能不典型,因此应教育其出院后加强自我防护和居家健康监测。自我防护包括适当的社交距离、咳嗽礼仪、清洁消毒和口罩的应用等[103]。在健康监测过程中,如有发热、咳嗽、移植器官功能不全等异常情况应及时就医[99]。除门急诊面诊外,还可选择远程医疗作为补充,如通过电话、视频、看诊应用程序等途径积极与移植科医师联系,在移植科医师的指导下进行规律随访[102,104,105],另外也要关注SOT受者出院后的心理指导。因其可能产生对自身健康状况的担忧,出现各种心理问题,移植科医师应及时提供心理疏导。需要注意的是新冠病毒感染过的SOT受者,如再次出现症状,且新冠病毒核酸检测再次阳性(Ct值≤30),可在专科医师的指导下再次抗新冠病毒治疗,尽快使新冠病毒转阴。
主审专家:
张文宏(复旦大学附属华山医院)
薛武军(西安交通大学第一附属医院)
共识专家(按姓氏拼音排序):
蔡明(浙江大学医学院附属第二医院)
曹玮(中国医学科学院北京协和医院)
陈静瑜(无锡市人民医院)
陈知水(华中科技大学同济医学院附属同济医院)
丁小明(西安交通大学第一附属医院)
丁洋(中国医科大学附属盛京医院)
傅志仁(上海交通大学医学院附属瑞金医院)
高海女(浙江树人大学树兰国际医学院附属树兰杭州医院)
耿嘉蔚(云南省第一人民医院、昆明理工大学附属医院)
郭文治(郑州大学第一附属医院)
何晓顺(中山大学附属第一医院)
何英利(西安交通大学第一附属医院)
黄洁(中国医学科学院阜外医院)
霍枫(中国器官移植发展基金会器官移植受者健康管理专项基金、中国人民解放军南部战区总医院)
巨春蓉(广州医科大学附属第一医院)
李波(四川大学华西医院)
吕国悦(吉林大学第一医院)
门同义(山东第一医科大学第一附属医院〈山东省千佛山医院〉)
彭劼(南方医科大学南方医院)
齐海智(中南大学湘雅二医院)
邱晓燕(复旦大学附属华山医院)
孙煦勇(广西医科大学第二附属医院)
田野(首都医科大学附属北京友谊医院)
王正昕(复旦大学附属华山医院)
武小桐(山西省第二人民医院)
徐骁(浙江大学医学院附属第一医院、杭州市第一人民医院)
杨扬(中山大学附属第三医院)
张水军(郑州大学第一附属医院)
郑建铭(复旦大学附属华山医院)
郑昕(华中科技大学同济医学院附属协和医院)
郑哲(中国医学科学院阜外医院)
周江桥(武汉大学人民医院)
执笔人员(按姓氏拼音排序):
艾静文(复旦大学附属华山医院)
陈文慧(中日友好医院)
刘尊伟(西安交通大学第一附属医院)
胡小莹(中国医学科学院阜外医院)
姜盛然(复旦大学附属华山医院、复旦大学器官移植研究所)
李力(复旦大学附属华山医院、复旦大学器官移植研究所)
何玮乔(复旦大学附属华山医院、复旦大学器官移植研究所)
李辉(中日友好医院、国家呼吸医学中心)
顾言阁(复旦大学附属华山医院、复旦大学器官移植研究所)
刘甜甜(复旦大学附属华山医院)
马恩斯(复旦大学附属华山医院、复旦大学器官移植研究所)
牛万洁(复旦大学附属华山医院)
孙超(复旦大学附属华山医院、复旦大学器官移植研究所)
王琲(复旦大学附属华山医院)
王森(复旦大学附属华山医院)
汪静怡(复旦大学附属华山医院)
于金洋(复旦大学附属华山医院、复旦大学器官移植研究所)
张法丽(复旦大学附属华山医院)
朱宁骐(复旦大学附属华山医院、复旦大学器官移植研究所)
周晛(复旦大学附属华山医院)
国家传染病医学中心,中华医学会器官移植学分会,中国康复医学会器官移植康复专业委员会,等.实体器官移植受者新型冠状病毒感染诊疗专家共识(2023年版)[J].中华临床感染病杂志,2023,16(2):81-98.DOI:10.3760/cma.j.issn.1674-2397.2023.02.001.





















