
近6年来,心力衰竭(心衰)的治疗特别是药物治疗取得较多突破性进展,慢性心衰的分类、心衰及其合并症的治疗方法等也在不断更新。为将这些成果应用到我国心衰患者诊治中,进一步提高我国心衰的诊疗水平,中华医学会心血管病学分会、中国医师协会心血管内科医师分会、中国医师协会心力衰竭专业委员会、中华心血管病杂志编辑委员会组织相关专家,根据国内外最新临床研究成果,结合我国国情及临床实践,并参考最新国外心衰指南,在保持既往《中国心力衰竭诊断和治疗指南2018》基本框架的基础上,对心衰领域新共识和有循证医学证据的诊治方法进行全面更新。
版权归中华医学会所有。
未经授权,不得转载、摘编本刊文章,不得使用本刊的版式设计。
除非特别声明,本刊刊出的所有文章不代表中华医学会和本刊编委会的观点。
《中国心力衰竭诊断和治疗指南2018》[1]的发布促进了我国心力衰竭(心衰)诊治和管理的规范化。近6年来,心衰的治疗特别是药物治疗取得较多突破性进展,慢性心衰的分类、心衰及其合并症的治疗方法等也在不断更新,需要把这些成果应用到我国心衰患者诊治中,进一步提高我国心衰的诊疗水平。为此中华医学会心血管病学分会心力衰竭学组、中国医师协会心血管内科医师分会、中国医师协会心力衰竭专业委员会、中华心血管病杂志编辑委员会组织专家,根据国内外最新临床研究成果,参考2021年欧洲心脏病学会(European Society of Cardiology,ESC)[2]和2022年美国心脏病学会(American College of Cardiology,ACC)、美国心脏协会(American Heart Association,AHA)和美国心力衰竭协会(Heart Failure Society of America,HFSA)[3]发布的相关指南以及2023 ESC心衰指南更新[4],结合我国国情及临床实践,对《中国心力衰竭诊断和治疗指南2018》进行更新。
本指南对推荐类别的表述沿用国际通用的方式。
Ⅰ类:已证实和(或)一致公认有益、有用和有效的操作或治疗。
Ⅱ类:有用和(或)有效的证据尚有矛盾或存在不同观点的操作或治疗;其中,Ⅱa类指有关证据/观点倾向于有用和(或)有效,应用这些操作或治疗是合理的;Ⅱb类指有关证据/观点尚不能被充分证明有用和(或)有效,可考虑应用。
Ⅲ类:已证实和(或)一致公认无用和(或)无效,并对一些病例可能有害的操作或治疗,不推荐使用。
对证据水平表达如下。
证据水平A:资料来源于多项随机临床试验或荟萃分析。
证据水平B:资料来源于单项随机临床试验或多项非随机对照研究。
证据水平C:仅为专家共识意见和(或)小型临床试验、回顾性研究或注册登记研究。
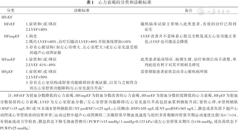
心衰是多种原因导致心脏结构和(或)功能的异常改变,使心室收缩和(或)舒张功能发生障碍,从而引起的一组复杂临床综合征,主要表现为呼吸困难、疲乏和液体潴留(肺淤血、体循环淤血及外周水肿)等。根据左心室射血分数(left ventricular ejection fraction,LVEF)的不同和治疗后的变化,分为射血分数降低的心衰(heart failure with reduced ejection fraction,HFrEF)、射血分数改善的心衰(heart failure with improved ejection fraction,HFimpEF)、射血分数轻度降低的心衰(heart failure with mildly reduced ejection fraction,HFmrEF)和射血分数保留的心衰(heart failure with preserved ejection fraction,HFpEF)(表1)。研究显示,LVEF在41%~49%范围内的患者可能会从HFrEF的治疗中获益[5, 6]。这些证据支持将“射血分数中间值的心衰”重新命名为“射血分数轻度降低的心衰(HFmrEF)”[7]。此外,考虑到LVEF改善并不代表心肌受损完全恢复或左心室功能恢复正常,因此,本共识将既往LVEF≤40%且随访期间LVEF>40%并较基线增加≥10%作为HFrEF的亚组,定义为HFimpEF[3]。根据心衰发生的时间、速度,分为慢性心衰和急性心衰。多数急性心衰患者经住院治疗后症状部分缓解,而转入慢性心衰;慢性心衰患者常因各种诱因急性加重而需住院治疗。

心力衰竭的分类和诊断标准
心力衰竭的分类和诊断标准
| 分类 | 诊断标准 | 备注 |
|---|---|---|
| HFrEF | ||
| HFrEF | 1.症状和(或)体征 2.LVEF≤40% | 随机临床试验主要纳入此类患者,有效的治疗已得到证实 |
| HFimpEF | 1.病史 2.既往LVEF≤40%,治疗后随访LVEF>40%并较基线增加≥10% 3.存在心脏结构(如左心房增大、左心室肥大)或左心室充盈受损的超声心动图证据 | LVEF改善并不意味着心肌完全恢复或左心室功能正常化;LVEF也可能还会降低 |
| HFmrEF | 1.症状和(或)体征 2.LVEF 41%~49% | 此类患者临床特征、病理生理、治疗和预后尚不清楚,单列此组有利于对其开展相关研究 |
| HFpEF | 1.症状和(或)体征 2.LVEF≥50% 3.存在左心室结构或舒张功能障碍的客观证据,以及与之相符合的左心室舒张功能障碍/左心室充盈压升高a | 需要排除患者症状是由非心脏疾病所致 |
注:HFrEF为射血分数降低的心力衰竭,HFimpEF为射血分数改善的心力衰竭,HFmrEF为射血分数轻度降低的心力衰竭,HFpEF为射血分数保留的心力衰竭,LVEF为左心室射血分数;a左心室舒张功能障碍/左心室充盈压升高包括血浆利钠肽升高[窦性心律:B型利钠肽(BNP)>35 ng/L和(或)N末端B型利钠肽原(NT-proBNP)>125 ng/L;心房颤动:BNP≥105 ng/L或NT-proBNP≥365 ng/L],静息或者负荷下超声心动图或心导管检查的结果异常[运动过程中超声心动图测得二尖瓣舒张早期血流速度与组织多普勒瓣环舒张早期运动速度比值(E/e′)>14。有创血流动力学检查,静息状态下肺毛细血管楔压(PCWP)≥15 mmHg(1 mmHg=0.133 kPa)或左心室舒张末期压力≥16 mmHg,或负荷状态下PCWP≥25 mmHg]
心衰是各种心脏疾病的严重表现或晚期阶段,死亡率和再住院率居高不下。发达国家成人的心衰患病率为1.0%~2.0%[8, 9]。2012—2015年的中国高血压调查数据显示,≥35岁成年人中,心衰患病率为1.3%,即约有1 370万心衰患者,较2000年增加了0.4%。HFrEF(LVEF<40%)、HFmrEF(LVEF 40%~49%)和HFpEF(LVEF≥50%)的患病率分别为0.7%、0.3%和0.3%[10]。我国人口老龄化加剧,冠状动脉粥样硬化性心脏病(冠心病)、高血压、糖尿病、肥胖等慢性病的发病率呈上升趋势,医疗水平的提高使心脏疾病患者生存期延长,这些因素均导致我国心衰患病率呈持续升高趋势。全国城镇职工基本医疗保险信息管理系统数据调查显示:国内25岁及以上成人心衰标准化患病率为1.10%,≥35岁人群的心衰标准化患病率为1.38%。另外,在25~64岁、65~79岁、80岁及以上人群中,心衰的标准化患病率分别为0.57%、3.86%和7.55%[11]。对国内10 714例住院心衰患者的调查显示:1980、1990、2000年心衰患者住院期间病死率分别为15.4%、12.3%和6.2%,主要死亡原因依次为左心衰竭(59%)、心律失常(13%)和心脏性猝死(13%)[12]。China-HF研究入选的2012—2015年全国13 687例心衰患者中,住院心衰患者的病死率为4.1%[13]。
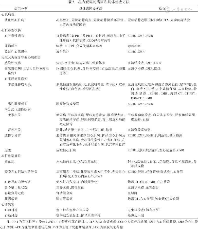
原发性心肌损害和异常是引起心衰最主要的病因(表2),除心血管疾病外,非心血管疾病也可导致心衰。识别这些病因是心衰诊断的重要部分,从而能尽早采取特异性或针对性的治疗。

心力衰竭的病因和具体检查方法
心力衰竭的病因和具体检查方法
| 病因分类 | 具体病因或疾病 | 检查 |
|---|---|---|
| 心肌病变 | ||
| 缺血性心脏病 | 心肌梗死、冠状动脉病变、冠状动脉微循环异常、血管内皮功能障碍 | 冠状动脉造影、冠状动脉CTA、运动负荷试验 |
| 心脏毒性损伤 | ||
| 心脏毒性药物 | 抗肿瘤药(如PD-1及PD-L1抑制剂、蒽环类、曲妥珠单抗)、抗抑郁药、抗心律失常药等 | ECHO、CMR、EMB |
| 药物滥用 | 酒精、可卡因、合成代谢类固醇等 | 毒物检测 |
| 放射性心肌损伤 | 放射治疗 | ECHO、CMR |
| 免疫及炎症介导的心肌损害 | ||
| 感染性疾病 | 病毒、寄生虫(Chagas病)、螺旋体等 | 血清学检查、CMR、EMB |
| 非感染疾病(主要为自身免疫性疾病) | 巨细胞性心肌炎、自身免疫病(如系统性红斑狼疮等) | 血清学检查、CMR、EMB |
| 心肌浸润性病变 | ||
| 非恶性肿瘤相关 | 系统性浸润性疾病(心肌淀粉样变、结节病)、贮积性疾病(血色病、糖原贮积病) | 血清免疫固定电泳和血清游离轻链、尿本周氏蛋白、血清ACE、铁、α半乳糖苷酶、基因检测、骨闪烁显像、ECHO、CMR、胸部CT、CT-PET、FDG-PET、EMB |
| 恶性肿瘤相关 | 肿瘤转移或浸润 | ECHO、CMR、EMB |
| 内分泌代谢性疾病 | ||
| 激素相关 | 糖尿病、甲状腺疾病、甲状旁腺疾病、肢端肥大症、皮质醇增多症、醛固酮增多症、肾上腺皮质功能减退症等 | 甲状腺功能检查、血尿儿茶酚胺、肾素和醛固酮、皮质醇、血糖 |
| 营养相关 | 肥胖,缺乏维生素B1、L-卡尼汀、硒、铁等 | 血清营养素检测 |
| 遗传学异常 | 遗传因素相关的肥厚型心肌病、扩张型心肌病及限制型心肌病、致心律失常性右心室心肌病、左心室致密化不全、核纤层蛋白病、肌营养不良症 | ECHO、CMR、EMB、肌肉活检、基因检测 |
| 应激 | 应激性心肌病 | ECHO、冠状动脉造影、左心室造影、CMR |
| 心脏负荷异常 | ||
| 高血压 | 原发性高血压、继发性高血压 | 24 h动态血压、血尿儿茶酚胺、肾素和醛固酮、肾动脉成像 |
| 瓣膜和心脏结构的异常 | 房室瓣和主/肺动脉瓣狭窄或关闭不全、先天性心脏病(先天性心内或心外分流) | ECHO(经胸、经食管/负荷试验)、心导管 |
| 心包及心内膜疾病 | 缩窄性心包炎、心内膜纤维化 | 胸部CT、CMR、EMB、右心导管 |
| 高心输出量状态 | 动静脉瘘、慢性贫血 | 血清学检查、血管造影 |
| 容量负荷过度 | 肾功能衰竭 | 血肌酐 |
| 肺部疾病 | 肺血管疾病 | 胸部CT、右心导管、肺血管CT或造影 |
| 心律失常 | ||
| 心动过速 | 室上性和室性心律失常 | 电生理检查(如有指征) |
| 心动过缓 | 窦房结功能异常、传导系统异常 | 动态心电图 |
注:PD-1为程序性死亡受体1,PD-L1为程序性死亡配体1,CTA为CT血管成像,ECHO为超声心动图,CMR为心脏磁共振,EMB为心内膜心肌活检,ACE为血管紧张素转化酶,PET为正电子发射断层显像,FDG为氟脱氧葡萄糖
目前认为心衰是慢性、自发进展性疾病。神经内分泌系统激活导致心肌重构是引起心衰发生和发展的关键因素;心肌代谢、炎症、脂肪因子和细胞因子在心衰发生发展中也有重要作用;内皮细胞损伤导致一氧化氮(NO)分泌不足,进而导致NO-可溶性鸟苷酸环化酶-环磷酸鸟苷的细胞信号通路损伤也会对心肌纤维化、心肌重构产生重要影响;线粒体功能损伤也是心衰发生发展的重要因素。心肌重构最初可以对心功能产生部分代偿,但随着心肌重构的加剧,心功能逐渐由代偿向失代偿转变,出现明显的症状和体征。根据心衰发生发展过程,可将心衰分为4个阶段(表3),旨在强调心衰重在预防[3]。纽约心脏协会(New York Heart Association,NYHA)心功能分级是临床常用的心功能评估方法,常用于评价患者的症状随病程或治疗而发生的变化(表4)。

心力衰竭(心衰)4个阶段与纽约心脏协会(NYHA)心功能分级的对照[3]
心力衰竭(心衰)4个阶段与纽约心脏协会(NYHA)心功能分级的对照[3]
| 心衰阶段 | 定义 | 患病人群 | NYHA心功能分级 |
|---|---|---|---|
| 阶段A(心衰风险) | 患者为心衰的高危人群,无心脏结构或功能异常,无心衰症状和(或)体征 | 高血压、冠心病、糖尿病、肥胖、代谢综合征患者及具有使用心脏毒性药物史、酗酒史、风湿热史、心肌病家族史的患者等 | 无 |
| 阶段B(心衰前期) | 已发展成器质性心脏病,但并无心衰症状和(或)体征 | 左心室肥厚、陈旧性心肌梗死、无症状的心脏瓣膜病患者等 | Ⅰ |
| 阶段C(症状性心衰) | 有器质性心脏病,既往或目前有心衰症状和(或)体征 | 器质性心脏病患者伴运动耐量下降(呼吸困难、疲乏)和液体潴留 | Ⅰ~Ⅳ |
| 阶段D(终末期心衰) | 器质性心脏病不断进展,虽经积极的内科治疗,休息时仍有症状,且需要特殊干预 | 因心衰反复住院,且不能安全出院者;需要长期静脉用药者;等待心脏移植者;使用心脏机械辅助装置者 | Ⅳ |

纽约心脏协会(NYHA)心功能分级
纽约心脏协会(NYHA)心功能分级
| 分级 | 症状 |
|---|---|
| Ⅰ | 活动不受限。日常体力活动不引起明显的气促、疲乏或心悸 |
| Ⅱ | 活动轻度受限。休息时无症状,日常活动可引起明显的气促、疲乏或心悸 |
| Ⅲ | 活动明显受限。休息时可无症状,轻于日常活动即引起明显的气促、疲乏、心悸 |
| Ⅳ | 休息时也有症状,任何体力活动均会引起不适。如无需静脉给药,可在室内或床边活动者为Ⅳa级;不能下床并需静脉给药支持者为Ⅳb级 |
心衰的诊断和评估依赖于病史、体格检查、实验室检验、心脏影像学和功能检查。慢性心衰诊断流程见图1。首先,根据病史、体格检查、心电图、胸部影像学检查判断有无心衰的可能性;然后,通过血浆利钠肽检测和超声心动图明确是否存在心衰(诊断标准见表1),结合具有针对性的特殊检查进一步确定心衰的病因、诱因和分型;最后,还需评估病情的严重程度及预后,以及是否存在并发症及合并症。全面准确的诊断与评估是给予心衰患者有效治疗的前提和基础。


NT-proBNP:N末端B型利钠肽原,BNP:B型利钠肽,HFrEF:射血分数降低的心力衰竭,HFmrEF:射血分数轻度降低的心力衰竭,HFpEF:射血分数保留的心力衰竭
详细的病史采集和体格检查可提供心衰的病因和诱因线索,明确患者存在的心血管疾病及非心血管疾病(Ⅰ,C)。由于心衰的代偿程度和受累心室不同,心衰患者的症状和体征有较大的个体差异,代偿良好的心衰患者可以无症状和体征。对特发性扩张型心肌病患者,应询问患者三代家族史以帮助确定家族性扩张型心肌病的诊断[14](Ⅰ,C)。体格检查应评估患者的生命体征和判断液体潴留的严重程度,注意有无近期体重增加、颈静脉充盈、外周水肿等(Ⅰ,B)。颈静脉压升高和心尖搏动位置改变对诊断心衰更为特异。
1.心电图:所有心衰和怀疑心衰患者均应行心电图检查,明确心律、心率、QRS形态和宽度及是否存在频发房性或室性早搏、心房颤动(房颤)或左心室肥厚等。心衰患者心电图完全正常的可能性极低[15]。怀疑存在心律失常或无症状性心肌缺血时应行24 h动态心电图检查(Ⅰ,C)。
2.胸部影像学检查:对疑似、急性、新发的心衰患者应行胸部影像学检查,以识别/排除肺部疾病或其他引起呼吸困难的疾病,提供肺淤血/水肿和心脏增大的信息,但胸部影像学检查结果正常并不能除外心衰(Ⅰ,C)。
3.生物标志物:(1)血浆利钠肽[B型利钠肽(B-type natriuretic peptide,BNP)或N末端B型利钠肽原(N-terminal pro-BNP,NT-proBNP)]。血浆利钠肽检测推荐用于心衰筛查(Ⅱa,B)、诊断和鉴别诊断(Ⅰ,A),病情严重程度及预后评估[16, 17](Ⅰ,A)。出院前的血浆利钠肽检测有助于评估心衰患者出院后的心血管事件风险[18](Ⅰ,B)。BNP<100 ng/L、NT-proBNP<300 ng/L时通常可排除急性心衰。BNP<35 ng/L、NT-proBNP<125 ng/L时通常可排除慢性心衰,但其敏感性和特异性较诊断急性心衰时低。根据年龄和肾功能进行分层,NT-proBNP达到下述水平时可诊断急性心衰:50岁以下的患者NT-proBNP水平>450 ng/L,50~75岁>900 ng/L,75岁以上应>1 800 ng/L,肾功能不全[估算的肾小球滤过率(estimated glomerular filtration rate,eGFR)<60 ml·min-1·1.73 m-2]时>1 200 ng/L。经住院治疗后利钠肽水平无下降的心衰患者预后差。除心衰外,多种心血管因素/疾病[急性冠脉综合征(acute coronary syndrome,ACS)、心肌病变、心脏瓣膜病、心包疾病、房颤、心肌炎、心脏手术、电复律、心肌毒性损伤等]和非心血管因素/疾病(高龄、贫血、肾功能不全、睡眠呼吸暂停低通气综合征、重症肺炎、肺高血压、肺栓塞、脓毒症、严重烧伤和卒中等)均会导致利钠肽水平增高,尤其是房颤、高龄和肾功能不全。血管紧张素受体脑啡肽酶抑制剂(angiotensin receptor neprilysin inhibitor,ARNI)使血中BNP降解减少,而血中NT-proBNP不受影响,因此对于使用ARNI的患者,血浆BNP不能作为评估心衰好转或恶化指标,而血浆NT-proBNP可以作为相应指标。临床工作中应注意结合患者的病史进行分析。(2)心肌肌钙蛋白(cardiac troponin,cTn)。推荐心衰患者入院时行cTn检测,用于急性心衰患者的病因诊断[如急性心肌梗死(acute myocardial infarction,AMI)]和预后评估(Ⅰ,A)。(3)心肌纤维化、炎症、氧化应激的标志物。如可溶性生长刺激表达基因2蛋白(soluble growth stimulation expressed gene 2,sST2)、半乳糖凝集素3及生长分化因子15也有助于心衰患者的危险分层和预后评估,联合使用多项生物标志物可能是未来的发展方向[19]。
4.经胸超声心动图:是评估心脏结构和功能的首选方法,可提供房室容量、左心室向心性或离心性肥厚、局部室壁运动异常(可提示潜在的冠心病、Takotsubo综合征或心肌炎)、左/右心室收缩和舒张功能、室壁厚度、瓣膜功能和肺高血压的信息[20, 21](Ⅰ,C)。LVEF可反映左心室收缩功能,推荐使用改良的双平面Simpson法。在图像质量差时,建议使用声学对比剂以清晰显示心内膜轮廓[21]。超声斑点跟踪技术测量的心肌应变参数用于识别临床前的心肌收缩功能异常的可重复性和可行性较好,对于存在心衰风险的患者,应考虑采用以利早期诊断[22](Ⅱa,C)。超声心动图判断左心室舒张功能异常的可靠性明显优于其他成像技术,然而单一参数不足以准确评估,应采取多参数综合评估。
超声心动图评估左心室舒张功能异常的指标包括:(1)心脏结构异常指标,如左心房容量指数男性>33 ml/m2、女性>37 ml/m2,左心室质量指数男性>109 g/m2、女性>105 g/m2和相对室壁厚度>0.51;(2)心脏功能异常指标,如二尖瓣舒张早期血流速度与组织多普勒瓣环舒张早期运动速度比值(E/e′)>14、室间隔e′<7 cm/s、左心室游离壁e′<10 cm/s、三尖瓣反流速度>2.8 m/s等[21]。
5.实验室检验:血常规、血钠、血钾、血糖、尿素氮、肌酐或eGFR、肝酶和胆红素、血清铁、铁蛋白、总铁结合力、转铁蛋白饱和度、血脂、糖化血红蛋白、促甲状腺激素、利钠肽为心衰患者的初始常规检查(Ⅰ,C)。临床怀疑心衰由某种特殊病因(如心肌淀粉样变、嗜铬细胞瘤等)导致时,应进行相应的筛查和确诊性检查(Ⅱa,C)。
心衰的特殊检查用于进一步明确病因,评估疾病严重程度及预后(表2)。
1.心脏磁共振(cardiac magnetic resonance,CMR):是测量左/右心室容量、质量和LVEF的“金标准”,当超声心动图未能作出诊断时,CMR是最好的替代影像学检查(Ⅰ,C)。CMR也是复杂性先天性心脏病的首选检查方法(Ⅰ,C)。对于扩张型心肌病患者,在临床和其他影像学检查不能明确诊断的情况下,应考虑采用延迟钆增强(late gadolinium enhancement,LGE),以鉴别缺血性与非缺血性心肌损害[23](Ⅱa,C)。LGE和T1成像是评估心肌纤维化/瘢痕的首选影像学检查。对于疑似心肌炎、淀粉样变、结节病、Chagas病、Fabry病、心室致密化不全和血色病的患者,推荐采用CMR来显示心肌组织的特征[24](Ⅰ,C)。
2.冠状动脉造影:适用于经药物治疗后仍有心绞痛的患者或合并有症状的室性心律失常患者[25](Ⅰ,B),以及有冠心病危险因素、无创检查提示存在心肌缺血的心衰患者[26](Ⅱb,B)。
3.冠状动脉CT血管成像(CT angiography,CTA):对低中度可疑的冠心病或负荷试验未能明确诊断心肌缺血的心衰患者,可考虑行冠状动脉CTA以排除冠状动脉狭窄(Ⅱa,C)。
4.负荷超声心动图:运动或药物负荷超声心动图可用于HFpEF、不明原因的呼吸困难、心肌缺血和(或)部分瓣膜性心脏病患者的评估[26, 27](Ⅱb,C)。对存在劳力性呼吸困难,LVEF正常但静息舒张功能参数不能明确是否存在异常的患者,负荷超声心动图有一定辅助作用[28]。相关内容见《慢性冠状动脉综合征负荷超声心动图检查临床实践指南(2023版)》[29]。
5.核素心室造影及核素心肌灌注和(或)代谢显像:当超声心动图未能作出诊断时,可使用核素心室造影评估左心室容量和LVEF(Ⅱa,C)。核素心肌灌注显像包括单光子发射计算机断层成像和正电子发射断层显像,可用于诊断心肌缺血、心肌炎症或浸润,以判断心肌存活情况。此外,锝(Tc)标记双膦酸盐闪烁显像对转甲状腺素蛋白心脏淀粉样变性的诊断具有较高的灵敏度和特异度,可用于明确诊断[30]。对心衰合并冠心病的患者,在决定行血运重建前,可考虑用核素心肌灌注和(或)代谢显像评估心肌缺血和心肌存活情况(Ⅱb,B)[26,31]。
6.心肺运动试验:能够量化运动能力,可用于接受心脏移植和(或)机械循环辅助(mechanical circulatory support,MCS)患者的临床评估(Ⅰ,C),指导运动处方的优化(Ⅱa,C),以及原因不明呼吸困难的鉴别诊断(Ⅱa,C)[32]。心肺运动试验适用于临床症状稳定2周以上的慢性心衰患者,相关内容参照《慢性心力衰竭心脏康复中国专家共识》[33]。
7. 6 min步行试验:用于评估患者的运动耐量。6 min步行距离<150 m为重度心衰,150~450 m为中度心衰,>450 m为轻度心衰[3]。
8.有创血流动力学检查:在慢性心衰时右心导管和肺动脉导管检查适用于以下情况。(1)考虑心脏移植或MCS的重症心衰患者的术前评估(Ⅰ,C);(2)超声心动图提示肺高血压的患者,在瓣膜性或结构性心脏病干预治疗前评估肺高血压严重程度及其可逆性(Ⅱa,C);(3)疑似由缩窄性心包炎、限制型心肌病、先天性心脏病或高输出量状态引起的心衰患者的诊断(Ⅱa,C);(4)对经规范治疗后仍存在严重症状或血流动力学状态不明确的患者,进行治疗方案调整(Ⅱb,C);(5)用于HFpEF诊断(Ⅱb,C)[34]。急性心衰患者有创血流动力学监测见“急性心衰”部分。
9.心肌活检:仅推荐用于经规范治疗后病情仍快速进展,临床怀疑心衰是由可治疗的特殊病因所致且只能通过心肌活检明确诊断者(Ⅱa,C)。不推荐用于心衰患者的常规评价(Ⅲ,C)。
10.基因检测:对肥厚型心肌病、特发性扩张型心肌病、致心律失常性右心室心肌病患者,推荐基因检测和遗传咨询。限制型心肌病和孤立的致密化不全心肌病亦可能具有遗传起源,也可考虑基因检测,参见相关指南[35]。
11.生活质量评估:运用心理学量表,对心理健康、躯体健康和社会功能等进行多维度量化评估。生活质量量表可分为普适性量表和疾病特异性量表,前者最常使用的是36条简明健康问卷、世界卫生组织幸福感指数量表、欧洲5维健康量表。心衰特异性生活质量评估较常使用明尼苏达心衰生活质量量表和堪萨斯城心肌病患者生活质量量表[36]。
建议对所有患者进行临床评估以识别心衰危险因素。临床证据显示通过控制心衰危险因素、治疗无症状的左心室收缩功能异常等有助于延缓或预防心衰的发生。
1.高血压:高血压是心衰最常见、最重要的危险因素,长期有效控制血压可以使心衰风险降低50%[39]。根据高血压指南控制高血压以预防或延缓心衰发生[40, 41](Ⅰ,A)。对存在多种心血管疾病危险因素、靶器官损伤或心血管疾病的高血压患者,血压应控制在130/80 mmHg(1 mmHg=0.133 kPa)以下(Ⅰ,B)。
2.血脂异常和冠心病:根据血脂异常指南进行调脂治疗以降低心衰发生风险[42, 43](Ⅰ,A)。对冠心病患者或冠心病高危人群,推荐使用他汀类药物预防心衰[44](Ⅰ,A)。
3.糖尿病:糖尿病是心衰发生的独立危险因素,尤其女性患者发生心衰的风险更高。推荐根据目前糖尿病指南控制糖尿病[45, 46](Ⅰ,A)。推荐在合并心血管疾病或心血管高危因素的糖尿病患者中使用钠-葡萄糖协同转运蛋白2抑制剂(sodium-glucose co-transporter 2 inhibitors,SGLT2i)降低心衰住院风险[45,47](Ⅰ,A)
4.其他危险因素:控制肥胖、糖代谢异常也可能有助于预防心衰发生[48, 49](Ⅱa,C),戒烟和限酒有助于预防或延缓心衰发生(Ⅰ,C)[50]。对肥胖或具有久坐习惯的患者,在生活管理上应加强身体活动或体育锻炼,注重健康饮食。
5.利钠肽筛查高危人群:Framingham研究证实BNP/NT-proBNP可预测新发心衰风险[51]。心衰高危人群(高血压、糖尿病、血管疾病等)经利钠肽筛查(BNP>50 ng/L或NT-proBNP>125 ng/L),并接受专业团队的管理和干预,可预防心衰发生[52, 53]。故建议检测利钠肽水平以筛查心衰高危人群(心衰阶段A),控制危险因素和干预生活方式有助于预防左心室功能障碍或新发心衰(Ⅱa,B)。
对心肌梗死后无症状性左心室收缩功能障碍,包括LVEF降低和(或)局部室壁活动异常的患者,推荐使用血管紧张素转换酶抑制剂(angiotensin converting enzyme inhibitor,ACEI)和β受体阻滞剂以预防和延缓心衰发生;对不能耐受ACEI的患者,推荐使用血管紧张素Ⅱ受体阻滞剂(angiotensin Ⅱ receptor blocker,ARB)[54, 55](Ⅰ,A)。在急性ST段抬高型心肌梗死的早期进行冠状动脉介入治疗减少梗死面积,可降低发生HFrEF的风险[56]。在AMI后尽早使用ACEI/ARB、β受体阻滞剂和醛固酮受体拮抗剂(mineralocorticoid receptor antagonist,MRA),特别是存在左心室收缩功能障碍的患者,可降低心衰住院率和死亡率(Ⅰ,B)[54, 55,57]。稳定性冠心病患者可考虑使用ACEI预防或延缓心衰发生(Ⅱa,A)。所有无症状的LVEF降低的患者,为预防或延缓心衰发生,推荐使用ACEI(Ⅰ,B)和β受体阻滞剂(Ⅰ,C)。存在心脏结构改变(如左心室肥厚)的高血压患者应优化血压控制,预防发展为有症状的心衰(Ⅰ,A)。
慢性HFrEF的治疗目标是改善临床症状和生活质量,预防或逆转心脏重构,减少再住院,降低死亡率。
一般性治疗包括病因治疗,去除心衰诱发因素,调整生活方式。限钠(<3 g/d)有助于减轻和控制NYHA心功能Ⅲ/Ⅳ级心衰患者的淤血症状和体征(Ⅱa,C)。慢性心衰急性发作伴有容量负荷过重且无低钠血症的患者,应限制钠摄入<2 g/d。不主张严格限制钠摄入和将限钠扩大到轻度或稳定期心衰患者。对于轻中度症状的患者常规限制液体并无益处,但对严重低钠血症(血钠<130 mmol/L)患者水摄入量应<2 L/d。心衰患者宜摄入低脂饮食,吸烟患者应戒烟,肥胖患者应酌情减轻体重。严重心衰伴明显消瘦(心脏恶病质)者,应给予营养支持。失代偿期的患者需卧床休息,多做被动运动以预防深部静脉血栓形成。患者临床情况改善后在不诱发症状的前提下,应鼓励进行运动训练或规律的体力活动。
利尿剂可消除水钠潴留,有效缓解心衰患者的呼吸困难及水肿,改善运动耐量,减少心衰住院。准确评估患者的容量状态,恰当使用利尿剂是心衰药物治疗成功的关键和基础[58]。若利尿剂用量不足,会降低对ACEI的反应,增加β受体阻滞剂的不良反应。但是,不恰当地大剂量使用利尿剂则会导致血容量不足,增加发生低血压、肾功能恶化和电解质紊乱的风险。需注意的是,ARNI、MRA和SGLT2i具有利尿作用[58, 59],在血容量正常或低血容量患者中,应用这些药物时可考虑减少或停用利尿剂。
1.适应证:有液体潴留证据的心衰患者均应使用利尿剂(Ⅰ,C)。
2.禁忌证:(1)无液体潴留的症状及体征;(2)已知对某种利尿剂过敏或存在不良反应;(3)痛风是噻嗪类利尿剂的禁忌证;(4)低容量性低钠血症,对口渴不敏感或对口渴不能正常反应,已使用细胞色素P4503A4强效抑制剂(伊曲康唑、克拉霉素等)是托伐普坦的禁忌证;(5)无尿。
3.应用方法:根据患者淤血症状和体征、血压及肾功能选择起始剂量(表5),根据患者对利尿剂的反应调整剂量,体重每日减轻0.5~1.0 kg为宜。一旦症状缓解、病情控制,即以最小有效剂量长期维持,防止淤血症状复发,并根据液体潴留情况随时调整剂量。可以联合使用不同种类的利尿剂以达到更好的利尿效果。每日体重变化是常用的监测指标。可指导患者根据病情需要(症状、水肿、体重变化)调整剂量。开始应用利尿剂或增加剂量1~2周后,应复查血钾和肾功能。

治疗慢性HFrEF的常用利尿剂及其剂量
治疗慢性HFrEF的常用利尿剂及其剂量
| 药物 | 起始剂量 | 每日常用剂量(mg) | 每日最大剂量(mg) |
|---|---|---|---|
| 襻利尿剂 | |||
| 呋塞米 | 20~40 mg,1~2次/d | 20~80 | 600 |
| 布美他尼 | 0.5~1 mg,1~2次/d | 1~4 | 10 |
| 托拉塞米 | 10 mg,1次/d | 10~40 | 200 |
| 噻嗪类利尿剂 | |||
| 氢氯噻嗪 | 25 mg,1~2次/d | 25~50 | 200 |
| 美托拉宗 | 2.5 mg,1次/d | 2.5~10 | 20 |
| 吲达帕胺 | 2.5 mg,1次/d | 2.5~5 | 5 |
| 保钾利尿剂 | |||
| 阿米洛利 | 2.5a/5b mg,1次/d | 5~10a/10~20b | 20 |
| 氨苯蝶啶 | 25a/50b mg,1次/d | 100a/200b | 200 |
| 血管加压素V2受体拮抗剂 | |||
| 托伐普坦 | 7.5~15 mg,1次/d | 15 | 30 |
注:HFrEF为射血分数降低的心力衰竭;a与血管紧张素转换酶抑制剂(ACEI)或血管紧张素Ⅱ受体阻滞剂(ARB)合用时的剂量;b不与ACEI或ARB合用时的剂量
有明显液体潴留的患者,首选襻利尿剂,最常用呋塞米,其剂量与效应呈线性关系。托拉塞米、布美他尼的口服生物利用度更高,部分患者的反应性可能更好。托伐普坦对顽固性水肿或低钠血症者疗效更优,推荐用于常规利尿剂治疗效果不佳、有低钠血症或有肾功能损害倾向患者(Ⅱa,B)。
4.不良反应:(1)电解质丢失。利尿剂导致的低钾、低镁血症是心衰患者发生严重心律失常的常见原因。血钾3.0~4.0 mmol/L可给予口服补钾治疗,而对于血钾<3.0 mmol/L应采取口服和静脉联合补钾,必要时经深静脉补钾。低钠血症(血钠<135 mmol/L)时应注意区别缺钠性低钠血症和稀释性低钠血症,后者按利尿剂抵抗处理(详见“急性心衰”部分)。若低钠血症合并容量不足时,可考虑停用利尿剂。低钠血症合并容量过多时应限制入量,考虑托伐普坦及超滤治疗。(2)低血压。首先应区分容量不足和心衰恶化,纠正低钠及低血容量。若无淤血症状及体征,应先减少利尿剂剂量;若仍伴有低血压症状,还应调整其他扩血管药物(如硝酸酯)的剂量。(3)肾功能恶化。利尿剂治疗中可出现肾功能损伤(血肌酐升高),应分析可能的原因并进行处理:①利尿剂不良反应,联合使用襻利尿剂和噻嗪类利尿剂者应停用噻嗪类利尿剂;②心衰恶化,肾脏低灌注和肾静脉淤血都会导致肾功能损害;③容量不足;④某些肾毒性的药物,如非甾体抗炎药,会影响利尿剂的药效并导致肾功能损害和肾灌注下降,增加ACEI/ARB或MRA引起肾功能恶化的风险。(4)高尿酸血症。可考虑生活方式干预和加用降尿酸药,参考《中国高尿酸血症相关疾病诊疗多学科专家共识》[60]。痛风发作时可用秋水仙碱,避免用非甾体抗炎药。(5)托伐普坦的不良反应主要是口渴和高钠血症。慢性低钠血症的纠正不宜过快,避免血浆渗透压迅速升高造成脑组织脱水而继发渗透性脱髓鞘综合征。
推荐在HFrEF患者中应用ARNI(Ⅰ,A)或ACEI(Ⅰ,A)或ARB(Ⅰ,A)抑制肾素-血管紧张素系统以降低心衰的发病率和死亡率。
ARNI有ARB和脑啡肽酶抑制剂的双重作用,后者可升高利钠肽、缓激肽和肾上腺髓质素及其他内源性血管活性肽的水平,其代表药物是沙库巴曲缬沙坦。研究显示,在NYHA心功能Ⅱ/Ⅲ级的HFrEF患者中,与依那普利相比,沙库巴曲缬沙坦减少了主要复合终点事件(心血管死亡和心衰住院)和心脏性猝死,改善症状和生活质量,减少eGFR降低,但症状性低血压发生率增加[61, 62, 63]。在急性失代偿心衰患者中的研究(部分患者既往未接受过ACEI/ARB治疗)显示,与依那普利相比,沙库巴曲缬沙坦可使主要终点NT-proBNP水平显著降低,探索性研究终点全因死亡和心衰住院率降低,且安全性良好[64, 65]。
1.适应证:对NYHA心功能Ⅱ/Ⅲ级的HFrEF患者,推荐使用ARNI降低心衰的发病率及死亡率(Ⅰ,A)。对NYHA心功能Ⅱ/Ⅲ级、接受ACEI/ARB治疗仍有症状的HFrEF患者,推荐使用ARNI替代ACEI/ARB,以进一步降低心衰发病率及死亡率(Ⅰ,B)。
2.禁忌证:(1)有血管神经性水肿病史;(2)双侧肾动脉严重狭窄;(3)妊娠妇女、哺乳期妇女;(4)重度肝功能损害(Child-Pugh分级C级),胆汁性肝硬化和胆汁淤积;(5)已知对ARB或ARNI过敏。有以下情况者须慎用:(1)血肌酐>221 μmol/L(2.5 mg/dl)或eGFR<30 ml·min-1·1.73 m-2,(2)血钾>5.0 mmol/L,(3)症状性低血压或收缩压<95 mmHg。
3.应用方法:沙库巴曲缬沙坦起始剂量选择需个体化,推荐起始剂量为50 mg,2次/d,包括下列患者:(1)新诊断的心衰患者;(2)未服用过ACEI或ARB的患者;(3)既往使用低剂量或中等剂量的ACEI(≤10 mg/d的依那普利或同等剂量的其他ACEI)或ARB(≤160 mg/d的缬沙坦或同等剂量的其他ARB)的患者;(4)收缩压100~110 mmHg的患者;(5)中度肝功能损害(Child-Pugh分级B级)患者;(6)年龄≥75岁的老年人。对于收缩压95~100 mmHg以及合并脏器功能损伤的高龄患者,起始剂量需降至25 mg,2次/d[66]。对于以下人群起始剂量可调整为100 mg,2次/d:(1)合并高血压;(2)既往服用中等以上剂量的ACEI(>10 mg/d的依那普利或同等剂量的其他ACEI)或ARB(>160 mg/d的缬沙坦或同等剂量的其他ARB)。由ACEI/ARB转为ARNI治疗前患者血压需稳定,eGFR≥30 ml·min-1·1.73 m-2,并停用ACEI 36 h,因为ARNI和ACEI联用会增加血管神经性水肿风险。每2~4周ARNI剂量加倍,逐渐滴定至目标剂量(表6),起始治疗和剂量调整后应监测血压、肾功能和血钾。

治疗慢性HFrEF常用的RASI及其剂量
治疗慢性HFrEF常用的RASI及其剂量
| 药物 | 起始剂量 | 目标剂量 |
|---|---|---|
| ACEI | ||
| 卡托普利 | 6.25 mg,3次/d | 50 mg,3次/d |
| 依那普利 | 2.5 mg,2次/d | 10 mg,2次/d |
| 福辛普利 | 5 mg,1次/d | 20~30 mg,1次/d |
| 赖诺普利 | 5 mg,1次/d | 20~35 mg,1次/d |
| 培哚普利 | 2 mg,1次/d | 4~8 mg,1次/d |
| 雷米普利 | 1.25 mg,1次/d | 5 mg,2次/d |
| 贝那普利 | 2.5 mg,1次/d | 10~20 mg,1次/d |
| ARB | ||
| 坎地沙坦 | 4 mg,1次/d | 32 mg,1次/d |
| 缬沙坦 | 40 mg,1次/d | 160 mg,2次/d |
| 氯沙坦 | 25~50 mg,1次/d | 150 mg,1次/d |
| ARNI | ||
| 沙库巴曲缬沙坦 | 25~100a mg,2次/d | 200 mg,2次/d |
注:HFrEF为射血分数降低的心力衰竭,RASI为肾素-血管紧张素系统抑制剂,ACEI为血管紧张素转换酶抑制剂,ARB为血管紧张素Ⅱ受体阻滞剂,ARNI为血管紧张素受体脑啡肽酶抑制剂;a能耐受中/高剂量ACEI/ARB(相当于>10 mg/d的依那普利,或>160 mg/d的缬沙坦)的患者或者合并高血压的患者
4.不良反应:(1)肾功能恶化。如果肌酐较基线升高>30%,应减量;若升高>50%,应停用。(2)高钾血症。血钾>5.5 mmol/L,应停用ARNI;血钾>6.0 mmol/L时,还应采取降低血钾的措施,如口服钾结合剂。(3)低血压。对于症状性低血压,可先调整或停用其他有降压作用的药物;若无液体潴留,利尿剂可减量;若血钠<130 mmol/L,可增加食盐摄入;必要时暂时减少ARNI剂量。(4)干咳。(5)血管神经性水肿。发生血管神经性水肿患者终生禁用ARNI。
ACEI能改善HFrEF患者的症状和运动能力,降低住院风险和死亡率,随机对照试验(randomized controlled trial,RCT)证实在HFrEF患者中,无论是轻、中还是重度心衰,合并冠心病与否,均可获益[67]。
1.适应证:对既往或目前有症状的NYHA心功能Ⅱ~Ⅳ级的慢性HFrEF患者,使用ACEI有助于降低心衰发病率及死亡率,除非存在禁忌证或不能耐受(Ⅰ,A)。
2.禁忌证:(1)使用ACEI曾发生血管神经性水肿并导致喉头水肿者,(2)妊娠妇女,(3)双侧肾动脉狭窄。以下情况须慎用:(1)血肌酐>221 μmol/L(2.5 mg/dl)或eGFR<30 ml·min-1·1.73 m-2,(2)血钾>5.0 mmol/L,(3)症状性低血压(收缩压<90 mmHg),(4)左心室流出道梗阻(如主动脉瓣狭窄、肥厚型梗阻性心肌病)。
3.应用方法:尽早使用,从小剂量开始,逐渐递增,每隔2周剂量倍增1次,直至达到最大耐受剂量或目标剂量(表6)。滴定剂量及过程需个体化,开始服药和调整剂量后应监测血压、血钾及肾功能。调整至最佳剂量后长期维持,避免突然停药。
4.不良反应:主要是低血压、肾功能恶化、高钾血症和血管神经性水肿。相关处理同ARNI。
ARB耐受性好,长期使用可改善血流动力学,降低心衰死亡率和因心衰再住院率[68, 69]。
1.适应证:既往或目前有症状的NYHA心功能Ⅱ~Ⅳ级的慢性HFrEF患者,不能耐受ARNI或ACEI时,可使用ARB降低心衰的发病率及死亡率(Ⅰ,A);对因其他适应证已服用ARB的患者,如随后发生HFrEF,可继续服用ARB(Ⅱa,A)。
2.禁忌证:除血管神经性水肿外,其余同ACEI。
3.应用方法与不良反应监测:从小剂量开始,逐渐增至推荐的目标剂量或可耐受的最大剂量(表6)。开始应用及调整剂量后1~2周内,应监测血压、肾功能和血钾。不良反应包括低血压、肾功能恶化和高钾血症等,极少数患者可发生血管神经性水肿。
临床试验已证实HFrEF患者,无论是否合并冠心病、糖尿病,或在老年、女性和不同种族的HFrEF患者中,长期应用β受体阻滞剂(琥珀酸美托洛尔、比索洛尔及卡维地洛),均可改善症状和生活质量,降低死亡、住院、猝死风险[70]。
1.适应证:对于既往或目前有症状的慢性HFrEF患者,推荐使用β受体阻滞剂(琥珀酸美托洛尔、比索洛尔或卡维地洛择一)降低心衰死亡率和住院率,除非有禁忌证或不能耐受(Ⅰ,A)。
2.禁忌证:心原性休克、病态窦房结综合征或二度及以上房室传导阻滞(atrioventricular block,AVB)但未植入心脏起搏器、心率<50次/min、低血压(收缩压<90 mmHg)、支气管哮喘急性发作期。
3.应用方法:即使患者症状轻微或经其他疗法已获改善,β受体阻滞剂均应尽早应用。NYHA心功能Ⅳ级患者应在血流动力学稳定并且停用静脉利尿剂和正性肌力药后使用。因β受体阻滞剂的负性肌力作用可能诱发和加重心衰,治疗心衰的生物学效应需持续用药2~3个月才逐渐产生,故起始剂量须小,每隔2~4周可剂量加倍,逐渐达到指南推荐的目标剂量(表7)或最大可耐受剂量,并长期使用。使静息心率降至60次/min左右的剂量为β受体阻滞剂应用的目标剂量或最大耐受剂量。滴定的剂量及过程需个体化,要密切观察心率、血压、体重、呼吸困难、淤血的症状及体征。有液体潴留或最近曾有液体潴留的患者,必须同时使用利尿剂。β受体阻滞剂突然停药可能会导致病情恶化。在慢性心衰急性失代偿期,一般情况下尽可能继续维持使用;心动过缓(50~60次/min)和血压偏低(收缩压85~90 mmHg)的患者可减少剂量;严重心动过缓(<50次/min)、严重低血压(收缩压<85 mmHg)和休克患者应停用,但在出院前应再次启动β受体阻滞剂治疗。

治疗慢性HFrEF常用β受体阻滞剂及其剂量
治疗慢性HFrEF常用β受体阻滞剂及其剂量
| 药物 | 起始剂量 | 目标剂量 |
|---|---|---|
| 琥珀酸美托洛尔 | 11.875~23.75 mg,1次/d | 190 mg,1次/d |
| 比索洛尔 | 1.25 mg,1次/d | 10 mg,1次/d |
| 卡维地洛 | 3.125 mg,2次/d | 25 mg,2次/d(如果体重˃85 kg,则50 mg,2次/d) |
| 酒石酸美托洛尔a | 6.25 mg,2次/d | 50~100 mg,2次/d |
注:HFrEF为射血分数降低的心力衰竭;a为方便滴定,初始考虑使用酒石酸美托洛尔,剂量稳定后建议更换为表中前3种药物之一
4.不良反应:(1)心衰恶化。当液体潴留加重时,先增加利尿剂剂量,如无效或病情严重,β受体阻滞剂应减量。出现明显乏力时,需排除睡眠呼吸暂停低通气综合征、过度利尿或抑郁等,若考虑与β受体阻滞剂应用或加量相关,则应减量。(2)心动过缓和AVB。心率<50次/min,或出现二度及以上AVB时,应减量或停药。(3)低血压。一般出现于首剂或加量的24~48 h内,处理同ARNI和ACEI,若伴有低灌注的症状,β受体阻滞剂应减量或停用,并重新评估患者的临床情况。
研究证实,在使用ACEI/ARB、β受体阻滞剂的基础上加用MRA,可使NYHA心功能Ⅱ~Ⅳ级的HFrEF患者获益,降低全因死亡、心血管死亡、猝死和心衰住院风险[71]。
1.适应证:对有症状的HFrEF患者,推荐使用MRA降低心衰死亡率和住院率,除非有禁忌证或不能耐受(Ⅰ,A)。
2.禁忌证:(1)肌酐>221 μmoL/L(2.5 mg/dl)或eGFR<30 ml·min-1·1.73 m-2,(2)血钾>5.0 mmol/L,(3)妊娠妇女。
3.应用方法:螺内酯,初始剂量10~20 mg,1次/d,至少观察2周后再加量,目标剂量20~40 mg,1次/d。依普利酮,初始剂量25 mg,1次/d,目标剂量50 mg,1次/d。MRA与襻利尿剂合用便不需要再同时补钾,除非有低钾血症。使用MRA治疗后3 d和1周应监测血钾和肾功能,前3个月每月监测1次,以后每3个月1次。
4.不良反应:主要是肾功能恶化和高钾血症,如血钾>5.5 mmol/L或eGFR<30 ml·min-1·1.73 m-2应减量并密切观察,血钾>6.0 mmol/L或eGFR<20 ml·min-1·1.73 m-2应停用。肾功能恶化或高钾血症进展往往反映了急性临床变化或疾病进展,除了减量或停用MRA外,还需仔细评估整个治疗方案和其他导致高钾血症的原因。螺内酯可引起男性乳房疼痛或乳腺增生症(发生率10%),为可逆性。依普利酮对醛固酮受体具有较高的选择性,较少出现男性乳房发育和阴道出血等不良反应。
对于已经接受指南推荐的标准抗心衰治疗、NYHA心功能Ⅱ~Ⅳ级、LVEF≤40%的HFrEF患者,使用达格列净或恩格列净能降低心衰加重(因心衰住院或急诊静脉注射治疗)或心血管死亡风险[72, 73]。达格列净能降低症状性HFrEF患者的全因死亡率和心血管死亡率、缓解心衰症状、改善身体机能和生活质量评分[72,74]。恩格列净虽未能降低心血管死亡的风险,但近期荟萃分析结果显示,达格列净和恩格列净对于全因死亡、心血管死亡和心衰住院率的改善效果是一致的[75]。伴或不伴糖尿病的HFrEF患者均具有类似的获益。
1.适应证:有症状的HFrEF患者,无论是否伴有糖尿病均推荐使用SGLT2i(达格列净或恩格列净)以降低心衰住院和死亡率,除非有禁忌证或不能耐受(Ⅰ,A)。
2.禁忌证:(1)有已知药物过敏史或不良反应,(2)妊娠和哺乳期妇女,(3)eGFR<20(恩格列净)或25 ml·min-1·1.73 m-2(达格列净),(4)低血压。
3.应用方法:临床试验中,达格列净和恩格列净的起始剂量和目标剂量均为10 mg,1次/d。对于收缩压<100 mmHg的患者起始剂量可为2.5~5 mg。在开始治疗后定期检查和监测肾功能、血糖和体液平衡,特别是高龄、体弱及糖尿病患者。对具有代谢性酸中毒症状与体征的患者,无论患者血糖水平如何,均需评估是否存在酮症酸中毒。
4.不良反应:(1)SGLT2i可能增加泌尿生殖系统感染的风险,应定期评估患者尿路感染的症状和体征,并及时治疗。(2)与利尿剂、RASI合用时可能会导致过度利尿、脱水、症状性低血压和肾前性肾功能衰竭,因此需定期监测液体平衡和肾功能,并调整利尿剂的剂量。(3)酮症酸中毒。为避免酮症酸中毒的潜在风险,建议糖尿病患者在计划手术前暂停用药。(4)急性肾损伤和肾功能损伤。在经口摄入量减少或液体丢失的情况下考虑暂时停药。(5)低血糖。与一些治疗糖尿病的药物合用时,特别是胰岛素和(或)磺酰脲类衍生物可能会引起低血糖,建议调整糖尿病治疗策略。(6)会阴坏死性筋膜炎(福涅尔坏疽),是女性和男性患者中均可能发生的罕见但威胁生命的细菌感染,需评估生殖器或会阴区疼痛、压痛、红斑或肿胀,并伴有发热或不适的患者。如果怀疑是福涅尔坏疽,应停止使用SGLT2i并立即开始使用广谱抗生素,必要时进行外科清创。
维立西呱是一种新型口服sGC刺激剂,可直接结合并刺激sGC或可通过与内源性NO协同作用,在心衰患者NO生成相对不足的情况下,增加sGC对内源性NO的敏感性,使环磷酸鸟苷(cGMP)合成增加[76]。研究显示,近期发生过心衰加重事件(因心衰住院或使用静脉利尿剂)、NYHA心功能Ⅱ~Ⅳ级、LVEF<45%的心衰患者,在标准治疗基础上服用维立西呱可显著降低患者的心血管死亡或心衰住院风险,且症状性低血压和晕厥发生率与安慰剂组相比差异无统计学意义[77]。
1.适应证:近期发生过心衰加重事件、NYHA心功能Ⅱ~Ⅳ级,LVEF<45%的心衰患者,推荐在标准治疗基础上尽早加用维立西呱(Ⅱa,B)。NYHA心功能Ⅱ~Ⅳ级、LVEF<45%的心衰患者,可考虑在标准治疗基础上加用维立西呱,以降低心血管死亡和心衰住院风险(Ⅱb,C)。
2.禁忌证:(1)同时使用其他sGC刺激剂的患者,(2)妊娠期妇女,(3)eGFR<15 ml·min-1·1.73 m-2,(4)低血压。
3.应用方法:推荐起始剂量为2.5~5 mg,1次/d。根据患者耐受情况,约每2周剂量加倍,以达到10 mg,1次/d的目标剂量。
4.不良反应:常见不良反应为低血压,建议加强监测。维立西呱与5型磷酸二酯酶抑制剂或长效硝酸盐同时服用可能增加低血压的潜在风险,不推荐同时服用。
伊伐布雷定通过特异性抑制心脏窦房结起搏电流(If),减慢心率。研究显示伊伐布雷定使心血管死亡和心衰恶化住院的相对风险降低18%,患者左心室功能和生活质量均显著改善[78]。中国亚组分析结果显示联合伊伐布雷定平均治疗15个月,心血管死亡或心衰住院复合终点风险降低44%[79]。
1.适应证:有症状的窦性心律HFrEF患者,合并以下情况之一可加用伊伐布雷定,(1)β受体阻滞剂已达到目标剂量或最大耐受剂量,心率仍≥70次/min(Ⅱa,B);(2)心率≥70次/min,对β受体阻滞剂禁忌或不能耐受者(Ⅱa,C)。
2.禁忌证:(1)病态窦房结综合征、二度及以上AVB、治疗前静息心率<60次/min,(2)低血压,(3)急性失代偿性心衰,(4)重度肝功能不全,(5)房颤/心房扑动,(6)依赖心房起搏,(7)有已知药物过敏史或不良反应,(8)妊娠和哺乳期妇女。
3.应用方法:起始剂量2.5~5 mg,2次/d,治疗2周后,根据静息心率调整剂量,每次剂量增加2.5 mg,使患者的静息心率控制在60次/min左右,最大剂量7.5 mg,2次/d。老年、伴有室内传导障碍的患者起始剂量要减少。对合用β受体阻滞剂、地高辛、胺碘酮的患者应监测心率和QT间期,因合并存在低钾血症和心动过缓是发生严重心律失常的危险因素,特别是长QT综合征患者。避免与强效细胞色素P4503A4抑制剂(如唑类抗真菌药、大环内酯类抗生素)合用。
4.不良反应:最常见为光幻症和心动过缓。如发生视觉功能恶化,应考虑停药。心率<50次/min或出现相关症状时应减量或停用。治疗期间如患者出现持续房颤,应停药。
洋地黄类药物通过抑制Na+/K+-ATP酶,产生正性肌力作用,增强副交感神经活性,减慢房室传导。研究显示使用地高辛可改善心衰患者的症状和运动耐量。荟萃分析显示,心衰患者长期使用地高辛对死亡率的影响是中性的,但降低了住院风险[80]。ARISTOTOLE研究显示,房颤患者服用地高辛后死亡风险与血清地高辛浓度独立相关,浓度≥1.2 μg/L患者的死亡风险最高,无论患者是否伴有心衰[81]。
1.适应证:已应用利尿剂、RASI、β受体阻滞剂、SGLT2i和MRA,仍持续有症状的HFrEF患者(Ⅱb,B)
2.禁忌证:(1)病态窦房结综合征、二度及以上AVB;(2)心肌梗死急性期(<24 h),尤其是有进行性心肌缺血者;(3)预激综合征伴房颤或心房扑动;(4)肥厚型梗阻性心肌病。
3.应用方法:地高辛0.125~0.25 mg/d,老年、肾功能受损、低体重患者可0.125 mg,1次/d或隔天1次,应监测地高辛血药浓度,建议维持在0.5~0.9 μg/L,不应高于1.2 μg/L[82]。
4.不良反应:(1)心律失常。最常见室性早搏,快速性房性心律失常伴有传导阻滞是洋地黄中毒的特征性表现。(2)胃肠道症状。(3)神经精神症状(视觉异常、定向力障碍)。不良反应常出现于地高辛血药浓度>2.0 μg/L时,也见于地高辛血药浓度较低,但合并低钾血症、低镁血症、心肌缺血、甲状腺功能减退时。
芪苈强心胶囊可能通过改善氧化应激、抗心脏适应不良性肥大、心肌细胞凋亡以及促炎和促纤维化途径发挥对心血管有益的作用[83]。对于已接受指南推荐的标准抗心衰治疗的HFrEF患者,联合应用芪苈强心胶囊12周可显著降低NT-proBNP水平,改善NYHA心功能分级、心血管复合终点事件(死亡、心脏骤停行心肺复苏、因心衰入院、心衰恶化需要静脉用药、卒中、心衰恶化患者放弃治疗)、6 min步行距离以及生活质量[84]。此外,有研究显示缺血性HFrEF患者在标准抗心衰治疗基础上接受芪参益气滴丸治疗6个月后,可显著提高6 min步行距离和生活质量,但复合临床事件(全因死亡和心衰紧急治疗/住院)和BNP无明显改善[85]。中西医结合治疗心衰有待开展更多的以死亡率和再住院率为主要终点的研究[83]。应用中西医结合治疗时,注意评估和监测患者的eGFR,且不推荐同时服用其他中药及草药。
心衰患者的心脏植入型电子器械治疗主要包括2项内容:(1)心脏再同步化治疗(cardiac resynchronization therapy,CRT),用于纠正心衰患者的心脏失同步以改善心衰;(2)植入式心律转复除颤器(implantable cardioverter defibrillator,ICD)治疗,用于心衰患者心脏性猝死的一级或二级预防。
QRS波增宽的慢性HFrEF患者可能存在心脏失同步,其是药物治疗效果不佳的一个重要原因。CRT指任何旨在恢复心脏同步性的心脏起搏方法,目前主要包括应用右心室导线及冠状静脉电极导线(或左心室心外膜电极导线)进行的双心室起搏(biventricular pacing,BIV)以及传导系统起搏(conduction system pacing,CSP)。CSP包括希氏束起搏(His bundle pacing,HBP)和左束支起搏(left bundle branch pacing,LBBP)[90]。
1.适应证:充分的证据表明,心衰患者在药物优化治疗至少3个月后仍存在以下情况应进行CRT,以改善症状及降低病死率[90, 91, 92, 93]。(1)窦性心律,QRS时限≥150 ms,左束支传导阻滞(left bundle branch block,LBBB),LVEF≤35%的症状性心衰患者(Ⅰ,A);(2)窦性心律,QRS时限≥150 ms,非LBBB,LVEF≤35%的症状性心衰患者(Ⅱa,A);(3)窦性心律,QRS时限120~149 ms,LBBB,LVEF≤35%的症状性女性心衰患者(Ⅰ,A)或男性心衰患者(Ⅱa,B);(4)窦性心律,QRS时限130~<150 ms,非LBBB,LVEF≤35%的症状性心衰患者(Ⅱb,B);(5)需要高比例(>40%)心室起搏的HFrEF患者(Ⅰ,A);(6)对于LVEF≤35%的房颤患者,如果心室率难以控制,可于BIV后行房室结消融(Ⅱa,B);(7)已植入起搏器或ICD,LVEF≤35%的HFrEF患者,心功能恶化伴高比例(>40%)右心室起搏,可考虑升级到BIV(Ⅱa,B)。
2.CRT的方法学选择:BIV是CRT的经典方法。BIV在减少心衰症状、改善左心室功能、降低心衰住院率及改善预后方面获益的证据最充分,且其证据等级明显高于CSP。近期的一些研究已显示,成功纠正LBBB的HBP及LBBP等CSP具有作为BIV替代治疗的潜在价值。CSP在缩短QRS时程、改善心脏电学不同步方面在部分患者中优于BIV;在改善左心室功能方面亦不劣于BIV,但这些研究大多是观察性的,且缺乏电极安全性的长期随访数据[94, 95, 96, 97]。BIV和CSP在各个心脏中心的应用情况不均衡,成功率差异也比较大。BIV和CSP并不是2种矛盾的CRT方法,二者各具优势、互为补充。医生应在综合考虑手术获益及风险基础上,与患者及家属共同决策,选择手术方法,同时做出首选CRT方法失败时的补救方案。
本指南推荐:(1)BIV可考虑作为纠正心脏失同步患者的首选方法(Ⅰ,A)。(2)有经验的中心,成功纠正LBBB的HBP可考虑作为纠正心衰伴LBBB患者的首选方法(Ⅱa,B)。(3)CSP可考虑应用于心衰伴宽QRS的非LBBB患者(Ⅱb,C)。(4)当首选CRT方法失败或纠正心脏不同步效果不佳(QRS时限≥130 ms)时,应考虑尝试其他方法以提高CRT效果(Ⅰ,C),包括以下情况。①因冠状静脉解剖畸形及靶血管迂曲、细小等原因导致冠状静脉起搏电极导线植入失败而放弃BIV者,可考虑尝试CSP。②因起搏阈值过高或无法纠正的膈肌刺激等问题而放弃BIV者,可考虑尝试CSP。③BIV术后无应答患者,在起搏器更换时或有进一步改善患者心功能需要时,可考虑尝试CSP。CSP作为首选方法未能纠正希氏-浦肯野系统传导病变(QRS时限≥130 ms)或阈值过高,可以考虑尝试BIV。④当BIV及CSP疗效不满意(起搏QRS时限≥130 ms)时,新近提出的双间隔起搏联合冠状静脉起搏进行CRT的方法,有可能进一步提高疗效[98]。
适应证:(1)二级预防:血流动力学不稳定的室性心律失常已恢复,不存在可逆性原因、预期生存期>1年且功能状态良好的患者[99](Ⅰ,A)。(2)一级预防:①对于缺血性心脏病患者,心肌梗死后至少40 d及血运重建后至少90 d,优化药物治疗至少3个月后仍为LVEF≤35%,NYHA心功能Ⅱ或Ⅲ级,如果预期生存期>1年,推荐ICD植入,以减少心脏性猝死和总死亡率[100](Ⅰ,A);如果LVEF≤30%同时NYHA心功能Ⅰ级,也推荐植入ICD,减少心脏性猝死和总死亡率[101](Ⅰ,A);②非缺血性心衰患者,优化药物治疗至少3个月,预期生存期>1年,LVEF≤35%,NYHA心功能Ⅱ或Ⅲ级,可考虑植入ICD,以减少心脏性猝死和总死亡率[102](Ⅱa,A);LVEF≤35%,NYHA心功能Ⅰ级,可考虑植入ICD(Ⅱb,B);③心功能Ⅳ级,等待心脏移植或应用左心室辅助装置(left ventricular assist device,LVAD)的非住院患者推荐植入ICD(Ⅱa,B)。
CCM是一种在绝对不应期对心室进行非兴奋性的电刺激,以增强收缩期心肌收缩力的器械疗法。多项RCT显示,CCM能安全地提高LVEF在25%~45%之间的窄QRS心衰患者的运动耐量以及生活质量[103, 104]。因此,对LVEF在25%~45%之间、NYHA心功能Ⅲ级且QRS<130 ms(无CRT适应证)、药物治疗无效的慢性心衰患者,可考虑应用CCM[2]。
HFrEF患者的治疗流程见图2。(1)对所有诊断为HFrEF的患者应尽早接受多种能够改善预后的药物治疗。推荐ARNI/ACEI/ARB、β受体阻滞剂、MRA、SGLT2i四联疗法作为HFrEF患者的基础治疗方案,除非药物禁忌或不耐受[61,105, 106]。使用四联药物治疗可使HFrEF患者全因死亡率降低73%[107]。(2)对有淤血症状和(或)体征的心衰患者应先使用利尿剂以减轻液体潴留。当患者处于淤血状态时,ARNI/ACEI/ARB、MRA和SGLT2i的耐受性更好;若患者无明显水肿而静息心率较快时,β受体阻滞剂耐受性会更好。(3)优化药物治疗过程中应根据用药指征合理选择药物及起始剂量(表8),推荐不同机制药物联合起始治疗,逐渐滴定至各自的目标剂量或最大耐受剂量,以使患者最大获益,治疗中应注意监测患者症状、体征、血压、心率和心律、肾功能和电解质等。(4)患者接受上述治疗后应进行临床评估,根据相应的临床情况选择以下治疗:ICD、CRT或心脏再同步治疗除颤器(CRT-D)、维立西呱、伊伐布雷定、地高辛。(5)经以上治疗后病情进展至终末期心衰的患者,根据病情选择心脏移植、姑息治疗、LVAD治疗。(6)HFrEF患者应注意避免使用可导致心衰恶化的药物,如非二氢吡啶类钙通道阻滞剂、Ⅰc类抗心律失常药和决奈达隆、噻唑烷二酮类、DPP-4抑制剂沙格列汀和阿格列汀、非甾体抗炎药等。


HFrEF:射血分数降低的心力衰竭,ARNI:血管紧张素受体脑啡肽酶抑制剂,ACEI:血管紧张素转换酶抑制剂,ARB:血管紧张素Ⅱ受体阻滞剂,SGLT2i:钠-萄糖协同转运蛋白2抑制剂,LVEF:左心室射血分数,NYHA:纽约心脏协会,ICD:植入式心律转复除颤器,CRT:心脏再同步化治疗,CRT-D:心脏再同步治疗除颤器;aACEI或ARNI不耐受者推荐使用ARB

慢性HFrEF患者的药物治疗推荐意见
慢性HFrEF患者的药物治疗推荐意见
| 药物 | 推荐意见 | 推荐类别 | 证据水平 |
|---|---|---|---|
| 利尿剂 | 有液体潴留证据的心衰患者均应使用利尿剂 | Ⅰ | C |
| ARNI | NYHA心功能Ⅱ/Ⅲ级的HFrEF患者均应使用,除非有禁忌证或不能耐受 | Ⅰ | A |
| ACEI | NYHA心功能Ⅱ~Ⅳ级HFrEF患者均应使用,除非有禁忌证或不能耐受 | Ⅰ | A |
| β受体阻滞剂 | 既往或目前有症状的HFrEF患者均应使用,除非有禁忌证或不能耐受 | Ⅰ | A |
| MRA | 有症状的HFrEF患者均应使用,除非有禁忌证或不能耐受 | Ⅰ | A |
| SGLT2i(达格列净/恩格列净) | 有症状的HFrEF患者均应使用,除非有禁忌证或不能耐受 | Ⅰ | A |
| ARB | 不能耐受ACEI或ARNI的HFrEF患者推荐用ARB | Ⅰ | A |
| 维立西呱 | 对于近期发生过心衰加重事件、NYHA心功能Ⅱ~Ⅳ级,LVEF<45%的心衰患者,推荐在标准治疗基础上尽早加用维立西呱 | Ⅱa | B |
| 对于NYHA心功能Ⅱ~Ⅳ级、LVEF<45%的心衰患者,可考虑在标准治疗基础上加用维立西呱,以降低心血管死亡和心衰住院风险 | Ⅱb | C | |
| 伊伐布雷定 | β受体阻滞剂已达到目标剂量或最大耐受剂量的有症状的窦性心律HFrEF患者,心率仍≥70次/min | Ⅱa | B |
| 窦性心率≥70次/min,对β受体阻滞剂禁忌或不能耐受者 | Ⅱa | C | |
| 地高辛 | 应用利尿剂、ACEI/ARB/ARNI、β受体阻滞剂、MRA后,仍持续有症状的HFrEF患者 | Ⅱb | B |
注:HFrEF为射血分数降低的心力衰竭,ARNI为血管紧张素受体脑啡肽酶抑制剂,ACEI为血管紧张素转换酶抑制剂,MRA为醛固酮受体拮抗剂,SGLT2i为钠-葡萄糖协同转运蛋白2抑制剂,ARB为血管紧张素Ⅱ受体阻滞剂,NYHA为纽约心脏协会,LVEF为左心室射血分数
指南指导的药物治疗(guidline directed medicine treatment,GDMT)可使HFrEF患者的LVEF完全正常(即>50%)或部分正常(40%~50%)。因此,美国心衰学会牵头制定了心衰通用定义和分类共识声明,提出心衰分类中增加HFimpEF的概念,定义为基线LVEF≤40%,第2次测量LVEF>40%并较基线增加≥10%[108]。虽然与更好的临床结果相关,但LVEF改善并不意味着心肌完全恢复或左心室功能正常化。一项开放标签RCT的结果显示,使用GDMT后LVEF从<40%恢复至≥50%的扩张型心肌病患者停药后,40%患者在6个月内出现心衰复发[109]。因此,建议治疗后的HFimpEF患者,无论有无症状,应继续使用GDMT预防心衰和左心室功能障碍复发(Ⅰ,B)。
HFmrEF占心衰患者的10%~20%,临床特征与HFrEF患者更相似,而不同于HFpEF[9, 10, 11, 12, 13]。HFmrEF的死亡率低于HFrEF,更类似于HFpEF的患者。HFmrEF可能包括LVEF从<40%提高或从>50%下降至此区间的患者,部分HFmrEF也可转变为HFpEF或HFrEF,从HFmrEF进展到HFrEF的患者预后比保持为HFmrEF或转变为HFpEF的患者更差[110]。
针对HFmrEF的RCT相对较少。HFmrEF数据大多来自既往心衰研究的事后或亚组分析。HFmrEF患者对药物治疗的反应可能与HFrEF相似。因此,用于HFrEF的GDMT治疗HFmrEF是合理的。应重复评估HFmrEF患者的LVEF,以确定疾病演变过程。
目前尚没有应用利尿剂治疗HFmrEF的RCT。推荐在有淤血表现的HFmrEF患者中使用利尿剂来减轻症状和体征(Ⅰ,C)。
在EMPEROR-Preserved和Deliver研究中,事先设定的HFmrEF患者亚组分析结果显示,恩格列净和达格列净均显著减少患者的心血管死亡或心衰住院风险的复合终点,但并未减少心血管死亡和全因死亡[111, 112]。
推荐在HFmrEF患者中应用SGLT2i降低心衰住院和心血管死亡的风险(Ⅰ,A)。
RCT亚组分析以及荟萃分析表明,对目前或既往有症状的HFmrEF患者,可考虑应用ACEI/ARB、ARNI、β受体阻滞剂、MRA降低心衰住院风险和心血管死亡(Ⅱb,B)。
目前HFmrEF患者中尚无ICD的一级预防研究。较早期的研究显示,植入ICD对HFmrEF患者猝死二级预防无益处。
HFpEF患者的治疗主要使用利尿剂和SGLT2i,以及针对心血管基础疾病、合并症和心血管疾病危险因素采取综合性治疗手段。HFpEF诊断(诊断标准见表1)和评估见“心衰的诊断与评估”部分,在诊断不明确时可进行负荷超声心动图或有创检查明确左心室充盈压是否升高[113]。因基础心血管疾病(如房颤、高血压、冠心病、肺高血压、心肌病)以及合并症(如肥胖、糖尿病、慢性肾脏病以及睡眠呼吸暂停综合征等)的不同,HFpEF患者的病理生理机制差异较大。非心血管疾病也是HFpEF患者死亡和住院的原因。故建议对HFpEF患者进行心血管疾病和非心血管疾病合并症的筛查及评估,并给予相应的治疗和管理,以改善症状及预后(Ⅰ,C)。合并症的治疗见“心衰常见合并症的处理”部分。目前推荐的药物治疗(除利尿剂外)不适用于肥厚型或限制型心肌病、瓣膜病、肺高血压以及高心排量等疾病。
推荐有液体潴留的HFpEF患者使用利尿剂(Ⅰ,B),利尿剂使用方法见“慢性HFrEF的药物治疗”中利尿剂部分。
EMPEROR-Preserved研究结果显示,恩格列净使HFpEF患者的心衰住院或心血管死亡复合终点风险降低21%,其中心衰住院减少29%,心血管死亡或全因死亡无显著减少[111]。同样DELIVER研究结果显示,达格列净可使HFpEF患者的心衰住院或心血管死亡复合终点风险降低18%,其中心衰恶化减少21%,心血管死亡无显著减少[112]。
推荐HFpEF患者使用SGLT2i降低心衰住院或心血管死亡复合终点风险(Ⅰ,A)。
建议HFpEF患者进行病因、心血管和非心血管合并症的筛查和治疗(见本指南相关章节)(Ⅰ,C)
临床研究未能证实ACEI/ARB/ARNI降低HFpEF患者病死率和心衰住院风险[114, 115]。基于ARB和ARNI在HFpEF中的研究,可以在部分LVEF介于45%~57%的HFpEF患者中使用这两种药物,降低心衰住院风险。(Ⅱb,B)。
TOPCAT研究显示,螺内酯未能降低HFpEF患者心血管死亡、心脏骤停和心衰住院的复合终点,但可使心衰住院风险降低17%[116]。因此,可考虑在一些特定HFpEF患者中(LVEF<55%~60%,BNP升高或1年内因心衰住院)使用MRA以降低住院风险(Ⅱb,B)。
不推荐常规使用β受体阻滞剂,除非有适应证。不推荐常规使用伊伐布雷定、外源性硝酸盐和5型磷酸二酯酶抑制剂(Ⅲ,B)。
急性心衰是由多种病因引起的急性临床综合征,心衰症状和体征迅速发生或急性加重,伴有血浆利钠肽水平升高,常危及生命,需立即进行医疗干预,通常需要紧急入院。急性心衰是年龄>65岁患者住院的主要原因,其中15%~20%为新发心衰,大部分则为原有慢性心衰的急性加重,即急性失代偿性心衰。急性心衰预后很差,住院病死率12%,1年再住院率约45%,1年病死率约22%[117]。急性心衰分为急性左心衰竭和急性右心衰竭,前者最常见,属本部分重点讨论范畴。
对急性心衰患者应积极查找病因(表2)和诱因。新发心衰的常见病因为急性心肌坏死和(或)损伤(如ACS、重症心肌炎等)和急性血流动力学障碍(如急性瓣膜关闭不全、高血压危象、心包压塞)。慢性心衰急性失代偿常有1个或多个诱因,如血压明显升高、ACS、心律失常、感染、治疗依从性差、急性肺栓塞、贫血、慢性阻塞性肺疾病(chronic obstructive pulmonary disease,COPD)急性加重、围手术期、肾功能恶化、甲状腺功能异常、药物(如非甾体抗炎药、皮质激素、负性肌力药物)等。
应根据基础疾病、诱因、临床表现(病史、症状和体征)以及各种检查(心电图、经皮动脉血氧监测、胸部影像学、超声心动图、利钠肽、肺部超声、实验室指标以及其他专项评估)作出急性心衰的诊断,并评估严重程度、分型和预后。
急性心衰的临床表现是以肺淤血、体循环淤血以及组织器官低灌注为特征的各种症状及体征。主要分为以下4种:急性失代偿性心衰、急性肺水肿、心原性休克和孤立性右心室衰竭。
1.病史、症状及体征:大多数患者既往有心血管疾病及心血管病危险因素(表2)。原心功能正常患者出现原因不明的疲乏或运动耐量明显减低,以及心率增加15~20次/min,可能是左心功能降低的最早期征兆。呼吸困难是最主要的表现,根据病情严重程度表现为劳力性呼吸困难、夜间阵发性呼吸困难、端坐呼吸等。查体可发现心脏增大、舒张早期或中期奔马律、P2亢进、肺部干湿啰音、体循环淤血体征(颈静脉充盈、肝颈静脉回流征阳性、下肢和骶部水肿、肝大、腹腔积液)。
2.急性失代偿性心衰:是急性心衰最常见的形式,约占急性心衰患者的50%~70%。与急性肺水肿表型不同,急性失代偿性心衰起病更缓慢,主要变化是进行性液体潴留,导致全身淤血。
3.急性肺水肿:急性肺水肿和肺部淤血有关。急性肺水肿的临床诊断标准包括突发呼吸困难伴端坐呼吸、心尖部常可闻及奔马律、两肺满布湿啰音和哮鸣音、呼吸衰竭(低氧高碳酸血症)、呼吸频率>25次/min。
4.心原性休克:在血容量充足的情况下存在低灌注的临床表现,例如四肢湿冷、少尿(尿量<0.5 ml·kg-1·h-1)、意识状态改变、脉压变小、代谢性酸中毒(pH值<7.35)和血清乳酸升高(>2 mmol/L)。需注意低灌注并不总是伴有低血压,因为血压可以通过(使用/不使用加压剂)代偿性血管收缩来维持,但这也会导致组织灌注和氧合受损[118]。
5.孤立性右心室衰竭:与右心室和心房压力增加以及体循环淤血有关。右心室衰竭还可能损伤左心室充盈,最终通过心室间相互作用降低心输出量[119]。
1.院前急救阶段:尽早进行无创监测,包括经皮血氧饱和度(SpO2)、血压、心率、呼吸及连续心电监测。若SpO2<90%,给予常规氧疗。呼吸窘迫者(呼吸频率>25次/min)可给予无创通气。根据血压和(或)淤血程度决定应用血管扩张药和(或)利尿剂。尽快转运至最近的大中型医院(具备心脏专科/心脏监护室/重症监护室)。
2.急诊室(院中)阶段:到达急诊室时,应及时启动查体、辅助检查和治疗。应尽快明确循环、呼吸是否稳定,必要时进行循环和(或)呼吸支持。迅速识别需要紧急处理的临床情况,如ACS、高血压急症、严重心律失常、心脏急性机械并发症、急性肺栓塞、感染、心脏压塞,尽早给予相应处理。
1.心电图、胸部影像学和实验室检查:所有患者均需急查心电图、胸部影像学检查、利钠肽、肌钙蛋白、肌酐、电解质、血糖、全血细胞计数、肝功能、促甲状腺激素(Ⅰ,C)。对可能伴有心原性休克的患者,需检测并动态监测乳酸、pH值水平;对可能存在急性肺栓塞的患者,则应检测D-二聚体。利钠肽有助于急性心衰诊断和鉴别诊断(Ⅰ,A)。所有急性呼吸困难和疑诊急性心衰患者均推荐检测血浆利钠肽水平(详见“心衰的诊断与评估”中生物标志物部分)。血清中cTn水平可持续升高,为急性心衰的危险分层提供信息,有助于评估其严重程度和预后(详见“心衰的诊断与评估”中生物标志物部分)[120]。怀疑并存肺部感染的患者,可检测降钙素原水平指导抗生素治疗。
2.超声心动图和肺部超声:对血流动力学不稳定的急性心衰患者,推荐立即进行超声心动图检查;对心脏结构和功能不明或临床怀疑有变化的患者,推荐在48 h内进行超声心动图检查(Ⅰ,C)。床旁肺部超声检查可发现肺间质水肿的征象。
3.动脉血气分析:血气分析视临床情况而定,不能通过指脉氧仪监测氧合情况、需要明确酸碱状态和动脉CO2分压(PaCO2)情况时可进行检测,尤其是伴有急性肺水肿或有COPD者。心原性休克患者应行动脉血气分析(Ⅱa,C)。
1.无创监测:急性心衰患者需严密监测血压、心率、心律、呼吸频率、SpO2(Ⅰ,C),每日监测出入量及体重(Ⅰ,C),每日评估心衰症状和体征变化(Ⅰ,C)。根据病情的严重程度及用药情况决定肝肾功能和电解质检测频率。病情稳定后,若患者临床状态没有出现明显改变,则不再需要超声心动图监测。出院前可检测利钠肽水平以评估预后。
2.血流动力学监测:分为无创性和有创性两类。有创性监测包括动脉内血压、右心导管、脉搏波指示连续心排量监测等,主要适用于血流动力学状态不稳定,病情严重且治疗效果不理想的患者,具体如下。(1)患者存在呼吸窘迫或低灌注,但临床上不能判断心内充盈压力情况(Ⅰ,C);(2)急性心衰患者经治疗后仍持续有症状,并伴有以下情况之一者:容量状态、灌注或肺血管阻力情况不明,持续低血压,肾功能进行性恶化,需血管活性药物维持血压,考虑MCS或心脏移植(Ⅱa,C)。
急性心衰治疗目标为:稳定血流动力学状态,纠正低氧,维护脏器灌注和功能,减少对脏器的损伤;纠正急性心衰的病因和诱因;改善急性心衰症状;解除淤血;预防血栓栓塞;避免早期再次入院;避免心衰加重;改善生活质量;改善远期预后。治疗原则为减轻心脏前后负荷、改善心脏收缩和舒张功能、积极治疗诱因和病因。急性孤立性右心室衰竭的治疗详见本指南“右心衰竭”部分。
急性心衰危及生命,对疑诊急性心衰的患者,应尽量缩短确诊及开始治疗的时间,在完善检查的同时即应开始药物和非药物治疗。在急性心衰的早期阶段,如果患者存在心原性休克或呼吸衰竭,需尽早提供循环支持和(或)通气支持。应迅速识别威胁生命的临床情况(ACS、高血压急症、心律失常、心脏急性机械并发症、急性肺栓塞、感染、心脏压塞),并给予相关指南推荐的针对性治疗。在急性心衰的早期阶段,应根据临床评估(如是否存在淤血和低灌注),选择最优的治疗策略。急性心衰治疗流程见图3。
1.一般处理:(1)调整体位。静息时呼吸困难明显者,应半卧位或端坐位,双腿下垂以减少回心血量,降低心脏前负荷。(2)吸氧。无低氧血症的患者不应常规吸氧。当SpO2<90%或动脉血氧分压(PaO2)<60 mmHg时应给予氧疗,使患者SpO2≥95%(伴COPD者SpO2>90%)(Ⅰ,C)。①鼻导管吸氧:低氧流量(1~2 L/min)开始,若无CO2潴留,可采用高流量给氧(6~8 L/min);②面罩吸氧:适用于伴呼吸性碱中毒的患者。(3)镇静。阿片类药物如吗啡可缓解焦虑和呼吸困难(Ⅱb,B),急性肺水肿患者可谨慎使用。应密切观察疗效和呼吸抑制的不良反应。伴明显和持续低血压、休克、意识障碍、COPD等患者禁用。苯二氮䓬类药物是较为安全的抗焦虑和镇静剂。
2.根据急性心衰临床分型确定治疗方案,同时治疗心衰病因:(1)干暖:最轻的状态,机体容量状态和外周组织灌注尚可,只要调整口服药物即可。(2)干冷:机体处于低血容量状态、出现外周组织低灌注,首先适当扩容,如低灌注仍无法纠正可给予正性肌力药物。(3)湿暖:分为血管型和心脏型两种,前者由液体血管内再分布引起,高血压为主要表现,首选血管扩张药,其次为利尿剂;后者由液体潴留引起,淤血为主要表现,首选利尿剂,其次为血管扩张药,如利尿剂抵抗可行超滤治疗。(4)湿冷:最危重的状态,提示机体容量负荷重且外周组织灌注差,如收缩压≥90 mmHg,则给予血管扩张药、利尿剂,若治疗效果欠佳可考虑使用正性肌力药物;如收缩压<90 mmHg,则首选正性肌力药物,若无效可考虑使用血管收缩药,当低灌注纠正后再使用利尿剂。对药物治疗无反应的患者,可行MCS治疗。
肺淤血、体循环淤血及水肿明显者应严格限制饮水量和静脉输液速度。不合并明显低血容量因素(如大出血、严重脱水、大汗淋漓等)者,每日摄入液体量一般宜在1 500 ml以内,不要超过2 000 ml。保持每日出入量负平衡约500 ml,严重水肿者水负平衡为1 000~2 000 ml/d,甚至可达3 000~5 000 ml/d,以减少水钠潴留,缓解症状。3~5 d后,如肺循环和体循环淤血明显消退,应减少水负平衡量,逐渐过渡到出入量大体平衡。在负平衡下应注意防止发生低血容量、低钾血症和低钠血症等。
1.利尿剂:有液体潴留证据的急性心衰患者均应使用利尿剂(Ⅰ,B)。首选静脉襻利尿剂,应及早应用。既往没有接受过利尿剂治疗的患者,宜先静脉注射呋塞米20~40 mg(或等剂量其他襻利尿剂,如托拉塞米10~20 mg)。如果长期使用口服襻利尿剂治疗,最初静脉剂量应加倍。推荐每日静脉注射2~3次或连续输注,如果反应不足则增大剂量[122]。有低灌注表现的患者应在纠正后再使用利尿剂。需监测患者淤血或低灌注的症状、尿量、体重、肾功能和电解质。当治疗后2 h尿钠含量>50~70 mmol和(或)在起初的6 h内尿量>100~150 ml/h,则可认为利尿剂反应良好。利尿剂反应不佳或抵抗的处理[123]:(1)增加襻利尿剂剂量或改用另一种襻利尿剂;(2)静脉推注联合持续静脉滴注,静脉多次推注或推注后持续滴注可最大限度延长促尿钠排泄药物在体内和肾小管中的浓度;(3)2种及以上利尿剂联合使用(Ⅱa,B),如在襻利尿剂基础上加噻嗪类利尿剂[124],也可加用血管加压素V2受体拮抗剂(详见“慢性HFrEF的药物治疗”中的利尿剂部分);(4)应用增加肾血流的药物,如小剂量多巴胺或重组人利钠肽,改善利尿效果和肾功能、提高肾灌注,但获益不明确[125](Ⅱb,B);(5)纠正低血压、低氧血症、代谢性酸中毒、低钠血症、低蛋白血症、感染等,尤其注意纠正低血容量;(6)超滤治疗有助于脱水,但可增加静脉内置管相关的不良反应,其最佳使用策略有待更多研究揭示。当患者的临床状况稳定时,应开始向口服利尿剂过渡。为了充分减轻淤血,需要在出院前确定合适的长期利尿剂剂量。
2.血管扩张药:血管扩张药可以降低心脏的前、后负荷。收缩压是评估患者是否适宜应用此类药物的重要指标。收缩压>90 mmHg的患者可考虑使用,尤其适用于血压>110 mmHg的急性心衰患者,可考虑作为起始治疗(Ⅱb,B);收缩压<90 mmHg或症状性低血压时禁用。有左心室肥厚或主动脉瓣狭窄的患者应慎用。HFpEF患者因对容量更加敏感,使用血管扩张药应谨慎。过度减少前、后负荷可能会导致低血压,因此应用过程中需密切监测血压,根据血压情况调整合适的维持剂量(表9)。

治疗急性心力衰竭常用血管扩张药及其剂量
治疗急性心力衰竭常用血管扩张药及其剂量
| 药物 | 剂量 | 剂量调整与疗程 |
|---|---|---|
| 硝酸甘油 | 初始剂量5~10 μg/min,最大剂量200 μg/min | 每5~10 分钟增加5~10 μg/min |
| 硝酸异山梨酯 | 初始剂量1 mg/h,最大剂量5~10 mg/h | 逐渐增加剂量 |
| 硝普钠 | 初始剂量0.2~0.3 μg·kg-1·min-1,最大剂量5 μg·kg-1·min-1 | 每5~10 分钟增加5~10 μg·kg-1·min-1,疗程≤72 h |
| 重组人利钠肽 | 负荷量1.5~2 μg/kg静脉缓推或不用负荷量,之后0.0075~0.01 μg·kg-1·min-1维持 | 根据血压调整剂量 |
硝酸酯类药物适用于急性心衰合并高血压、冠心病心肌缺血、明显二尖瓣反流的患者(Ⅱa,B)。紧急时亦可选择舌下含服硝酸甘油。
硝普钠适用于严重心衰、前后负荷增加及伴肺淤血或肺水肿的患者,特别是高血压危象、急性主动脉瓣反流、急性二尖瓣反流和急性室间隔穿孔合并急性心衰等需快速减轻前、后负荷的疾病[126](Ⅱb,B)。硝普钠使用不应超过72 h,停药应逐渐减量,并加用口服血管扩张药,以避免反跳现象。
重组人利钠肽通过扩张静脉和动脉(包括冠状动脉)降低前、后负荷;同时具有一定促进钠排泄、利尿及抑制肾素-血管紧张素-醛固酮系统和交感神经系统的作用,适用于急性失代偿性心衰(Ⅱa,B)。该药对于急性心衰患者安全,可明显改善患者血流动力学和呼吸困难的相关症状[127]。
3.正性肌力药物:适用于左心室收缩功能不全、低血压(收缩压<90 mmHg)和心输出量低导致组织器官低灌注的患者(Ⅱb,C)。短期静脉应用正性肌力药物可增加心输出量,升高血压,缓解组织低灌注,维持重要脏器的功能[128],出于安全性考虑,不推荐将正性肌力药物作为常规治疗,除非患者存在低血压和低灌注的证据。常用药物种类和用法见表10。

治疗急性心力衰竭常用正性肌力药物和血管收缩药的剂量
治疗急性心力衰竭常用正性肌力药物和血管收缩药的剂量
| 药物 | 剂量 | 剂量调整与疗程 |
|---|---|---|
| β肾上腺素能激动剂 | ||
| 多巴胺 | <3 μg·kg-1·min-1:激动多巴胺受体,扩张肾动脉 3~5 μg·kg-1·min-1:激动心脏β1受体,发挥正性肌力作用 >5 μg·kg-1·min-1:激动心脏β1受体、外周血管α受体 | 小剂量起始,根据病情逐渐调节,最大剂量为20 μg·kg-1·min-1,>10 μg·kg-1·min-1外周血管收缩明显,增加脏器缺血风险 |
| 多巴酚丁胺 | 2~20 μg·kg-1·min-1维持:激动β1受体 | 一般持续用药时间不超过3~7 d |
| 3型磷酸二酯酶抑制剂 | ||
| 米力农 | 负荷量25~75 μg/kg静脉注射(>10 min),继以0.375~0.75 μg·kg-1·min-1静脉点滴维持 | 一般用药时间为3~5 d |
| 奥普力农 | 负荷量10 μg/kg静脉注射(>5 min),继以0.1~0.3 μg·kg-1·min-1静脉点滴维持,必要时可以增加至0.4 μg·kg-1·min-1 | 一般用药时间不超过3 h |
| 钙离子增敏剂 | ||
| 左西孟旦 | 负荷量6~12 μg/kg静脉注射(>10 min),继以0.05~0.2 μg·kg-1·min-1静脉点滴维持24 h | 低血压时不推荐予以负荷剂量 |
| 血管收缩药 | ||
| 去甲肾上腺素 | 0.2~1.0 μg·kg-1·min-1静脉点滴维持 | - |
| 肾上腺素 | 0.05~0.5 μg·kg-1·min-1静脉点滴维持 | - |
注:-表示无相关内容
多巴酚丁胺和多巴胺通过兴奋心脏β1受体产生正性肌力作用;3型磷酸二酯酶抑制剂通过抑制环磷酸腺苷(cAMP)降解,升高细胞内cAMP浓度,增强心肌收缩力,同时有直接扩张血管的作用,主要药物为米力农和奥普力农。左西孟旦是钙增敏剂,与肌钙蛋白C结合产生正性肌力作用,不影响心室舒张,还具有扩张血管的作用。正在应用β受体阻滞剂的患者不推荐应用多巴酚丁胺和多巴胺,此类患者建议使用左西孟旦[129]。
急性心衰患者应用正性肌力药物的注意事项:(1)低心输出量或低灌注时应尽早使用,而当器官灌注恢复和(或)淤血减轻时则应尽快停用;(2)药物的剂量和静脉滴注速度应根据患者的临床反应进行调整,强调个体化治疗;(3)常见不良反应有低血压、心动过速、心律失常等,用药期间应持续心电、血压监测;(4)血压正常且无器官和组织灌注不足的急性心衰患者不宜使用;(5)因低血容量或其他可纠正因素导致的低血压患者,需先去除这些因素再权衡使用。
4.血管收缩药:对外周动脉有明显缩血管作用的药物,如去甲肾上腺素、肾上腺素等,适用于应用正性肌力药物后仍合并明显低血压状态者,以升高血压,维持重要脏器灌注(Ⅱb,B)。由于这些药物会引起左心室后负荷增大,因此需要考虑与正性肌力药物联合使用,特别是对于晚期心衰患者和心原性休克患者。SOAPⅡ研究显示,去甲肾上腺素治疗组心原性休克患者28 d病死率和心律失常发生率均明显低于多巴胺治疗组[130]。荟萃分析结果显示,使用肾上腺素的心原性休克患者,其死亡风险相比使用去甲肾上腺素的患者增加了3倍[131]。心原性休克患者可考虑使用血管升压药,最好选择去甲肾上腺素,以增加血压和重要器官灌注压。血管收缩药可能导致心律失常、心肌缺血和其他器官损害,用药过程中应密切监测血压、心律、心率、血流动力学和临床状态变化,当器官灌注恢复和(或)循环淤血减轻时应尽快停用。常用药物种类和用法见表10。
5.洋地黄类药物:可轻度增加心输出量、降低左心室充盈压和改善症状。主要适应证是房颤伴快速心室率(>110次/min)的急性心衰患者(Ⅱa,C)。使用剂量为地高辛0.25~0.5 mg或西地兰0.2~0.4 mg缓慢静脉注射,2~4 h后可再用0.25 mg地高辛或0.2 mg西地兰。AMI后24 h内应尽量避免使用。
6.预防静脉血栓:建议用于深静脉血栓和肺栓塞发生风险较高且无抗凝治疗禁忌证的患者[132](Ⅰ,B)。可选择低分子肝素或非维生素K拮抗剂口服抗凝药。
7.改善预后的药物:慢性HFrEF患者出现失代偿和心衰恶化,如无血流动力学不稳定或禁忌证,应继续原有的GDMT方案,可根据病情适当调整用量(Ⅰ,B)。与住院期间停药比较,不间断治疗可降低出院后死亡和再住院的风险。如血流动力学不稳定(收缩压<85 mmHg,心率<50次/min),血钾>5.5 mmol/L或严重肾功能不全时应停用,在出院前应尽可能重启这些药物。对于新发心衰患者,在血流动力学稳定后,应给予改善心衰预后的药物。
1.机械通气:(1)无创呼吸机辅助通气。有呼吸窘迫者(呼吸频率>25次/min,SpO2<90%)应尽快给予无创通气[133](Ⅱa,B)。可采用持续气道正压通气和压力支持通气2种模式。无创通气可减轻症状,且可降低气管内插管的概率。无创正压通气可使血压下降,使用时应监测血压,低血压患者需谨慎使用。(2)气道插管和人工机械通气。适用于呼吸衰竭导致低氧血症(PaO2<60 mmHg)、PaCO2>50 mmHg和酸中毒(pH值<7.35),经无创通气治疗不能改善者(Ⅰ,C)。
2.超滤治疗和肾脏替代治疗:高容量负荷如肺水肿或严重外周水肿,且存在利尿剂抵抗的患者可考虑超滤治疗[134](Ⅱa,B)。难治性容量负荷过重合并以下情况时可考虑肾脏替代治疗:液体复苏后仍然少尿;血钾>6.5 mmol/L;pH值<7.2;血尿素氮>25 mmol/L,血肌酐>300 mmol/L(Ⅱa,C)。肾脏替代治疗可能造成与体外循环相关的不良反应,如生物不相容、出血、凝血、血管通路相关并发症、感染、机械相关并发症等。应避免造成新的内环境紊乱。
3.MCS:对于心原性休克或者药物治疗无效的急性心衰患者可以考虑短期(数天至数周)使用MCS,作为心脏恢复或其他循环辅助装置或心脏移植前的过渡治疗。
主动脉内球囊反搏(intra-aortic ballon pump,IABP):可有效改善心肌灌注,降低心肌耗氧量,增加心输出量。适应证(Ⅱb,C):(1)AMI或严重心肌缺血并发心原性休克,且不能由药物纠正[56];(2)伴血流动力学障碍的严重冠心病(如AMI伴机械并发症);(3)心肌缺血或急性重症心肌炎伴顽固性肺水肿;(4)作为心脏恢复的过渡治疗、LVAD或心脏移植前的过渡治疗。
经皮心室辅助装置和体外膜肺氧合(extracorporeal membrane oxygenation,ECMO)可作为暴发性心肌炎、急重症心衰或心原性休克的过渡治疗,以便进一步评估是否需要接受心脏移植或长期MCS治疗[135](Ⅱa,B)。
对急性心衰合并心原性休克患者应迅速进行评估和治疗,治疗目标是增加心输出量和血压,改善重要脏器的灌注。具体如下:对所有疑似心原性休克的患者应转移至有条件(有心脏监护室/重症监护室、可进行心导管治疗、MCS治疗)的医疗机构,由有经验的多学科团队协作治疗(Ⅰ,C);给予持续心电和血压监测(Ⅰ,C),推荐行有创血流动力学监测,如动脉内血压监测(Ⅱa,C),有选择地使用右心导管监测(Ⅱb,B),有助于鉴别休克的原因,并可用于MCS治疗监测。
患者病情稳定后仍需要监测,每天评估心衰相关症状、容量负荷、治疗的不良反应。根据心衰的病因、诱因、合并症,调整治疗方案。应注意避免再次诱发急性心衰,对各种可能的诱因要及早控制。对伴基础心脏病变的急性心衰患者,应针对原发疾病进行积极有效的预防、治疗和康复。对于慢性心衰失代偿的患者,应恢复或启动慢性心衰的治疗方案,评估有无器械治疗的适应证,制定随访计划。
急性心衰患者在出院时可能仍存在淤血,导致再入院和死亡。因此,在出院前需要认真评估淤血的迹象,并优化口服药物的治疗(Ⅰ,C)。对于因急性失代偿性心衰而入院的患者,在无血流动力学不稳定(低血压)、严重肾功能损伤或高钾血症情况下,应继续接受或启动GDMT[136](Ⅰ,C)。
经优化内科治疗后,严重的心衰症状仍持续存在或进展,常伴有心原性恶病质,需反复长期住院,死亡率高,即为终末期(或晚期)心衰[137]。诊断终末期(或晚期)心衰必须满足以下标准:(1)严重或持续的心衰症状(NYHA心功能Ⅲ/Ⅳ级);(2)严重的心脏功能不全,至少符合以下1项:①LVEF≤30%,②孤立性右心室衰竭(例如致心律失常性右心室心肌病),③不能手术的严重瓣膜异常,④不能手术的严重先天性异常,⑤BNP或NT-proBNP持续偏高(或上升),且有严重的左心室舒张功能障碍或结构异常;(3)需要静脉注射大剂量利尿剂(或利尿剂联合)治疗的淤血,或心排血量下降致外周脏器灌注不足(低心排)需要正性肌力药物或血管活性药物治疗,或恶性心律失常发作,导致过去12个月内超过1次非计划就诊或住院;(4)运动能力严重受损,无法运动或6 min步行试验距离较短(< 300 m),或峰值耗氧量<12 ml·kg-1·min-1或<50%预测值[138]。诊断难治性终末期心衰需谨慎,应排查有无可逆转的其他原因,以及是否已经恰当采取各种治疗措施。
1.控制液体潴留:难治性终末期心衰患者通常有明显的水钠潴留和电解质紊乱,容易合并利尿剂抵抗。推荐治疗措施:(1)合理控制24 h液体出入量,保持出量多于入量500~1 500 ml(Ⅰ,C);(2)纠正低钠、低钾血症,选择襻利尿剂联合托伐普坦治疗;(3)床旁超滤治疗,以减轻液体潴留(Ⅱa,B)。
2.静脉应用正性肌力药物或血管活性药:虽然随机临床试验显示正性肌力药物不能改善终末期心衰患者预后,然而可以作为特定患者进行临时MCS、长期MCS或心脏移植前的过渡治疗,或者为缓解淤血症状短期使用(Ⅱa,B)。对于无后续治疗选择的患者来说,也可以作为姑息治疗长期应用来减轻症状(Ⅱb,B)[137]。
升压药(多巴胺、去甲肾上腺素、肾上腺素)不能改善晚期心衰患者预后,甚至与不良预后相关。因此,这些药物仅考虑在收缩压较低且有器官灌注不足证据的患者中短期使用[139]。
3.神经内分泌抑制剂的应用:患者对ACEI/ARB和β受体阻滞剂耐受性差,一旦液体潴留缓解,可考虑从极小剂量开始应用或重新启动ACEI/ARB和β受体阻滞剂,如果存在低血压、低心排或者器官灌注不足,建议停用。
1.心脏移植:是终末期心衰的有效治疗方法,主要适用于严重心功能损害而无其他治疗方法的重度心衰患者[140](Ⅰ,C)。
2.LVAD:主要用于药物和器械治疗无效的终末期心衰患者在心脏移植前的过渡治疗或部分严重心衰患者的替代治疗[141](Ⅱa,B)。由于LVAD设计、技术不断改进,终末期心衰患者置入LVAD后的生存时间和生活质量均得到明显改善,新型全磁悬浮持续流LVAD可以使终末期患者2年生存率达84.5%[142]。我国自主研发的第三代磁液悬浮离心式LVAD(亦称为“火箭心”),用于终末期心衰患者,90 d带泵生存率为96%[143]。
LVAD的适应证如下[3]。优化内科治疗后仍有严重症状>2个月,且至少包括以下1项者:(1)LVEF<25%且峰值耗氧量<12 ml·kg-1·min-1;(2)近12个月内无明显诱因下因心衰住院≥3次;(3)依赖静脉正性肌力药物治疗或短期MCS;(4)因灌注下降而非左心室充盈压不足(肺毛细血管楔压≥20 mmHg,且收缩压≤80~90 mmHg或心脏指数≤2 L·min-1·m-2)导致的进行性肾功能和(或)肝功能恶化、心脏恶液质或Ⅱ型肺高血压;(5)无严重的右心衰竭和重度三尖瓣反流。
对合并右心衰竭的患者,应考虑双心室辅助装置,此类患者预后较仅需植入LVAD的患者差[144]。
右心衰竭是指任何原因导致的以右心室收缩和(或)舒张功能障碍为主,不足以提供机体所需心输出量时出现的临床综合征。其病因包括伴有右心室受累的原发性心肌病、右心室心肌缺血和梗死、各种引起右心室容量负荷增加的疾病(先天性心脏病、心脏瓣膜病)以及压力负荷增加的疾病(左心疾病在内的各种原因引起的肺高血压、肺动脉瓣狭窄)[145]。根据发生和发展过程,分为急性和慢性右心衰竭。
急性右心衰竭常伴有血流动力学不稳定,是大面积肺栓塞、右心室AMI和心脏手术后休克患者的主要死因。虽然慢性右心衰竭的主要病因是左心室功能障碍引发的肺高血压,但其他原因(如AMI、致心律失常性右心室心肌病以及心脏瓣膜病)也会导致右心衰[146]。心衰患者中,右心室功能障碍是死亡率升高的独立预测因素。
右心衰竭的诊断标准为:(1)存在可能导致右心衰竭的病因。(2)存在右心衰竭的症状和体征。(3)心脏影像学检查显示存在右心结构和(或)功能异常及心腔内压力增高。所有怀疑右心衰竭的患者首选经胸超声心动图检查,CMR是评价右心功能最重要的方法。右心导管检查可以直接测量心内压和肺动脉压以及心输出量,通常用于估计右心室前负荷(右心房压或右心室舒张末压)和后负荷(肺血管阻力、肺动脉顺应性和肺动脉弹性)。对难治性右心衰竭或通过无创检查不能明确诊断时,建议行右心导管检查[145]。利钠肽和cTn等指标可提供病情严重程度和预后信息。(4)急性右心衰竭可根据诱发疾病(如急性肺血栓栓塞或急性右心室梗死)导致的急性低血压和休克而诊断。需与其他休克状态相鉴别,特别是由左心衰竭所致的心原性休克。慢性右心衰竭需与缩窄性心包炎相鉴别。
由于大部分右心衰竭继发于左心疾病,目前尚未见针对单纯急性或慢性右心衰竭治疗的RCT,且缺乏促进右心室功能稳定和恢复的特异性治疗。右心衰竭的治疗取决于首要的病理生理损伤和潜在的失代偿机制,目前的治疗原则是积极治疗导致右心衰竭的原发病,减轻右心前、后负荷和增强心肌收缩力,维持心脏收缩同步性。同时纠正诱发因素,如感染、发热、劳累、情绪激动、妊娠或分娩、长时间乘飞机或高原旅行等。
1.急性右心衰竭的治疗:治疗流程见图4。治疗中最关键的是容量管理,在治疗初期应确定患者的容量状态,如患者容量状态不明或存在血流动力学不稳定或肾功能恶化,可采用有创血流动力学监测以帮助确定和维持合适的前负荷[145]。血管活性药物在急性右心衰竭的治疗中具有重要作用,目的在于降低右心室后负荷,增加前向血流及右心室灌注。主要根据血流动力学评估结果选择药物。血管扩张剂(硝酸酯类药物和硝普钠)适用于左心收缩和(或)舒张功能不全发展导致的右心衰竭患者。对于肺高血压导致的右心衰竭,硝酸酯类药物和硝普钠不能选择性地扩张肺动脉,反而降低主动脉及外周动脉血压而加重右心缺血、缺氧,增加肺动脉阻力,加剧心衰,应避免使用。正性肌力药物多巴酚丁胺、左西孟旦和米力农可以增强心肌收缩力并降低右心室舒张末容积和压力,可以改善心排血量;这些药物可能会加重动脉低血压,如果需要,应与去甲肾上腺素联合使用,且不建议长期应用[131]。若患者存在肺动脉高压时,可应用吸入性肺动脉扩张剂。顽固性休克患者可进行MCS治疗。

2.慢性右心衰竭的治疗:利尿剂是治疗充血性慢性右心衰竭的基础,利尿强度根据右心衰竭发病机制和严重程度以及是否合并肾脏疾病等因素而定。对于肺动脉高压患者,无论有无右心衰竭,不推荐使用ACEI、ARB和β受体阻滞剂,除非合并高血压、冠状动脉疾病或左心衰竭[146]。荟萃分析显示,地高辛不改善右心室射血分数、运动能力或NYHA心功能分级,长期服用地高辛对右心衰竭的疗效尚不清楚。肺动脉高压合并右心衰竭时,避免应用非选择性血管扩张药。应予以选择性的肺血管扩张药,如内皮素受体拮抗剂、5型磷酸二酯酶抑制剂及sGC激动剂、前列环素类似物及前列环素受体激动剂,可减轻右心室后负荷,改善肺高血压患者预后。对于左心疾病导致的肺高血压,主要是优化控制基础左心疾病,上述选择性肺血管扩张药物不推荐使用[147]。药物治疗无效时可以进行MCS,终末期顽固性慢性右心衰竭患者可考虑心脏移植或心肺移植。
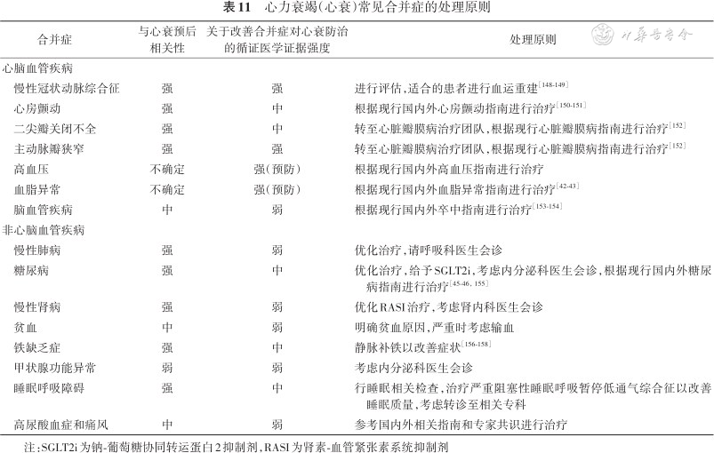
心衰患者常合并多种疾病,需尽早识别并进行评估,判断其与心衰预后的相关性,进行合理转诊或遵循相关指南进行治疗,常见合并症的相关处理原则见表11[42, 43,45, 46,148, 149, 150, 151, 152, 153, 154, 155, 156, 157, 158]。

心力衰竭(心衰)常见合并症的处理原则
心力衰竭(心衰)常见合并症的处理原则
| 合并症 | 与心衰预后相关性 | 关于改善合并症对心衰防治的循证医学证据强度 | 处理原则 |
|---|---|---|---|
| 心脑血管疾病 | |||
| 慢性冠状动脉综合征 | 强 | 强 | 进行评估,适合的患者进行血运重建[148, 149] |
| 心房颤动 | 强 | 中 | 根据现行国内外心房颤动指南进行治疗[150, 151] |
| 二尖瓣关闭不全 | 强 | 中 | 转至心脏瓣膜病治疗团队,根据现行心脏瓣膜病指南进行治疗[152] |
| 主动脉瓣狭窄 | 强 | 强 | 转至心脏瓣膜病治疗团队,根据现行心脏瓣膜病指南进行治疗[152] |
| 高血压 | 不确定 | 强(预防) | 根据现行国内外高血压指南进行治疗 |
| 血脂异常 | 不确定 | 强(预防) | 根据现行国内外血脂异常指南进行治疗[42, 43] |
| 脑血管疾病 | 中 | 弱 | 根据现行国内外卒中指南进行治疗[153, 154] |
| 非心脑血管疾病 | |||
| 慢性肺病 | 强 | 弱 | 优化治疗,请呼吸科医生会诊 |
| 糖尿病 | 强 | 中 | 优化治疗,给予SGLT2i,考虑内分泌科医生会诊,根据现行国内外糖尿病指南进行治疗[45, 46,155] |
| 慢性肾病 | 强 | 弱 | 优化RASI治疗,考虑肾内科医生会诊 |
| 贫血 | 中 | 弱 | 明确贫血原因,严重时考虑输血 |
| 铁缺乏症 | 强 | 中 | 静脉补铁以改善症状[156, 157, 158] |
| 甲状腺功能异常 | 弱 | 弱 | 考虑内分泌科医生会诊 |
| 睡眠呼吸障碍 | 强 | 中 | 行睡眠相关检查,治疗严重阻塞性睡眠呼吸暂停低通气综合征以改善睡眠质量,考虑转诊至相关专科 |
| 高尿酸血症和痛风 | 中 | 弱 | 参考国内外相关指南和专家共识进行治疗 |
注:SGLT2i为钠-葡萄糖协同转运蛋白2抑制剂,RASI为肾素-血管紧张素系统抑制剂
心衰患者可并发不同类型的心律失常,首先要治疗基础疾病,改善心功能,纠正神经内分泌过度激活,并注意寻找、纠正诱发因素,如感染、电解质紊乱(低钾血症、低镁血症、高钾血症)、心肌缺血、低氧、高血压、甲状腺功能亢进或减退症等。
房颤是心衰患者最常合并的心律失常,二者具有共同的危险因素,常同时存在,相互促进,互为因果。Framingham心脏研究显示,在新发心衰患者中超过半数合并房颤,在新发房颤患者中超过1/3患有心衰,二者同时存在时死亡风险更高[159]。心衰合并房颤患者的管理路径见图5。
1.预防血栓栓塞:心衰合并房颤时血栓栓塞风险显著增加,抗凝治疗需要权衡获益与出血风险,建议使用CHA2DS2-VASc以及我国最新房颤指南提出的CHA2DS2-VASc-60(亚洲患者年龄60~64岁为1分,年龄≥65岁者为2分)和HAS-BLED评分分别评估患者血栓栓塞和出血风险[150, 151](Ⅰ,B)。对于肥厚型心肌病合并房颤的患者,无需行CHA2DS2-VASc/CHA2DS2-VASc-60评分,应直接给予口服抗凝药物进行治疗(Ⅰ,B)。所有房颤、心衰和CHA2DS2-VASc/CHA2DS2-VASc-60评分≥2(男性)或≥3(女性)的患者,推荐长期口服抗凝药物(Ⅰ,A)。对于心衰患者(中度或重度二尖瓣狭窄或植入机械假体心脏瓣膜的患者除外),直接口服抗凝剂优于维生素K拮抗剂[160](Ⅰ,A)。
2.心室率控制:目前建议静息状态下心室率<100次/min[3]。(1)心衰合并房颤患者,应考虑使用β受体阻滞剂控制短期和长期心室率(Ⅱa,B)。若对β受体阻滞剂不能耐受、有禁忌证、反应欠佳的HFrEF患者可用地高辛(Ⅱa,C),HFpEF患者可用非二氢吡啶类钙通道阻滞剂(维拉帕米、地尔硫䓬)(Ⅱa,B);以上均不耐受者可以考虑胺碘酮(Ⅱb,C),或在β受体阻滞剂或地高辛的基础上加用胺碘酮(Ⅱb,C)。(2)NYHA心功能Ⅳ级的患者,应考虑静脉应用胺碘酮或洋地黄类药物(Ⅱa,B)。(3)房颤伴LVEF≤50%的患者,节律控制失败,药物治疗下仍有快速心室率,可以考虑进行房室结消融并植入CRT(Ⅱa,B)[2]。
用药注意事项:(1)房颤合并预激综合征的患者避免使用洋地黄、非二氢吡啶类钙通道阻滞剂或胺碘酮;(2)急性失代偿性心衰患者,应避免使用非二氢吡啶类钙通道阻滞剂;(3)避免β受体阻滞剂、洋地黄及胺碘酮三者联用,因其具有导致严重心动过缓、三度AVB和心脏骤停的风险;(4)LVEF≤40%的心衰患者应避免使用决奈达隆及长期口服Ⅰ类抗心律失常药物(Ⅲ,A)。
3.节律控制:指尝试恢复并且维持窦性心律,即在适当抗凝和心室率控制的基础上进行心脏电复律、抗心律失常药物治疗和导管消融治疗等,特别是导管消融治疗[150]。若房颤导致血流动力学异常,需要紧急电复律(Ⅰ,C);如无需紧急恢复窦性心律,且房颤首次发作、持续时间<48 h或经食管超声心动图未见心房血栓证据,应择期进行电复律或药物复律(Ⅰ,C)。胺碘酮和多非利特可用于心衰患者转复房颤和维持窦性心律(Ⅱb,B),但对心衰合并房颤患者进行基于抗心律失常药物的节律控制相关研究结果显示,与心室率控制相比,前者并不能降低患者的心衰恶化、卒中和死亡率[161]。
近年来导管消融在房颤合并心衰者中取得了一系列临床证据,2项大型RCT显示在HFrEF合并房颤患者中,导管消融能较常规治疗改善住院和死亡率[162, 163]。研究也首次提出了降低房颤负荷(>50%)可以显著降低心衰住院率和死亡率,为心衰合并房颤患者的治疗提供了新思路[162]。RCT的荟萃分析在心衰合并房颤患者中比较了不同治疗对节律与心率控制的结果,相较于药物治疗,导管消融进行节律控制患者的全因死亡和再住院率显著降低,左心室功能、生活质量显著改善,心律失常复发显著减少[164]。然而,多数研究入选了高度选择的人群,未来仍需要进一步研究来确定适合的患者。
对于HFrEF伴房颤患者,目前推荐:合并LVEF下降的房颤患者,若高度怀疑为心律失常性心肌病,建议行导管消融以改善心功能(Ⅰ,B);合并LVEF下降的房颤患者,可行导管消融以改善生存率并减少心衰住院次数(Ⅱa,B);不推荐存在抗凝禁忌或者存在左心房/左心耳血栓的房颤患者进行导管消融(Ⅲ,C)。
首先要寻找并纠正导致室性心律失常的诱因(如低钾血症、低镁血症、心肌缺血、使用了致心律失常的药物等)(Ⅱa,C)及治疗心衰本身。β受体阻滞剂是唯一可降低HFrEF患者猝死风险的抗心律失常药物(Ⅰ,A)。有症状的或持续性室性心动过速(室速)、心室颤动(室颤)患者,推荐植入ICD以提高生存率(Ⅰ,A)。已植入ICD的患者,经优化药物治疗后仍有症状性心律失常发生或反复放电,可考虑胺碘酮(Ⅱa,C)和(或)导管射频消融术(Ⅱa,C)。反复发作症状性单形持续性室速,或持续性室速ICD放电,长期胺碘酮治疗无效,导管消融优于抗心律失常药物升级治疗(Ⅰ,B)[165]。对于非持续性、无症状的室性心律失常患者,除β受体阻滞剂外,不建议应用其他抗心律失常药物(Ⅲ,A)[166]。
急性心衰患者出现血流动力学不稳定的持续性室速或室颤,首选电复律或电除颤,复律或除颤后可静脉使用胺碘酮预防复发(Ⅰ,C),还可加用β受体阻滞剂,尤其适用于伴“交感风暴”的患者。以上药物无效时,也可应用利多卡因[166](Ⅱb,C)。发生尖端扭转型室速时,静脉应用硫酸镁是有效的终止方法,建议血钾水平维持在4.5~5.0 mmol/L,血镁水平补充至≥2.0 mmol/L,通过临时起搏或药物(静脉异丙肾上腺素)使心室率提高至≥70次/min,室速变为室颤时应立即进行电复律,并停用可能导致QT间期延长的药物。
近年频发室性早搏(premature ventricular complex,PVC)诱导/加重心肌病,简称PVC诱导心肌病,引起高度重视[165]。PVC诱导心肌病是无结构性心脏病患者导致左心室功能不全的最常见原因之一,研究显示PVC负荷是最强的独立预测因子,≥10%是PVC诱导心肌病的最低阈值,≥20%使其风险明显升高。频发PVC同样可加重结构性心脏病患者的左心室功能不全,或降低CRT疗效。导管消融通常非常有效,成功率75%~90%,已成为PVC诱导心肌病的一线治疗。研究表明,通过口服胺碘酮控制PVC也可改善LVEF。关于PVC诱导心肌病的诊断和治疗推荐如下:(1)在出现不能解释的LVEF降低和PVC负荷≥10%的患者中,应考虑PVC诱导心肌病(Ⅱa,C),可通过控制PVC后LVEF改善或正常来证实;(2)对怀疑PVC诱导心肌病的患者,应考虑CMR检查(Ⅱa,B);(3)怀疑心肌病由频发且主要为单形性PVC所致的患者,推荐导管消融(Ⅰ,C);(4)怀疑心肌病由频发且主要为单形性PVC所致的患者,如患者不愿意接受导管消融,预估消融风险高或成功率低,应考虑抗心律失常药物治疗(Ⅱa,C);(5)对频发且主要为单形性PVC的患者,在药物治疗下CRT无应答时,应考虑导管消融或抗心律失常药物(Ⅱa,C)。
心衰患者起搏治疗的适应证与其他患者相同,但在常规植入起搏器之前,应考虑是否有植入ICD或CRT/CRT-D的适应证(见“慢性HFrEF患者的心脏植入型电子器械治疗”)。
中成药如参松养心胶囊等经国内多个随机、双盲和对照的多中心临床试验证实,对于心衰合并PVC的患者,在减少PVC发生的同时,一定程度上也可以改善患者的心功能。对于心功能不全和窦性心动过缓合并PVC的患者,它不仅可以减少PVC数量,也可在一定程度上改善心功能、提高窦性心率6~12次/min[167]。
冠心病是心衰最常见的病因,心肌梗死后心室重构导致慢性心衰的发病率升高。对于心衰患者,推荐无创影像学技术明确是否存在冠心病(Ⅰ,C),冠状动脉造影的适应证见“心衰的诊断与评估”中特殊检查部分。合并冠心病的慢性心衰患者应进行冠心病二级预防,包括抗血小板药物和调脂药物,改善患者预后,预防心肌梗死、死亡等不良心血管事件的发生[149]。
1.药物治疗:HFrEF伴心绞痛的患者,首选β受体阻滞剂(Ⅰ,A);若β受体阻滞剂不耐受或已达到最大剂量,窦性心律且心率仍≥70次/min可加用伊伐布雷定(Ⅱa,B);有心绞痛症状可考虑加用长效硝酸酯类药物(Ⅱa,B)。短效硝酸酯会引起低血压,心衰患者应谨慎使用。冠心病合并心衰患者应用曲美他嗪有助于改善LVEF、NYHA心功能分级、运动耐量和生活质量,降低心血管再入院和远期死亡风险,因此,曲美他嗪可用于合并冠心病的HFrEF患者[168](Ⅱb,B)。地尔硫䓬和维拉帕米会增加心衰加重和住院的风险,不推荐用于治疗HFrEF患者(Ⅲ,C)。HFpEF患者可考虑使用β受体阻滞剂、长效硝酸酯、钙通道阻滞剂、伊伐布雷定、雷诺嗪、曲美他嗪、尼可地尔及其联合用药以缓解心绞痛,但对降低心衰和冠状动脉临床不良事件风险可能并无明显益处。
2.冠状动脉血运重建术:对于HFrEF合并慢性冠状动脉综合征,经优化药物治疗后仍有心绞痛的患者,应遵循《中国经皮冠状动脉介入治疗指南(2016)》,考虑冠状动脉血运重建以缓解心绞痛(或心绞痛等同症状)(Ⅰ,A)[169]。对于适合行血运重建手术的患者,尤其是糖尿病和多支血管病变的患者,应考虑将冠状动脉旁路移植术(coronary artery bypass graft,CABG)作为首选的血运重建策略[170](Ⅱa,B)。心脏管理团队在充分评估患者冠状动脉解剖结构、合并症和手术风险后,可将经皮冠状动脉介入治疗作为CABG的替代方案(Ⅱb,C)。ACS导致的急性心衰应遵循国内外相关指南进行救治[56,171]。因心肌缺血而诱发和加重的急性心衰,相关治疗见“急性心衰”部分。如果患者血压偏高、心率增快,在静脉应用利尿剂和硝酸酯的基础上谨慎应用β受体阻滞剂,有利于减少心肌耗氧量,改善心肌缺血和心功能。
3.其他:间充质干细胞具有使心肌细胞在心肌损伤后再生的能力,是一种有前景的缺血性心肌病疗法。已有研究证明间充质干细胞疗法在缺血性心肌病中的安全性和有效性。未来仍然需要更多的研究达成临床共识和制定标准化的使用方法[172]。
高血压是心衰的主要危险因素,我国心衰患者合并高血压的比率为50.9%[10],高血压伴慢性心衰通常早期表现为HFpEF,晚期或合并其他病因时表现为HFrEF。前瞻性研究证实,心衰患者中较高的基线收缩压、舒张压和脉压水平与较高的不良事件发生率相关。控制血压有助于改善心衰患者预后,预防与高血压有关的并发症。应遵循高血压指南,优化合并高血压的心衰患者的血压控制,高血压合并HFrEF建议将血压降到<130/80 mmHg[40](Ⅰ,C),降压药物优选ARNI/ACEI/ARB、β受体阻滞剂和MRA,这些药物需要滴定上调至靶剂量或者最大耐受剂量(Ⅰ,C),血压仍不达标可联合利尿剂和氨氯地平(Ⅰ,A)或非洛地平(Ⅱa,B);禁用α受体阻滞剂(Ⅲ,A)、莫索尼定(Ⅲ,B)、地尔硫䓬和维拉帕米(Ⅲ,C)。高血压治疗是HFpEF治疗中的重要环节,治疗策略与HFrEF相同。
心脏瓣膜病是引起和促使心衰恶化的常见病因。药物治疗对瓣膜本身的损害均无效,也无证据表明其可改善此类患者的生存率。对有症状的瓣膜病伴慢性心衰及瓣膜病伴急性心衰的患者,有充分的证据表明其可从手术治疗中获益[152]。建议由心内科、心外科、影像学、重症监护医生以及麻醉师等共同决策,包括诊断、评估严重程度和预后、制定治疗方案、选择干预治疗的适应证等。
推荐心衰和重度主动脉瓣狭窄患者行主动脉瓣介入术,包括经导管主动脉瓣植入术或外科主动脉瓣置换术,以降低死亡率和改善症状[173](Ⅰ,B)。依据COAPT研究结果,对于继发性二尖瓣反流、不适合外科手术且无需冠状动脉血运重建、药物优化治疗后仍有症状的患者,符合一定条件(LVEF 20%~50%,左心室收缩末内径<70 mm,肺动脉收缩压<70 mmHg,无中至重度右心室功能损害或严重三尖瓣反流,无血流动力学不稳定),充分评估后应考虑行经导管二尖瓣缘对缘修复术以减少心衰住院[174](Ⅱa,B)。对于严重继发性二尖瓣反流合并冠心病需要血运重建的心衰患者,应首先考虑CABG联合二尖瓣外科手术(Ⅱa,C)。
心衰与糖尿病常同时存在,相互增加发生风险。心衰患者糖尿病的患病率为12%~47%。住院HFrEF患者中约40%合并糖尿病。糖尿病患者心衰患病率是普通人群的3倍[45]。糖尿病显著增加缺血性心脏病患者心衰的风险;糖尿病本身也可引起糖尿病心肌病,后期也可能出现收缩功能障碍。合并糖尿病的心衰患者的心衰住院、全因死亡和心血管死亡率更高。
心衰合并糖尿病患者的血糖控制目标与无心衰患者相同。不同降糖药物对心衰的影响不同,应用要个体化。SGLT2i使用可参考心衰预防和治疗相关内容。荟萃分析显示,二甲双胍可降低心衰患者全因死亡率和心衰住院率[175]。建议二甲双胍作为糖尿病合并慢性心衰患者一线用药(Ⅱa,C),禁用于有严重肝肾功能损害或eGFR< 30 ml·min-1·1.73 m-2的患者,因其存在乳酸性酸中毒的风险。磺酰脲类药物与更高的心衰发生风险有关,因此不是心衰患者的首选治疗。噻唑烷二酮类(罗格列酮和吡格列酮)可引起水钠潴留、增加心衰恶化或住院风险,应避免用于慢性心衰患者(Ⅲ,A)。二肽基肽酶4(dipeptidyl peptidase 4,DPP4)抑制剂不能降低心衰合并糖尿病患者心血管事件与死亡率。胰高血糖素样肽1(glucagon-like peptide 1,GLP-1)受体激动剂可降低糖尿病患者AMI、卒中和心血管死亡的风险。胰岛素是一种保钠激素,如果心衰患者需要胰岛素治疗,则应密切监测心衰是否有恶化[45]。
心衰与慢性肾脏病(chronic kidney disease,CKD)常合并存在,CKD是心衰发病率和死亡率增加的独立危险因素[176]。心衰患者肾功能的短期恶化一般定义为急性肾功能损伤,这不仅是基于疾病的自然进展及病理生理基础发展而成的,还有可能是不恰当的治疗造成的。因此,有必要在整个心衰的治疗过程中进行肾功能的评估。
当ACEI/ARB、ARNI或SGLT2i开始使用时,肾小球滤过压的降低可能会增加血清肌酐,这通常是短暂的,坚持使用药物能够改善患者的预后和降低肾功能恶化速度。此时的处理见图6,并需要评估患者是否存在潜在的肾动脉狭窄、血容量过高或过低、其他合并用药所致等因素[176]。急性心衰治疗期间使用利尿剂导致血清肌酐的小幅短暂升高与较差的预后无关。在肾功能恶化时,经肾脏排泄的药物(地高辛、胰岛素和低分子量肝素等)需要调整剂量。


HFrEF:射血分数降低的心力衰竭,eGFR:估算的肾小球滤过率,ACEI:血管紧张素转换酶抑制剂,ARB:血管紧张素Ⅱ受体阻滞剂,ARNI:血管紧张素受体脑啡肽酶抑制剂,MRA:醛固酮受体拮抗剂,SGLT2i:钠-葡萄糖协同转运蛋白2抑制剂;a专家意见,无强的证据;-表示无相应内容
选择性、非皮质激素类MRA药物非奈利酮在2型糖尿病合并CKD患者中进行的Ⅲ期临床研究结果显示,其可降低肾脏复合终点事件和心血管复合终点事件(心血管死亡、非致死心肌梗死或卒中以及心衰住院)风险[177, 178]。因此推荐在2型糖尿病合并CKD患者中使用非奈利酮降低心衰住院风险(Ⅰ,A)。
贫血在心衰患者中很常见,与活动耐力下降、心衰住院和死亡率独立相关。在心衰患者中,铁缺乏更为常见,可以不合并贫血。心衰时铁缺乏定义为血清铁蛋白<100 ng/ml或血清铁蛋白为100~299 ng/ml且转铁蛋白饱和度<20%,可见于55%的慢性心衰和80%的急性心衰患者。无论是否合并贫血,铁缺乏会导致心肌和骨骼肌线粒体功能障碍、机体运动耐量减弱、加重心衰并增加死亡风险[179]。建议对所有心衰患者定期检查全血细胞计数、血清铁蛋白浓度和转铁蛋白饱和度,以判断是否存在贫血或缺铁(Ⅰ,C)。对于LVEF<45%、铁缺乏且有症状的心衰患者,建议静脉补充铁剂,以减轻心衰症状和改善生活质量(Ⅰ,A)[157,180]。对于近期因心衰住院、LVEF<50%、铁缺乏且有症状的心衰患者,应考虑静脉补充铁剂,以降低心衰住院的风险(Ⅱb,B)[157, 158]。RCT的荟萃分析显示,静脉补铁可以降低HFrEF患者全因死亡或心血管住院、心血管死亡或心衰住院、心血管死亡或心血管住院的复合终点事件[158]。口服铁对于铁补充无效,也不能提高HFrEF和铁缺乏患者的运动能力,因此不推荐用于治疗心衰患者的铁缺乏。对于心衰伴贫血的患者,使用促红细胞生成素刺激因子不能降低心衰死亡率,反而增加血栓栓塞的风险,因此,在没有其他适应证的情况下,不推荐使用促红细胞生成素刺激剂治疗心衰合并贫血[181](Ⅲ,B)。
恶性肿瘤患者发生心衰是由于抗癌治疗、癌症本身以及患者基础心血管病或高危因素共同作用所致。一些抗癌治疗可能具有直接的心脏毒性作用,或通过导致心肌炎、心肌缺血、心律失常或体循环/肺循环高血压间接导致心衰[182]。心衰也会影响抗癌治疗的进行,从而影响患者预后。对于心脏毒性风险增加的癌症患者(指的是有心血管疾病或危险因素、既往发生过心脏毒性或使用过心脏毒性药物),应在实施抗癌治疗前由心脏肿瘤学经验丰富的心脏病专家进行充分的心血管评估(Ⅰ,C)。对于所有计划接受可能导致心衰的癌症治疗的患者,都应考虑进行心血管病基线风险评估(Ⅱa,C)。对于在蒽环类化疗期间发生左心室收缩功能障碍(LVEF下降≥10%,且<50%)者,应考虑使用ACEI和β受体阻滞剂(建议首选卡维地洛)治疗[183](Ⅱa,B)。
心衰与COPD、哮喘的症状有重叠,鉴别诊断存在一定困难。有研究报道肺部超声的“彗星尾征”有助于鉴别COPD和哮喘与心衰引起的呼吸困难[184]。肺功能检查是疑似COPD患者的首选诊断,建议在心衰患者病情和容量状态稳定3个月后进行,以避免肺淤血引起肺泡和支气管外部阻塞对检测指标的影响。心衰合并COPD或疑有气道高反应的患者,建议使用心脏选择性β1受体阻滞剂,如比索洛尔、美托洛尔;对合并HFrEF的哮喘稳定期患者,可考虑在专科医生的密切监护下,从小剂量开始应用,同时密切观察气道阻塞症状[185]。
睡眠呼吸暂停低通气综合征在心衰患者中常见,并与其严重程度和预后相关[186]。睡眠呼吸暂停低通气综合征常见的类型包括:中枢性呼吸睡眠暂停、阻塞性呼吸睡眠暂停及两者的混合类型。心衰怀疑存在睡眠呼吸障碍或白天嗜睡的患者,可通过询问患者及同居家属病史、调查问卷等帮助识别有风险的患者,但确诊需进行多导睡眠呼吸监测,并鉴别阻塞性与中枢性睡眠呼吸暂停低通气综合征(Ⅱa,C)。当睡眠呼吸障碍是由阻塞性呼吸睡眠暂停引起时,持续气道正压通气治疗有助于改善睡眠质量和白天嗜睡情况[187](Ⅱb,B)。NYHA心功能Ⅱ~Ⅳ级的HFrEF患者伴有中枢性睡眠呼吸暂停低通气综合征时,给予伺服通气会增加患者的死亡率[188],故不推荐用于HFrEF伴中枢性睡眠呼吸暂停低通气综合征的患者(Ⅲ,B)。
高原心脏病包括高原肺水肿(high altitude pulmonary edema,HAPE)和慢性高原心脏病。HAPE是由于快速进入高原或从高原进入更高海拔地区,肺动脉压突然升高,肺毛细血管内皮和肺泡上皮细胞受损、通透性增加,液体漏至肺间质和(或)肺泡,严重时危及生命的高原地区特发病。未经治疗的HAPE患者死亡率约为50%,是高原病死亡的主要原因。HAPE多发生于初入高原人群,既往有HAPE发病史的患者再入高原后容易再发。未习服人群从平原直接空运到3 700 m高原,HAPE的发病率为0.16%。常见诱因为上呼吸道感染、运动和寒冷天气,青年人的发病率高于老年人,男性高于女性,发病高峰在进入高原后12~72 h。治疗措施包括转运到低海拔地区、坐位、吸氧(使SpO2>90%)。如果无条件转运,可使用便携式高压氧舱。药物治疗包括解痉平喘、糖皮质激素、利尿剂、硝苯地平控释片、β2受体激动剂,必要时可进行气管插管和呼吸机辅助呼吸、血液超滤等[189]。
慢性高原心脏病是由慢性低压低氧引起的肺组织结构和功能异常,肺血管阻力增加,右心扩张、肥大,伴或不伴右心衰竭的心脏病[190]。确诊后应尽快将患者送至平原。一般治疗包括吸氧、控制呼吸道感染、纠正右心衰竭。
CA是淀粉样蛋白沉积在心肌细胞间质中导致的心肌病,是HFpEF/HFmrEF病因之一。最常见的2种类型是免疫球蛋白轻链(immunoglobulin light chain,AL)和转甲状腺素蛋白(transthyretin,ATTR)淀粉样变,后者又分为遗传型或野生型。当临床怀疑CA,特别是影像学高度提示时,需要启动进一步检查,包括血清和尿液免疫固定电泳以及血清游离轻链检测(Ⅰ,B)。检查异常的患者,可进一步行心脏外组织活检或心内膜心肌活检来明确诊断。如果上述血液检查阴性,则考虑进行99Tcm磷酸盐衍生物骨显像(Ⅰ,B),如果心肌摄取为2或3级,诊断ATTR-CA的特异性为100%,此时可以不需要进行组织活检[191]。确诊ATTR-CA后需要进行基因检测明确是否存在转甲状腺素蛋白基因突变,以便进行家系筛查(Ⅰ,B)。
CA导致心衰时,可以使用利尿剂,如襻利尿剂联合MRA(Ⅰ,A)。β受体阻滞剂、洋地黄、ACEI、ARB或ARNI在CA治疗中的作用尚不确定,且容易导致低血压或者严重心律失常,不建议用于CA合并心衰。钙通道阻滞剂可能导致严重低血压和疲劳,或与淀粉样蛋白形成复合物,也不建议在CA患者中使用[192]。CA患者具有高血栓栓塞风险,故有房颤病史的CA患者在无禁忌证时应接受抗凝治疗,不考虑CHA2DS2-VASC评分(Ⅱa,C)。对于有症状的、NYHA心功能Ⅰ~Ⅲ级的ATTR-CA患者,推荐使用氯苯唑酸降低心血管住院率和死亡率(Ⅰ,B)[193]。AL-CA患者在明确诊断后需要转诊至血液科治疗原发疾病。
心衰患者的管理应遵循心衰指南及相关疾病指南,需要多学科合作,以患者为中心,涉及住院前、住院中、出院后的多个环节,包括急性期的救治、慢性心衰治疗的启动和优化、合并症的诊治、有计划和针对性的长期随访、运动康复、生活方式的干预、健康教育、患者自我管理、精神心理支持、社会支持等,对改善患者的生活质量、延缓疾病的恶化、降低再住院率具有重要意义,是心衰诊治体系中必不可少的部分。近年来,患者自我管理策略愈发受到重视,以家庭或医院为基础的方案均可改善疾病结局,降低心衰住院风险和死亡率[194]。因此,建议将健康生活管理纳入心衰的预防措施中。
给予患者适合的诊治和长期管理需要多学科组成的心衰管理团队来完成。心衰的多学科合作团队由心脏专科医生、全科医生、护士、药师、康复治疗师、营养师等组成,按照一定流程及规范相互协作,对提高心衰诊治水平具有重要作用。研究显示团队协作护理能降低心衰患者死亡率,减少住院次数,改善生活质量[195]。再入院风险高的心衰患者推荐多学科参与的管理方案或项目(Ⅰ,B)。管理团队需要长期稳定的配合和良好的沟通,应定期对成员进行培训,以确保管理方案持续改进和实施标准化。当患者治疗遇到困难时,应及时反馈给团队以寻求帮助[2]。心衰治疗方案的拟定应与患者的目标和偏好相匹配,医生与患者共同决策有助于制定个体化的最佳治疗计划[2]。
心衰管理方案应覆盖诊治全程,通过优化流程实现从医院到社区的无缝衔接,包括:(1)住院期间心衰管理团队即应与患者进行接触和宣教,鼓励患者和家属参与随访;(2)根据病情和危险分层制定出院计划和随访方案;(3)建议实施患者自我管理策略以降低心衰住院风险和死亡率;出院后通过随访和患者教育,提高患者依从性和自我护理能力,进行药物调整、心理支持,如果心衰症状加重应及时处理。
建立心衰随访制度,为患者建立医疗健康档案。随访方式包括门诊随访、社区访视、电话随访、家庭监测、植入式或可穿戴式设备远程监控等,根据具体的医疗条件和患者意愿及自我管理能力采取适合的随访方式。研究表明远程家庭监护可降低心衰复发、住院和死亡风险[196]。对于有症状的心衰患者,有条件的情况下可以考虑使用无线血流动力学监测系统远程监测肺动脉压力,以改善临床结局[197]。采用新的信息技术能有效促进心衰多学科管理方案的构建和实施,也有助于患者的参与和自我管理。
根据患者情况制定随访频率和内容,心衰住院患者出院后2~3个月内(心衰的易损期)死亡率和再住院率高达15%和30%。优化治疗是降低易损期心血管事件发生率的关键,因患者病情不稳定,需进行药物调整和监测,应适当增加随访频率。建议在出院后1~2周即开始进行早期随访,2周1次,病情稳定后对大多数患者,合理的间隔时间是每3~6个月评估1次,部分患者需要更频繁地监测和随访。
随访内容:(1)监测症状、体征、NYHA心功能分级、血压、心率、心律、体重、肾功能和电解质;(2)评估容量状态,调整利尿剂的种类和剂量;较低的利尿剂剂量有助于GDMT药物的滴定;(3)如果血容量稳定,调整神经内分泌拮抗剂以达到最大耐受或目标剂量;门诊患者应每2周考虑调整治疗方案,在初诊3~6个月内实现指南推荐的药物治疗目标,在临床稳定的患者中,更快速的滴定也是合理的;(4)经过3~6个月优化药物治疗后,评估是否有ICD和CRT指征;对于严重的症状性慢性二尖瓣反流患者,在考虑经导管修复之前,应先对GDMT进行优化;(5)针对病因的治疗;(6)合并症的治疗;(7)评估治疗依从性和不良反应;(8)推荐检测利钠肽来评估心衰患者的病情严重程度及预后恢复情况,必要时行胸部影像学、动态心电图等检查,通常在规范化治疗后3个月、临床状况发生变化以及每6个月1次的病情评估时进行;(9)关注患者活动能力和心脏功能,可使用调查问卷(如堪萨斯城心肌病调查问卷等)对患者的健康状况进行监测;(10)关注有无焦虑和抑郁;(11)心脏专科医生应每年与患者进行1次病情讨论,审查当前的治疗方案,评估预后,制定后续治疗方案或植入心脏辅助装置或进行心脏移植,病情和治疗方案稳定的慢性心衰患者可在社区或基层医院进行随访;(12)对于LVEF恢复到40%以上的患者,在没有明确的、可逆的病因时,应坚持GDMT;(13)鼓励患者进行心脏康复。
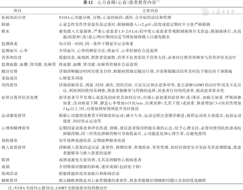
患者缺乏自我管理的知识和技巧是心衰反复住院的重要原因之一。通过教育能提高患者的自我管理能力和药物依从性,有助于其改善生活方式(Ⅰ,B)。荟萃分析显示,改善心衰治疗的长期依从性,可减少心衰再住院和死亡率[198]。患者教育主要内容需涵盖心衰的基础知识、症状的监控、药物治疗及依从性、饮食指导和生活方式干预等(表12)。

心力衰竭(心衰)患者教育内容[3]
心力衰竭(心衰)患者教育内容[3]
| 项目 | 主要内容 |
|---|---|
| 疾病知识介绍 | NYHA心功能分级、分期,心衰的病因、诱因、合并症的诊治和管理 |
| 限钠 | 心衰急性发作伴容量负荷过重时,限制钠摄入(<2 g/d);轻度或稳定期时不主张严格限钠 |
| 限水 | 避免摄入大量液体,严重心衰患者1.5~2.0 L/d;轻中度心衰患者常规限制液体并无获益;限制液体后,在高温/高湿和(或)恶心/呕吐期间应适当增加液体摄入以避免脱水 |
| 监测体重 | 每日同一时间、同一条件下测量并记录体重 |
| 监测血压、心率 | 介绍血压、心率的测量方法,将血压、心率控制在合适范围 |
| 营养和饮食 | 低脂饮食,戒烟酒,肥胖者需减肥,营养不良者需给予营养支持,必要时注册营养师参与营养评估及治疗 |
| 监测血脂、血糖、肾功能、电解质 | 将血脂、血糖、肾功能、电解质控制在合适范围 |
| 随访安排 | 详细讲解随访时间安排及目的,根据病情制定随访计划,并需根据随访结果及时给予相应的干预措施 |
| 家庭成员 | 心肺复苏训练 |
| 用药指导 | 详细讲解药名、剂量、时间、频次、用药目的、不良反应和注意事项等,重点讲解GDMT的治疗作用及不良反应,利尿剂的使用及调整,使患者能够参与药物的选择,给患者打印用药清单,提高患者依从性 |
| 症状自我评估及处理 | 指导患者尽早发现心衰恶化的症状及如何应对;出现心衰加重的症状和(或)体征,如疲乏加重、呼吸困难加重、活动耐量下降、静息心率增加≥15次/min、出现水肿(尤其下肢)或加重、体重增加(3 d内突然增加2 kg以上)时,应增加利尿剂剂量并及时就诊 |
| 运动康复指导 | 根据心功能情况推荐不同强度的运动;减少久坐,运动过程注意循序渐进;提供运动处方或建议,包括运动强度、何时停止运动等 |
| 心理和精神指导 | 定期用量表筛查和评估焦虑、抑郁,建议患者保持积极乐观的心态,给予心理支持,必要时使用抗焦虑或抗抑郁药物;因三环类抗抑郁药物可导致低血压、心功能恶化和心律失常,应避免使用 |
| 预防感染 | 每年接种流感疫苗、定期接种肺炎疫苗 |
| 植入装置指导 | 讲解植入装置的适应证、重要性、预期结果、常规检查、异常管理,如何识别常见并发症及其处理措施,使患者能够参与植入装置的选择 |
| 限酒 | 戒酒或避免大量饮酒,尤其是酒精性心肌病患者 |
| 戒烟 | 介绍吸烟对健康的影响,建议戒烟(包括电子烟) |
| 休闲活动 | 根据体能状况参加旅行和休闲活动 |
| 睡眠指导 | 提示睡眠和休息对心血管健康的重要性,使患者能够识别睡眠问题以及如何优化睡眠 |
注:NYHA为纽约心脏协会,GDMT为指南指导的药物治疗
提高患者依从性的几项措施:(1)在院内/出院前失代偿期稳定后即起始GDMT;(2)尽可能简化用药方案,不处方无明确疗效的药物;(3)与患者及家属讨论治疗目标和特定的措施;(4)考虑治疗费用(如果疗效相近,处方低成本药物);(5)与其他参与治疗和护理的社区医生或家属进行交流;(6)提供每种处方药用途的书面说明,沟通常见的药物副作用,多疾病复杂用药方案需要临床药师参与;(7)使用增强依从性的工具。提供用于教育、提醒和依从性跟踪的交流平台(如微信、线上医院)或其他移动医疗应用程序。电话提醒随访,并在随访时进行药物核对,评估剩余药物剂量/数量,了解有无漏服、减量或擅自停药的情况。
研究证实了慢性心衰运动康复的安全性和有效性,可降低慢性心衰(包括HFrEF和HFpEF)患者的病死率和再住院率,改善患者运动耐量和生活质量,合理控制医疗成本[199]。推荐所有心衰患者均应考虑进行有规律的有氧运动,以改善症状、提高活动耐量和生活质量、降低心衰住院风险(Ⅰ,A)[200]。稳定的HFrEF患者进行有规律的有氧运动可降低心衰住院风险(Ⅰ,A)。
运动康复适应证为NYHA心功能Ⅰ~Ⅲ级的稳定性心衰。病情较重、虚弱或有合并症的患者,应考虑在监督下、采取以运动为基础的心脏康复方案。禁忌证包括ACS早期、恶性心律失常、高度AVB、急性心肌炎、感染性心内膜炎、急性心衰、未控制的高血压、严重主动脉瓣狭窄、肥厚型梗阻性心肌病、心腔内血栓等。患者平时可进行适合自己的运动,或在医生指导和监测下进行专业的运动康复,参考《慢性稳定性心力衰竭运动康复中国专家共识》[33]。
终末期心衰的治疗涉及姑息治疗和临终关怀。姑息治疗适用于经积极的药物和非药物治疗后仍有严重的心衰症状导致生活质量长期低下和反复住院治疗的患者;失去了MCS支持和心脏移植机会的患者;心原性恶病质的患者;临床判断已接近生命终点的患者。终末期心衰管理的重点是最大限度地减轻患者痛苦和呼吸困难。利尿剂对缓解症状十分重要,应持续至生命末期。应加强人文关怀,关注患者需求。还应考虑适时停用部分药物或关闭ICD功能,考虑恰当的复苏处理。
根据第七次全国人口普查结果,我国≥60岁的老年人口已达2.64亿,占总人口的18.70%;2020年≥80岁者占总人口的2.54%。心衰的发病率和患病率均随年龄增加,≥80岁的人群心衰患病率已超过12%。老年心衰患者发生心衰恶化和再入院的风险高,高龄是心衰患者预后差的危险因素。
老年心衰患者诊断和评估的特殊性:(1)不典型症状更为多见,更易发生肺水肿、低氧血症及重要器官灌注不足。(2)以HFpEF为多见(40%~80%),常合并冠心病,但临床上易误诊和漏诊。尸检病理研究显示高龄老年HFpEF患者中心肌淀粉样变检出率高[201]。(3)多病因共存,合并症多,研究发现>65岁的老年人中超过40%具有5个以上合并症,且随年龄增长,非心血管合并症增多。(4)胸部影像学、超声心动图、血BNP水平在老年心衰诊断中特异性降低。
老年心衰患者治疗的特殊性:(1)循证医学证据较为缺乏,尤其是非药物治疗。(2)易发生水电解质及酸碱平衡紊乱。(3)合并用药多,易发生药物相互作用和不良反应。老年心衰患者的最佳剂量多低于年轻人的最大耐受剂量,治疗既强调GDMT,也要注意个体化。(4)衰弱在老年心衰患者中很普遍,应寻找和处理其原因,相关的心衰指南(包括本指南)推荐的药物对于衰弱老年人获益尚不确定。≥80岁心衰患者中约1/3合并痴呆,不能及时识别心衰症状,治疗依从性差。抑郁导致老年患者自我管理和获取社会帮助的能力下降,也与预后不良相关。对老年患者进行综合评估和多学科管理有助于识别上述情况并尽可能避免其不利影响。(5)高龄老年人面临预期寿命缩短、手术风险增加等问题,选择非药物治疗需严格掌握适应证,仔细评估风险收益比。(6)老年患者面临更多的经济、社会问题,就医和随访难度大,医生需结合其生活状态选择恰当的方式,适当运用电话随访和远程监护,鼓励患者家庭监测和社区随访。
心衰患者在怀孕前或初次怀孕时应进行临床评估,包括症状、血压、动脉血氧饱和度、心电图和静息超声心动图,怀孕期间的治疗也建议在多学科团队专科支持下进行。建议基于疾病严重程度对妊娠的心衰患者进行治疗[202, 203]。需注意部分药物妊娠期禁用,如存在胚胎毒性的ACEI、ARB、ARNI、MRA、阿替洛尔。β受体阻滞剂、地高辛、利尿剂、硝酸酯类和肼苯哒嗪可酌情使用。妊娠前已应用β受体阻滞剂的HFrEF患者推荐继续应用,妊娠期间出现用药适应证的HFrEF患者也推荐在密切监测下应用β受体阻滞剂(Ⅰ,C),并逐渐增加至最大耐受剂量。利尿剂可能引起胎盘血流量下降,如无肺淤血表现应避免妊娠期应用。在标准心衰治疗基础上加用溴隐亭可改善围生期心肌病患者的左心室功能和预后,围生期心肌病的患者可考虑溴隐亭治疗,以停止泌乳、促进左心室功能恢复(Ⅱb,B),但溴隐亭应与预防性或治疗性抗凝药物联用使用(Ⅱa,C)。过快地减停心衰治疗会导致围生期心肌病复发,治疗需持续至左心室功能完全恢复后至少6个月并逐渐减停。
有体循环栓塞或心腔内血栓的患者推荐抗凝治疗(Ⅰ,A),LVEF<30%的围生期心肌病患者需考虑预防性抗凝治疗(Ⅱb,C),抗凝药物需依据妊娠阶段和患者情况选择。合并房颤的患者亦推荐根据妊娠分期选择低分子肝素或华法林进行抗凝治疗(Ⅰ,C)。
急性心衰需要紧急住院,同样需依据现有指南进行相关评估,鉴别诊断时需注意妊娠相关并发症。应预先建立处理流程和多学科团队,因快速诊断和干预对急性心衰的妊娠女性非常重要(Ⅱa,C)。应尽早将心原性休克或依赖正性肌力药物的患者转运至能提供MCS的机构(Ⅱa,C),开展MCS的同时需考虑急诊剖宫产终止妊娠。围生期心肌病对β受体激动剂非常敏感,需尽量避免应用,选择正性肌力药物时可考虑左西孟旦。应告知HFrEF患者生产和围生期存在心衰恶化风险(Ⅰ,C)。围生期心肌病和扩张型心肌病患者不推荐在LVEF恢复正常前妊娠(Ⅲ,C),即使左心室功能已恢复,妊娠(或再次妊娠)前仍推荐行心衰复发风险评估(Ⅰ,C)。无论孕周,经积极治疗仍失代偿或血流动力学不稳定时应终止妊娠,而稳定期心衰患者可尝试顺产。泌乳和哺乳的代谢消耗大,严重心衰患者可考虑停止母乳喂养(Ⅱb,B),这也有利于尽早进行心衰规范化治疗。可考虑使用溴隐亭以停止泌乳。
执笔专家:田庄(北京协和医院),许顶立(南方医科大学南方医院)
核心专家组成员(以姓氏拼音为序):宋治远(陆军军医大学第一附属医院),田庄(北京协和医院),王祖禄(解放军北部战区总医院),许顶立(南方医科大学南方医院),张抒扬(北京协和医院),张宇辉(中国医学科学院阜外医院)
指导专家组成员(以姓氏拼音为序):韩雅玲(解放军北部战区总医院),李新立(江苏省人民医院),杨杰孚(北京医院),张健(中国医学科学院阜外医院),张运(山东大学齐鲁医院)
专家组成员(以姓氏拼音为序):艾力曼·马合木提(新疆医科大学第一附属医院),次仁仲嘎(拉萨市人民医院),陈牧雷(首都医科大学附属北京朝阳医院),陈瑞珍(复旦大学附属中山医院),邓伟(武汉大学人民医院),董蔚(解放军总医院),韩薇(同济大学附属东方医院),郝国贞(河北医科大学第二医院),季晓平(山东大学齐鲁医院),金玮(上海交通大学医学院附属瑞金医院),姜馨(陕西省人民医院),孔洪(四川省人民医院),李黎(郑州大学第一附属医院),刘彤(首都医科大学附属北京安贞医院),刘莹(大连医科大学附属第一医院),梁延春(解放军北部战区总医院),毛威(浙江大学医学院附属浙江医院),漆泓(中南大学湘雅医院),宋春莉(吉林大学第二医院),宋昱(泰达国际心血管病医院),孙健(吉林大学第一医院),孙艺红(中日友好医院),孙志军(中国医科大学附属盛京医院),盛夏(浙江大学医学院附属邵逸夫医院),王贵松(北京大学第三医院),王华(北京医院),王江(陆军军医大学第二附属医院),徐东杰(江苏省人民医院),徐峰(中国医科大学附属第一医院),严激(安徽省立医院),杨萍(吉林大学中日联谊医院),张敏(上海交通大学医学院附属胸科医院),张庆(四川大学华西医院),张瑶(哈尔滨医科大学附属第二医院),周建中(重庆医科大学附属第一医院)
中华医学会心血管病学分会, 中国医师协会心血管内科医师分会, 中国医师协会心力衰竭专业委员会, 等. 中国心力衰竭诊断和治疗指南2024[J]. 中华心血管病杂志, 2024, 52(3): 235-275. DOI: 10.3760/cma.j.cn112148-20231101-00405.
所有作者声明无利益冲突
























本刊2024年第52卷第3期第235-275页《中国心力衰竭诊断和治疗指南2024》中,235页基金项目“中央高水平医院临床科研业务费(2022-PUMCH-B-098);中国医学科学院医学与健康科技创新工程(2021-I2M-1-003)”应为“中央高水平医院临床科研业务费(2022-PUMCH-B-098);中国医学科学院医学与健康科技创新工程(2021-I2M-1-003);中华国际医学交流基金会基金(Z-2019-42-2106)”。254页表9硝普钠剂量调整与疗程“每5~10分钟增加5~10 μg·kg-1·min-1,疗程≤72 h”应为“每5~10分钟增加5~10 μg/min,疗程≤72 h”。254页表10奥普力农 剂量调整与疗程“一般用药时间不超过3 h”应为“一般用药时间不超过3 d”。更正的同时表示歉意!